华为基于昇腾推出DeepSeek推理一体机 推动国产算力自主可控


【摘要】
中美博弈背景下,自主可控重要性不断提升,我国采取系列措施提振国产算力链。2025年,字节/BAT/小米等科技公司资本开支预期向好,国产算力有望取得持续订单催化。近期华为计算公众号推出DeepSeek V3/R1及蒸馏模型昇腾一体机推荐配置。国内各厂商陆续发布合作款昇腾一体机,应用范围由科研逐步扩展到AI 全场景乃至垂类模型落地。
DeepSeek是世界级AI基础模型,具备高性价比;华为昇腾则保障了国产算力自主可控。双方携手将为国内提供高性能、可靠的AI模型服务,保障AI安全,带动AI破局。
AI 计算需求爆发+政策指引+数据安全考虑,推出一体机大势所趋。昇腾一体机将计算资源、AI 平台软件和各类模型算法集成在一个设备中,维护数据安全性,满足央国企与政府大模型本地化部署的刚需。华为提供昇腾AI综合解决方案,为大模型开发和运行提供分布式并行加速、算子和编译优化、集群级通信优化等关键能力,支撑客户开箱即用,直接使用大型预训练模型,从而降低了技术门槛。
近期,华为计算公众号推出DeepSeek V3/R1及蒸馏模型昇腾一体机推荐配置,从服务器、推理卡、到加速模组等丰富的DeepSeek一体机产品形态,全面适配DSV3/R1满血版/蒸馏版本全系列模型,涵盖智能对话、智能编程、文档分析、开发板等全场景应用。随着门槛降低,广大中小企业有望实现模型私有部署,带动公司效率提升。对数据安全要求较高的金融、央国企、党政机关,一体机有望为其提供可靠省心的解决方案。昇腾生态合作伙伴有望在一体机的推广中获益。

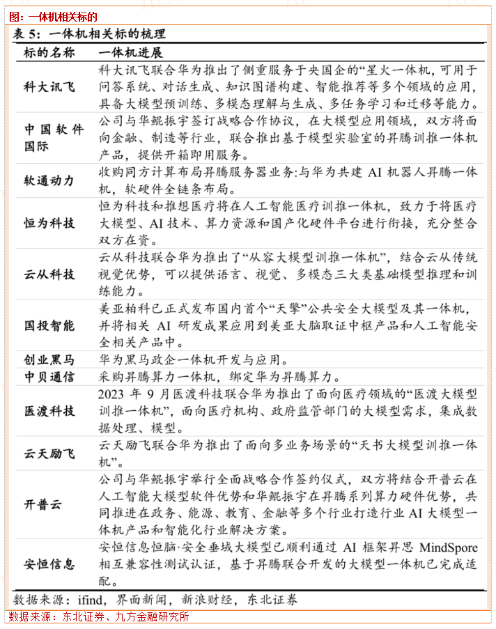
国内各厂商陆续发布合作款昇腾一体机,应用范围由科研逐步扩展到AI 全场景乃至垂类模型落地。2023年3月,华为昇腾与旗下华鲲振宇打造了专为高校和科研院所设计的AI训练开发一体机,奠定了将AI算力、 AI 平台软件、AI开发框架、开发组件和存储高效融合的算力底座基础架构;2023年6月,软通动力发布训推一体化平台,支持用户一站式AI开发、深度适配不同AI应用场景;2023年8月起云从科技、科大讯飞、智谱AI等国内领先AI大模型厂商合作款昇腾一体机面世,昇腾一体机应用范围扩展到 AI 全场景;10 月中国软件国际将整体硬件加上 ModelLab 模型产品软件一起,打造“昇腾云云端GPU+混合云算力一体机”,除内置相关软件外,该一体机还将内置开源大模型和标准的数据集,并且可通过接口调用外部商业大模型。

昇腾智算已完成长期适配,成熟度明显提升。昇腾在算力中心的适配在2023年之前,已有较多尝试。武汉、北京、成都、西安、沈阳、重庆等智算中心已经就华为昇腾国产方案进行了充分的适配,且保持较高的使用率。北京京西智谷昇腾人工智能中心计划2024年建成1000P算力。华为昇腾在2023年已投建算力中心公布的国产化方案中占大部分比重,约85%。同时,运营商亦将为华为智算重要推广力量,华为服务器在近年运营商招标中份额显著。中移动新型智算中心(2024-2025年)招标中,标包1约191.04亿元为昇腾服务器。后续昇腾等国产算力方案预计在政府及运营商招标的份额将持续提升。
集群方面,Atlas 900 AI 集群由数千颗昇腾训练处理器构成,通过华为集群通信库和作业调度平台,整合HCCS、PCIe 和 RoCE 三种高速接口,满足模型训练、科研、自动驾驶需求。同时,当前已有国产万卡集群项目落地建设。2024 年3月,天翼云规模15000卡的全国产单池万卡液冷集群落地上海临港,4月,中国移动投产全球运营商最大单体智算中心,部署约2万张AI 加速卡,AI芯片国产化率超85%。以昇腾为代表的国产算力集群方案能力加速提升。
昇腾910C基本满足国内大模型推理需求,25Q1出货或在即。
1)从性能来看,昇腾910C效能与英伟达的H100相当,同样用于大规模的AI训练和推理。华为表示,昇腾910C在FP16精度下的算力达到了640 TFLOPS,而NVIDIA H100 的算力为680 TFLOPS。
2)从出货时间来看,据路透社,华为计划在2025年一季度开始量产其最先进的昇腾 910C 晶片,目前已经向部分科技公司发送了样本,并开始接受订单。
3)从需求来看,据路透社,字节2024年订购了逾10万枚昇腾910B,但截至2024年7月,只收到不足3万枚,远远无法满足该公司的需求,未来910C有望成为需求主力。
相关标的:
1)互联:华丰科技、光迅科技等;
2)服务器整机:神州数码、软通动力、拓维信息、浪潮信息、广电运通等;
3)智算服务:中国软件国际、 润建股份等;
4)散热:英维克、科创新源等;
5)电源:杰华特(电子)、 泰嘉股份等。
研究报告:
20241226-德邦证券-昇腾产业链催化或将至
投资顾问:吴清淳(登记编号:A0740622030004),本报告中的信息或意见不构成交易品种的买卖指令或买卖出价,投资者应自主进行投资决策,据此做出的任何投资决策与本公司或作者无关,自行承担风险,本公司和作者不因此承担任何法律责任。
免责声明:本页所载内容来旨在分享更多信息,不代表九方智投观点,不构成投资建议。据此操作风险自担。投资有风险、入市需谨慎。
相关股票
相关板块
相关资讯
扫码下载
九方智投app
扫码关注
九方智投公众号
头条热搜
涨幅排行榜
暂无评论
赶快抢个沙发吧