英伟达业绩与指引再超预期!垄断人工智能芯片70%市占率

英伟达昨晚公布2024财年第二季度财报,收入同比上升101%至135.1亿美元,毛利率71.5%并将维持,大超此前110亿美元的指引。净利润为61.88亿美元,同比增长843%,环比增长203%,是该公司一年前利润的九倍多。
三季度指引收入160亿美元,超过彭博预期上沿,数据中心收入占比达到76%。收入高增,费用下降,存货继续减少近3亿美元,验证产品供不应求。游戏业务同比增长21.7%,继续呈现回暖态势。


英伟达盘后股价大涨6.58%,502.15。英伟达的增长速度超过了最乐观的分析师预测,目前其市值已接近1.16万亿美元。

英伟达的创始人兼CEO黄仁勋表示:一个新的计算时代已经开始。世界各地的公司正在从通用向加速计算和生成人工智能过渡。在本季度,主要云服务提供商宣布了大规模的英伟达英伟达H100英伟达AI基础设施。
领先的企业英伟达IT英伟达系统和软件提供商宣布建立合作伙伴关系,将英伟达英伟达英伟达AI英伟达引入每个行业。采用生成人工智能的竞赛正在进行。英伟达正计划每六个月推出一款新产品或平台,增加的利润正在迅速重新投入研发。
游戏业务和数据中心,仍是公司最为核心的业务,两项合计收入占比达到近95%左右。
关于数据中心,数据中心已成为英伟达最大的部门,占其收入的 76%。据英伟达官网,其数据中心业务包括服务器图形处理单元 (GPU)、网络和人工智能云软件。基于Hopper和Ampere架构GPU的英伟达HGX平台需求强劲。英伟达垄断人工智能芯片70%市占率。
算力指数级增长:

专门用于训练AI大模型的英伟达芯片H100的售价已经高达4.5万美元,这较今年4月份4万美元的价格涨幅超过10%。英伟达AI芯片H100三季度将大规模出货,下一代AI芯片GH200将于2024年中期上市,价格未公开。
发布了GH200(HBM3e)二代版本、L40S、Spectrum-4以太网平台等,H100 GPU在AWS、Azrue上线多个可用实例。宣布用于复杂AI和HPC工作负载的NVIDIA GH200 Grace Hopper超级芯片将于本季度发货,配备HBM3e内存的第二代版本预计将于2年第二季度出货。
推出通用数据中心处理器NVIDIA L40s GPU,本季度开始使用;
服务器参考设计NVIDIA MGX,本季度推出;
加速网络平台NVIDIA Spectrum-X,本季度发货;
新的NVIDIA RTX工作站,预计本季度出货。
与亚马逊网络服务、Microsoft Azure 和区域云服务提供商一起推出基于 NVIDIA H100 张量核心 GPU 的云实例
推出工具包 NVIDIA AI Workbench,以及最新版本的企业软件 NVIDIA AI Enterprise 4.0
H100 GPU 在最新的 MLPerf 训练基准测试中创造记录

英伟达的业绩受到包括人工智能芯片在内的数据中心业务的推动,因为云服务提供商和Alphabet、亚马逊(Amazon)和Meta等大型消费者互联网公司抢购了下一代处理器。
(亚马逊、微软、谷歌、Meta和苹果本季度5家云资本开支合计为345亿美元,虽然环比下降3.28%,传统服务器业务的收缩,AI服务器开支在增加,并没有影响到英伟达数据中心的业务)。

公司其他业务经营稳健。1)游戏业务FY2Q24实现营收24.9亿元,同比+22%,环比+11%。新产品4060发布及支持DLSS的游戏持续增加。2)专业可视化业务FY2Q24实现营收3.79亿元,同比-24%,环比+28%。发布三款基于Ada?Lovelace架构的桌面工作站GPU以及Omniverse平台的重要版本。3)汽车业务FY2Q24实现营收2.53亿元,同比+15%,环比-15%。与联发科合作,为全球OEM厂商开发集成AI和GPU?IP的汽车芯片系统。
关于股票回购,英伟达披露,在2024财年第二季度,其以32.8亿美元回购750万股股票和现金股息的形式,向股东返还了33.8亿美元。截至第二季度末,该公司的股票回购授权还剩下39.5亿美元。2023年8月21日,董事会批准了额外的250亿美元股票回购,没有到期。英伟达计划在本财年继续股票回购。
关于中国市场,中国市场需求占该部门总收入的20-25%的历史范围内。鉴于全球对公司数据中心产品的总体需求,管理层预计任何额外的出口限制(如果实施)都不会对公司的财务业绩产生直接影响。然而,它指出,如果对向中国销售数据中心GPU实施长期限制,那将导致机会的丧失。
回顾之前的一季报:此前英伟达Q1财季营收71.92亿美元,与去年同期的82.88亿美元同比下降13%,但环比增长19%,高于分析师预期;净利润20.43亿美元,同比增长26%,环比增长44%;非GAAP准则的每股收益为1.09美元。在收入中,数据中心用芯片的销售额达到了创纪录的42.8亿美元,游戏芯片收入达22.4亿美元,均高于市场预期。
此外,该公司专业可视化业务营收2.95亿美元,同比下降53%,但环比增长31%;汽车业务营收为2.96亿美元,同比增长114%,环比增长1%。
据上海证券报,英伟达计划将H100人工智能处理器产量至少提高两倍,预计2024年出货量在150万至200万颗之间,相较于今年预计50万出货量,这是一个巨大增幅。
受益核心标的:工业富联(二季报官宣代工AI服务器)

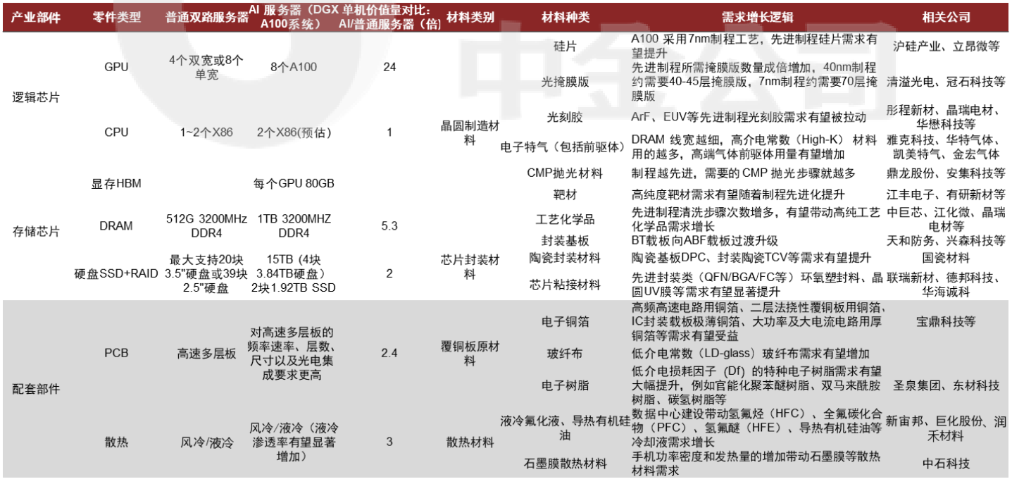
根据中金科技硬件组测算,2023-2025 年由 AI 算力需求带来的服务器增量或达 25 万台,对应晶圆制造材料、芯片封装材料、覆铜板原材料、散热材料等需求也将相应增长。
AI 服务器相比普通双路服务器有很多零部件的迭代升级,从而对上游材料提出更高的性能要求(单位价值更高)。同时,部分 AI 服务器材料的单位使用量也会随着零部件的升级而增多,AI 服务器对材料端的拉动具有“乘数效应”。我们认为,覆铜板(CCL)原材料、芯片封装材料及散热材料的尖端产品国产化率相对更高,受益或更为明显。
AI 服务器相关产业链材料梳理

参考资料:
网络新闻、英伟达二季报
20230813-中金公司-AI服务器上游材料系列:电子树脂技术革新正当时
20230703-申银万国-智能化、数字化、信创化,三线共振—2023下半年计算机行业投资策略
本报告由研究助理协助资料整理,由投资顾问撰写。投资顾问:王德慧(登记编号:A0740621120003)
免责声明:以上内容仅供参考学习使用,不作为投资建议,此操作风险自担。投资有风险、入市需谨慎。
相关股票
相关板块
相关资讯
扫码下载
九方智投app
扫码关注
九方智投公众号
头条热搜
涨幅排行榜
暂无评论
赶快抢个沙发吧