中指研究:截至2025年8月20家出险房企债务重组、重整获批 化债超1.2万亿元
根据中指研究院统计,截至2025年8月,20家出险房企债务重组、重整获批,化债总规模超过1.2万亿元人民币。市场深度冲击,房企经营受到较大影响,2022年至今已有27家上市房企被动退市,另有几家房企私有化退市。出于主动转型和被动保壳的需要,多家上市企业剥离房地产开发业务,退出房地产业务或转型轻资产。
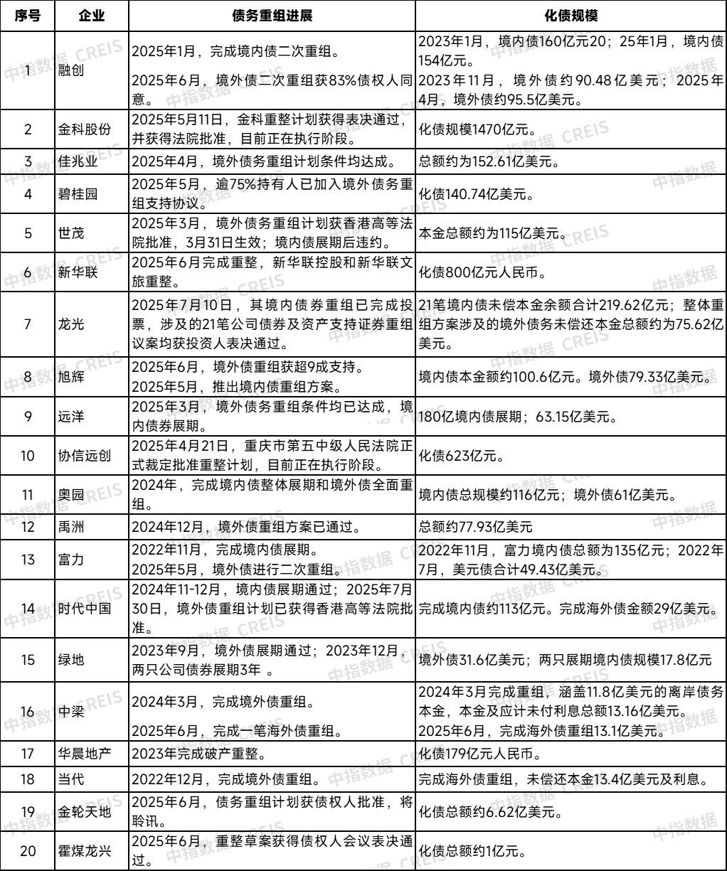
一、部分出险房企债务重组、重整获批
根据统计,截至2025年8月,完成境内及境外债重组的企业有融创、富力、奥园、远洋、时代中国、龙光。完成境外债重组企业有中梁、当代等。境外债重组获批的企业有旭辉、佳兆业、金轮天地、禹洲地产、世茂、绿地、碧桂园等。
2025年6月,新华联完成重整。霍煤龙兴房地产公司重整,获得批准。金科股份、协信远创进行重整,已经获得法院批准,目前在执行阶段。截至目前,20家出险房企债务重组、重整获批,化债总规模超过1.2万亿元人民币。
表:出险房企债务重组或重整获批的情况

资料来源:根据公开信息整理
二、30家上市房企退市,多家剥离房地产开发业务
2020-2025年,共计70余家房企发生债务违约。2020年开始出现房企债务违约,2021年违约数量明显增多为16家,2022年密集爆发为44家,根据统计,截至2025年8月共计77家房企发生债务违约。
市场深度冲击及多家房企发生债务违约,房企经营受到较大影响,2022年至今有27家上市房企被动退市,其中A股14家,原因为面值退市及连续亏损;H股13家,原因为财报难以发出及难以达成复牌指引,未能复牌,停牌超过18个月。另外,有个别上市房企私有化退市。
近年,出于主动转型和被动保壳的需要,多家上市企业剥离房地产开发业务,如鲁商发展、珠免集团、冠城新材等剥离房地产开发业务,这些上市企业退出房地产业务或转型轻资产。
表:2022-2025年8月A+H被动退市房企

资料来源:根据公开信息整
三、2025上半年上市房企超六成亏损
截至8月20日,沪深上市房企中71家发布2025半年度业绩预告,其中45家亏损,占比63.4%,相比去年同期上升了1.1个百分点,上市房企业绩普遍不佳,个别房企亏损超百亿元。
上市房企业绩亏损主要原因:项目结算规模显著下降,毛利率处低位;新增计提了资产减值;部分大宗资产交易和股权交易价格低于账面值;有息负债利息费用化金额增加。
图:2021-2025年沪深上市房企年中业绩预告类型占比

数据来源:中指数据CREIS
免责声明:本页所载内容来旨在分享更多信息,不代表九方智投观点,不构成投资建议。据此操作风险自担。投资有风险、入市需谨慎。
相关股票
相关板块
相关资讯
扫码下载
九方智投app
扫码关注
九方智投公众号
头条热搜
涨幅排行榜
暂无评论
赶快抢个沙发吧