云意电气:智控龙头国产替代加速,电动智能场景持续拓展
事件:云意电气拟与辰致集团成立合资公司,注册资本4.02亿,公司持股30%,辰致持股70%,主要开展智驾域控(自动驾驶中央控制器、智能驾驶域控制器系统等)、动力域控(逆变砖、功率模块、电机控制器等)、多合一电源、座舱域控、底盘域控(EPS电机控制器等)、车身域控等业务。



云意电气致力于汽车核心电子的高新技术企业,业务涵盖车用控制器及部件(车用智能电源控制器)、智能雨刮系统、传感器、车用精密注塑类产品、新能源连接类零组件和半导体功率器件等多个领域。经过多年积累与沉淀,公司主营产品车用智能电源控制器综合销量连续多年位居行业第一;智能雨刮系统产品、新能源汽车高压EPS、精密注塑嵌件等产品已进入新能源厂商供应配套体系,产品主要包括汽车交流发电机整流器和电压调节器、半导体、氮氧传感器、电子水泵/电子风扇等控制器、Lambda传感器、精密注塑零件等。公司成长性高,盈利能力表现优异。公司业绩快速提升,成熟业务的毛利率稳定在30%以上的水平,成长业务的毛利率将受益于下游客户持续开拓所带来的规模快速提升而逐年优化。公司成熟业务已被证明在产品稳定性、综合质价比方面具备领先性,海外售后市场成熟且较为广阔,叠加公司与博世等国际Tier1巨头的深度合作,海外市场或将迎来前后装齐升。
成熟业务:1)智能电源控制器,2)无骨雨刮;
成长业务:1)氮氧传感器,2)充电枪、高压连接器,3)微特电机无刷控制器,4)电子雨刮系统等。


公司具备三点优势:
1)得益于核心技术自研的基因,在单一赛道基本都做到了国产替代的领导者;
2)公司所处赛道较为分散,单一业务市场变动对整体影响有限。成熟业务稳健并提供稳定现金流,成长业务资本开支压力较小且国产化替代空间广阔;
3)公司在出口业务上有所建树,维持较高的盈利能力可期。
智能电源控制器收入稳增,雨刮系统出货放量可期。公司智能电源控制器技术领先,正在深化与国际巨头合作关系,在可靠性和一致性上得到了行业内客户的高度认可,还进一步在综合成本上拉开与同业竞争对手之间的差距;雨刮系统产品定位高端配套,公司成为国内唯一突破雨刮无骨算法及胶条配方的厂家,后续有望在智能化、系统化方向持续进行国产替代。
氮氧传感器在前装市场有望迎来突破,TVS产品坐拥全球独家镀镍晶圆裂片技术。公司拥有独立自主知识产品的氮氧传感器软件控制系统及陶瓷芯片专利技术,已通过国内2家主机厂和国外1家主机厂验证,实现了前装市场的大批量生产。此外,海外售后也是公司主攻的目标市场;TVS产品坐拥全球独家镀镍晶圆裂片技术,成本优势明显。

首先,在智能电源控制器产品细分领域,云意电气处于行业领先地位,产品综合销量连续多年位居行业第一。公司智能电源控制器产品主要包括车用整流器和调节器,为主机配套市场提供持续供货,客户资源优异,包括长安福特、上汽通用、长安汽车等知名汽车厂商,并已进入全球奔驰、宝马、奥迪供应体系。

其次,智能雨刮系统产品进入放量期,公司掌握了核心胶条橡胶材料配方自主研制、无骨算法设计及NVH设计与诊断技术。核心胶条全部自主研发生产,是国内唯一一家通过主机认证并批量装车的雨刷胶条,年配套量超1500余万根。此外,氮氧传感器已掌握核心芯片开发与控制系统算法,产品已覆盖全球99%车型,通过了国内外主机厂的验证。

控股多家子公司,协同发展各项业务。公司主要控股子公司包括:
1)云泰精密,聚焦新能源连接类零组件产品。具备汽车行业精密嵌件注塑零部件的研发、生产和制造等综合实力,包括塑模开发、机械加工、注塑冲压、组装测试等全流程服务能力;
2)云睿电器,主要从事智能雨刮系统产品的研发、设计、生产和销售,主要产品包含有骨雨刮、无骨雨刮、雨刮系统及相关控制单元、驱动装置等;
3)芯源诚达,主要致力于尾气后处理系统氮氧传感器的研发、生产和销售;
4)子公司正芯电子专业从事功率半导体器件的研发、制造及销售;
5)全资子公司云意驱动致力于驱动电机产品的研发生产和销售;
6)全资子公司云意新能源主要从事新能源技术研发、技术转让、技术服务,太阳能、风力发电等业务;公司还通过云意道阳和广发云意两家产业基金投资新能源汽车电力电子系统和自动驾驶等领域。

汽车电子领军企业,成长业务放量助力公司业绩增长。云意电气专注于汽车智能核心电子产品,产业链垂直整合塑造公司核心竞争力。
2001年,江苏云意电气公司成立,研发、生产、销售整流器、调节器、二极管等;
2005年,徐州云泰汽车电器有限公司成立,实现模具设计制造、生产精密注塑产品;2014年,江苏云睿电器系统有限公司成立,研发生产雨刮、刮臂产品;
2016年,苏州云意驱动科技有限公司成立,从事新能源汽车电机控制器设计及制造;
2017年,上海云领汽车科技有限公司成立,与上海联创合资生产制造TPMS(胎压监测系统);
2021年,正芯电子科技有限公司成立,专业生产制造TVS(功率半导体);
2021年,徐州芯源诚达成立,研发生产氮氧传感器。2024年公司分业务经营情况如下:


稳增业务:智能电源控制器(营收14.2亿元,占比66.4%,毛利率33.6%)、无骨雨刷;
成长业务:智能雨刮系统(营收2.4亿元,占比11.3%,毛利率23.1%)、半导体功率器件(营收1.8亿元,占比8.3%)、传感器类产品(营收1.5亿元,占比6.8%)、微特电机控制器、新能源连接类产品(营收0.6亿元,占比2.6%)。

智能电源控制器销量稳定,保持行业龙头地位。智能电源控制器主要产品包括车用整流器和调节器等。车用整流器由大功率车用二极管、正负极板、精密嵌件注塑件及其它辅件组成。大功率车用二极管的核心零件是半导体芯片,其质量优劣是影响车用整流器使用寿命的重要因素;车用调节器包括集成电路、碳刷、精密嵌件注塑件等,集成电路由厚膜基板和各种规格精密电子元器件组成。车用整流器和调节器工作环境温度在-40~125℃,同时受振动、油汽、盐雾、酸雾、水气、污泥及电磁干扰等综合因素影响,产品使用环境非常苛刻,对调节器的线路布局技术要求较高。作为汽车发电机的关键零部件,车用整流器和调节器主要应用于汽车发动机、发电机系统中,确保电压输出稳定,确保整车供电及正常运行,同时通过运用半导体技术进行系统集成实现软启动、过载保护、与车载ECU通讯等多种功能,提高汽车使用过程中的安全性、环保性和舒适性,对汽车电子系统的使用寿命及汽车行驶的安全性、能耗排放以及舒适性具有重要影响。
在智能电源控制器产品细分领域,公司行业龙头地位突出。智能控制器产品综合销量连续多年位居行业第一。除2022年外,车用整流器产销均保持在700万只以上,毛利率30%以上;2023年销量706.8万只,营收2.4亿元;车用调节器产销呈上升趋势,毛利率33%以上,2023年销量达1707.3万只,营收达6.8亿元。2024年上半年,智能控制器及部件营业收入6.8亿元,占营业收入66.4%,较上年同期增长36.1%。
智能电源控制器产品在中国/全球的前后装市场的市场空间大小呈现类似1:2的比例,而公司的前后装营收比例较1:2还存在较大的差距,具体来看,整流器/调节器前后装营收比例分别接近3:4和4:3,因此公司在后装市场上仍存在较大的提升空间。此外,虽然公司在国内市场已经凭借技术及成本优势稳固了智控龙头的行业地位,但在全球的市占率仅为个位数,预计凭借与博世、电装的合作逐渐深化,公司在国际市场上有望进一步抬升市占率。


与整车厂商建立长期稳定的战略合作配套关系,积累大量优质客户资源。在主机配套市场,公司持续供货于汽车厂商、整车动力智能控制总成厂家和一级配套汽车生产制造企业,包括长安福特、上汽通用、长安汽车、上汽乘用车、广汽集团、北汽集团、东风日产、长城汽车、吉利汽车、江淮汽车、奇瑞汽车、江铃汽车、长安铃木等知名汽车厂商,并已进入全球奔驰、宝马、奥迪供应体系。



2、智能雨刮系统产品放量,毛利率稳定增长。产品定位高端配套,成为国内唯一突破雨刮无骨算法及胶条配方的厂家。

掌握核心技术,雨刮业务进入放量期。雨刮安静、干净程度,深度绑定车主驾乘体验。雨刮器能否实现“刮的安静”与“刮的干净”,是评价一款雨刮产品的重要指标。根据艾普思咨询发布的《2023上半年中国汽车投诉洞察报告》,投诉最多的是影音系统故障,共3536起;其次为异响,共3176起;车身生锈和座椅故障相关投诉分别为2044起、1637起。雨刮器的噪音与刮净度,是影响车主驾驶体验的重要因素。刮净度受系统中各种因素的影响,其中胶条材质及刮片与风挡贴合度是其中重要因素:
1)贴合度:由于汽车风挡为不规则曲面,而过大的曲率变化率将无法确保刮片与风挡之间贴合良好。不同的车型对于刮片和风挡的贴合度要求不同,在开发之前确定合理的曲率梯度要求,然后准确的计算出风挡曲率,从而通过计算结果指导风挡改进,使之满足刮片与风挡贴合度要求,保证雨刮系统良好的刮净度和刮刷效果。
2)胶条:雨刮胶条的材质直接影响雨刮刮拭效果,刮净度与耐用性都与胶条材质相关。雨刮片胶条主要是由NR天然橡胶、CR氯丁橡胶、EPDM三元乙丙橡胶三种材质组成,其中CR氯丁橡胶的综合性能优异,被大范围应用。
公司于2013年成立江苏云睿电器系统有限公司,专门从事雨刮和刮臂产品的研发和生产,并于2016年开启生产。公司一直将雨刷产品定位千中高档乘用车整车配套市场,以国内、外新车配套市场为主,欧美售后市场为辅。云睿团队拥有30余年丰富的汽车雨刮行业管理经验,其中研发人80员余人,其中博士学历15人,研究生学历20余人,拥有着自主开发和设计验证的能力,公司应用先进的橡胶成型和切割技术,具备专业化的自动化烤漆线和冲压设备,拥有完整的质量控制体系,包括APQP开发流程,ERP/PDM管理系统、先进先出可追溯管理系统。云睿已成立全球研发中心整合国际进的动力学、流体力学、材料学专家,自主开发出玻璃曲面分析开发系统,雨刷系统模拟仿真系统,能够快速满足客户雨刷开发需求。

公司雨刮产品包含有骨雨刮、无骨雨刮、雨刮系统及相关控制单元、驱动装置等。现已掌握胶条橡胶材料配方自主研制、无骨算法设计及NVH设计与诊断技术,保证行车安全,提升驾乘感受。截止2023年2月,核心胶条全部自主研发生产,是国内唯一一家通过主机认证并批量装车的雨刷胶条,年配套量超1500余万根,有效解决目前市场常见的异响、刮不净、不耐用的胶条问题。公司应用先进的橡胶成型和切割技术,具备专业化的自动化烤漆线和冲压设备,拥有着自主开发和设计验证的能力,拥有完整的质量控制体系,包括APQP开发流程,ERP/PDM管理系统、先进先出可追溯管理系统。
公司智能雨刮系统产品主要由控股子公司云睿电器生产、销售及研发。云睿电器成立于2013年,专注汽车雨刷、雨刷臂、雨刷电机。公司自成立以来,一直将雨刷产品定位于中高档乘用车整车配套市场,以国内外新车配套市场为主,欧美售后市场为辅。公司拥有亚洲最大的雨刷生产基地,占地122000平方米,雨刮年产能达8000万支。云睿团队拥有30余年丰富的汽车雨刮行业管理经验,其中研发人员80余人,博士学历15人,研究生学历20余人,拥有着自主开发和设计验证的能力。

智能雨刮系统产品产销均同比实现大幅增长。2020-2023年,智能雨刮系统产品销量从340.7万只增长至1922.2万只,复合增长率达78.0%。2023年营收达2.1亿元,毛利率23.5%,毛利率水平稳定增长。2023年相关产品实现业绩兑现,主要受益于份额提升、客户销售规模扩大等因素。2024年上半年智能雨刮系统产品营业收入1.1亿元,同比提升10.9%,占营业收入比重达10.6%。

产品进入头部车厂供应体系。公司智能雨刮相关产品已批量适配比亚迪、上汽大众、长安汽车、奇瑞汽车、江淮汽车等车厂多款畅销车型,目前积极拓展与小米汽车、理想汽车、吉利集团等国内外知名车企的业务合作,同时在全球市场积极洞察雨刮系统项目业务机会,紧抓机遇推进项目定点,目前已向国内外部分车厂以系统总成的方式供货,未来智能雨刮产品将不断进行技术迭代与延展,积极开拓全球头部车企,大力提升国内外市场份额。

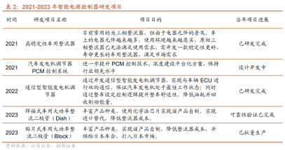
公司积极推进研发,雨刮、橡胶、算法等全面研发。为巩固公司在行业的地位,打破国外及合资品牌垄断,近3年公司加大研发力度,在智能雨刮系统领域推出众多研发项目。

氮氧传感器是用于检测柴油发动机尾气中氮氧化合物(Nox)的传感器。由三个部分构成:控制单元、线束和氮氧化合物(NOx)感应探头。其中,控制单元由壳体和电路板构成;感应探头内含有核心部件—陶瓷芯片,陶瓷芯片的结构为:由二氧化锆陶瓷基片组成的4个功能层,三个腔室(主泵、辅泵、测量泵),一个参比通道及一个散热孔。经过十余种浆料的高精度印刷,陶瓷芯片由高温共烧陶瓷工艺制备而成。氮氧传感器会将检测到的氮氧化合物浓度数据上传到车载电脑(即ECU),ECU会根据数据控制SCR系统的尿素喷射量,从而降低氮氧化合物排放并实现SCR部件的OBD监控。

国家环境要求趋严,氮氧传感器需求旺盛。为提高空气质量、减少污染,我国规定自2021年7月1日起,全国范围实施重型柴油车国六排放标准。为响应国家政策,保护环境,每辆国六重型柴油车上需要安装两个氮氧传感器。氮氧传感器必须定期更换,在正常情况下,氮氧传感器的使用寿命为6000小时。如果不及时更换氮氧传感器,会出现诸多隐患。据测算,22年我国柴油车保有量为2100万辆。照这样的汽车保有量进行推算,2025年之前氮氧传感器的AM市场总需求量将会超过3200万。

氮氧传感器产品具有较高的技术壁垒,目前公司子公司芯源诚达已掌握关键核心技术,占据海外售后市场的部分份额。芯源诚达主要致力于尾气后处理系统氮氧传感器的研发、生产和销售。以陶瓷芯高温共烧为核心技术,将成分复杂的高温尾气中NOx的含量经过算法计算转换数字信号,与ECU实现实时通讯。目前已掌握核心芯片开发与控制系统算法,依托专业化陶瓷芯片技术团队、国际先进的芯片制作工艺及数字化品质监控,确保产品的可靠性与稳定性,致力主机配套与售后服务相结合的市场策略,为全球商用车厂提供最佳的尾气氮氧化物含量监测解决方案,满足不同国家和地区的尾气排放环保政策要求,积极助力全球节能减排新变革。芯源诚达一期为江苏首个氮氧传感器工业4.0全自动化产业基地,于2022年3月22日正式投产,总投资1.5亿,厂房面积突破10000平米;拥有4.0标准的智能生产线,是一个融合了OT运营技术、IT数字化技术和AT自动化技术的完整系统;全线采用国际先进的工艺技术和优良的装备,设备投入1.2亿。全自动化生产线投产后芯片和氮氧传感器年产量可达300万只。截至2022年11月,云意氮氧传感器已覆盖全球99%车型,依托22年OE配套研发经验和20万台实车验证,已通过了国内2家主机厂和国外1家主机厂验证,实现了OE市场的大批量生产。未来将充分发挥技术研发优势,不断垂直整合产业链,加速进口替代进程,加快海外前装市场与全球售后市场的份额拓展。
公司掌握核心技术,产品快速放量。氮氧传感器是汽车尾气系统中的“心脏”,研发及工艺难度大,主要表现为:
1)氮氧传感器属于精密陶瓷测量元器件,无法通过外部测温元件直接测量,而是根据温度-电阻特性间接测量,与以往氧传感器相比,其测量过程更为复杂。
2)冷启动阶段的温度上升曲线跟踪与温度抗干扰控制。氮氧传感器加热电极具有温度场分布效应,承受热振能力有限,为保证其工作性能与使用寿命,冷启动阶段需严格按照温度特性上升曲线执行;此外,要保证传感器温度稳定。
3)泵单元控制过程复杂,且在控制过程中会产生的uA级的泵电流,需要设计快速、高精度的硬件调理电路和相应控制算法。
陶瓷芯片是氮氧传感器的核心部件,目前典型的陶瓷芯片结构为长条形状。陶瓷芯片的生产需要运用陶瓷芯高温共烧(HTCC)技术。高温共烧陶瓷技术,是指高温烧结陶瓷粉料制成厚度精确而且致密的生瓷带,在生瓷带上利用激光打孔、微孔注浆、精密导体浆料印刷等工艺,最终高温陶瓷和高温导体浆料在1300度及以上共烧而成的一种技术。目前公司已实现从浆料研究、芯片流延、芯片印刷、陶瓷芯片烧结、芯片测试的全流程突破,实现了陶瓷芯片的自产。

整合迭代并购资源,突破核心技术。2021年公司以自有现金收购芯源诚达59.575%股权,收购总价为2978.75万元。芯源诚达成立于2019年11月,主要从事氮氧传感器的生产制造,在氮氧传感器上具备优秀的的技术优势和生产经验。在芯源诚达技术的基础上,公司通过进一步技术迭代,目前已掌握陶瓷芯高温共烧技术,具备核心陶瓷芯片与控制系统算法开发能力,依托专业化陶瓷芯片技术团队、国际先进的芯片制作工艺及数字化品质监控,确保产品的可靠性与稳定性。目前云意的氮氧传感器可实现氮氧化物(NOx)响应时间(从33%至66%)≤1300毫秒,传感器加热启动时间:<60秒。


传感器类产品产销稳步增长。2021-2023年,传感器类产品销量从154.5万增长至205.9万。2023年传感器类产品1.1亿元,占营业收入6.9%,同比增长107.5%,毛利率27.5%;2024年上半年传感器类产品营业收入8664.3万元,占营业收入8.4%,同比增长88.5%,毛利率29.7%。

TVS产品坐拥全球独家镀镍晶圆裂片技术,成本优势明显。公司于2021年成立江苏正芯电子科技有限公司,专业从季功率半导体器件的研发、制造以及销售。公司产品主要包括车用大功率整流二极管、TVS、ESD等。产品广泛应用于汽车电子、安防设备电子/电力设备、通讯设备、计算机及电源模块等领域,从电路设计到产品测试,提供电路保护器件及功率器件一站式服务。公司研发技术实力雄厚,拥有一支国际化的研发和工艺团队,在台湾建有研发中心。公司自主研发设计自动化设备,生产效率高,一致性好,可靠度高,满足客户应用需求,据公司官网口径,公司TVS产品坐拥全球独家镀镍晶圆裂片技术,成本优势明显。

TVS二极管(瞬态电压抑制二极管)是公司的核心产品,是一种利用二极管雪崩击穿原理制成的突波吸收保护器件。使用时井联在电路中,当TVS管两端经受瞬间的高能量冲击时,能以极快的速度(纳秒级)使其阻抗降低,同时吸收大电流,将其两端间的电压钳位在一定数值上,从而确保后面的元器件免受瞬态高能量的冲击而损坏,其瞬态功率范围为200-6600W,钳位电为5-440V。
精密注塑稳步增长,盈利水平获得提高。云泰精密主营业务为新能源连接类零组件的研发、生产和制造。公司成立于2005年,是一家专业从事精密模具及精密注塑的厂家,专注汽车领域精密嵌件注塑,产品100%聚焦汽车行业,现有员工350余人,占地面积40000平方米。具备塑模开发、机械加工、注塑冲压、组装测试等全流程服务能力,依靠专业化技术团队和国际先进的自动化生产设备,不断提高注塑嵌件的精密程度及生产效率,同时聚焦核心技术能力,拓展充电枪、高压连接器等新产品的产业布局,子公司徐州云泰精密技术有限公司积极顺应新能源汽车市场快速发展的趋势,加快在新能源车用充电枪、储能连接器、高压连接器等新产品的业务布局,目前上述业务已进入国内头部企业,开展技术对接及业务合作,未来将加快与头部客户项目合作及开发,积极拓展项目定点,持续扩大市场份额,加速对公司营收贡献能源汽车市场快速发展的行业趋势,持续提升市场份额,扩大业务规模。

高压连接器行业需求高增,公司产品具备性能及成本优势。新能源连接系统解决方案是公司的成长业务,其包括充电枪、高压连接器、储能连接器、充电插座等产品,该项业务近年来下游需求放量且结构升级迫切,公司基于注塑、芯片、算法开发等核心能力的延伸,向市场供应成熟稳定的系统解决方案。充电枪系列方面,公司产品的适用场景包括直流充电桩、交流充电桩以及家庭版随车充,额定电流:8~250A,额定电压:250~1000V。高压连接器系列方面,公司产品的适用场景包括PTC、OBC、DC/DC,电池、PDU、MCU、DCU,具体类型包括1)三芯180°,2)四芯180°,3)两芯180°,4)两芯90°,5)高压金属连接器等。

储能连接器方面,公司产品的适用场景主要为便捷式储能、分布式储能及集装箱式储能中,包括1)快插式,2)螺纹接线柱式,3)铜排连接器,额定电流:120~400A,额定电压:1000~1500V,并提供定制化的解决方案。
精密注塑类产品产销稳步增长。2021-2023年,精密注塑类产品销量从2149.3万增长至3052.3万。2023年营收1.2亿元,毛利率达29.1%。精密注塑嵌件产品二级配套进入博世、日电产、电装、盖瑞特等零部件系统商供应体系。


过去二十年来公司产业布局不断完善,已在大功率车用二极管、高度集成的模块化芯片和精密嵌件注塑件、PCBA、陶瓷高温共烧、精细高分子化工等关键领域上掌握了核心技术,具备集智能电源控制器深度结构设计、精密嵌件模具设计、制造及注塑于一体、陶瓷芯片自主研发的价值链垂直整合能力。未来,智能雨刮系统产品、传感器类产品、新能源连接类零组件产品、半导体功率器件等成长业务板块有望快速发展,并助力公司市场占有率不断提升,推动公司业绩持续增长。
公司业绩维持高速增长,盈利能力稳健。公司2020-2024年营收分别为8.4/11.0/11.7/16.7/21.5亿元,同比增长17.6%/30.9%/6.8%/42.3%/28.3%,CAGR为26.5%,维持较高增速。2020-2024年公司毛利率分别为33.7%/32.8%/29.7%/30.9%/31.7%,产品毛利率维持较高水平。成本控制方面,2020-2024年公司期间费用率分别为18.1%/18.4%/16.4%/11.0%/10.6%,其中研发费用率分别为9.9%/9.6%/9.5%/7.9%/6.8%,始终坚持较高的研发投入。盈利层面,公司2020-2024年扣非归母净利润分别为1.0/1.3/1.4/2.6/3.6亿元,利润得到快速释放,同比+38.6%/+29.6%/+11.8%/+83.8%/+38.1%,CAGR为37.7%,2023年归母净利润快速增长主要系公司降本增效成果显著,期间费用率大幅下降。
智能电源控制器龙头企业,筑牢业务基本盘。智能电源控制器包括整流器和调节器,是燃油车的关键零部件。车用整流器和调节器主要应用于汽车发动机、发电机系统中,确保电压输出稳定,确保整车供电及正常运行,同时通过运用半导体技术进行系统集成实现软启动、过载保护、与车载ECU通讯等多种功能,提高汽车使用过程中的安全性、环保性和舒适性,对汽车电子系统的使用寿命及汽车行驶的安全性、能耗排放以及舒适性具有重要影响。市场规模方面,在前装市场,每辆新车至少需要1台发电机,每台发电机需要装配车用整流器和调节器各一只,传统燃料汽车长尾效应显著,前装市场规模较为稳定,我们测算2024年前装市场规模约为27.7亿元;在汽车使用过程中,发电机平均使用寿命为4年,在发电机的翻新过程中,车用整流器和调节器的平均可利用率为50%,因此智能电源控制器售后市场规模随着全球燃油车保有量仍然不断上升。竞争格局方面,车用整流器和调节器为汽车发电机关键零部件,具有较高的行业进入门槛,行业主要包括BOSCH(德国)、NIPPONDENSO(日本)、VISTEON(美国)等,以及境外企业在国内的合资企业如宁波车王(台资)、上海畅博(美资)等。
公司是智能电控领域行业龙头,市占率有望稳步向上。公司在智能电源控制器产品有数十年的经验积累,并在产业链垂直整合上具有强大竞争优势,综合成本较国际同行有突出优势带动公司市占率不断提升。在主机配套市场,公司与上汽集团、长安汽车、奇瑞汽车、中国重汽等国内外知名汽车厂商建立了稳定配套关系;在售后服务市场,公司产品进入奔驰、宝马、奥迪等中高端汽车的维修体系。根据我们计算,2024年公司智能控制器产品前装市场全球市占率可达27.4%,处于行业龙头地位。2024年,公司智能控制器产品营收14.2亿元,同比+26.7%;毛利率33.6%,维持较高水平,将为公司贡献稳定净利润。
掌握氮氧传感器核心壁垒,国产替代进程加速。氮氧传感器是目前车上最贵的传感器之一,市场规模有望受益于排放标准出台快速上升。氮氧传感器是尾气后处理系统中的重要核心部件,在国四、国五阶段,柴油车上通常只装一个下游氮氧传感器,主要作用用来检测尾气中的NOx值。进入国六阶段后,氮氧传感器增加为2个。两个氮氧传感器分别安装在DOC入口前端及SCR催化器下游排气管上。前氮氧传感器用于检测发动机尾气中的氮氧化合物浓度和氧气浓度,后氮氧传感器则用于检测发动机尾气中的NOx浓度和氧气浓度。国五和国六标准相继实施后,国内每年仅柴油动力商用车新车/存量车、非道路工程机械对氮氧传感器的市场需求近1800万只,市场规模达140亿元。2025年7月1日实施的欧七排放对新生产M1(乘用车)要求进行NOx排放检测,将进一步带动氮氧传感器市场规模快速上升。
成功研发陶瓷芯片自制关键技术,产业链整合筑牢成本优势。氮氧传感器的核心是多层陶瓷芯片,需在-40℃至900℃极限温差下稳定工作,且耐受尾气中的硫化物、水汽腐蚀。公司以陶瓷芯高温共烧为核心技术,将成分复杂的高温尾气中NOx的含量经过算法计算转换数字信号,与ECU实现实时通讯。目前已掌握核心芯片开发与控制系统算法,依托专业化陶瓷芯片技术团队、国际先进的芯片制作工艺及数字化品质监控,确保产品的可靠性与稳定性。目前绝大部分车用氮氧传感器市场被德国大陆垄断,氮氧传感器中的核心器件陶瓷芯片由日本碍子株式会社单一供货。子公司芯源诚达已掌握关键核心技术,占据海外售后市场的部分份额;未来将充分发挥技术研发优势,不断垂直整合产业链,凭借芯片自制的成本优势,加速进口替代进程,加快海外前装市场与全球售后市场的份额拓展。
正向研发智能雨刮系统,头部车企客户助力公司产品放量。雨刮系统是汽车的主要安全装置,主要市场份额被海外企业占据。雨刮系统主要由雨刮电机总成、连杆机构、雨刮刮臂及雨刮刮片组成。雨刮系统是由电机带动,通过连杆机构将电机的旋转运动转变为刮臂的往复运动,从而实现雨刮动作。雨刮器需要在各种环境、速度下能够紧密的贴合挡风玻璃,并且回水宽度满足法规要求,需要考虑到运动干涉、系统本身的性能、洗涤器喷水效果,对雨刮厂商的整体设计能力要求高。预计2029年全球汽车前装雨刮系统市场规模将达到269.5亿元,全球范围内汽车前装雨刮系统生产商主要包括Valeo、Bosch、Denso、Mitsuba、胜华波、DYCorporation等。2022年,全球前五大厂商占有大约90.0%的市场份额。按产品类型细分,前雨刮是最主要的细分产品,占据大约85.5%的份额,前雨刮处于主导地位;其次后雨刷占据大约14.5%的市场份额。
公司攻克雨刮产品核心技术,产品自制程度高。公司智能雨刮系统产品主要产品包含有骨雨刮、无骨雨刮、雨刮系统及相关控制单元、驱动装置等。掌握关键核心技术无骨正向压力分布设计算法、雨刮运动控制技术、NVH研究技术及基础材料研发技术,现已实现汽车雨刮CR胶条全流程国产化。自制化程度高,成本优势凸显,公司智能雨刮相关产品已进入比亚迪、上汽大众、长安汽车、奇瑞汽车、江淮汽车等车厂供应体系,适配多款畅销车型,并积极拓展与小米汽车、理想汽车、吉利集团等国内知名车企的业务合作机会,目前已向部分车厂以系统总成的方式供货。
基于深厚技术和产业资源积累,新品类业务客户开拓顺利。具备新能源连接器产品全流程服务能力,构造良好客户关系。公司新能源连接类零组件产品包括充电枪、高压连接器、储能连接器等产品。公司具备模具设计与开发、机械加工、注塑冲压、非标自动化设计组装、产品测试等全流程服务能力。凭借与客户同步开发、快速响应、敏捷交付的竞争优势,逐步打开头部系统供应商的合作新局面,充电枪与连接器业务成功与科大智能、阳光电源、许继电气、徐工集团等企业建立紧密合作关系。
微特电机控制器产品软硬件的全流程自主设计,已进入头部车企供应链。微特电机控制器作为车辆热管理系统的关键零部件,通过与ECU的实时通讯,基于FOC控制算法,精准实现对冷却风扇、电子水泵及鼓风机等部件的智能控制。凭借团队共创,公司实现了软硬件的全流程自主设计,并在FOC控制算法上取得重大突破,相关产品已通过国内权威实验室的EMC认证,显著提升了电机运行的稳定性和鲁棒性,为客户提供了更具竞争力的解决方案,成功切入国内OE市场供应体系,市场份额持续稳步增长。依托智能控制核心技术的持续迭代和软件算法优势,公司自主研发的电子水泵、电子风扇等热管理系统智能控制器,已通过头部系统集成商批量供货于比亚迪、赛力斯、小米汽车等头部车企。
拟与辰致汽车成立合资子公司,业务增量快速释放。深度绑定长安汽车,有望带动控制器、氮氧传感器、雨刮等业务快速放量。云意电气拟与辰致集团成立合资公司,注册资本4.02亿,公司持股30%,辰致持股70%,主要开展智驾域控(自动驾驶中央控制器、智能驾驶域控制器系统等)、动力域控(逆变砖、功率模块、电机控制器等)、多合一电源、座舱域控、底盘域控(EPS电机控制器等)、车身域控等业务。辰致汽车持有长安汽车17.99%股份,系长安汽车第一大股东。2024年长安汽车总产量262.6万辆,同比增加1.6%;总销量为268.4辆,同比增加5.1%,其中新能源车销量73.4万辆,同比增长52.8%,全国销量排名第四。2024年底,长安宣布未来五年将投入超过500亿元,全面布局海陆空立体交通方案和人形机器人领域,到2030年长安汽车整车产销规模目标为500万辆。与辰致汽车达成合作后,公司的智能电源控制器、域控制器、氮氧传感器、雨刮系统、新能源连接器等业务通过合资子公司快速进入长安汽车供货体系,带动成熟业务和成长业务快速放量。长安汽车目标在2027年前发布人形机器人产品,基于此,公司与长安在人形机器人领域的合作有望同步展开。
云意电气:智能电子平台型公司,尾气电控产品加速放量。
稳增+成长构筑汽车智能电子平台型公司。云意电气专注于汽车智能核心电子产品的研发、生产和销售,公司稳增业务以智能电源控制器为核心,涵盖车用整流器、调节器等产品,市场份额占据全球领先地位,具备大功率二极管制备、精密结构件注塑、系统集成等产业链垂直整合能力。成长业务包括微特电机控制器、智能雨刮系统、传感器类产品、新能源连接零组件及半导体功率器件等,其氮氧传感器产品作为尾气后处理系统的核心感知部件,采用陶瓷芯高温共烧工艺,能够精准监测NOx含量并与ECU实现实时通讯,具备在排放标准升级周期中持续盈利潜力。
“国七”标准渐进,尾气电控产品或将放量兑现。2024年,公司实现营业收入21.45亿元,同比增长28.35%;归母净利润4.01亿元,同比增长31.51%;扣非归母净利润3.6亿元,同比增长38.09%。从产品结构来看,智能控制器仍为营收核心,贡献收入14.23亿元,占比66.36%。在“国七”标准推进的背景下,检测尾气排放的核心部件——传感器类产品加速放量,全年实现收入1.46亿元,同比增长26.97%;全年产量297.68万只,同比增长43.51%;销量297.77万只,同比增长44.64%。同时,半导体功率器件与新能源连接器等成长性业务也保持高增速:半导体功率器件收入达1.79亿元,同比增长58.35%;新能源连接器收入0.56亿元,同比增长67.13%。三项成长型产品合计贡献超过15%的营收,持续放量趋势显著。
技术+客户+制造协同发力,多元驱动释放长期成长动能。作为国内汽车电子核心企业,云意电气依托其在行业内领先的生产规模,持续推进技术创新、客户结构优化与制造升级。
公司已在智能传感器控制领域、微小电机精密控制领域及高端复杂材料芯片制备等领域掌握数十项核心技术能力,截至2024年累计获得授权专利454件,全年新增授权专利62件,另有171件专利申请正在审查中。客户方面,公司在主机配套市场已与长安汽车、上汽通用、广汽集团、吉利、奇瑞、江淮等国内知名汽车厂商建立长期合作关系,并作为二级配套供应商进入博世、电装、日电产、盖瑞特等国际零部件系统商的供应体系,2024年外销收入达5.98亿元。制造方面,公司以智能制造为核心,全面推进自动化、数字化和信息化建设,已建立涵盖PLM、ERP、APS、MES、WMS、SRM、SCADA等在内的多系统集成制造体系,贯通产品研发、计划排产、物料采购、仓储配送和生产执行等全流程,实现生产过程柔性化、作业数字化、质量可追溯和物流配送智能化。随着“国七”标准的稳步推进,多元驱动下的系统能力建设,正成为云意电气把握产业变革、实现跨周期增长的核心支撑。

参考资料:
20250810-华鑫证券-云意电气:绑定长安辰致,汽车电子平台型厂商再起航
本报告仅提供给九方金融研究所的特定客户及其他专业人士,用于市场研究、讨论和交流之目的。 未经九方金融研究所事先书面同意,不得更改或以任何方式传送、复印或派发本报告的材料、内容及其复印本予以任何第三方。如需引用、或经同意刊发,需注明出处为九方金融研究所,且不得对本报告进行有悖于原意的引用、删节和修改。 本报告由研究助理协助资料整理,由投资顾问撰写。本报告的信息均来源于市场公开消息和数据整理,本公司对报告内容(含公开信息)的准确性、完整性、及时性、有效性和适用性等不做任何陈述和保证。本公司已力求报告内容客观、公正,但报告中的观点、结论和建议仅反映撰写者在报告发出当日的设想、见解和分析方法应仅供参考。同时,本公司可发布其他与本报告所载资料不一致及结论有所不同的报告。本报告中的信息或意见不构成交易品种的买卖指令或买卖出价,投资者应自主进行投资决策,据此做出的任何投资决策与本公司或作者无关,自行承担风险,本公司和作者不因此承担任何法律责任。 投资顾问:王德慧(登记编号:A0740621120003) |
免责声明:以上内容仅供参考学习使用,不作为投资建议,此操作风险自担。投资有风险、入市需谨慎。
相关股票
相关板块
相关资讯
扫码下载
九方智投app
扫码关注
九方智投公众号
头条热搜
涨幅排行榜
暂无评论
赶快抢个沙发吧