华培动力:动力总成小龙头,发力传感器业务
动力总成业务:2024年收入9.94亿元,同比-2.32%。2024年公司深化国际头部客户战略合作。公司已经与包括博格华纳、盖瑞特、博马科技等在内的全球知名涡轮增压器整机制造商形成了长期稳健的合作关系,并通过上述一级供应商给全球的中高端乘用车,如奔驰、宝马、沃尔沃、福特、大众。
动力总成事业部通过深化战略合作与技术创新实现多维突破:
一方面持续夯实与博格华纳、盖瑞特等国际头部客户的合作关系,依托核心产品竞争力稳固市场标杆地位;
另一方面陆续成功开发Scania、三菱重工、利纳马、克诺尔、石川岛播磨等客户新项目并顺利投产,业务增长动能持续强化。
2024年1月,公司成功赢得“戴姆勒酒杯项目”全部订单并签署定点,该项目在2024年为公司带来近1亿元销售额,系公司成立至今历史上单个项目、单品年销售额最大的项目。12月,公司凭借杰出的技术创新、产品质量及稳定的全球供货能力,获得博格华纳“长期贡献奖”荣誉,同时与博格华纳的两大重要项目也获续约,预计将为公司贡献年均近亿元的销售额。
动力总成业务涵盖的主要产品为汽车发动机涡轮增压系统的核心零部件,包括放气阀组件、涡轮壳和中间壳及其他零部件等。放气阀组件的功能主要是用于避免涡轮壳内部压强过大、温度过高,从而稳定涡轮增压器进气端的压强;涡轮壳为涡轮增压器工作的腔体;中间壳为涡轮增压器轴承壳体。上述产品均用于涡轮增压器,最终装配到汽车整车。产品最终应用于福特、沃尔沃、戴姆勒-奔驰、长城、东风、宝马、上汽、大众、捷豹、比亚迪、理想等终端汽车整车品牌。公司作为二级供应商供应放气阀组件、涡轮壳和中间壳等产品给一级供应商,客户包括博格华纳、盖瑞特、三菱重工、石川岛播磨、博马科技等全球知名涡轮增压器整机制造商。此外公司还作为三级供应商,供应放气阀组件类产品给二级供应商,包括美达工业、科华控股等涡轮增压器零部件制造商。
作为公司的第二增长曲线,传感器业务在国内商用车(柴油机)领域市场占有率保持领先的已有优势下,持续积极按照由国内到国际、由商用车领域向乘用车领域进行拓展。报告期内,公司作为博世在中国的陶瓷压力传感器供应商,取得了显著的业务进展。基于公司在新品开发上的技术优势,公司为博世开发的天然气发动机压力温度传感器项目已于2024年二季度成功实现量产,标志着公司在高精度传感器领域的制造能力迈上新台阶。同时公司竞标获得博世排气温度传感器项目,预计在2025年二季度完成小批交付并在年内实现批量供货,巩固了公司在该品类汽车传感器市场的领先地位。
公司通过对传感器事业部内部华培无锡、华培传感无锡及盛美芯三家企业进行深度整合与资源优化,成功构建了覆盖全压力量程的传感器产品矩阵。在压力传感器领域,公司已具备微压MEMS压力传感器、中压陶瓷压阻传感器以及高压玻璃微熔传感器的全品类研发与制造能力,满足不同压力范围的精准测量需求。同时,公司还包含了温度传感器、速度传感器、位置传感器等多品类产品线,公司产品广泛应用于汽车动力总成系统、变速箱、排放系统、底盘系统等关键领域。在国内商用车市场,公司已占据了显著的市场份额,成为行业领先的传感器供应商之一。通过多品类传感器的协同供应,公司不仅逐步提升了单车传感器的价值供应量,还显著增强了对客户的粘性。这种“一站式”解决方案的提供,降低了采购和管理成本,并通过技术协同进一步巩固了与客户的合作关系,提升了公司的核心竞争力。
在国内自主品牌汽车市场方面,公司于2024年第三季度陆续获得了比亚迪压力传感器及雨量阳光传感器的项目定点并同步完成开发,两个项目均将于2025年年初开始小批量供货。此举标志着公司传感器产品初步进入了中国最大的OEM车厂,为传感器业务进入其他自主品牌乘用车市场奠定了基础。2024年下半年,公司完成了全新自主品牌乘用车M公司的审厂及供应商代码准入工作并获取项目报价机会,预计2025年完成项目定点及量产交付;公司与国内商用车变速箱龙头企业法士特汽车传动有限公司深度合作,获取其新能源变速箱传感器簇项目定点并完成样件测试,预计在2025年三季度完成小批验证并量产供货。
同时,公司以扩充传感器品类、促进获取全球客户和业务、实现规模效应为战略目标,积极探索利用外延式并购的方式,寻求国内及海外汽车传感器标的,进一步提升公司在汽车传感器领域的行业地位及市场份额。
一方面持续夯实与博格华纳、盖瑞特等国际头部客户的合作关系,依托核心产品竞争力稳固市场标杆地位;
另一方面陆续成功开发Scania、三菱重工等客户新项目并顺利投产。

公司赢得“戴姆勒酒杯项目”全部订单,与博格华纳两大重要项目获得续约。动力总成业务受益于全球汽车市场、混动市场发展,稳步推进集团出海战略,有望提升产品竞争力和利润率水平。
传感器业务:2024年收入2.44亿元,同比+1.02%。传感器业务是公司的第二增长曲线,由国内到国际、由商用车领域向乘用车领域持续拓展。
公司获得的博世天然气发动机压力温度传感器项目在2024年第二季度实现量产,排气温度传感器项目预计2025年二季度完成小批交付并在年内实现批量供货。
预计2025年在国内自主品牌汽车市场方面公司持续发力供货,公司预计将于2025年初开始小批量供货比亚迪压力传感器及雨量阳光传感器项目;
预计于2025年内完成全新自主品牌乘用车M公司项目定点及量产交付;
预计在2025年三季度完成法士特汽车传动有限公司新能源变速箱传感器簇项目的量产供货。
公司紧抓“传感器国产替代”机遇,进一步提升商用车领域的市场份额,并全力实现乘用车市场的项目定点及份额增长。
运营管理不断优化。公司端到端数字化价值链实现全流程贯通;MES制造执行系统与IoT物联网平台的深度部署形成“透明工厂”管理模式,筑起智能化竞争壁垒。完成了对华培无锡、华培传感无锡和盛美芯的深度整合,通过全面上线OA、ERP、PLM等信息化系统,提升跨部门协同效率。在产品技术路线规划、工艺方案优化等方面形成良好协同效应。
新产品突破专利壁垒。截至2024年年报,传感器业务领域实现自主专利布局超过20余项。第三代WPTC加热器突破国际专利壁垒,顺利通过EV测试。与同功率竞品相比,体积降低约15%、性能提升约10%、成本下降约15%,为WPTC加热器开拓国内外市场奠定基础。全资子公司盛美芯于2024年内完成多款车规级MEMS产品设计流片,并投产第一条封装测试产线。
优质客户拓展取得亮眼成果,支撑公司未来业务规模扩张:受同期高基数,下游客户生产规划调整、降价压力向零部件环节传导等多重因素影响,公司收入增长短期承压,但公司在优质客户拓展方面取得亮眼成果,对公司未来业务规模扩张形成良好支撑。

动力总成业务方面,公司在夯实与博格华纳、盖瑞特等国际头部客户的合作关系的基础上,陆续成功开发Scania、三菱重工、利纳马、克诺尔、石川岛播磨等客户新项目并顺利投产。

2024年1月,公司成功赢得“戴姆勒酒杯项目”全部订单并签署定点,该项目在2024年为公司带来近1亿元销售额,系公司成立至今历史上单个项目、单品年销售额最大的项目,12月公司与博格华纳的两大重要项目获续约,预计将为公司贡献年均近亿元的销售额。
传感器业务方面,在国内商用车(柴油机)领域市场占有率保持领先的已有优势的基础上,公司在国际市场与乘用车领域取得了客户拓展成果。

国际市场上,公司作为博世在中国的陶瓷压力传感器供应商,基于公司在新品开发上的技术优势,公司为博世开发的天然气发动机压力温度传感器项目已于2024年二季度成功实现量产,同时公司竞标获得博世排气温度传感器项目,预计在2025年二季度完成小批交付并在年内实现批量供货;

乘用车市场上,公司于2024年第三季度陆续获得了比亚迪压力传感器及雨量阳光传感器的项目定点并同步完成开发,两个项目均将于2025年年初开始小批量供货,2024年下半年,公司完成了全新自主品牌乘用车M公司的审厂及供应商代码准入工作并获取项目报价机会,预计2025年完成项目定点及量产交付。另外在商用车领域,公司与国内商用车变速箱龙头企业法士特汽车传动有限公司深度合作,获取其新能源变速箱传感器簇项目定点并完成样件测试,预计在2025年三季度完成小批验证并量产供货。

2024年毛利率稳中有升,加大研发与业务拓展带来费用率升高。2024年公司调整会计准则,将不属于单项履约义务的保证类质量保证产生的预计负债中应当确定的金额从“销售费用”科目调整为“营业成本”科目,调整后公司2024年毛利率同比+1.38pct至26.25%,主要得益于公司产品结构调整带来的毛利率优化,其中涡轮壳和中间壳收入同比+37.19%,毛利率同比+17.23pct;温度传感器收入同比+14.17%,毛利率同比+14.56pct;速度位置传感器收入同比+6.66%,毛利率同比+7.29pct。
在涡轮增压产品方面,公司的优势主要体现在:
一是拥有全球的材料专利,这些核心材料已应用于全球客户,带来了较高的毛利率;
二是具备独特的从毛坯到产品的生产制造工艺,在动力总成方面能带来比同行更高的毛利;
三是拥有全球客户群体和较高的市场份额,这是技术能力、服务能力和全球沟通能力带来的综合结果,也为公司赢得了口碑,使公司在报价上能高于竞争对手。
公司在动力总成端从客户产品概念阶段就深度参与设计,还为博世等客户做了平台化、标准化设计。公司服务的高端品牌客户如保时捷、劳斯莱斯、奔驰宝马等在最终销售份额中占比近50%,大众、通用、福特等一线品牌占比约40%,这些客户带来的附加值使产品毛利高于其他低端汽车品牌。

2025年Q1公司毛利率同比-3.47pct至24.32%,收入规模下降影响。费用率,2024年公司研发/销售/管理/财务费用率同比分别+0.38pct/+0.31pct/+1.01pct/+0.41pct,2025年Q1公司研发/销售/管理/财务费用率同比分别+0.61pct/+0.26pct/+1.99pct/-0.47pct,研发费用率的上涨主要系公司加大研发投入,公司通过技术打造竞争优势,取得了一系列技术研发成果,例如目前已完成第三代WPTC加热器产品的设计与定型,顺利通过EV测试。与同类产品中同功率竞品相比,第三代WPTC加热器实现体积降低约15%、性能提升约10%、成本下降约15%的重大突破;全资子公司盛美芯成功完成了多款车规级MEMS产品的设计流片,并正式投产了第一条封装测试产线。销售费用率的上涨主要来源于公司业务拓展与市场开拓力度的加大。

拟投资成立机器人子公司,开启公司第二成长曲线。公司拟设立100%控股机器人子公司,参与设立围绕具身智能产业链的创业投资基金,正式向机器人领域进军。
公司基于头部机器人厂商实际需求和已有技术能力积极推进研发工作,拥有从传感器组装到核心压力传感器制造完全掌握且有百分百自主知识产权,助力六维力传感器设计。公司是国内唯一自产力传感芯片公司,公司在车规级传感器方面技术积累深厚,产品机器人领域具有较高的适用性,2025年2月20日公司宣布拟设立100%控股机器人子公司,并将利用已有的车规级MEMS压力芯片和硅应变计的自主设计及封装测试的能力,寻求从玻璃微熔MSG高压压力传感器向六维力矩传感器延展的突破,力争在2025年内实现产品的研发落地。
公司有望利用自身在传感器方面的技术积累建立竞争优势,发展机器人业务成为驱动公司成长的第二增长曲线。在机器人领域具有技术、成本等优势。未来,公司将聚焦工业机器人、人形机器人等领域持续发力。
未来,华培动力机器人将聚焦以下方向:
1)工业机器人领域:针对汽车制造等行业,开发高精度、高稳定性的工业机器人,满足生产线上复杂的操作需求。
2)二是人形机器人领域:重点研发适用于人形机器人的基础感知模块,包括集成化的传感器组件和力矩测量单元,与机器人研发团队深度合作,参与人形机器人的整体设计,将华培动力的技术融入到机器人控制系统中,实现机器人运动控制的优化升级。
3)加大研发投入:不断优化传感器和六维力矩技术在机器人中的应用,提升机器人的智能化水平。
4)积极与国内外知名人形机器人企业、科研机构建立合作关系:一方面,通过技术共享与合作研发,加速华培动力技术在人形机器人领域的应用落地;另一方面,参与行业标准的制定,推动人形机器人产业的规范化发展。

公司有深厚的压力传感器技术底蕴,拥有至少四条压力传感器技术路线,从传感器组装到核心压力传感器制造完全掌握且有百分百自主知识产权。从汽车压力传感器转向机器人六维力传感器并非完全跨界,在惠斯通电桥设计印刷、对应采样电路芯片设计上有超十年应用和设计经验,还有长时间出货量积累的市场匹配和应用经验,这些对六维力传感器的设计和工艺设计有延续性好处。
公司在商用车领域掌握了金属应变片工艺和技术,对金属弹性体研究有独到见解和工艺控制诀窍,可避免在六维力传感器研发上从零开始摸索。
传感器产品的主要优势体现在:
一是芯片布局更深,公司是为数不多有自己的磁芯片和MEMS芯片实现批量生产的供应商;
二是传感器品类丰富,涵盖压力、温度、阳光、雨量、尿素品质等多种类型。以压力传感器为例,包含MEMS压力芯片、MEMS压力传感器、陶瓷中压压力传感器、MSG高压压力传感器等,且每种类型的核心技术不同。
每一个品类里细分的技术公司都具备,能满足一台车对多种传感器的需求,客户更倾向选择能供应多品类、多技术流派传感器的供应商。从而形成了公司较其他竞争对手的领先优势。公司在应对客户不同应用场景和技术要求时能从容应对,如MEMS压力传感器不仅有总成,还有布局的MEMS芯片,陶瓷中压里的陶瓷电容、陶瓷电阻核心芯片也都有,MEMS高压里配置的应变片还能应用于其他领域。在保持优势方面,当前全球产业链呈现区域化趋势,要求供应商具备跨国生产和供应能力,这对研发、管理、IT系统支持和全球人才国际化都有很高要求。公司一直具备国际化属性,销售管理团队大多有跨国公司工作经验,集团化管理的IT系统如SAPERP、OA系统、EHR系统、MES系统、质量管理系统WMS系统等都已实现数据化,对全球化支持起到很大促进作用。公司出口海外市场份额至今仍超50%,且具备较强的研发能力,包括仿真设计能力和工程化自动化能力。
公司的第三代PTC水加热器,于2025年上海车展期间召开了新产品的发布会,产品的加热效果、成本相较于上一代都有巨大优势,目前市场上产品竞争力比较强。该产品专利,全部技术都是公司自有专利,在全球50个国家做了专利检索,不存在专利冲突。
此次公司的第三代PTC水加热器在一款即将上市的混动乘用车型上取得定点,且数量较大,相信未来能够取得更多份额。同时,公司也在跟上汽、广汽、奇瑞等有外销诉求的企业推进合作洽谈,相较于年初的预期会比较乐观。
本次定点项目对公司在乘用车市场未来争取订单有标杆意义,传感器、水加热产品均有机会在乘用车市场继续实现定点突破。公司也将遵照自愿性信息披露的及时性、一致性、持续性的原则,持续向广大投资者同步业务发展的情况。
公司确实在乘用车方面的订单较年初的预计提前了近半年的时间落地,一方面是公司过去投入的大量研发、工程工艺等方面的资源,最终形成了较为先进的成果;另一方面是,乘用车的客户在业内看到了公司在运营整合、生产制造能力、建设、产业投资和布局等方面的能力和魄力,所以实现了订单方面的超预期落地。
目前全球主机厂、整车厂的发展方面,在电动化、智能化方面已落后中国3至5年,因此欧洲、美国已经无法引领全球汽车发展。跨国巨头力争集中全部资源在汽车电动化、智能化,在中国扩张,以期追上中国的研发速度。在传感器业务的投资缩紧,也是为了集中力量发展电动化、智能化的无奈之举。华培作为上市公司,传感器是未来业务的重心,公司从2020年收购第一个传感器项目起转型,正式进入了传感器行业;第二次传感器收购从几千万收入提升至2亿元,品类也有所提升,扩大了客户的覆盖面。
纵观传感器行业的发展规律,目前全球的头部企业均是通过并购重组的方式发展而来。公司希望继续通过并购的方式,实现从国内厂商到国际化厂商的转变,为跻身全球前5大传感器供应商行列做充足准备。
公司的主营业务包含压力传感器,目前所拥有的工艺和六维力传感器技术并非完全跨界,避免了在六维力传感器研发上从零开始摸索。
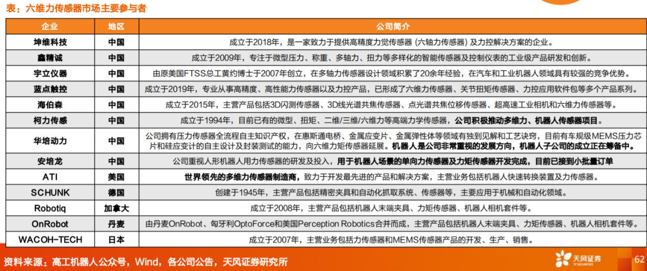
六维力传感器性能优秀,应变片式为主要路线。中国六维力矩传感器供应商逐年增加,但受制于高技术壁垒,真正具备批量化产品供应能力的厂商依旧较少。根据2022年销量口径划分,ATI、宇立科技、坤维科技、鑫精诚位于第一梯队,但各家厂商下游应用侧重点各有特色:ATI作为全球龙头,积累丰富,应用面相对较广;宇立在工业机器人磨抛行业和汽车碰撞测试行业应用更多;坤维科技在协作机器人、医疗手术机器人和康复机器人领域具备明显优势,同时其产品在航空航天领域具备行业核心竞争力,鑫精诚凭借苹果供应商的身份已将其产品推入到3C行业,同时在机器人行业和医疗行业也有布局。

理论层面,耦合是最难的,需要数据处理等;其次是校准,对精度需要调整,单维度方向持续逼近,接近最真实能力;第三是结构设计,难度就是校准和耦合带来的。很多六维力的应用场景可以简化,结构不需要特别复杂,减少一些维度后耦合会简单特别多。
公司未来会独立做机器人相关业务,进行前沿技术的研发,在六维力传感器方面,金属应变片和硅基技术会同时布局。公司将通过与全球顶尖的科研院所、高校、挖掘行业顶尖人才,建立核心团队,目前涉及保密问题,相关进展公司将及时通过公告等相关渠道发布。目前,公司已完成生产线建设的研究分析报告、客户交流,产品市场调研等步骤。公司有信心推出极具市场和产品竞争力的相关产品。
华培具备国际化的背景,具备走出去的能力,公司核心团队都能前往海外工作,过去两次成功并购的案例已使公司成为了传感器行业的资深玩家,公司未来会布局海外工厂产能,取得具备面向海外的能力,做好未来全球区域化竞争格局的准备。
华培是成功的持续并购整合者。并购式发展的商业模式已经成为公司成长扩张的重要路径。公司在以往的两次成功并购中,总结出了适合华培的并购与整合的经验,从标的选择、收购后的企业整合都有自己完整的管理方法与人才团队。后续华培将继续关注汽车和机器人产业链中的优质并购标的,用华培所拥有的资源优势获取高性价比的收购价格,并通过收购后的整合,不断推升华培的发展驶入快车道。
除上述方式外,公司同时也注重研发投入、市场开拓,注重内生式的业务高速增长,成为传感器领域的有高端技术门槛的核心公司。
公司希望利用汽车级芯片兼顾人形机器人,可以极大地拉低人形机器人的产品成本。人形机器人的量产在未来,短时间内不容易达到汽车的销售量级。公司一直在思考如何用汽车级芯片应用于人形机器人,一旦公司实现技术拓展,就有希望实现大规模降本。
参考资料:
20250513-中国银河-华培动力:客户拓展成效良好,机器人业务开启成长新曲线
本报告仅提供给九方金融研究所的特定客户及其他专业人士,用于市场研究、讨论和交流之目的。 未经九方金融研究所事先书面同意,不得更改或以任何方式传送、复印或派发本报告的材料、内容及其复印本予以任何第三方。如需引用、或经同意刊发,需注明出处为九方金融研究所,且不得对本报告进行有悖于原意的引用、删节和修改。 本报告由研究助理协助资料整理,由投资顾问撰写。本报告的信息均来源于市场公开消息和数据整理,本公司对报告内容(含公开信息)的准确性、完整性、及时性、有效性和适用性等不做任何陈述和保证。本公司已力求报告内容客观、公正,但报告中的观点、结论和建议仅反映撰写者在报告发出当日的设想、见解和分析方法应仅供参考。同时,本公司可发布其他与本报告所载资料不一致及结论有所不同的报告。本报告中的信息或意见不构成交易品种的买卖指令或买卖出价,投资者应自主进行投资决策,据此做出的任何投资决策与本公司或作者无关,自行承担风险,本公司和作者不因此承担任何法律责任。 投资顾问:王德慧(登记编号:A0740621120003) |
免责声明:以上内容仅供参考学习使用,不作为投资建议,此操作风险自担。投资有风险、入市需谨慎。
相关股票
相关板块
相关资讯
扫码下载
九方智投app
扫码关注
九方智投公众号
头条热搜
涨幅排行榜
暂无评论
赶快抢个沙发吧