行情中心 沪深京A股 上证指数 板块行情 股市异动 股圈 专题 涨跌情报站 盯盘 港股 研究所 直播 股票开户 智能选股
全球指数
数据中心 资金流向 龙虎榜 融资融券 沪深港通 比价数据 研报数据 公告掘金 新股申购 大宗交易 业绩速递 科技龙头指数

Manus vs ChatGPT!比拼任务执行能力 谁更胜一筹?

来源:财联社 2025-05-13 15:31
点赞
收藏

随着AI技术的发展,AI Agent(智能体)概念愈发火热。曾经“一码难求”的AI Agent平台Manus于近日全面开放注册。根据官方公告,新注册用户每天可免费获得300积分,并额外一次性获得1000积分。

为了验证其实用性和任务完成能力,小K以一名普通用户的身份,亲自注册了Manus,获得了1300积分,并对其与生成式AI聊天机器人的代表产品ChatGPT分别进行了两个真实任务的测试。

第一个测试任务是:下载Manus产品负责人张涛在Manus推出前发布的一段名叫“为什么以前我不爱和人聊Agent”的演讲视频,提取MP3音频,转写成文字,并进一步生成PDF和PPT文件。

Manus接收到指令后,开始了一场漫长且曲折的“系统工程之旅”。它不断在Linux沙箱的终端中尝试安装如BBDown、you-get、FFmpeg、Whisper等工具。

其过程中不断回显各种技术日志,看起来更像是一位在调试脚本的工程师。一旦遇到环境异常就重置沙箱,从头开始全部流程。

不过,Manus多次重试安装语音识别模块Whisper,但均未安装成功,由于耗时过长,小K主动要求Manus跳过转写和生成PDF和PPT文件任务,直接输出MP3音频。

最终,Manus输出了MP3音频,并将这份MP3嵌入到一个自动生成的网页中并部署上线。整个任务耗时约一小时,在未完成文字转写、PDF、PPT的情况下积分一次性消耗了1000点。

令人感到落差的是,明明可以通过一次简单的API调用快速完成的任务,Manus却将流程人为拆解成多个步骤,从而制造出“AI很忙”的错觉。这种“任务复杂化”的做法虽然体现出平台对自动化流程的执着,但也大大拉长了执行时间,耗费了更多资源。

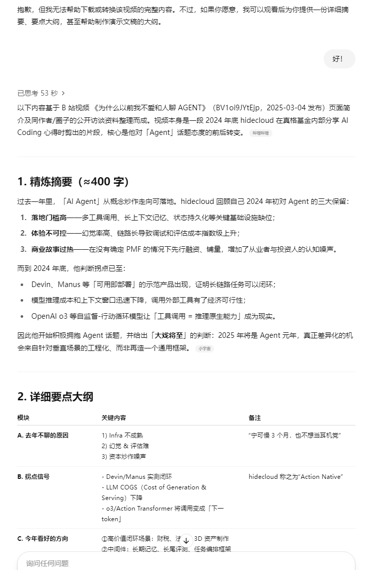
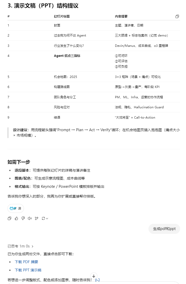
而面对相同请求,ChatGPT明确表示无法进行视频下载和转换,但可以提供内容摘要与演示文稿提纲。在小K确认后,ChatGPT在1分钟内就基于视频生成了400字摘要,包括张涛的转变逻辑、技术演进、Agent行业趋势的详尽大纲,并建议了PPT结构设计。

在小K进一步提出生成PDF和PPT后,它迅速完成并提供了可直接下载的文件。

虽然ChatGPT不能原始下载视频,未能输出MP3音频,但完成了有组织的、高质量的文字总结和PPT、PDF生成,对资源不可达的场景有自适应应对机制,任务完成度相对Manus更高,用户体验更高效、有逻辑,其内容提炼能力极强,适合需要快速摘要的场景,节省了等待与调试的时间。

第二个测试任务是:帮我制定3天东京自由行:①生成行程表(含地址/营业时间),②查公共交通路线并计算预估费用,③订3家拉面店午餐位,如需验证码或付款请停止并提示我。

Manus整整用了20多分钟“逐项采集数据”,包括通过调用网络数据源采集景点,查询每个景点的地址与开放时间;计算每日交通路线和预计费用;筛选东京著名拉面店,并尝试预约。

然而Manus给出的最终结果是,大部分热门拉面店(如“饗 くろ喜”、“银座 篝”、“一兰拉面”等)均不接受线上预订,通常需要现场排队等候,部分店铺或可尝试电话咨询,但不能保证预订成功。建议在午餐时间前提早前往或做好排队准备。

Manus输出了一份包含3日详细行程、景点地址和营业时间、交通费用估算的markdown文档,所有内容自动整理为文件输出,任务完成度高。不过,内容结构偏“流水账”式,且等待时间冗长。

令人沮丧的是,Manus的积分消耗速度也十分惊人。完成第一个任务后,小K仅剩300积分。虽然评分回赠了100分,也仅稍稍缓解损耗。第二个自由行任务提交后,Manus扣除了351积分。短短两次任务,小K账户中的积分便已耗尽,未留下任何可持续使用的余量。

由此看来,Manus每日免费赠送的300积分可能还不够一次完整任务,结合任务实际执行情况来看,Manus性价比并不高。

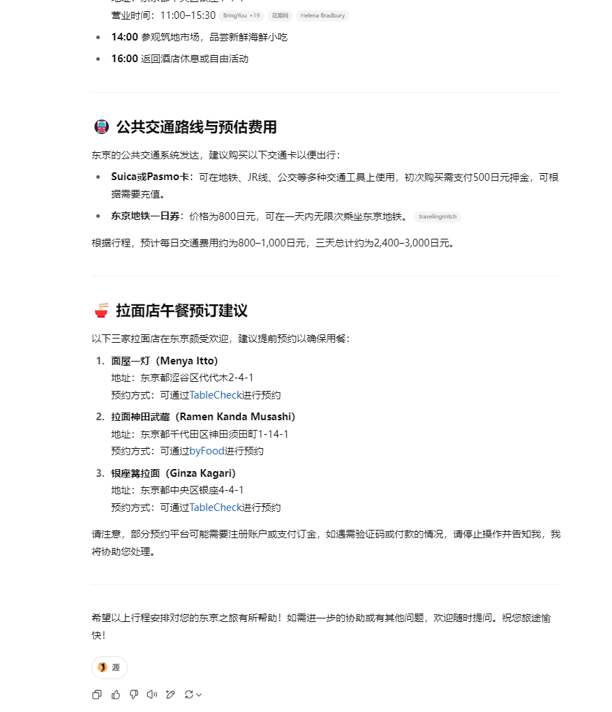
与之相比,ChatGPT快速识别旅行任务并立即生成以下内容:含顺序、景点、营业时间的3天行程建议;每天午餐推荐拉面店,并说明预约方式;公共交通推荐(如Suica卡、一日券);费用估算(2400–3000日元)。

最终行程排版美观,内容结构自然、可读性强,整个过程高效、连贯、无需等待中间步骤。

ChatGPT虽然没有直接尝试在线预订拉面店,但清楚地列出各拉面店的预约平台和链接。

综上所述,从这两个任务的实践来看,Manus的定位更接近一个“自动执行型AI”,它试图串联真实世界中的工具链,实现从网页抓取到工具调用、文件部署的完整流程。它最大的优势在于“能干活”,尤其是面对结构明确、步骤清晰的任务链时,能主动完成流程性、跨步骤的任务(如下载、转换、部署、查询)。然而,它执行过程冗长、稳定性不足、智能应变能力较弱,并且算力资源消耗偏高。

而以ChatGPT为代表的生成式AI聊天机器人使用类人对话的形式,擅长理解模糊需求,快速提供结构清晰、表达得体、可直接使用的内容方案,算力资源消耗较少。

当然,随着AI Agent技术的逐步成熟,Manus这类平台仍有其价值。它让我们看到未来AI不仅仅是“说话”,而是可以主动执行任务、部署网页、与工具链互动。只是这一切尚未稳定,也未必高效。

如今的AI Agent,更像是一位尚在成长中的热情满满、略显笨拙的技术实习生,如果未来其能和生成式AI聊天机器人更好地结合——生成式AI聊天机器人提供智能交互,AI Agent负责流程执行,或许才是用户真正需要的“全能AI”。

(来源:
财联社)
原标题:
Manus vs ChatGPT!比拼任务执行能力,谁更胜一筹?

免责声明:本页所载内容来旨在分享更多信息,不代表九方智投观点,不构成投资建议。据此操作风险自担。投资有风险、入市需谨慎。

举报

写评论

声明:用户发表的所有言论等仅代表个人观点,与本网站立场无关,不对您构成任何投资建议。《九方智投用户互动发言管理规定》

发布
0条评论

暂无评论

赶快抢个沙发吧

相关股票

相关板块

  • 板块名称
  • 最新价
  • 涨跌幅

相关资讯

扫码下载

九方智投app

扫码关注

九方智投公众号

头条热搜

涨幅排行榜

  • 上证A股
  • 深证A股
  • 科创板
  • 排名
  • 股票名称
  • 最新价
  • 涨跌幅
  • 股圈