美股芯片龙头ARM股价4日暴涨1.3倍!A股小伙伴有这些
业绩远超预期消息刺激下,美股芯片龙头ARM股价暴涨,周一盘中一度飙涨达42%,2月7日至2月12日间的四个交易日累计最大涨幅约130%。公司在2月7日披露的财报数据显示,第三财季营收8.24亿美元,同比增长14%,高于分析师预期的7.6亿美元;净利润8700万美元,调整后EPS为0.29美元,高出分析师预期的0.25美元,预计全年调整后EPS为1.20-1.24美元,超过分析师预期1.05美元。

公开信息显示,ArmHoldings是ARM架构的IP所有者和开发商,该架构被用于全球99%的智能手机CPU内核,而且在可穿戴设备、传感器等市场占很高份额。华泰证券何翩翩在2月2日研报中表示,CPU主流架构分为x86与ARM两类,其中ARM具有体积小,能耗低、成本低、通用寄存器多、指令执行速度快等优势,因此在数据中心与AI应用中逐渐受到青睐。随AI模型规模的持续扩大,服务器CPU客户的关注重点更多转向功耗,对此ARM架构几年前就推出了基于Neoverse架构的高密度内核设计。根据Counterpoint预测,ARM架构占PC市场份额将迅速提升,且该份额将从2023年的14%提升到2027年近乎翻倍的25%。

国元证券贺茂飞在研报中指出,ARM生态产业链中,ARM通过其独特的授权模式已吸引众多APU生产厂商,如手机APU厂商苹果、高通,据悉,英伟达的GH200里CPU则采用了ARM架构,iPhone15Pro搭载的A17Pro为全球首颗台积电3nm制程的ARM架构SoC芯片。此外,国产应用处理器(APU)厂商全志科技、瑞芯微、晶晨股份、富瀚微、国科微以及北京君正等,龙头全志、晶晨有望助力ARM在未来完善IoT应用领域生态建设。

公开资料显示,全志科技和ARM、地平线机器人联合发起开放人工智能实验室,通过连接行业上下游企业发展嵌入式人工智能。公司是ARM人工智能生态联盟(AIEC)首批发起单位。瑞芯微产品RK3588是多场景应用SoC,目标应用场景涵盖大屏设备、边缘计算、ARMPC及AR/VR等领域。富瀚微主要产品为高性能视频编解码及AISoC芯片等,主要涉及Arm架构。另外,国民技术基于ARMCortex-M0及M4系列内核的通用MCU产品已实现批量供货,可覆盖32位MCU从低端到高端大多数应用场景。值得一提的是,国民技术股价在春节前前最后一个交易日收盘实现20cm涨停,富瀚微股价当日盘中涨超9%。
另外,据媒体报道,中国是ARM的最大市场,ARM中国在总营收的占比已增至约25%。此前IPO文件显示,ARM在2021、2022和2023财年中来自中国大陆的收入分别占其总收入的约21%、18%、25%。其中,中国公司安谋科技(ARMChina)是ARM在中国的合资公司,也是ARM授权其IP给中国授权客户的主要商业分销渠道。2022财年和2023财年中,安谋科技分别占其总收入的18%和24%。
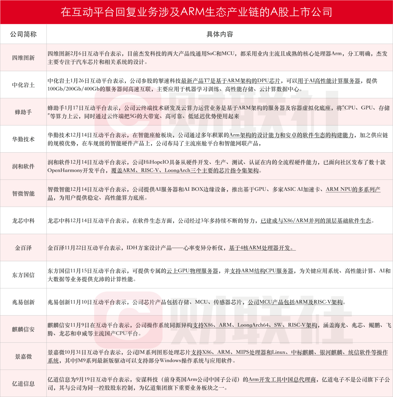
据财联社不完全统计,包括四维图新、中化岩土、蜂助手、华勤技术、润和软件、智微智能、龙芯中科、金百泽、东方国信、兆易创新、麒麟信安、景嘉微及亿道信息在内的多家A股上市公司在互动平台回复业务涉及ARM生态产业链,具体情况如下图:

其中,四维图新2月6日在互动平台表示,目前杰发科技的两大产品线通用SoC和MCU,都采用业内主流且成熟的核心处理器Arm。亿道信息此前表示,亿道电子为前身英国Arm公司中国子公司安谋科技的Arm开发工具中国总代理商,亿道电子不是公司旗下子公司,其与公司为同一控股股东控制,为亿道集团旗下重要业务板块之一。
免责声明:本页所载内容来旨在分享更多信息,不代表九方智投观点,不构成投资建议。据此操作风险自担。投资有风险、入市需谨慎。
相关股票
相关板块
相关资讯
扫码下载
九方智投app
扫码关注
九方智投公众号
头条热搜
涨幅排行榜
暂无评论
赶快抢个沙发吧