行情中心 沪深京A股 上证指数 板块行情 股市异动 股圈 专题 涨跌情报站 盯盘 港股 研究所 直播 股票开户 智能选股
全球指数
数据中心 资金流向 龙虎榜 融资融券 沪深港通 比价数据 研报数据 公告掘金 新股申购 大宗交易 业绩速递

【行业洞察】十五五专题:铜价持续攀升 复合集流体产业进程提速

来源:九方智投 2026-03-18 16:23
点赞
收藏

摘要

1、《国民经济和社会发展第十五个五年规划纲要》正式发布,复合集流体首次被纳入国家级五年规划,被明确列为新型电池领域关键攻关材料:在新产业新赛道培育发展板块,提出要加快复合集流体等关键材料攻关,研发高端制造设备及工艺,拓展高安全高能量密度电池在新型智能终端、新型储能、电动交通工具等领域的应用。

2、铜价持续攀升,复合铜箔成本优势逐渐加大。2026年至今,铜价已经上涨至10/吨以上。传统的电池铜箔成本越来越高,复合铜箔的成本相对优势凸显。

3、产业进程加速推进。根据胜利精密、安迈特、英联股份宝明科技三孚新科等公司公开信息,产业整体布局加速期。

4、复合集流体材料:胜利精密(复合铜箔)、英联股份(复合铝箔+铜箔)、宝明科技(复合铜箔);

关键设备:三孚新科东威科技

正文

近日,《国民经济和社会发展第十五个五年规划纲要》正式发布,为“十五五”时期我国全面建设社会主义现代化国家擘画了宏伟蓝图,更是为我国新产业高质量发展指明了核心方向。

其中,复合集流体首次被纳入国家级五年规划,被明确列为新型电池领域关键攻关材料:在新产业新赛道培育发展板块,提出要加快复合集流体等关键材料攻关,研发高端制造设备及工艺,拓展高安全高能量密度电池在新型智能终端、新型储能、电动交通工具等领域的应用。

图:十五五规划提及复合集流体材料攻关

资料来源:十五五规划,九方金融研究所

集流体定义:通俗而言,是在电池充放电过程中负责收集与传导电流的部件。集流体作用类似于电池的电流传导枢纽,高效地将电极活性物质产生的电流传输至外部电路,确保电池稳定且高效地运行。传统集流体主要由单一的金属箔材构成,例如铜箔用于负极,铝箔则用于正极。

图:集流体工作原理

资料来源:中国化学与物理电源行业协会,渤海证券研究所

复合集流体是一种新型材料,兼顾能量密度、安全性和降低成本。复合集流体是一种以高分子绝缘树脂材料(包括PETPP等)作为“夹心”层,上下表面沉积金属铜或铝,构成“金属导电层-高分子材料支撑层-金属导电层”三明治结构的新型锂电材料。该材料采用密度及成本较低的绝缘高分子材料替代部分原有金属材料,对提升锂电池的能量密度、安全性以及降低成本具有显著意义。

图:复合集流体与传统集流体结构对比情况

资料来源:上海联净复合材料技术有限公司,渤海证券研究所

复合集流体的优势:1)安全性;2)降低成本;3)带动能量密度提升。

安全性:传统集流体在压力作用下易断裂,形成大尺寸毛刺后易穿透隔膜,引发内部短路并导致热失控。相反,复合集流体的导电层较薄,产生的毛刺尺寸较小且其中高分子材料不易断裂,即便断裂也无法达到穿透隔膜的强度水平,有效避免了锂枝晶穿透隔膜引发的热失控。此外,高分子材料作为绝缘体,受热时发生断路反应,短时间内可显著降低短路电流,从而大幅提升电池的安全性能。

图:不同集流体穿刺情况

资料来源:金美新材料科技有限公司,渤海证券研究所

降本:传统集流体是影响锂电池成本和重量的重要材料之一。传统铜箔与铝箔作为锂电池成本构成的重要材料之一,铜、铝价格波动对电池成本有较大影响。以传统铜箔为例,根据上海联净复合材料技术有限公司测算的相关数据,在铜价变动20%情况下,4.5μm-8μm厚度的铜箔将变动10%-14%的成本。

铜价近些年持续攀升,尤其25年下半年以来涨幅较大,根据wind,年均铜价已经从2020年的不到5万人民币/吨(采用的价格指标为中国:市场价:电解铜(1#))上涨至2025年平均8.08/吨的价格,2026年至今,铜价已经上涨至10/吨以上。

图:铜价变动20%4.5μm-8μm厚度传统铜箔成本的影响

资料来源:上海联净复合材料技术有限公司,渤海证券研究所

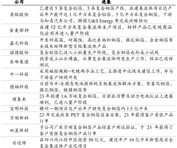
产业进程持续加速。

从材料端头部公司来看:近期胜利精密英联股份宝明科技、安迈特集流体项目均在顺利推进中。其中:

胜利精密202634日投资者关系活动记录表,有关复合铜箔产品,公司跟头部企业一直保持着紧密的交流和合作,公司复合铜箔产品的性能在头部企业的测试中获得认可,已有部分小量订单,目前公司正在配合头部企业进行产品验证及导入等工作。同时,胜利精密披露,目前有扩产的规划,具体进度会根据下游客户需求和市场实际情况稳步推进。

英联股份:根据今日高邮网站,英联股份已与LG化学达成战略合作并成立联合实验室,双方将正式携手开发新一代复合集流体用高分子创新材料,加速布局全球锂电及固态电池新材料市场。

安迈特:根据中关村新型电池技术创新联盟官网,北京安迈特(内江)新型高安全复合集流体铜箔/铝箔产业化项目正全力冲刺,力争2026年春节前后实现一期主体封顶。据悉,该项目总投资约50亿元,设计年产10亿平米复合集流体新材料,能满足约100GWh动力、储能3C新能源电池的生产需求。该项目拟用地340亩,分两期建设,其中一期占地约106.6亩,将布局26条产线,形成3亿平米复合集流体新材料产能,投产后可实现年产值约24亿元。

宝明科技317日,宝明科技在互动平台披露了公司复合铜箔业务的最新进展,公司表示,旗下复合铜箔产品凭借突出的性能优势,已获得市场高度认可,顺利通过多家知名客户的验证,目前已实现批量供货,正式步入商业化落地阶段。

设备端看,主要涉及真空镀膜设备和水电镀设备。其中真空镀膜设备发展成熟,日本、德国企业具备竞争优势,国内东威科技、腾胜科技、汇成真空等企业也加速推进国产设备发展;水电镀设备方面,国内水电镀技术已经相对成熟,三孚新科东威科技处于行业头部地位。其中:

三孚新科:根据317日官方公众号,公司称新一代复合铜箔水电镀设备,显著降低综合制造成本,可大幅提升生产效率与产品良率。其中宽幅上,设备支持宽幅≥1650mm复合铜箔生产,较行业主流规格的产能提升30%,适配大规模连续化生产场景。产能方面,生产线速≥20m/min,搭配大幅宽生产能力,可满足复合铜箔大规模量产的需求。良率方面,良品率≥95%,滚轮导电,无需裁边;无夹点设计可避免断膜、皱褶,提升镀膜均匀性,有效提升产品良率。

图:部分公司集流体进展(截止251117日)

资料来源:高工锂电、上海证券报、金融界、各公司公告等、东北证券

产业链相关公司:

复合集流体材料:胜利精密(复合铜箔)、英联股份(复合铝箔+铜箔)、宝明科技(复合铜箔);

水电镀设备:三孚新科东威科技

参考报告:

《渤海证券-英联股份-002846-公司深度报告:传统主业稳健向前,复合集流体放量已在途-251124

广发证券-专用设备行业复合集流体设备跟踪:相对成本优势逐渐凸显,产业化进展加快-260315

东北证券-英联股份-002846-传统主业经营改善,复合集流体/锂金属负极乘势而上-251117

免责声明

本报告仅提供给九方金融研究所的特定客户及其他专业人士,用于市场研究、讨论和交流之目的。

未经九方金融研究所事先书面同意,不得更改或以任何方式传送、复印或派发本报告的材料、内容及其复印本予以任何第三方。如需引用、或经同意刊发,需注明出处为九方金融研究所,且不得对本报告进行有悖于原意的引用、删节和修改。

本报告由研究助理协助资料整理,由投资顾问撰写。本报告的信息均来源于市场公开消息和数据整理,本公司对报告内容(含公开信息)的准确性、完整性、及时性、有效性和适用性等不做任何陈述和保证。本公司已力求报告内容客观、公正,但报告中的观点、结论和建议仅反映撰写者在报告发出当日的设想、见解和分析方法应仅供参考。同时,本公司可发布其他与本报告所载资料不一致及结论有所不同的报告。本报告中的信息或意见不构成交易品种的买卖指令或买卖出价,投资者应自主进行投资决策,据此做出的任何投资决策与本公司或作者无关,自行承担风险,本公司和作者不因此承担任何法律责任。

投资顾问:林子尧(登记编号:A0740625120043

(来源:
九方智投)

免责声明:以上内容仅供参考学习使用,不作为投资建议,此操作风险自担。投资有风险、入市需谨慎。

举报

写评论

声明:用户发表的所有言论等仅代表个人观点,与本网站立场无关,不对您构成任何投资建议。《九方智投用户互动发言管理规定》

发布
0条评论

暂无评论

赶快抢个沙发吧

相关股票

相关板块

  • 板块名称
  • 最新价
  • 涨跌幅

相关资讯

扫码下载

九方智投app

扫码关注

九方智投公众号

头条热搜

涨幅排行榜

  • 上证A股
  • 深证A股
  • 科创板
  • 排名
  • 股票名称
  • 最新价
  • 涨跌幅
  • 股圈