重磅利好引爆行情!虚拟电厂成超级新风口
事件驱动:
(1)中央气象台7月11日06时发布高温橙色预警:预计7月11日白天,新疆吐鲁番地区和南疆盆地东部、内蒙古西北部、陕西南部、黄淮南部、江淮、江汉、江南、华南大部、西南地区东部等地有35℃以上高温天气,其中,新疆吐鲁番地区和南疆盆地东部、陕西南部、安徽中南部、江苏南部、上海大部、湖北东部和西北部、湖南北部和东部、江西大部、浙江、福建中北部、四川盆地中东部、重庆、贵州东北部、云南东北部等地的部分地区最高气温37~39℃,陕西东南部、浙江中部、四川东南部、重庆西部和北部局地可达40℃以上。
(2)太平洋燃气与电力公司与特斯拉推出虚拟电厂试点项目。
(3)北京市发布《“十四五”时期电力发展规划》,引导全市各行业电力用户参与虚拟电厂构建;山西省能源局印发全国首个《虚拟电厂建设与运营管理实施方案》,明确了虚拟电厂的类型、入市流程、技术规范、运营模式等。
分析:
(1)虚拟电厂不同于传统发电站,是借助虚拟(数字化)手段,通过信息通信技术和软件系统管理分布式能源,对内将相对分散的电源、电网、荷载和储能等进行聚合协调和优化控制,在局部实现“源网荷储一体化”;对外则等效为一个可控的电源,既能作为“正电厂”向系统供电,也能作为“负电厂”消纳系统的电力,灵活实现削峰填谷。

(2)随着新能源占比和规模快速提升、储能和电力智能化技术持续突破、电力市场交易机制不断完善,从国家到地方的利好政策也纷纷出台,虚拟电厂应用落地的迫切性愈发明显,政策环境和技术机制条件已近成熟。
(3)咨询机构 P&S预计,全球虚拟电厂市场将从2016年的1.92亿美元增长至2023年的11.88亿美元,年均复合增率超30%。
(4)据 GIR(Global Info Research)调研,按收入计,2021年全球虚拟电厂收入大约621.1百万美元,预计2028年达到2296.3百万美元,2022至2028期间,年复合增长率CAGR为20.5%。
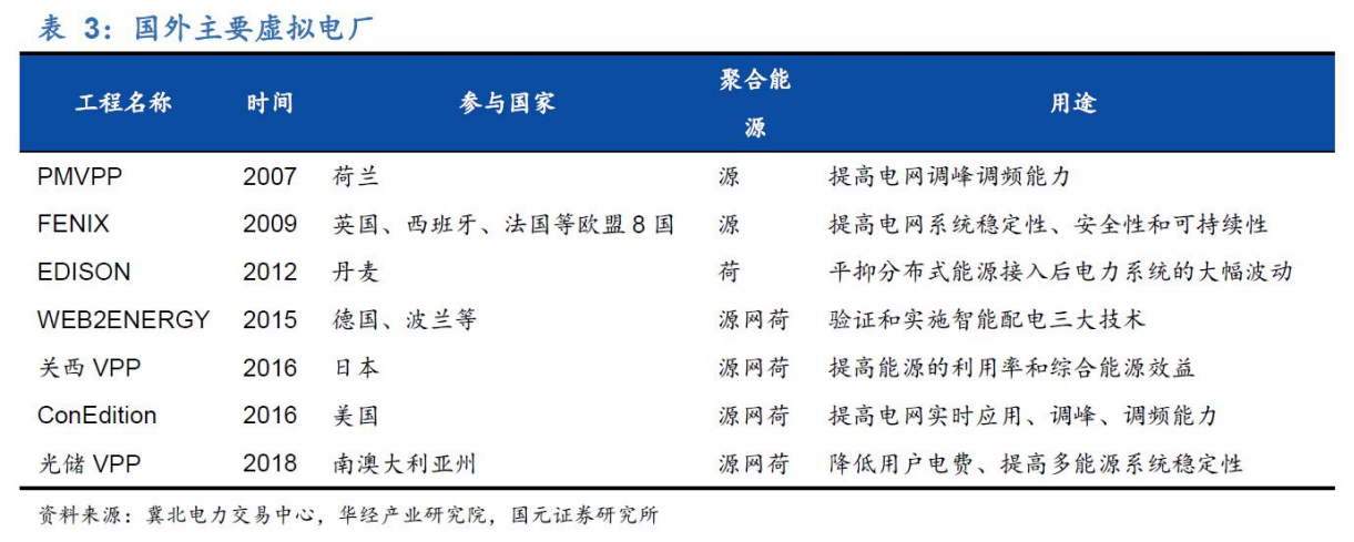
(5)欧美日益成熟,中国奋起追赶。虚拟电厂在欧美发达国家发展较为成熟。在欧美各国已有一些可供借鉴的小规模示范项目。自2001年起,欧洲各国就开始开展以集成中小型分布式发电单元为主要目标的虚拟发电厂研究项目,参与的国家包括德国、英国、西班牙、法国、丹麦等。现已实施的虚拟电厂项目有德国卡塞尔大学太阳能供应技术研究所的试点项目、欧盟虚拟燃料电池电厂项目、欧盟FENIX项目等。

根据以上逻辑,从基本面和技术面两方面入手,精选个股,供大家参考:
朗新科技(300682)
1、能源数字化业务显著受益于新型电力系统建设,疫情缓解推动营收提速及毛利率回升。公司服务能源领域近25年,在电力行业,为包括国家电网、南方电网在内的大型企业客户提供用电服务核心系统等解决方案,公司服务的电力客户覆盖全国22个省/自治区/直辖市,服务超过2.7亿电力终端用户。
2、公司聚焦采集+营销系统,卡位电网核心盈利环节,自1996年深耕用电服务营销信息化领域二十余年,市占率超40%,该业务切换成本高,格局稳定,同时行业依赖Know-how与技术积累,壁垒极高。
3、随电车渗透率不断提升,朗新打造的第三方聚合充电服务平台“新电途”,通过互联互通技术聚合车/桩网络,并通过“支付宝/高德地图”等形成聚合充电服务入口,为新能源车主提供“多快好省”的充电服务。截至22Q1末,平台接入充电桩近40万,注册用户近300万,注册用户单季度净增长超过70万,平台聚合充电量超过3.3亿度,较上年同期增加约7倍,平台预购电GMV超过1亿度。
4、技术上,5日均线金叉10日均线,K线正在开启第二波主升浪,MACD刚刚金叉,北上资金大幅加仓!

东方电子(000682)
1、公司依托数字化技术重点培育调度、储能、综合能源等产业建设,落地城市级、园区级等三级负荷类虚拟电厂项目。
2、子公司威思顿在国网、南网招标中连创佳绩。根据公司公众号,1月,在南方电网2021年计量产品第二批框架招标项目中,威思顿公司中标金额1.277亿元,自主研发的南方电网新规范单相智能电能表和三相智能电能表均一次性通过检测并实现中标。3月,公司又在国家电网有限公司2022年新增第三批采购中中标1.07亿元,中标金额位列第三位。
3、全年看好智能电表业务增速。另外,公司积极开展新业务,1月,威思顿承建的万华化学全球研发中心分布式光伏成功并网,代表公司在化工行业的第一个新能源项目出现突破。。
4、技术面上,K线前期大涨后,经过空中加油,再次开启向上拉升。MACD高位金叉。

参考资料:
20220531-国盛证券-朗新科技-300682-双碳IT核心标的,重申重点推荐
20220428-华西证券-东方电子-000682-Q1符合预期,预计全年维持高增
免责声明:本文由投资顾问:王健(登记编号:A0740617120003)、任平安(登记编号:A0740620010004)、黄伟(登记编号:A0740618060009)、洪书敏(登记编号:A0740620030004)、谢庆军(登记编号:A0740620120003)、张志丹(登记编号:A0740619070002)进行编辑整理,仅代表个人观点,任何投资建议不作为您投资的依据,您须独立作出投资决策,风险自担。
请您确认自己具有相应的权利能力、行为能力、风险识别能力及风险承受能力,能够独立承担法律责任。所涉及个股仅作案例分析和学习交流,不作为买卖依据。投资有风险,入市需谨慎!
免责声明:本页所载内容来旨在分享更多信息,不代表九方智投观点,不构成投资建议。据此操作风险自担。投资有风险、入市需谨慎。
相关股票
相关板块
相关资讯
扫码下载
九方智投app
扫码关注
九方智投公众号
头条热搜
涨幅排行榜
暂无评论
赶快抢个沙发吧