【聚焦好公司】华依科技:测试服务增长确定性高 惯导业务打开增长曲线
华依科技是一家专注于发动机冷试设备及测试服务业务的公司,业务涵盖传统燃油车和新能源汽车。公司于1998年成立,2013年经整体改制变更为股份有限公司,于2021年7月29日正式上市。

公司实控人资质优秀、经验丰富。励寅先生毕业于复旦大学德国语言文学专业,上世纪90年代毕业后在德国任职,切身体会到德国汽车工业测试领域的先进性。因此于1998年创立华依科技,立志做好国内汽车测试行业的自主品牌。励寅曾任上海市工商界爱国建设公司进出口部外销业务经理、德国法兰克福高迅实业公司进出口部部门经理,商业背景丰富、行业认知深刻。
并购霍塔浩福后成功扭亏。公司于2017年11月收购霍塔浩福90%股权,霍塔浩福业务与公司主营业务具有较高协同性,且公司看好其作为国际知名企业REILHOFERKG之子公司在国内汽车行业形成的品牌优势。霍塔浩福在被华依收购后扭亏为盈,预计2022年营业收入为11,879.16万元,经营状况良好。

公司业务主要集中在三个方面:测试设备、测试服务及惯导。
测试设备方面,公司通过定制化产品、服务开发设计,目前已形成了传统与新能源两大类别的测试设备业务体系;
测试服务方面,公司紧跟新能源智能汽车领域的发展趋势,充分利用自身长期从事动力总成测试技术研发的实践积累,不断扩大新能源汽车动力总成测试服务的规模,积极为客户提供面向新能源汽车动力总成产品研发的测试服务,以适应和满足汽车产业发展的技术要求;
惯导方面,公司业务主要包括惯性导航模组器件的开发、车辆定位算法及相关软件的开发、自主可控的高精度惯性测量单元芯片开发等。


公司所处的行业产业链:上游成本稳定,下游产品迭代加速

公司客户状况:主要面向车企及Tier1,国内外多点开花。公司客户群体覆盖车企及Tier1,专注服务于汽车领域知名客户。主要客户涵盖合资车企:如上汽通用、广汽本田、长安福特、长安马自达等;自主品牌:如福田汽车、江淮汽车、奇瑞汽车、潍柴集团、广西玉柴、蔚来汽车等;汽车零部件供应商:如博格华纳、洋马、石川岛、电产、西门子、卡特彼勒、湖南机油泵、格特拉克、皮尔博格、舍弗勒、采埃孚等。客户群体不断扩展,与宁德签订合作协议。定增为国际化做铺垫,德国汽车测试中心或助力国际市场竞争。

动力总成测试设备是公司的传统主营业务,大类可分为传统燃油车与新能源汽车。传统方面,公司是“发动机冷试方法”国家行业标准第一起草单位,也是国内少数能覆盖汽车动力总成各细分测试领域的自主创新企业,相关产品打破国际厂商的垄断,在国内填补行业空白,实现进口替代。随着新能源渗透率提升,公司发动机冷试设备等传统设备业务同样受益于混动市场的扩容;新能源业务方面,公司得益于在新能源测试领域的前瞻布局,与国外龙头技术差距逐渐缩小,同时具备本地化的服务优势,紧跟国内新能源汽车厂商的测试需求,坚持自主技术研发和定制化的客户方案设计,逐步积累起核心客户资源和市场份额。

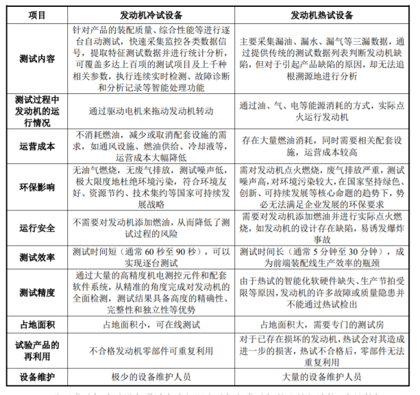
公司的发动机智能测试设备主要为发动机冷试设备。冷试是一种质量检测手段,是对发动机装配完成后,在不燃烧做功的情况下,对发动机进行综合测试的技术,通常设在发动机装配线的尾部。与传统的发动机热试设备相比,发动机冷试设备基于成本、环保、安全、效率、精度等指标方面的优越性,正逐步成为发动机检测的主流测试设备。

市场空间方面:公司所处的测试服务市场空间增速明显高于设备行业,预计2025年突破100亿元。
公司发动机冷试设备业务的主要客户包括上汽集团、上汽通用、东风集团、长安汽车、奇瑞汽车、江淮汽车、广汽本田、潍柴集团、韩国雷诺三星等。

车企加码研发开支有利于测试设备及服务市场空间进一步提升。

市场格局方面:国内相关企业数量多,存在国外厂商技术垄断现象。
1)公司角度,国内外企业在发展时间、业务模式与技术积累等方面存在差距。
2)行业角度,国内外在产业链协同性以及行业发展阶段方面存在差距。

公司核心技术不仅包括测试技术,还覆盖底层软件算法、数字化、数据库等,且技术人员具备国外龙头企业对应领域的工作经验。

新能源汽车领域,公司设备市占率较高,但服务还有较大提升空间。

公司业绩体量与国外龙头仍有较大差距。公司营收体量相较国内公司优势明显,但与国外龙头相比差距仍然较大,2022年公司营收3.37亿元,AVL2019年营收便已达到19.70亿欧元。

公司不局限于国内市场竞争,同时不断出口冷试设备并积极布局海外工厂。

测试服务业务的增长确定性较高,预计将为公司近两年的收入、利润提供核心增量贡献。

与国内对手相比,华依科技的优势在于发力早,经验积累丰富;与外资对手相比,华依科技一方面的优势在于价格和服务,另一方面的优势同样是先发优势。我们认为对于测试服务行业而言,先发优势的重要性突出。对于测试服务这一商业模式,先发优势意味着数据积累的领先。数据积累的越多,便能够不断迭代以持续优化测试服务。而服务更优,便能在新能源汽车测试服务这一新兴的市场中吸引更多客户,进一步积累数据。由此形成良性循环。同时,公司测试服务的应用场景持续丰富。公司此前的服务内容主要针对动力总成,目前也在智能驾驶、电池等领域做布局。

公司新能源产品目前主要包括测试设备及服务,合计占比已超70%。

混动&纯电车检测项目增加,助力第三方检测价值量提升。传统燃油车动力总成测试以发动机、变速箱测试为主,而混动车则增加了发电单元、蓄电池、电驱动单元(电机+逆变器+减速器+控制)等部件的测试,纯电车则以三电系统的测试取代了发动机和变速箱测试;此外,环境测试和续航测试对于纯电车和混动车的重要性大幅提升。新能源车的测试项目数量增加,有助于提升非强检客单价。

动力总成测试服务业务相比于测试设备业务,盈利能力强,市场空间大,故于公司而言业务转型是强有力方针,将驱动公司加速成长。公司近年来已进行多方面相关布局,取得初步成效。

受益于新能源汽车快速发展,公司新能源相关业务占比超七成。2021年,公司新能源动力总成测试设备收入占比达47.75%,新能源动力总成测试服务收入占比达27.21%。新能源相关业务收入占比已超七成,比亚迪、蔚来等新能源主机厂成为公司核心客户。

公司与外资技术差距缩小,且具有本土及性价比优势。

对比国内企业,公司技术和产能优势明显。1)公司技术领先、研发积累丰富,产品实现了技术突破和国产化;2)公司通过测试数据和算法积累,建立了数据体系优势,进而形成辅助客户产品开发改进的增值服务优势;3)公司先发优势明显,通过大量实践经验积累,形成了丰富的产品类别和项目经验;4)公司重视技术人才引进和培养,具备优秀的技术人才资源优势;5)公司拥有稳定优质的客户资源,产品成功出口,标志着公司产品得到国际市场的认可;6)公司产能持续扩张,目前建成覆盖纯电动和混动领域的专业实验室超过50个,可承接大量订单。

公司已获三大资质,推动公司测试业务全面高速发展。

公司新能源测试服务能力全面

测试设备是公司的根基业务,多年来产品不断横向拓展。

公司的IMU产品精度保持行业领先,有效满足智能驾驶车企对高精度定位的需求,并在一定程度上降低车企的硬件成本,进而推动高精度惯导产品在智能驾驶乘用车上的普遍应用。目前公司已获得客户的产品定点包括奇瑞汽车、智己汽车等。而惯导在人形机器人领域有一定的应用场景,主要应用于机器人的姿态控制和位置定位。由于公司车用IMU产品已成功落地,技术可延伸性强,因此未来有望在机器人凭借IMU技术上获得新突破。
智能驾驶加速渗透,2022Q2自动驾驶L2级渗透率已达26.6%。

IMU对于L3及以上自动驾驶不可或缺。

IMU可得到独立的定位信息。

相对定位提供冗余与修正,服务于多个应用场景。

众多定位组合方案中,卫惯组合方案应用最为广泛。

公司定位组合导航系统供应商,全面布局多种技术路线。

公司现产品为P-box形式,技术指标领先。

IMU关键技术指标

公司自布局IMU三年,进展迅猛,已获得奇瑞定点。

参考资料:
20230705-中信建投-华依科技:动总测试蓬勃生长,IMU亦有望开花结
20230823-国泰君安-华依科技:测试服务爆发式增长,惯导带来新动能
20231109-东北证券-华依科技:测试服务增长确定性高,惯导业务打开增长曲线
投资顾问:王德慧(登记编号:A0740621120003),本报告中的信息或意见不构成交易品种的买卖指令或买卖出价,投资者应自主进行投资决策,据此做出的任何投资决策与本公司或作者无关,自行承担风险,本公司和作者不因此承担任何法律责任。
免责声明:以上内容仅供参考学习使用,不作为投资建议,此操作风险自担。投资有风险、入市需谨慎。
相关股票
相关板块
相关资讯
扫码下载
九方智投app
扫码关注
九方智投公众号
头条热搜
涨幅排行榜
暂无评论
赶快抢个沙发吧