4家券商真金白银呵护股价!最新披露回购进展 股价各有托举
券商正在以真金白银的实际行动,进行回购股票。
5月6日,4家券商同日披露回购进展,国泰海通已累计回购1692.38万股,耗资2.84亿元,接近回购金额下限的三分之一;国金证券累计回购215.89万股,耗资1712万元,约为回购金额下限的三分之一;财通证券已累计回购2305.51万股,耗资1.69亿元,超过拟回购金额下限;东方证券回购方案落地,拟回购2.5亿元至5亿元,回购价格为不超过每股13.5元。合计来看,国泰海通、国金证券、财通证券已累计耗资4.7亿元。

近1个月以来,市场回购增持氛围浓厚,已有逾350家上市公司披露回购增持计划。这一系列股票的回购增持举措有力地稳定了股价。指数方面,沪指区间上涨7.09%;参与回购的券商个股方面,国泰海通、东方证券、长城证券、国金证券、财通证券分别上涨11.85%、9.81%、7.62%、6.08%、4.09%。
国泰海通:已回购耗资2.84亿元
国泰海通在此次券商回购潮中表现亮眼,回购规模较大且动作极为迅速。从4月8日公司董事长朱健提议回购到真金白银出手,3天落地,并在后续一个月持续回购。
5月6日,国泰海通发布公告,截至4月30日,公司通过集中竞价交易方式已累计回购A股股份1692.38万股,占公司总股本的比例为0.1%,购买的最高价为每股17.15元,最低价为每股16.49元,已支付的总金额为2.84亿元。
回顾时间节点来看,4月8日盘前,国泰海通公告董事长朱健提议以10亿元至20亿元回购股份。
仅仅一天之后,4月9日,公司董事会便审议通过上述回购方案;4月10日,公司首次回购A股股份数量为300.35万股,占公司总股本的比例为0.017%,购买的最高价为每股16.72元,最低价为16.49元,已支付的总金额为5000.36万元。
如此迅速且大规模的回购行动,显示出公司对自身价值的坚定信心以及维护市场稳定的决心,也在一定程度上提振了投资者对券商板块的信心。
国金证券:已耗资1712万元回购
5月6日,国金证券发布股份回购进展公告,截至4月30日,公司通过集中竞价交易方式已累计回购股份215.89万股,已回购股份占公司总股本的比例为0.06%,购买的最高价为每股8.01元,最低价为每股7.84元,已支付的总金额约为1712.38万元。

上述回购金额还未到此前公告回购下限,约为回购下限的三分之一。
回溯到4月8日,国金证券公告称,公司拟使用自有资金以集中竞价交易方式回购公司股份,回购资金总额不低于5000万元,不超过1亿元。回购价格不超过每股12.91元。回购股份的用途为维护公司市场价值及股东权益。
此外,值得注意的是,国金证券同日公布限售股上市流通情况,公司2022年定增发行的5.13亿股将于5月12日上市。
财通证券:回购1.69亿,超过拟回购金额下限
5月6日,财通证券发布公告,截至4月30日,通过集中竞价交易方式已累计回购2305.51万股,占总股本的0.5%,金额为1.69亿元,回购价格区间为每股7.21元至7.52元。

上述财通证券回购进展迅速,上述回购金额已超过拟回购金额的下限。
4月9日,财通证券公告,公司董事长章启诚提议公司通过集中竞价交易方式回购部分A股股份,回购的资金总额为1.5亿元至3亿元,回购价格上限不高于董事会审议通过回购股份方案决议前30个交易日公司股票交易均价的150%。回购股份将用于维护公司价值及股东权益,回购期限为自董事会审议通过之日起3个月内。
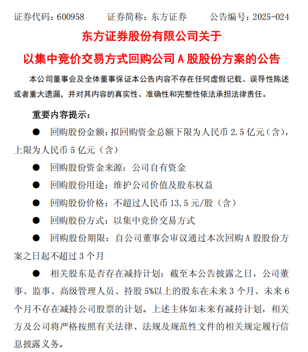
东方证券:拟回购2.5亿元至5亿元
东方证券的回购进展,称得上是姗姗来迟,“虽迟但到”仍值得关注。
5月7日,东方证券发布公告,拟以自有资金回购,回购资金总额下限为2.5亿元,上限为5亿元,回购股份价格为不超过每股13.5元。

东方证券表示,为维护公司价值及股东权益,促进公司健康、稳定、可持续发展,基于对资本市场发展前景的信心和对公司股票价值的认可,结合公司发展战略、经营情况及财务状况,公司拟使用自有资金回购公司A股股份。
早在1个月前,东方证券即已有意启动回购。
4月8日盘前,东方证券发布提示性公告,公司坚定看好中国资本市场发展前景,积极维护公司价值及股东权益,拟以2.5亿元至5亿元资金回购公司A股股份。
此前,还有其他券商也加入了回购增持行列。
4月8日,国投证券母公司国投资本公告称,公司正在筹划回购公司股份事项,拟以自有资金等回购A股股份,回购金额预计为2亿元至4亿元。回购股份将用于转换公司发行的可转换为股票的公司债券。
长城证券公告称,基于看好国内资本市场长期投资的价值,对公司未来稳定发展的信心及公司价值的认可,公司控股股东华能资本将增持公司股票不低于0.5亿元且不超1亿元。
真金白银回购有力托举起股市
5月7日上午9时,国新办举行新闻发布会,证监会主席吴清透露,4月7日以来,350多家上市公司披露了回购增持计划,体现了上市公司对自身价值和发展充满信心。
从市场表现来看,在众多上市公司回购增持的积极影响下,A股整体呈现上涨态势。在近期18个交易日,沪指累计上涨7.09%,深证成指累计上涨7.67%,创指上涨9.92%,科创50上涨11.07%。
具体到参与回购的券商个股,股价均有不错表现。
国泰海通方面,截至5月6日收盘,自4月8日以来,国泰海通累计上涨11.85%。
国金证券方面,截至5月6日,自公告回购以来,国金证券17个交易日股价累计上涨6.08%,公司6日收盘价为8.2元,距离回购上限还有上涨空间57.44%。
财通证券的回购计划同样有效稳住了股价表现,截至5月6日收盘,自4月9日启动回购以来,财通证券累计上涨4.09%,区间振幅为8.6%。
东方证券方面,自4月8日盘前发布回购提示性公告以来,区间累计上涨9.81%,显示出市场对其回购意向及未来发展的看好。
综合来看,券商的回购行动不仅对自身股价起到了支撑作用,也为整个A股市场的稳定和上涨注入了动力,在当前市场环境下,成为推动股市上行的重要力量之一。
免责声明:本页所载内容来旨在分享更多信息,不代表九方智投观点,不构成投资建议。据此操作风险自担。投资有风险、入市需谨慎。
相关股票
相关板块
相关资讯
扫码下载
九方智投app
扫码关注
九方智投公众号
头条热搜
涨幅排行榜
暂无评论
赶快抢个沙发吧