国光股份:植物生长调节剂行业龙头
公司是国内植物生长调节剂行业龙头企业。
农药产品:
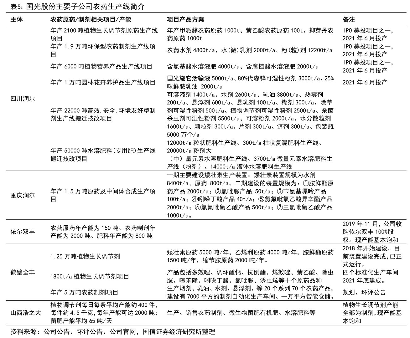
1)公司现有原药产能1.45万吨/年,在建产能1.5万吨/年;制剂产能8.89万吨/年,在建产能2.2万吨/年,产能利用率尚有较大的提升空间,足以支持公司作物全程解决方案的大规模推广。
肥料业务:
1)水溶肥是国光股份的作物全程解决方案中除调节剂外另一重要成分,当前国光股份拥有水溶肥产能1.68万吨/年,现已满负荷运行,在建产能5万吨/年;生物有机肥/菌肥产能利用率较低。2023年公司肥料产量2.76万吨,销量达8.04 万吨,公司将部分肥料产品委托相应生产企业进行成品加工再销售。
园林资材及其他业务:
1)近三年公司园林资材业务营业收入相对稳定,2024年上半年园林资材业务毛利率已修复至51.20%,我们假设2024-2026年公司园林资产业务的营业收入均为8000万元,毛利率均为50%。
2)公司其他业务主要包括服务业务,规模相对较小,参考该业务往年收入和利润率,我们假设2024-2026年公司其他业务收入均为2000万元,毛利率均为20%。
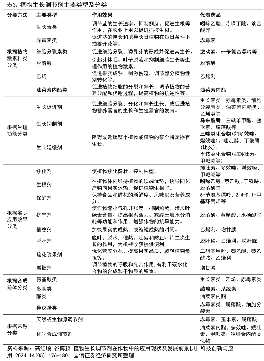
公司在植物生长调节剂行业拥有30余年的生产经营历史,目前公司拥有调节剂登记证超130个,全国占比约8%,是国内调节剂登记证和品种最多、销售额最大的企业,在农药“一证一品”政策推动下行业头部地位稳固。调节剂的药性较为复杂,登记时间周期较长,一般调节剂原药、制剂的登记周期分别在在四年、三年以上,且登记花费较高,因此行业准入壁垒较高。



国光股份是国内植物生长调节剂登记品种最多的企业,也是国内植物生长调节剂制剂销售额最大的公司。



公司发展历程:专业从事植物生长调节剂和高效水溶性肥料的国家农药定点生产企业。公司发展历程可概括为初创期、成长期、成熟期、第二成长曲线期。
1984-1990年,初创期:国光股份前身为简阳县国光保鲜剂厂,1984年由颜昌绪及其家族成员共同出资成立,彼时主要从事国光牌SE-02防腐保鲜剂生产。
1990-2015年,成长期:1990年,国光股份进入植物生长调节剂领域,开始生产植物生长调节剂制剂,是国内较早进入调节剂行业的企业。
2000年,公司确立以植物生长调节剂、杀菌剂和化肥主的主营业务,进一步拓展水溶性肥料业务。
2005年以来,国光股份加大对植物生长调节剂和水溶性肥料的研发投入,不断推出新产品,奠定了在细分行业内领先地位。
2011-2015年期间,公司每年的归母净利润均达到1亿元以上。
2015-2023年,成熟期:2015年,公司成功在深交所上市,IPO募投项目主要为新建植物生长调节剂原药及制剂、水溶肥生产线项目。2019-2022年,公司先后
收购重庆依尔双丰、山西浩之大、鹤壁全丰,并成立国光园林、伊尔全丰等子公司,一方面不断扩展原药品种及产能,一方面持续加大在制剂端品牌、渠道和应用场景布局。2018年,公司的归母净利润首次突破2亿元。
国光股份是国内植物生长调节剂登记证和品种最多、销售额最大的农药企业。
2023年至今,开启第二成长曲线:
2023年以来,公司开始在大田作物上大力推广以植物生长调节剂为核心成分的作物全程解决方案,打造第二成长曲线。
2023年,公司的归母净利润首次突破3亿元。

公司是颜氏家族控股的家族企业。

公司积极进行股权激励,彰显长期发展信心。

创始人颜昌绪先生技术背景出身,重视植物生长调节剂研发。

公司经营稳健,重视股东回报。自上市以来国光股份保持了稳健经营,ROE持续提升,2015-2023年,公司的归母净利润从1.34亿元增长至3.02亿元,CAGR为10.69%;2024年前三季度,公司实现归母净利润2.7亿元,同比增长21.18%;2023年公司的ROE已提升至17.02%。国光股份实施连续、稳定的股利分配政策,2015至2023年公司的股利支付率均值69.51%,2023年分红比例达79.87%,对应股息率达4.59%,2024年前三季度公司累计现金分红2.81亿元,股利支付率104.06%,折算前三季度股息率约4.30%。

毛利率触底回升,期间费用率不断改善。

公司调节剂业务毛利率较高,且率先走出全球农化去库周期实现利润率修复,2024年上半年公司农药业务的毛利率已修复至49.92%。目前公司拥有农药原药产能1.45万吨/年,在建产能1.5万吨/年;农药制剂产能8.89万吨/年,在建产能2.2万吨/年,同时近些年来相继并购了重庆依尔双丰、山西浩之大、鹤壁全丰,通过内生式发展与外延式并购并举,公司持续扩大自身在调节剂行业领先地位。



推出以调节剂为核心的作物全程解决方案,发展空间广阔。国光股份于2023年开始在大田作物上推广作物全程解决方案,区别于其他农药企业,国光方案以植物生长调节剂和水溶肥为核心,其他企业难以快速复制,在2024年的推广过程中国光方案被证实对作物增产有着积极作用,公司2024年全程方案推广规模目标100万亩,长期市场空间广阔。在国内土地流转工作稳步推进的背景下,公司正加大员工招聘力度,全程方案推广工作有望加速开展,进而带动公司主营产品销量及利润规模提升。

内生式发展与外延式并购并举,不断补齐原药产能短板。据公司2023年年报,公司拥有原药产能14500吨/年,在建产能15000吨/年;农药制剂产能88850吨/年,在建产能22000吨/年。

公司在水溶性肥料行业处于领先地位。

肥料在建产能较为充足,补齐产能短板。截至2024年6月30日,公司共计有118个肥料登记证。公司现有水溶肥产能1.68万吨/年,现已处于满负荷生产状态,另有5万吨/年的在建产能。此外,公司还拥有生物有机肥/菌肥产能6万吨/年。
2023年国光股份肥料产量2.76万吨,销量8.04万吨,水溶肥产能利用率已达103.98%而生物有机肥/菌肥产能利用率仅为8.18%,公司水溶肥产能已不能满足公司需求,待公司5万吨/年水溶肥产能投产后产能紧缺问题将得到大幅缓解,公司肥料业务的盈利水平也有望进一步改善。
公司肥料业务加速发展,售价和盈利水平较高且相对稳定。2016至2023年,公司的肥料业务销售收入从1.47亿元提升至4.89亿元,CAGR为18.78%,2023年同比增速达35.21%,可见随着公司在大田作物上推广作物全程解决方案,有力带动了公司肥料(主要为水溶肥)的销量提升。公司的肥料销售单价常年维持在6000元/吨上下的水平,远高于普通复混肥,2020年以前毛利率常年维持在50%左右,2023年因原材料价格上涨下降至35.62%,2024年上半年已修复至37.5%。整体来看,公司的肥料销售单价和盈利水平较高且相对稳定。

国光股份的盈利能力在可比公司中处于较高水平。

国光股份的期间费用率与可比公司相比处于较高水平

农药产品:
1)公司现有原药产能1.45万吨/年,在建产能1.5万吨/年;制剂产能8.89万吨/年,在建产能2.2万吨/年,产能利用率尚有较大的提升空间,足以支持公司作物全程解决方案的大规模推广。
肥料业务:
1)水溶肥是国光股份的作物全程解决方案中除调节剂外另一重要成分,当前国光股份拥有水溶肥产能1.68万吨/年,现已满负荷运行,在建产能5万吨/年;生物有机肥/菌肥产能利用率较低。2023年公司肥料产量2.76万吨,销量达8.04 万吨,公司将部分肥料产品委托相应生产企业进行成品加工再销售。
园林资材及其他业务:
1)近三年公司园林资材业务营业收入相对稳定,2024年上半年园林资材业务毛利率已修复至51.20%, 2024-2026年公司园林资产业务的营业收入均为8000万元,毛利率均为50%。
2)公司其他业务主要包括服务业务,规模相对较小,参考该业务往年收入和利润率,我们假设2024-2026年公司其他业务收入均为2000万元,毛利率均为20%。

公司2025年全程解决方案的推广重点:
一是继续增加测产会、技术培训会的频次,进一步宣传全程解决方案的效果和价值;
二是大田作物解决方案与水果类解决方案并重,既要加强大田作物的方案营销,也要加强水果类的方案营销;
三是加强核心市场,如山东、河南、新疆、东北等区域的人员配置,做大核心市场;四是作物全程解决方案与调控方案等多种方案并重,持续推进方案营销工作,覆盖更多作物和市场;
五是要继续促进渠道商升级转型,提升渠道商认知,促进渠道商理念更新、服务水平提升,培养核心渠道商,增加核心渠道商数量,使公司产品、技术、服务和渠道商的技术、服务意识、服务能力有机结合。
作物解决方案在营销战略中的地位:方案营销是公司坚持做的重要的营销战略。解决方案是面对农业规模化、专业化、集约化发展趋势推出的为种植户提供的从种植到收获的全生命周期管理服务,是公司适应农业发展趋势的长期战略,也是推动公司发展的重要手段。
公司的产能利用率:公司制剂产能8.9万吨、原药产能1.45万吨,产能利用率约40%,农药原药和制剂的产能还有较大富余,能满足未来几年公司发展所需。水溶肥的产能1.7万吨,产能利用率已达100%,复合肥基本上通过委托加工解决。
公司的销售区域划分:公司的销售区域按品牌以省(区)份划分,公司根据业务发展情况配备相应的技术营销人员。国光品牌销售规模较大的省(区)一般有30人左右,销售规模较小的省区有10人左右。
公司主要资本支出:公司目前有两个在建项目,一是正在建设的可转债项目,二是在重庆万盛工业园投资建设的原药及中间体项目。
参考资料:
20250107-国信证券-国光股份:植物生长调节剂行业龙头,作物全程方案发展空间广阔
投资顾问:王德慧(登记编号:A0740621120003),本报告中的信息或意见不构成交易品种的买卖指令或买卖出价,投资者应自主进行投资决策,据此做出的任何投资决策与本公司或作者无关,自行承担风险,本公司和作者不因此承担任何法律责任。
免责声明:以上内容仅供参考学习使用,不作为投资建议,此操作风险自担。投资有风险、入市需谨慎。
相关股票
相关板块
相关资讯
扫码下载
九方智投app
扫码关注
九方智投公众号
头条热搜
涨幅排行榜
暂无评论
赶快抢个沙发吧