【聚焦好公司】圣泉集团:生物质项目渐入佳境 AI推动OPP需求增长
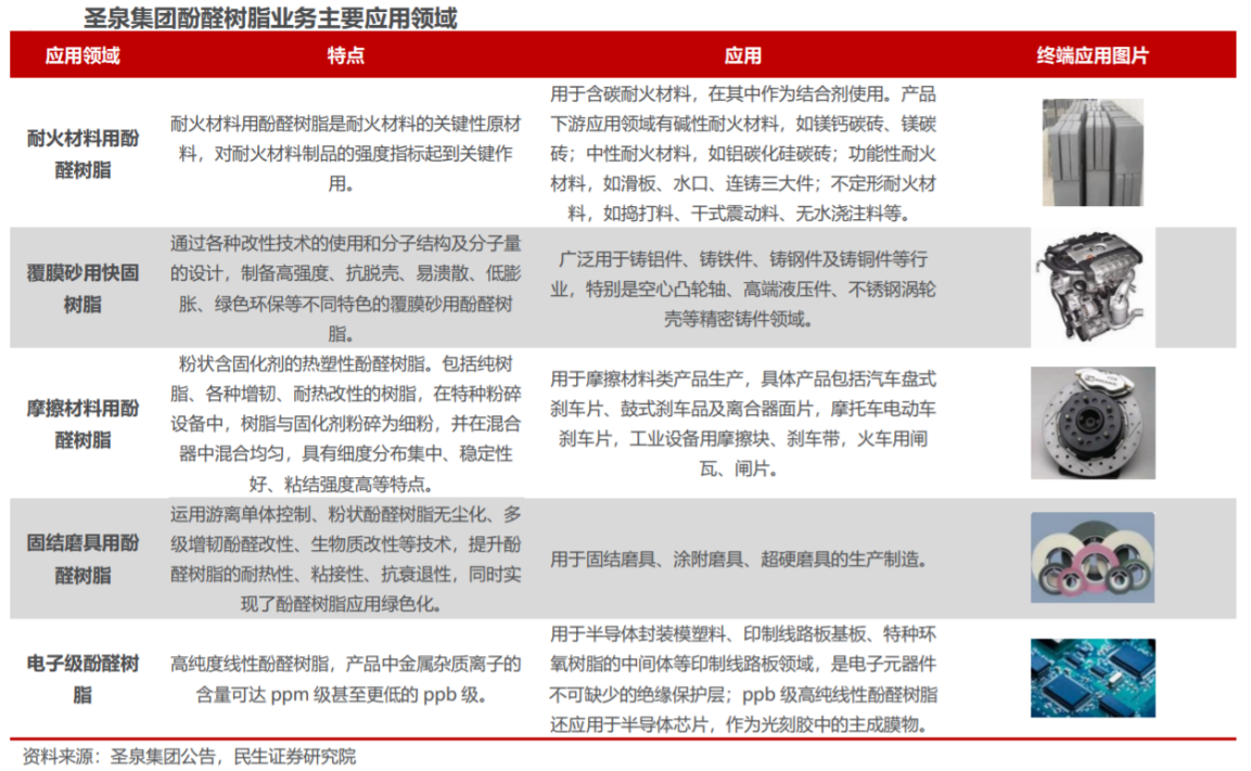
深耕合成树脂产业链,电子树脂向高端化、多品类延伸。公司始建于1979年,前身为刁镇糠醛厂,1987年进军呋喃树脂领域,1992年布局酚醛树脂,2012年建设电子环氧树脂,2019年生物质精炼一体化项目开始建设,公司产品体系沿产业链不断延伸,现已覆盖生物质精炼、高性能树脂及复合材料、铸造材料、健康医药、新能源等领域。公司现有酚醛树脂产能62.86万吨/年,铸造用树脂产能14.33万吨/年,盈利水平优势显著。公司积极开拓电子化学品品类,向高端产品转型升级,电子级酚醛树脂占据行业主导地位,特种环氧树脂性能优异,光刻胶用线性酚醛树脂等产品打破国外垄断,成为在半导体封装模塑料,IC载板、高性能覆铜板、印制线路板油墨等领域成为国内最大的树脂供应商。







2023年9月1日,公司发布向特定对象发行A股股票募集说明书(2023年半年度财务数据更新版),本次募集资金总额9.82亿元,定增股价14.06元/股,由公司实际控制人、董事、总裁唐地源先生全额认购。


酚醛树脂和呋喃树脂是主要营收和毛利来源,生物质化工和电子化学品占比有所提升。酚醛树脂市占率超25%,碳素阳极或将带来需求增量。公司自主创新研发出电解铝阳极用导电型酚醛树脂,或将为酚醛树脂带来需求增量。


2022年毛利率较2019年及以前略有下滑,净利率保持平稳。

公司是树脂及复合材料龙头企业,酚醛树脂和呋喃树脂产销规模行业领先;公司经过多年积累发展出独有生物质精炼技术,并在大庆投产50万吨/年秸秆综合利用项目,有望进一步推广应用;公司开发的电子级聚苯醚是M6覆铜板的关键材料,在国内率先取得突破,有望受益于服务器架构升级和AI服务器的需求增长。
进口酚醛树脂价格与出口酚醛树脂价格差距持续扩大,高端酚醛树脂存在供应缺口。公司酚醛树脂、呋喃树脂产销量规模位居国内第一、世界前列,产品毛利率远高于同行。




国内呋喃树脂产量持续增长,圣泉集团市占率超20%。


2023年前三季度公司公司主要产品产销量增长显著,价格有较为显著的回落,对公司业绩形成一定拖累。

主要原材料价格下跌,公司盈利同比改善。2023年前三季度公司销售毛利率为22.25%,同比增长1.9pct;销售净利率为7.31%,同比增长0.5pct,公司盈利同比有所改善,主要得益于原材料价格显著下降。2023年前三季度苯酚、糠醛、甲醇、聚合MDI、环氧氯丙烷平均采购单价分别为6794.58、7104.39、2089.91、13168.62、7109.76元/吨,分别同比下降26.98%、42.75%、12.04%、14.63%、51.09%。公司主要原材料价格大幅下降带动公司盈利改善。
秸秆综合利用项目
公司深耕生物质产业链,大庆生物质精炼项目已投产运营。圣泉集团拥有40余年生物质化工技术积累,并逐步发展出独特一体化秸秆生物质精炼技术。公司从事生物质化工的历史可以追溯到刁镇糠醛厂建厂之初,利用玉米芯中的半纤维素生产糠醛。在此基础上发展出了玉米芯—糠醛—糠醇—呋喃树脂产业链。2019年“圣泉法”一体化秸秆精炼绿色技术开发成功,并开始在大庆实施“100万吨/年生物质精炼一体化(一期工程)项目”,该项目于2023年5月投产,在技术和产业上均具有较强的开创性意义。
2012年,公司年处理10万玉米芯秸秆的生物质工业化装置建成,并逐渐形成了第二代生物质精炼技术,将原料适用范围拓展至麦秸、稻草、芦苇、竹子、玉米秸等各类植物秸秆。2019年“圣泉法”一体化秸秆精炼绿色技术开发成功。
公司生物质精炼技术开发成功后,随即进行产业化布局。黑龙江是全国主要粮食产区之一,农作物秸秆储量丰富。近年来随着高产综合配套技术的推广普及以及种植结构调整趋于合理,黑龙江省粮食产量连续多年位居全国首位。其中,2015年黑龙江省秸秆产量已达为8108万吨,其中水稻、玉米、大豆三大主要农作物秸秆量占总秸秆量的97%。大庆的农业资源比较丰富,全市每年秸秆可收集量465万吨。2019年,公司选址黑龙江省大庆市杜尔伯特蒙古族自治县实施“100万吨/年生物质精炼一体化(一期)项目”。该项目年加工秸秆年加工秸秆50万吨,主要产品包括本色卫生用纸8.8万吨/年,本色大轴纸12万吨/年,糠醛2.5万吨/年,乙酸1.5万吨/年,钾盐0.8万吨/年。

技改去瓶颈完成,开工率有望大幅提升,纸张价格快速回暖。大庆生物质精炼项目具有较强的技术开创性,在木质纤维素的分级利用、纸浆收率、减少废酸污染等方面均具有开创性的意义。该项目自2023年5月项目投产以来,由于项目整体工艺流程较为复杂,物料组分之间混合、分离过程繁多,且采用了大量原创性设计。项目投产后处于磨合提升期,整体运营效率稳步提升中。经历近3年的项目建设,2023年5月,公司发布公告,公司“100万吨/年生物质精炼一体化(一期工程)项目”已完成对生产工艺、机器设备的安装调试及前期试生产,生产线已正式全面投产。该项目全面投产,成功实现了生物质精炼技术从“工艺”到“产业”升级跨越,有望对将对传统化石原料为源头的化工产业链,产生重大影响,并对农业秸秆综合利用格局带来根本性重塑。
在木质素与半纤维素分离、乙酸回收精馏等环节持续优化提升。一体化秸秆精炼项目具有较强的技术开创性,主要体现在以下方面:(1)采用生物质溶剂法技术,纸浆得率可达秸秆量的45%以上,高于传统工艺纸浆得率;(2)采用了乙酸作为溶剂,避免了传统造纸工艺中硫酸的使用,避免了传统造纸工艺的高污水、高污染问题;(3)秸秆中的木质素和半纤维素也可分别逐级分离,分别产出发热量达5000K/g的碳和公司呋喃树脂所需的糠醛,秸秆中有效组分利用率高。
本项目的经济性除自身开工率外,由于产出较大量的纸张,项目经济性受纸张价格影响较为显著。生活用纸方面,目前价格约在6900元/吨,相比上半年价格低点已有约500元左右的反弹,该项目的盈利能力或将得到较大幅度提升。
2023年11月公布信息显示,经过酸精馏回收、黑液分离等工序环节的进一步技改提升,去除各环节中的限制性瓶颈,提升运营稳定性,公司于11月中旬重新开机生产,预计此轮生产开工率将提升到80%。

在以下价格条件假设下:纸张价格5500元/吨,糠醛价格7000元/吨、乙酸价格2700元/吨、生物质碳750元/吨;秸秆收购成本380元/吨,蒸汽成本240元/吨,电0.3元/度,若项目开工达100%,测算项目毛利可达3.77亿元/年。若纸张价下跌至4500元/吨,或上涨至6500元/吨,则项目毛利则分别为1.93亿元/年和4.69亿元/年,该项目利润受纸张价格影响较为明显。

项目技术可靠性验证,对生物质化工产业意义巨大。大庆项目完成技术可靠性验证后,后续同类项目有望陆续启动,在异地推广、复制其生物质精炼一体化技术和产业将成为下一阶段公司发展重心。更进一步,公司通过自主研发三素分离工艺,用复合有机溶剂体系及生物质有机组分分离技术分别提取生物质中高纯度纤维素、半纤维素、木质素,可以向下游衍生开发众多生物基的基础化工产品,进而打开生物质化工新局面。
生活用纸方面,截至12月6日价格约在6900元/吨,相比上半年价格低点已有约500元左右的反弹。


公司储备新项目足,有望打造公司长期成长性。根据公司2023年半年度报告,公司碳素用树脂已经通过市场验证,下一步公司将逐步加大碳素用树脂的推广力度,使其成为公司酚醛树脂产业新的利润增长点。公司高端电子化学品应用领域逐步拓展到集成电路、液晶显示器、芯片制造、5G/6G通讯、OpenAI相关的高端服务器等领域,新型高纯环氧树脂的开发进展顺利。
硬碳负极和PPO放量在即,有望打造公司新的增长极。2023年是钠离子电池产业化元年,硬碳作为研究最多的钠离子电池负极材料,商业化前景最为清晰。公司采用生物质精炼项目生产的生物树脂炭作为前驱体,可实现批量供货,产品一致性好,性能提升空间大,产业链一体化成本有优势。公司在黑龙江大庆和山东济南分别规划8万吨和10万吨硬碳负极项目,其中黑龙江硬碳负极一期1万吨产能在建,年内有望实现4000吨的生产水平。
公司环氧树脂生产线于2012年建成投产,从投产初始就定位于特种环氧树脂产品生产、研发。是目前国内行业中仅有的可提供邻甲酚醛环氧树脂、双酚A酚醛环氧树脂、苯酚联苯环氧树脂等高端电子级特种环氧树脂的内资企业。芯片级封装高纯环氧树脂、多马来酰亚胺树脂、5G高频高速电路板用特种树脂等系列产品相继研发成功。

光刻胶用线性酚醛树脂等产品打破国外垄断,实现平板显示、芯片光刻胶用电子树脂国产化。据上证E互动,公司自2007年开始显示面板光刻胶用高纯酚醛的研发工作,2011年量产产品通过评估,2014年开始批量供应,至今仍然是国内少有的能够提供单批产量大于1吨的高纯光刻胶用酚醛树脂的内资企业。
公司电子化学品广泛应用于覆铜板、半导体环氧塑封料、印制线路板光刻胶等领域,IPO募投项目加码电子化学品产能。2021年,IPO募投项目“高端电子化学品”计划建设特种环氧树脂2400吨、液体酚醛电子树脂3600吨、苯氧树脂1800吨、无卤阻燃环氧树脂3000吨,进一步扩大电子化学品产能。截至2023年3月,该项目已结项。
以chatGPT为代表的AIGC带动新一轮AI热潮,PPO需求受AI服务器、通用服务器平台升级和交换机升级拉动。公司PPO树脂中试线正常运行,产品在M6+及以上级别覆铜板上已经批量应用。目前产能300吨/年,供不应求;PPO扩产产能1000吨/年按计划推进,预计2024年一季度建成投产,届时PPO将成为公司电子化学品产业主力产品之一。电子化学品持续放量,有望成为公司新的利润增长点。
PPO等电子树脂下游认证时间长,公司提前布局占据先发优势。大型客户对合格供应商资质审查和产品质量要求较高,审查周期长。公司成为日立化成合格供应商用时2年,成为生益科技合格供应商用时5年。目前,公司电子化学品服务全世界知名企业如Panasonic、生益集团、建滔集团、南亚集团、台耀科技、台光电子、华正集团、容大感光、华海诚科、科化新材料等国内外知名公司。


参考资料:
20231225-德邦证券-圣泉集团:业绩符合预期,生物质化工一期项目正式投产骥
20231207-民生证券-圣泉集团(605589.SH)动态报告:生物质项目渐入佳境,开启发展新空间
20230927-申银万国-圣泉集团(605589)深度:深耕合成树脂产业链数十载,硬碳负极和PPO打造新增长极
投资顾问:王德慧(登记编号:A0740621120003),本报告中的信息或意见不构成交易品种的买卖指令或买卖出价,投资者应自主进行投资决策,据此做出的任何投资决策与本公司或作者无关,自行承担风险,本公司和作者不因此承担任何法律责任。
免责声明:以上内容仅供参考学习使用,不作为投资建议,此操作风险自担。投资有风险、入市需谨慎。
相关股票
相关板块
相关资讯
扫码下载
九方智投app
扫码关注
九方智投公众号
头条热搜
涨幅排行榜
暂无评论
赶快抢个沙发吧