【行业洞察】核电:核准落地 凸显行业确定性与成长性双重属性
事件一:8月19日,国务院召开常务会议核准11台机组,符合预期;利好核电装备中长期需求。2019—2023年,我国核准核电机组数量分别为6台、4台、5台、10台、10台,整体呈现出积极安全有序发展的势头。2019年起我国核电站核准提速,2022-2023年均核准机组数量为10台,2019-2023年核电完成投资CAGR达29.7%。据中国核能行业协会数据,预计2035年我国核电在总发电量中的占比将达到10%左右(目前仅5%),未来核电建设发展空间广阔。
8月19日,国务院召开常务会议,会议决定核准5个核电项目,包括中核江苏徐圩一期工程,中广核广东陆丰一期工程、山东招远一期工程、浙江三澳二期工程,国家电投广西白龙一期工程,合计11台机组。会议强调,安全是核电发展的生命线,要不断提升核电安全技术水平和风险防范能力,加强全链条全领域安全监管,确保核电安全万无一失,促进行业长期健康发展。

事件二:2024年8月13日,我国首台核电厂稳压器先导式安全阀通过产品鉴定。核电厂稳压器先导式安全阀是核级阀门中业内公认国产化难度最大的设备,长期依赖进口,此次突破打破国外垄断,我国核电设备发展再进一步。核电具有安全、经济、高效、低碳的优势,是我国应对气候变化的重要能源选择。中核苏阀科技实业股份有限公司和中国核动力研究设计院共同研制的稳压器先导式安全阀鉴定会举行。随着该阀门鉴定会的通过,标志着核动力院与中核科技已具备稳压器先导式安全阀的设计、生产和制造能力,并可以工程化应用与推广,中核科技成为全球唯一一家能够同时制造和生产主蒸汽隔离阀、爆破阀以及稳压器先导式安全阀的公司。

长期以来,主蒸汽隔离阀、爆破阀、稳压器先导式安全阀三类核电阀门作为核电站安全稳定运行的关键设备,因其技术复杂、制造难度大、运行工况严苛、涉及多个领域,一直被国外“卡脖子”,被誉为核电关键阀门“皇冠上的三颗明珠”,单论完成其中一项产品的研发制造都需要克服诸多难以想象的困难,众多具有雄厚实力的跨国公司,也只能生产和制造一类或两类阀门。
2022年底中核科技研制出了DN1050主蒸汽隔离阀气液联动驱动装置,攻克了主蒸汽隔离阀最为复杂的核心技术难关,为我国核电事业的自主发展奠定了坚实的基础;同年底,中核科技通过自主研发和创新,成功实现了爆破阀的国产化和规模化生产,为我国核电事业的发展提供了坚实的安全保障。
稳压器先导式安全阀、主蒸汽隔离阀、爆破阀相继研发制造成功,标志着中核科技掌握了核电阀门的核心制造技术,不断补全核电阀门技术国产化的“拼图”,为我国核电事业的自主发展提供了强有力的支撑。未来,中核科技将继续秉承“强核报国创新奉献”的新时代核工业精神,不断加大研发投入,提升技术创新能力,推动核电阀门制造技术的不断进步和发展。
据中国核能行业协会数据,预计2035年我国核电在总发电量中的占比将达到10%左右(目前仅5%),未来核电建设发展空间广阔。此次核准的5个项目中,3个项目收入中广核囊中。 近年来,核电发展受到了高度重视,相关政策持续出台。
此次核准的中核集团旗下中国核电投资控股的江苏徐圩核能供热发电厂项目是全球首个将高温气冷堆与压水堆耦合,创新采用“核反应堆-汽轮发电机组-供热系统”协同运行模式,以工业供热为主、兼顾电力供应的核动力厂,建成后将为连云港万亿级石化产业基地大规模供应高品质低碳工业蒸汽,对加快能源、化工等行业绿色低碳转型具有引领示范作用。
该项目采用我国具有完全自主知识产权的第三代核电技术华龙一号和第四代核电技术高温气冷堆组合的方案建设核能供热系统。预计2025年正式开工建设。一期工程拟建设2台华龙一号压水堆核能发电机组和1台高温气冷堆核能发电机组,配套建设蒸汽换热站,首次采取以热定电的运行模式,通过华龙一号主蒸汽加热除盐水制备饱和蒸汽,再利用高温气冷堆主蒸汽对饱和蒸汽二次升温,建成后设计工况下将同时具备高品质蒸汽供应能力和发电能力。一期工程建成投产后,年供应工业蒸汽3250万吨,最大发电量超115亿度,每年可减少燃用标准煤726万吨,减少排放二氧化碳1960万吨,将有效缓解高耗能产业减排脱碳压力,为加快形成新质生产力,建设现代化产业体系提供新方案。
三代核电堆全面国产化替代、加速研发四代堆是我国目前核电发展的技术趋势。我国自主研发的华龙一号已经成为核准的主要机型,同时自主研发的玲珑一号作为世界先进的模块化小堆在未来也会有更丰富的应用场景。我国在四代堆研发领域领先世界,已经率先拥有了第一座高温气冷堆,同时正在大力研发其他四代堆技术路线。军民融合也是核电发展的主要趋势之一,中国与世界其他国家在核电领域的合作也会加速中国核电设备、技术出海,带动中国核电发展。
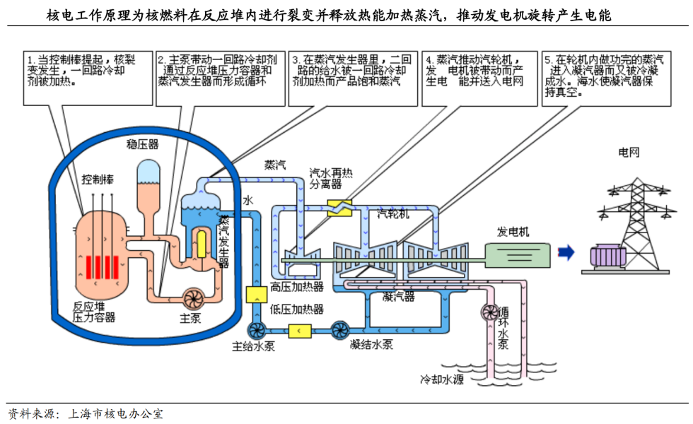
核电站是利用原子核裂变提供热能的热电站。相比于常规的火电厂,核电厂以核反应堆代替了常规火电厂的锅炉。核电站一般分为两部分:利用原子核裂变生产蒸汽的核岛和利用蒸汽发电的常规岛。以压水堆核电站为例,核燃料在反应堆中通过核裂变释放能量以加热一回路的高压水,随后被加热的一回路的高压水热水通过蒸汽发生器将热量传递给二回路的水,使其变成蒸汽。蒸汽随后进入汽轮机,推动其旋转,将热能转换为机械能。汽轮机与发电机相连,通过旋转发电机的转子产生电能,将机械能转换为电能并输入电网。整体流程的能量转换是由核能转换为热能,热能转换为机械能,机械能再转换为电能。

核电清洁高效,优势明显。核电具有能量密度高、发电稳定性好和低碳排放等优势。从清洁性的角度看,核电在发电过程中不产生温室气体,对环境的影响相对较小,与化石燃料相比,核电的碳排放量极低。从电力输出的稳定性角度看,核电的发电量稳定,同时核电机组的年发电利用小时数常年保持在7000小时以上,位居所有电源之首。相较于太阳能、风能等可再生能源,核电的发电量受天气、季节等外部因素的影响较小。从经济性来看,虽然核电的初始投资成本较高,但在运营过程中,核电的燃料费用较低,且不受燃料市场价格波动的影响。所以无论是从实现“双碳”目标亦或是建设新型能源体系的角度看,核电都是重要的能源类型之一。在未来的能源结构中,核电的地位将更加重要。


世界核电总体发展较为平稳。早在1954年,世界第一台核电站—前苏联的奥布宁斯克核电站就正式并网发电。经过了数十年的发展,核电技术已经由第一代发展到了第四代。根据国际原子能机构的数据统计,截止2024年5月,世界在运的核电机组总共416座,总装机容量达到了374.597GWe。

中国的核电发展经历了三个阶段。1970年周恩来总理提出:“从长远来看,华东地区缺煤少油,要解决华东地区用电问题,需要搞核电”。

政策支持,核电行业增长确定性强。

我国核电核准数量逐渐回暖。


目前中国在建的核电机组数量24个,容量为26.301GWe,位居世界之首,且远高于排名第二名的印度。无论是已经投运的机组规模还是在建的机组数量、容量,中国的核电发展已经走在了世界的前列,成为了核电发展的主力军。随着我国碳达峰碳中和目标的提出,电力系统清洁低碳转型步伐进一步加快,未来随着我国核电技术的进步,电力输出稳定且资源丰富的核电将在我国得到更广阔的发展。


中国是核电发展的主力军,并逐渐加强与世界的合作。我国核电机组在建数量世界领先。将运行的核电机组按国家拆分,截止2024年5月,美国拥有世界上最多的核电机组,共94台,装机容量达到了374.597GWe。中国与法国紧随其后,分别拥有56台核电机组,容量分别达到了54.152GWe以及61.370GWe。

中国正加强与世界各国在核电领域的合作。作为核电发展的领头羊,中国与世界其他国家在核能领域的合作也逐渐紧密。中国与法国、俄罗斯以及不同的“一带一路”国家均有核电项目的合作。

按照核电堆的发展历程,可以将核反应堆分为一代、二代、三代、四代堆。一代堆最早是实验性质的机组,主要用于验证核反应堆的设计和运行原理。

1970年后,美国、法国、日本、韩国等国家在试验性和原型核电机组基础上陆续建成电功率在30万千瓦以上的压水堆、沸水堆、重水堆等核电机组,相对一代堆,二代堆具有更高的功率输出和更好的经济性。

第二代核电堆是世界正在运行的核电站主力机组,包括我国目前在运的主力机组秦山、田湾等均是二代核电堆。但在三里岛核电站和切尔诺贝利核电站、福岛发生事故之后,各国对正在运行的核电站进行了不同程度的改进,他们认为可以用自动控制的手段解决手工犯错的问题,可以加强事故的自动补救措施,防止灾难;进一步加强防护罩可以抵抗诸如地震海啸的自然灾害问题。
于是在二十世纪初,美国和欧洲先后出台“先进轻水堆用户要求(URD)”文件和“欧洲用户对轻水堆核电站的要求(EUR)”,进一步明确了防范与缓解严重事故、提高安全可靠性和改善人因工程等方面的要求。但三代堆只是二代堆的延伸,从技术角度并没有革命性的变化,只是安全性更高。
第四代核电堆的概念最早是在2000年1月召开的“国际核能机构中提出的,是真正的从堆型上进行改变的一代全新的反应堆。目前民用的四代堆还正在开发中,预计将在2030年代左右四代堆全面投入商业运行。四代堆无论从堆型还是安全性上均优于三代堆,未来核电将全面迎来四代堆的时代。

三代堆正全面实现国产化替代。压水堆是世界上在运占比最高的核电反应堆。根据技术类型分类,三代堆进一步分为轻水堆、重水堆以及气冷堆。
轻水反应堆(LWR)是世界上最常见的水冷堆,可分为两种类型:压水反应堆(PWR)以及沸水反应堆(BWR)。
根据国际原子能机构的统计数据,截止2024年5月,在运的核电机组中,压水反应堆的数量达到了307台,占所有在运机组的数量的比例达到了74%。在建机组中压水堆的数量也占到了总在建机组的87%。沸水堆、重水堆的在运功率与机组数量紧随压水堆之后。作为应用最广泛的技术,压水堆在全球核能发电中扮演着关键角色,随着技术的进步和对可持续能源需求的增加未来压水堆将继续发挥重要的作用。

三代堆技术各有千秋。压水堆是采用高压水来冷却核燃料的一种反应堆,压水堆主要包含有一回路和二回路:一回路的作用是对二回路的水进行加热,使其变成蒸汽。作为全球应用最为广泛的技术,压水堆经过了第二、第三代的技术进步,拥有了数十年的运行经验和技术积累,安全性可以得到较高的保证。
目前已经投入运行的先进的三代压水堆有美国的AP1000、欧洲的EPR、俄罗斯的VVER以及我国的华龙一号等。沸水堆和压水堆虽然都属于轻水反应堆,使用低浓缩铀作为燃料,并利用轻水同时作为冷却剂和中子慢化剂,但沸水堆拥有一个简化的冷却回路,并且不包含蒸汽发生器。虽然沸水堆设计更简单,在建设和维护成本方面更有优势,但沸水堆在控制棒设计上存在一定的安全隐患,因为控制棒从底部插入,一旦机构发生故障,可能无法完全插入以保障反应堆安全停堆。相比之下,压水堆通过顶部插入的控制棒设计和非能动安全冷却系统,在安全性方面表现出更高的可靠性,尤其是在失去外部电源的情况下,能够依靠重力和自然循环实现冷却,这也是压水堆成为了应用最为广泛的堆型的原因。

作为世界上三大主流商用堆型之一,重水反应堆采用压力管式堆芯结构,并以重水作为慢化剂和冷却剂,慢化剂和冷却剂之间相互分离。由于重水的中子吸收截面较小,慢化系数相较轻水较大,因此,重水堆中子经济性很高;同时重水堆以天然铀作为燃料;采用不停堆换料方式等,但不停堆换料技术虽然提高了运行效率,也增加了反应堆操作的复杂性,同时重水在作为冷却剂的同时也会被活化,这意味着它在反应堆中受到中子辐照后会转变为放射性物质,需要特别的处理和储存措施。重水堆作为一种成熟的核反应堆技术,在特定条件下,如对同位素生产有特殊要求,或是在拥有丰富重水资源的地区,仍然可以提供独特的价值。


三代堆国产替代正当时。中国在三代核电技术领域已经取得了显著的进展,特别是在国产化替代方面。通过引进、消化、吸收和再创新的过程,中国已经成功开发了具有自主知识产权的三代核电技术。国产化CAP1000技术是在引进美国西屋电气公司的AP1000技术基础上,通过自主研发和技术改进形成的。这一技术不仅实现了关键设备的国产化,还缩短了工程建设周期,降低了核电项目的造价,提升了核电装备制造企业的水平。此外,中国还开发了具有完全自主知识产权的“华龙一号”(HPR1000)技术,标志着中国在三代核电技术领域已经具备了自主创新能力。“华龙一号”共有设备7万余台套,涉及5300余家配套供货厂商,且411台核心装备实现国产化,国内首堆工程设备国产化率达到88%。虽然目前在运的机组中华龙一号仅有3台,但是目前在建的机组中,华龙一号共有11台,占比46%。2022、2023年核准的机组全部为CAP1000以及华龙一号。除了在国内逐渐成为主流的三代堆,华龙一号也成功地在巴基斯坦运行,将中国的核电技术成功出口到世界上的其他国家。未来我国自主研发设计的机组将成为我国核电的主力,并在世界民用核电市场中占据更多的份额。

以“玲珑一号”为代表的模块化小堆为核电多元化应用提供可能性。


四代堆时代即将来临。四代堆主要有六种堆型。本世纪初,各国在第四代核能系统国际论坛(GIF)布局第四代核反应堆的未来。会议通过对比了不同的技术方案,最终选择了6种先进核反应堆被确定为第四代核能系统的候选,分别为超/高温气冷堆、超临界水冷堆、气冷快中子堆、钠冷快中子堆、铅冷快中子堆、熔盐反应堆。我国针对四代堆的研发处于世界前列。高温气冷堆方面,世界首座高温气冷堆核电站—石岛湾200MWe高温气冷堆核电站示范工程于2021年12月完成并网发电。在钠冷快堆方面,福建霞浦示范快堆CFR600两台机组正在建设中。

中国试验快堆(CEFR)已于2011年7月21日实现满功率运行。熔盐堆方面,2MWt熔盐试验堆已在甘肃开始建造。随着研发的提速,中国在核电领域的技术积累将使得四代堆时代加速到来。


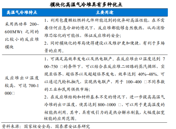
中国高温气冷堆发展引领世界。高温气冷堆是一种先进的第四代核电技术,它以氦气作为冷却剂、石墨作为慢化剂,并采用全陶瓷包覆颗粒球形燃料元件。高温气冷堆具有显著的固有安全性,即使在极端情况下也能保持安全状态,不会发生堆芯熔毁和放射性物质外泄。高温气冷堆反应堆出口温度可达700~1000℃,使得其不仅可以用于高效率的发电,还能广泛应用于热电联产等高温工艺热应用领域。中国在高温气冷堆技术领域的发展尤为突出。中国不仅建成了世界上第一个模块式高温气冷堆的实验堆——清华大学10MW高温气冷堆实验堆(HTR-10),还建成了第一个模块式高温气冷堆的工业示范电站——华能山东石岛湾20万千瓦级高温气冷堆核电站示范工程(HTR-PM)。

2023年12月,山东荣成石岛湾高温气冷堆核电站示范工程正式投入商业运行,这标志着中国在第四代核电技术研发和应用领域达到了世界领先水平。石岛湾高温气冷堆核电站是全球首座模块化高温气冷堆核电站。模块式的布局使得该核电站可提供高参数工业蒸汽,实现热电联产,也可多模块并联,在工业供热、制氢等领域将发挥战略性作用。

小型模块化核反应堆的发展为核电在海军中的应用提供思路。小型化、模块化是目前核电技术发展的主要趋势之一。模块化的设计使得小型的核电机组拥有了更丰富的应用场景,其中军用,特别是海军中潜艇及航母的应用也是模块化核电反应堆的应用场景之一。以中国的玲珑1号为例,其作为全球首个通过国际原子能机构(IAEA)通用型反应堆安全审查的小堆技术,其紧凑的设计和强大的功率输出,为模块化核反应堆在海军领域的应用提供了新的可能性。玲珑一号高94米,宽10米,小体积能适应航母船舱空间。其推力达到28万匹马力,超过美国尼米兹级航母核反应堆的26万匹马力。两台玲珑一号核反应堆应用于10万吨级的航母,理论上可以提供足够的动力,使航母达到35节以上的航速。这种模块化、高功率密度的核反应堆技术,不仅能够提升舰艇的续航能力和机动性,还可能在未来海军战略中发挥重要作用。小型模块化核反应堆技术的积累使得未来我国的航母有望采用核动力。除了航母,核潜艇也是模块化核反应堆的重要军用场景。我国目前的核潜艇发展还未达到世界一流水平,玲珑一号等小堆的落地也将加快我国核潜艇的研发。未来核动力将成为海军的重要组成部分。

核电设备行业集中度高。核电的产业链可以划分为上游的核燃料及核材料、中游的核电设备以及下游的核电站建设运营。上游的核电产业链包含了核燃料的供给以及碳素等核材料的开发。
中核集团是国内唯一拥有完整核燃料循环产业的企业,对核燃料、铀产品的生产经营和进出口实行专营,在核电产业链的上游拥有了较高的市场份额。
在碳素及其他核电材料方面,方大炭素、宝钛股份等上市公司提供相应的材料。
核电产业链的中游是核电站设备,可分为核岛设备、常规岛设备以及辅助设备。其中核岛设备由于制造难度大,建设周期长,技术壁垒高,行业集中度也相对较高:上海电气、东方电气以及哈尔滨电气等大型的核电设备制造商;
在压力容器、蒸汽发生器等主要的核岛设备的市场中市占率很高:江苏神通、海陆重工等也在特定的核电设备如核电阀门、核电压力容器等设备行业中占据了一席之地。
核电下游是核电站的建设及运营等。目前中广核以及中核集团是我国最主要的核电运营商。大唐发电、浙能电力、申能股份、华能国际等公司也投资/控股了不同的核电站项目。


压力容器、主管道、蒸汽发生器及核级阀门是主要的核岛设备。按照成本占比将核岛设备进行拆分,压力容器、主管道及热交换器、蒸汽发生器及核级阀门的成本占比总共达72%,是核岛设备中价值量最高的四种设备。由于壁垒较高,以及较高的毛利与价值量,这几类核岛设备的市场格局也较为稳定。冷却主泵、堆内构件、核级线缆、稳压器等核岛设备的成本紧随其后。相比主要的核岛设备,成本占比较小的设备的市场格局则较为分散。未来随着核电技术的不断发展和国家政策的支持,核岛设备市场将持续增长,同时,民营企业的参与度也将逐步提高,市场竞争将更加多元化。

核电运维:中国核电、中国广核;
建设:中国核建;
装备:
核岛主设备


在手订单饱满的核电阀门龙头中核科技、纽威股份、江苏神通;

具备高端密封产品优势的机械密封龙头中密控股;
在三/四代核电领域实现国产化的特种电机龙头佳电股份;
核电用特种焊材龙头大西洋;
受益乏燃料贮运及后处理需求的龙头兰石重装;
在核级海绵锆领域拥有国内唯一自主知识产权的东方锆业。
中核科技:核电阀门主要供应商。背靠中核集团,公司深耕阀门行业。中核科技前身为1952年成立的苏州铁工厂(后改为苏州阀门厂),是一家集工业阀门研发、设计、制造及销售为一体的科技型制造企业。公司于1997年在深交所挂牌上市,成为中国阀门行业和中国核工业集团有限公司所属的首家上市企业,拥有国内阀门行业中品种多、规格齐全、技术含量高的专业化工业阀门生产基地。公司在阀门行业深厚的底蕴以及与中国石化等客户深度的绑定使得公司业绩不断增长。
技术优势明显,核电营收带动整体业绩增长。作为拥有72年发展底蕴的老牌企业,公司在多年的经营发展中积累了丰富的阀门研制开发经验。公司核电站用关键阀门具备二代、三代核电机组阀门成套供货能力,四代核电机组关键阀门供货能力;核燃料真空阀及浓缩铀生产四大类国产化关键阀门总体性能达到或超过进口产品水平。公司核化工阀门营收占比逐渐升高,2023年已超过公司传统优势业务石油石化阀门。公司的技术优势与底蕴将为公司在核电行业带来更大的业绩增量。
佳电股份:核级电机龙头企业:背靠哈尔滨电气集团,工业电机产品全覆盖。哈尔滨电气集团佳木斯电机股份有限公司是哈尔滨电气集团有限公司的控股子公司,有80余年电动机生产历史。同时公司还是我国特种电机的创始厂和主导厂。佳电股份现有电机产品347个系列、近4000个品种,单机功率覆盖0.37-80,000千瓦,年生产能力1,500万千瓦以上,已实现工业电机类产品全覆盖。
江苏神通:阀门行业的龙头企业。江苏神通阀门有限公司成立于2001年,主攻阀门的制造以及研发。2009年公司通过了中华人民共和国民用核安全机械设备的换证和扩证。公司核电阀门优势明显。
公司深耕阀门领域,目前的业务板块分为四部分,分别为核电阀门领域、冶金阀门领域、石油化工领域及节能服务领域。其中核电阀门领域是公司的优势,公司产品优势地位突出。自2008年以来,在我国新建核电工程用阀门的一系列国际招标中,公司是核级蝶阀和核级球阀的主要中标企业,获得了已招标的核级蝶阀、核级球阀90%以上的订单,实现了核级蝶阀、球阀等产品的全面国产化。近年来,在实现老产品改进、保持持续领先优势的同时,公司还陆续开发了压水堆核电站地坑过滤器、核级调节阀、核级仪表阀、核级气动膜片、氦气隔离阀、低能耗球阀等新产品,以及核化工用系列产品,满足了第三代、第四代核电站的技术要求。随着我国核电机组批复量的增加,江苏神通在核电阀门领域的优势地位有望为公司业绩带来更大的增量。
海陆重工是国内一流的节能环保设备的专业设计制造企业。海陆重工创建于1956年,目前公司已经初步形成了锅炉产品、大型压力容器、核电设备、低温产品、环保工程的业务格局。公司技术优势明显,承担过国家863计划,江苏省科技成果转化专项资金,荣获国家科技进步二等奖,产品拥有核心自主知识产权并取得专利150多项;公司拥有A级锅炉制造许可证,A1、A2、A3级压力容器设计和制造许可证等。
公司广泛布局核安全设备。在核安全设备制造方面,公司先后与清华大学核能与新能源技术研究院合作完成全球首台高温气冷堆堆芯壳及余热排出系统水冷壁制造任务;与中国科学院上海应用物理研究所合作完成全球首台2MWt液态燃料钍基熔盐实验堆安全专设余热排出系统及上下安全容器的制造;与国核工程合作全球首次完成CAP1400示范工程复合板球型安注箱制造任务。同时,公司还先后完成第二代压水堆堆内构件吊蓝筒体国产化首件制造;美国西屋公司AP1000堆型堆内吊具国产化首件制造;“华龙一号”高温取样冷却器双螺旋盘管换热器的国产化首件制造等重要任务。多年来,公司服务的核电堆型包括但不限于二代+堆型、三代堆型(华龙一号、国和一号、AP1000、VVER、EPR)、四代堆型(高温气冷堆、钠冷快堆、钍基熔盐堆)以及热核聚变堆(ITER)等,涵盖了国内外的各核电机组。
参考资料:
20240819-国泰君安-核准提速,国内核电加快发展
投资顾问:王德慧(登记编号:A0740621120003),本报告中的信息或意见不构成交易品种的买卖指令或买卖出价,投资者应自主进行投资决策,据此做出的任何投资决策与本公司或作者无关,自行承担风险,本公司和作者不因此承担任何法律责任。
免责声明:以上内容仅供参考学习使用,不作为投资建议,此操作风险自担。投资有风险、入市需谨慎。
相关股票
相关板块
相关资讯
扫码下载
九方智投app
扫码关注
九方智投公众号
头条热搜
涨幅排行榜
暂无评论
赶快抢个沙发吧