华为生态开天辟地 生态应用千帆启航
根据华为年报,24年较为重要几块业务包括:

1.华为海思:芯片是一切产品的基础。
2.算力基础设施:构建新的计算架构,突破算力规模的瓶颈;云:大模型加速行业智能化。
3.智能终端:鸿蒙落地元年,除手机、PC、平板外,关注空间计算、手势交互和视觉交互。
4.智能汽车:ICT技术与汽车产业加速融合,Tier1、HI、鸿蒙智行三大模式赋能,24年将扭亏。

华为基于鲲鹏与昇腾两大基础芯片族,构建了包括欧拉、鸿蒙等基础软硬件在内的开源开放生态。“欧拉+鸿蒙”是华为着力打造的两个基础系统。
两大操作系统不同战略规划:欧拉是面向数字基础设施的操作系统,鸿蒙是面向万物互联的智能终端操作系统,欧拉与鸿蒙的进一步打通可以更好地服务数字全场景。
华为对于欧拉和鸿蒙在商业化方面的发展计划不一,华为已就鸿蒙发布商业发行版鸿蒙,但不计划推出欧拉操作系统的商业发行版,即华为只为繁荣欧拉操作系统提供底层技术支持,不参与服务器操作系统领域的市场竞争,也就是华为并不打算通过欧拉进行盈利,而是保持基础设施的底色,来协助操作系统厂商们进行商业化。

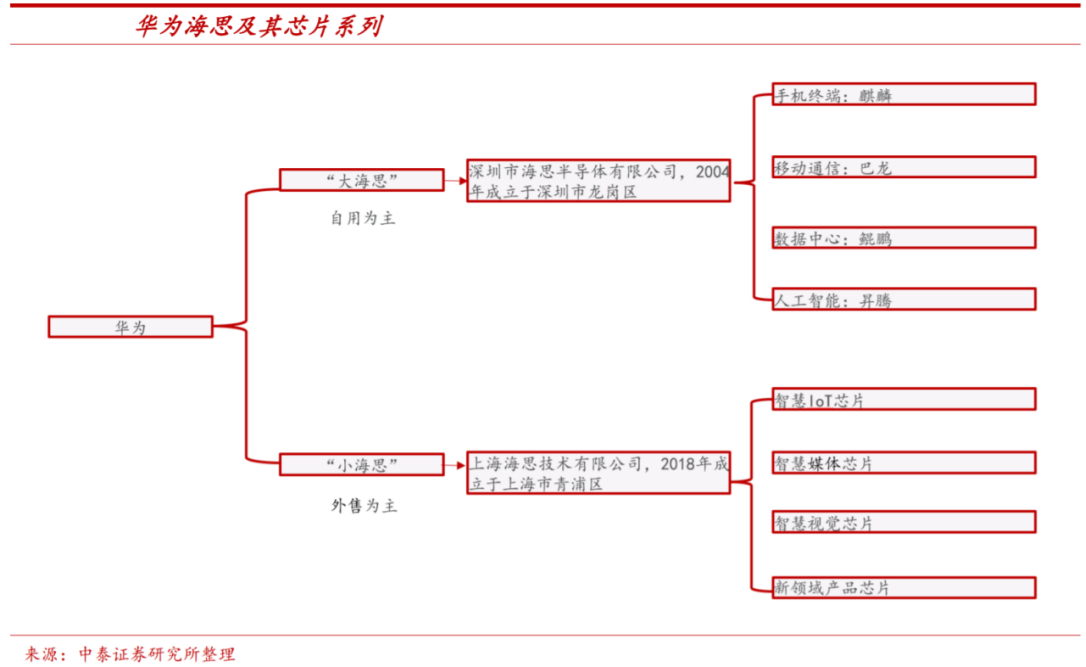
1.华为海思。首届海思全连接大会开幕在即,关注星闪技术推广应用情况。此前海思技术有限公司宣布将于9月9日在深圳举行首届2024海思全联接大会。

海思的规模对于中国半导体上游国产化的上限具有决定性影响。目前,由于单个芯片公司的营收规模相对较小,对上游产业链的拉动有限,而海思的规模受限于华为的制裁影响。然而,随着海思在芯片设计领域全面覆盖,包括光电、数字、模拟和传感等,其营收规模的扩大将直接增厚半导体上游各环节的国产化空间。

三大应用场景,八大产品体系。海思扎根核心能力和技术,为行业客户与开发者提供芯片、器件、模组和板级解决方案,业务覆盖联接、智慧视觉、智慧媒体、显示交互、MCU、智能感知、模拟、光模块、激光显示等多个领域。海思同时还在手机终端、移动通信、数据中心、人工智能等领域有深厚的技术积累,为华为公司相关产品提供高品质的芯片与解决方案。分应用场景看,海思主要覆盖智慧家庭、消费电子、行业(城市&工业)三大板块;分产品体系看,海思涵盖广域物联、短距物联、手机穿戴、智慧视觉、智慧媒体、MCU、模拟、显示交互八大体系。


五大产品体系,二大生态,共筑智能终端解决方案。海思于2024年中国家电及消费电子博览会推出“5+2”智能终端解决方案,包括基于影音媒体的“鸿鹄媒体”、“朱雀显示”、“越影视觉”和基于联接的“凌霄网络”、“巴龙无线”等五大产品解决方案,以及“星闪IoT”、“A²MCU”两大生态解决方案。5+2智能终端解决方案,正是海思集二十多年来在音视频、视觉、联接等行业持续引领创新的技术积累和成功经验,基于三大应用场景,整合多领域丰富的产品能力和星闪、端侧AI等生态平台,以体系化设计打造业界最全、最优的解决方案,为智能终端带来更智慧的用户体验,为客户和合作伙伴提供强大的创新平台,端到端推动产业升级。“5+2”智能终端解决方案的推出,标志着海思完成从单芯片产品向解决方案的转型。

肩负中国电子工业进步使命,打造半导体全产业链平台。做强海思,才能推动国产供应链自主化。
多轮制裁磨炼国产化决心,打造全产业链自主可控的带头人非华为不可。2019年起美国对华为轮番制裁,2020年9月15日台积电中断晶圆代工,美国对华为出口管制升级,华为在芯片端受到重创,原有供应链体系被打碎,寸步难行,生存堪忧。
经过近4年的沉淀,在华为三个“重构”重点战略方向(基础理论重构、架构重构、软件重构)的指导与用面积换性能、用堆叠换性能的先进封装工艺助力下,华为成功实现破局,更带动一批供应商于半导体关键环节实现突围。
海思产业链各环节标的丰富,海思崛起释放产业链无限潜力。按照产业链环节来看,EDA环节标的较为集中,设备和材料环节相关潜在供应商较多;另外,如果海思达到千亿以上营收规模,则对其渠道代理环节有显著拉动,根据海思披露渠道名录整理,深圳华强、科通技术(拟上市创业板)、中电港(思尼克)、好上好(天午科技)等A股渠道商在列。

最靠近芯片销量的是封测环节。随着海思的做大做强,将显著带动芯片销量的提升。相比前道制造环节,后道封测更具弹性。自2019年开始,前道制造环节在国产化突破领域已经取得显著的成果。相比而言,由于封测环节未被制裁,一般芯片设计厂商对国产化诉求并不强烈,导致封装设备/材料环节国产化进程较慢。基于海思极强的国产化诉求,随着其芯片的显著放量,有望加快相关环节国产替代,实现全产业链自主可控。

根据议程安排,第二日9:30-12:00举办有星闪峰会。星闪作为中国原生的新一代短距无线通信技术,是华为实现万物互联的通信技术底座和未来终端体验提升的重要抓手,受到海思高度重视并着力宣传。今年是星闪放量元年,华为海思头部大厂的推广有助于在终端快速打通互联互通生态,相比Wifi、蓝牙等的低延时、高速率等技术体验优势将更加凸显,应用场景快速渗透推广,有望推动产业链建设进一步加速。
星闪互联互通专项测试启动,跨品牌直连提升用户体验。8月14日,星闪联盟互联互通专项测试开始征集测试,该测试用于确保不同厂商星闪设备能够进行互操作并提供一致性能,测试范围将覆盖已经列名和正在测试管道中的星闪产品,测试工作拟于9月30日前完成。本次测试旨在解决此前不同品牌星闪设备互连问题影响用户体验,推动各星闪厂商终端产品直连互通,更好发挥星闪技术本身优势、提升用户体验。本次测试完成后有望见到更多直连星闪产品问世。
星闪遥控器、星闪车钥匙等层出不穷,星闪应用场景不断深化。7月29日,广电局联合多部门单位召开治理电视“套娃”收费和操作复杂工作阶段性总结部署推进会,下半年治理工作重点任务中一项为全面实现一个遥控器看电视,且已研发成功基于红外、蓝牙和星闪的新型三模通用遥控器,并在6省有线电视和IPTV运营商开展测试验证,下半年开展试点推广工作。星闪技术凭借多连接、大带宽、抗干扰、高精定位等能力可实现双控遥控、语音遥控、指向遥控等新功能和新形态,支持电视大屏滑动、拖拽等类刷手机式交互,有望带来遥控器领域巨大变革。在车载领域,星闪分米级精定位能力可使得车钥匙定位精度在0.6m以内,车内外识别误差0.2m以内,此外还应用在氛围灯、车载通信无线化等领域。星闪技术下游各细分场景应用不断深化,产业发展不断加速。
创耀科技:通信核心芯片领域的“瞪羚企业”,经营业绩增速亮眼:公司位于集成电路设计行业产业链中游,凭借丰富的芯片设计和技术研发提供接入网、电力线载波和芯片版图设计服务。

接入网迎来快速发展,公司核心技术优势显著:有线接入领域,受益DSL低成本的优势以及该技术的国产化替代进程加速,DSL芯片市场需求保持稳健;公司拥有先进DSL终端设备、终端芯片和量产在即的局端芯片,有望享受行业红利。

电力线载波应用领域不断拓宽,公司掌握核心双模通信技术:智能电表迎来升级大周期、应用于智能抄表的PLC技术迎来快速发展;电网智能化建设推进,也将推动PLC技术向物联网等下游领域快速拓展,这将带动电力线载波通信芯片需求逐渐提升。公司紧跟业内技术标准升级,当前已完成PLC双模芯片的测试,有望受益行业增长。
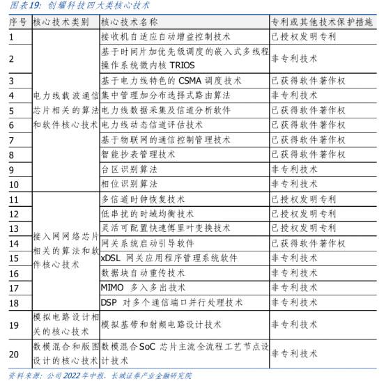
芯片版图设计技术先进、经验丰富,掌握先发优势:芯片版图设计是芯片设计的重要一环,工艺技艺的提升对芯片版图设计提出更高的要求。公司拥有多年的芯片版图设计经验和可复用的技术,长期服务于业内龙头IC公司,产品和技术服务应用领域广泛,掌握先发优势。
蓬勃发展时期(2020-至今)积极推动技术迭代,不断丰富产品种类。2022年,公司登陆科创板,业务上,公司已成功进入电力线载波通信领域、接入网网络通信领域;产品上,公司持续在WiFi传输领域投入研发,支持IEEE802.11ac技术标准的产品已于2021年上半年实现销售,支持IEEE802.11ax技术标准的产品正在积极导入研发,产品种类不断丰富。
2023年,国家电网公司全面启动HPLCHRF双模通信模组招标,公司针对双模芯片的HPLC部分不断优化性能,在对抗电力线脉冲噪声和电力线窄带噪声等方面能力有显著提升。局端芯片方面,公司已量产的16端口局端接口卡芯片,可连接64个终端设备进行流量汇聚及传输,局端芯片的电路规模和复杂程度远高于终端芯片,公司预计其芯片规模超过一亿门级,约为终端芯片的3-4倍。同时,公司作为首批加入星闪联盟的通信芯片设计厂商,已完成SLE和SLB两款星闪芯片的研发和流片,目前公司凭借在星闪协议标准早期的投入,和对无线技术的理解,对目前已与无线鼠标、键盘等IoT设备厂商开展合作研发。我们认为,公司不断加大研发投入,夯实技术实力,有望推动国产化进程加快,在中高端无线终端设备领域获取新的业务增长机会。
2.算力:鲲鹏+昇腾。从算力、软件工具链、片间及组网通信几个维度看,华为都处于国产芯片较高水平。根据华为2023年报,昇腾持续打造领先的训练集群和全系列推理产品。异构计算架构CANN7.0深度开放,大算子开发周期从2人月缩短到2人周。截至2023年底,昇腾已经与1600多家ISV伙伴联合推出2900多个行业解决方案。昇思MindSpore开源社区已服务企业超过5500家,已支持超过50%的业界主流大模型原生训练。

鲲鹏持续全栈优化,深耕行业数字化。华为与4700多家合作伙伴联合推出14,500多个行业应用解决方案,规模应用于政府、金融、电信等行业核心业务场景。鲲鹏DevKit开发套件和BoostKit应用使能套件全面升级。根据华为年报,截至2023年底,鲲鹏、昇腾已发展超过6300家合作伙伴、570万名开发者,完成17400多个解决方案认证。

华为服务器拆分:

华为计算:硬件开放,软件开源,使能合作伙伴。


欧拉生态:在数字化的浪潮中崛起,定位于数字基础设施的开源操作系统。

欧拉成为中国首个达成市场份额第一的基础软件,这是中国基础软件产业发展的重要里程碑,为数字中国打造了坚实可靠的软件底座。

发布openEuler商业版的厂商包括:
√服务器厂商:宝德、超聚变、新华三、
√操作系统厂商:东土科技、凝思、普华基础软件(太极股份持股)、麒麟软件(中国软件子公司)、麒麟信安、统信软件(诚迈科技持股)﹑同源软件、SUSE德国、Turbolinux日本、中科方德、中科红旗;行业解决方案服务商:烽火星空(烽火通信子公司)、恒生电子、润和软件、软通动力、中软国际。

华为鸿蒙:万物互联,星辰大海。鸿蒙是一款面向智能终端的万物互联操作系统。024年将成为原生鸿蒙落地元年。鸿蒙凭借其微内核、分布式、跨指令集跨设备协同等多项创新技术特性,已在手机、平板、穿戴设备、IoT设备、智能汽车等多终端流畅应用,并为用户提供高效便捷的使用体验。华为手机回归,以及鸿蒙NEXT系统等的发布,将会带动鸿蒙(含开源鸿蒙)在智能终端中的渗透率继续提升。原生鸿蒙系统推出前中后期,华为软件外包商、开源鸿蒙合作伙伴乃至鸿蒙APP开发者均有望受益。

鸿蒙技术特点:一次开发,多端部署。
多端开发环境:HUAWEIDevEcoStudio面向全场景多设备提供的一站式开发平台。
多端开发能力:多端UI适配,交互事件归一,设备能力抽象,帮助开发者降低开发与维护成本。
多端分发机制:多设备应用,只需要一套工程,一个HAP中配置支持多设备的模块,或一次打包出多个HAP,统一上架,即可根据设备类型按需进行分发,亦可开发元服务(具有独立入口、免安装)。

可分可合:原子化开发,开发、部署和运行态APPPack可以自由组合,应用功能可以按需改变。
自由流转:基于华为多年的通信技术积累,在1+8+N设备间搭建一条“无形”的总线,全场景。设备间可以基于软总线完成设备虚拟化、跨设备服务调用、多屏协同、文件分享等分布式业务。



软通动力:


1)“纯血”鸿蒙落地元年,华为鸿蒙核心伙伴。鸿蒙社区代码修改量排名第二,仅次于华为。2023年5月11日,哈勃投资增资鸿湖万联入股5%,是第二家被投资的开源鸿蒙合作伙伴,鸿蒙体系中的核心地位巩固,深度受益鸿蒙生态的繁荣。

2)2023年2月发布国内首个基于开源鸿蒙的面向x86平台架构PC端分布式操作系统,率先完成与i5-8265UCPU办公笔记本的硬件驱动适配,测试性能满足基础需求。鸿蒙PC端的攻克,对于基础软硬件国产化替代而言具有重大意义。
3)华为算力进展不断,同方计算机并购补全生态。公司完成对同方计算机的并购,与公司软件开发能力共融互联,打造软硬一体化智算方案,构建“产品+服务+营销”的全栈计算产品与解决方案新发展模式。

4)结合智算中心,布局AIPC基础设施和生态发展。CPU+GPU+NPU的端侧组合算力优势,结合公司智算中心的云端算力和软通天璇2.0MaaS端侧AI大模型所形成的云边端生态系统,深度布局AIPC基础设施和生态发展,研发面向新时代年轻人的个性化、轻量化和品牌化的AI智能体助理,初步形成AI应用生态,进一步瞄准AIPC细分领域的主题场景,打造覆盖程序员、娱乐电竞、工作会议、学习研究等众多场景的高性能移动终端。
润和软件:公司紧密围绕“金融科技”、“智能物联”和“智慧能源”三大战略业务领域,聚焦于开源鸿蒙、开源欧拉、AI中枢平台等创新业务领域。深度绑定华为生态,开源鸿蒙+开源欧拉商业版放量销售。
鸿蒙社区第3大代码贡献者,发布基于开源鸿蒙的HiHopeOS,并推出多款开发板、模组等可用于智能停车(如门闸控制器、车牌识别器等)、智能家居、智能机器人等场景。HiHopeOS操作系统率先获得银联和信创“双认证”并且率先实现商用落地。
2024年3月31日,控股子公司增资扩股计划,公司在电力行业的技术服务获得了南网数研院的认可,助力南网深化鸿蒙行业应用。
2024年4月18日与蚂蚁数科的战略合作签约仪式成功举行,润和软件和蚂蚁数科紧密合作,在基于鸿蒙系统的mPaaS移动应用开发产品底座上打造支持鸿蒙的软件产品,mPaaS已与多家国内主流操作系统、CPU等软硬件厂商完成产品兼容互认证,并成为2000+App、10000+开发者的共同选择,合作为金融等行业的数字化转型提供了强有力的支持。
证通电子:公司已成功完成KS8123、ZT8623、ZT925等12款产品和支付套件的鸿蒙升级改造,并且通过鸿蒙兼容性测评,形成以公司自有操作系统为中心、多形态金融终端的数字化终端产品群。公司发布了符合金融级安全的物联网终端操作系统“SZZTSecOS”和智能终端操作系统发行版“LightBeeOS”,以适用于多种场景化需求,目前SZZTSecOS操作系统已经在公司多个产品上成功运用,装机量达数十万台。未来公司还将推出一系列基于鸿蒙操作系统底座支撑的金融、石油石化、交通、政务、电力、税务等国产化软硬件整体解决方案,输出基于鸿蒙操作系统底座的标准化安全支付套件(OS+主板+XFS驱动),孵化出具备行业竞争力(成本领先)的优势产品矩阵和行业解决方案。
梅安森:公司和华为正在就华为数字底座与梅安森矿山智能综合管控采台整合进行合作,与华为矿山业务部正就智慧矿山相关应用软件、传输设备及智能感知设备进行一些技术交流与协同开发,相关产品正在研发中。
拓维信息:公司依托基石研究院以及全资子公司开鸿智谷,对自研PaaS平台选代升级。公司重点发力交通、教育、工业、智慧城市及农业等行业,定制化开发鸿蒙商业发行版,公司以自身平台、鳃鹏生态鸿蒙生态结合的“平台+生态”能力将助力公司实现业务拓展,服务于大安全、万物互联等国家战略方向。
云鼎科技:公司与华为在智慧矿山领域合作,公司针对能源矿山领域推出的职业健康管理平台及双方基于鸿蒙操作系统联合研发的矿用职业健康智能终端产品。
新大陆:2022年10月新大陆自动识别工业级读码器首次通过鸿蒙兼容性测评,成为首款工业级开源鸿蒙读码器。
优博讯:鸿蒙项目群B类捐赠人,公司部分智能打印机产品适配鸿蒙系统,实现量产和销售。
东软集团:鸿蒙社区第20大贡献者,代码贡献度0.02%。
东方中科:子公司万里红是鸿蒙社区第14大贡献者,主要推动鸿蒙系统在政务移动办公场景的落地,推出基于鸿蒙OS的政务专用平板电脑。在数字安全与保密相关业务领域,与华为保持着良好的合作伙伴关系,公司推出了基于鸿蒙的移动办公应用解决方案。
中信重工:与华为技术有限公司正式结为战略合作伙伴。共同致力于突破矿山智能化以及智能制造核心技术和装备,打造满足客户需求的一体化解决方案,共同建设「少人化」、「无人化」智慧矿山及矿山智能化联合创新中心,打造智能矿山一体化解决方案,以及矿山智慧园区建设等方面开展多领域、深层次合作,推动行业高质量发展。中信重工打造的巡检机器人是国内首次将鸿蒙系统应用于特种机器人身上,主要应用于防爆炸领域的危险品巡检。
科蓝软件:率先完成基于鸿蒙移动金融产品的研发和商业推广,同时在银行自助设备领域也完成鸿蒙系统改造,形成全栈式信创解决方案,将为金融行业持续推进自主可控提供全面支撑。公司智能高柜数币机器人“小蓝”的一大亮点就是鸿蒙系统。
中科创达:鸿蒙社区第12大贡献者,主要在物联网设备领域进行合作,基于RISC-V芯片推出面向智能家居、智能照明等场景的鸿蒙OS发行版。
诚迈科技:鸿蒙社区第16大贡献者,在智能座舱、智慧家电等领域推动鸿蒙OS的应用,提供鸿蒙OS适配开发服务。打造工业互联软总线部署于鸿蒙,已经在工业领域与多款国产芯片完成了适配,可实现工业数据的全集成与标准化管理。同时公司围绕HongZOS打造了一系列面向工业的产品及主板如工业平板、工业PDA、工业网关、工业适配器等。
初灵信息:妙联物联网由初灵创投控股(57.15%),初灵信息持股6.31%,从事基于鸿蒙的多个细分行业SaaS云服务,是鸿蒙大生态物联网整体解决方案的提供者。
超图软件:2019年下半年开始,超图软件作为华为GIS平台供应商,开始跟华为HMS构建内置地图能力,利用丰富的地图渲染技术储备和丰富的产品线,为HMS提供了全球(除中国)栅格、矢量地图瓦片方案,通过数据处理、数据同步更新、地图配图、切瓦片、服务发布等全流程产品,同时提供技术协助和人员配合,全力支撑华为HMS的地图能力构建。
光庭信息:主要为华为鸿蒙的应用、移动地图数据及自动驾驶等领域产品提供技术服务,具体涉及华为VR地图数据采集及建模、HMS数据处理、开发应用及测试、鸿蒙USB接口开发、自动驾驶数据处理、车载地图应用、SDK开发等。目前收入占比较小。公司与问界汽车制造商赛力斯有业务合作,主要涉及智能座舱软件开发和整车测试等方面。
智度股份:华为云的鲸鸿动能(原HUAWEIAds)在国内的「游戏、社交、工具、旅游」行业的独家广告代理商,公司的代理范围包括华为系的操作系统。同时,公司也是其影音娱乐、旅游、阅读、金融等互联网行业,以及电子电器、食品饮料、日化美妆等非互联网行业的广告代理商。前述代理范围包括华为(包括荣耀)的安卓和鸿蒙操作系统,合作期限均至2023年12月31日。此外,公司也新晋成为华为HUAWEIAds海外广告代理商,公司将充分借助旗下海外子公司强大的海外资源以及深厚的营销实力,进一步探索业务间的战略协同,以实现最大程度为国内优质产品出海保驾护航。
盛通股份:子公司中鸣机器人上线首个支持Harmony的操作套装,搭载中鸣自主研发的HM-RCU控制器,是一款支持“面向未来”、面向全场景的分布式操作系统。中鸣开发的ZMROBO“万物互联”的智能机器人套装“中鸣鸿蒙机器人套装全球首发”成为鸿蒙支持鸿蒙系统的机器人套装也将正式开始规模化推出。
常山北明:全资子公司北明软件是华为鸿蒙操作系统等产品一级合作伙伴,并与华为鸿蒙合作开发软件应用
九联科技:2020年建立了鸿蒙实验室,并将产品研发适配到鸿蒙生态系统中,公司逐步深度鸿蒙生态,成为首批鸿蒙生态战略合作伙伴,鸿蒙开源项目A类捐赠人、鸿蒙代码Top10贡献单位。面向超高清行业的鸿蒙系统及面向开发者的Unionpi系列开发板都已经通过了兼容性测试。鸿蒙相关产品中Unionpi系列开发板和支付音箱已经实现量产出货,智能门铃门锁和智慧摄像头处于用户推广阶段,鸿蒙机顶盒和网关也已经达到了试产状态,目前还未产生收入。
汉仪股份:公司为华为开发了鸿蒙系统字体,覆盖全球一百多种语言,应用在安装了鸿蒙系统的各种智能终端之上。同时,公司与华为合作,在手机主题商城中提供个性化字体供用户选择。
思特奇:公司高度重视华为鸿蒙系统推广及国产化,公司有能力开发适应华为鸿蒙系统的产品和解决方案。公司的物联网平台已经适配了鸿蒙的操作系统;公司暂时没有和华为在智能家居方面合作。
传智教育:与华为鸿蒙的合作,目前主要为共建鸿蒙开发者社区,推广课程及开发者认证。近日,公司表示视情况阶段性地开设无人驾驶线上课程及实训课程,主要针对产业人员及高校师生。
参考资料:
20240709-国元证券-鸿蒙系统开天辟地,生态应用千帆启航
20240407-申银万国-计算机行业点评
20240403-东北证券-海思产业链深度:做大海思,实现中国半导体全产业自主可控
投资顾问:王德慧(登记编号:A0740621120003),本报告中的信息或意见不构成交易品种的买卖指令或买卖出价,投资者应自主进行投资决策,据此做出的任何投资决策与本公司或作者无关,自行承担风险,本公司和作者不因此承担任何法律责任。
免责声明:以上内容仅供参考学习使用,不作为投资建议,此操作风险自担。投资有风险、入市需谨慎。
相关股票
相关板块
相关资讯
扫码下载
九方智投app
扫码关注
九方智投公众号
头条热搜
涨幅排行榜
暂无评论
赶快抢个沙发吧