AI手机产业化进程加速:阿里与苹果或合作开发中国苹果的AI功能
TheInformation报道,苹果和阿里巴巴或将为中国iPhone用户开发AI功能。根据TheInformation报道,苹果与阿里巴巴合作,为中国的iPhone用户开发人工智能功能。阿里巴巴最新大模型已迭代至通义千问Qwen2.5-Ma,已在1月29日发布。
华尔街认为苹果手机在中国销量下滑有ai功能没入华,被华为能本土品牌抢占市场。目前双方已经将方案交给中互联网监管机构。按照国内的规定,数据留在中国。这部分新增的算力需求应该就部署到阿里云上了。
2025年1月,苹果、阿里云与新思科技共同加入UALink联盟,目的便在于推动AI加速器互联标准,挑战NVIDIA主导地位。
从阿里巴巴生态来讲,不管是云服务体系、大模型技术体系、电商体系、商超体系还是物流体系、金融服务体系,都能为苹果在中国施展拳脚提供全方位本土化支持。
阿里巴巴也期待借助苹果庞大的高质量用户群体,进一步扩大其AI技术影响力,加速智能云业务商业化和规模化。阿里巴巴另一大优势在于,阿里是一家软件公司,并没有布局硬件端侧,不与苹果形成任何竞争。
一、近年来阿里巴巴不断加大AI领域布局
阿里对AI的布局主要有三个层面,首先,阿里云提供算力服务,同时拥有大型通义千问,可以提供大模型服务。其次,作为国内最大的电商平台,阿里将AI视为提升竞争能力的关键驱动力,应用在自身的生态场景。最后,阿里还进行了广泛的对外投资。

阿里巴巴还在加强人工智能方面的人才与股权投资的布局。全球顶尖人工智能科学家许主洪(StevenHoi)正式加入阿里巴巴,出任阿里集团副总裁,负责AIToC业务的多模态基础模型及Agents相关基础研究与应用解决方案,提升阿里巴巴AI应用C端产品在模型结合应用的端对端闭环能力。许主洪的研究方向包括机器学习的基础理论以及多媒体信息检索、计算机视觉、大数据分析、社交媒体、智能网络安全、计算金融和智慧城市等多个应用领域。曾发表超过300篇人工智能领域的顶级学术论文,引用量超过3万次。他提出的多模态预训练策略有效降低了成本,深刻影响了全球大模型研发。他还为开源社区做出了重要贡献,其开源项目获得了超过2万个星标,开源生成式人工智能模型的下载量超过200万。
腾讯和阿里都投资的大模型独角兽包括MiniMax、智谱AI、百川智能和月之暗面,阿里另外投资了零一万物,此前6月阿里曾传投资阶跃星辰,但后续未见消息。腾讯则在阶跃星辰最近一轮融资中出手。

据阿里巴巴财报披露,该公司于2024财年向月之暗面投资合共约8亿美元(约人民币59亿元),购入约36%股权,为于月之暗面的优先股投资。阿里巴巴集团主席蔡崇信和首席执行官吴泳铭在股东信中写道,人工智能是公司未来两大战略方向之一,他们将AI作为改变和加速业务增长的最强大变量。智谱主体公司有约44个直接持股股东,美团(占股5.2%)、腾讯(持股2.1%)、阿里(持股2.05%)、蚂蚁(持股1.6%)几家大厂都有通过旗下关联公司持有股份。

二、对比多家大模型公司后苹果选择了阿里巴巴
多方洽谈:从独角兽到互联网巨头
据悉,除百度外,苹果陆续接触了字节跳动、腾讯、智谱AI、月之暗面等企业,评估其技术能力与合规性:
字节跳动:豆包大模型在中文评测中表现优异,但苹果担忧其数据商业化倾向;
智谱AI:清华系背景与视频生成技术受关注,但商业化经验不足;
DeepSeek:虽以低成本训练大模型著称,但因缺乏大客户服务经验被淘汰。
阿里巴巴的胜出逻辑:
技术适配性:阿里云的通义千问大模型在中文理解、多模态生成等领域积累深厚;
生态协同:阿里云此前已与苹果共同加入UALink联盟,推动AI集群互联技术标准化,双方在基础设施层已有合作基础;
政策合规:阿里巴巴参与多项AI行业标准制定,更易通过监管审批。
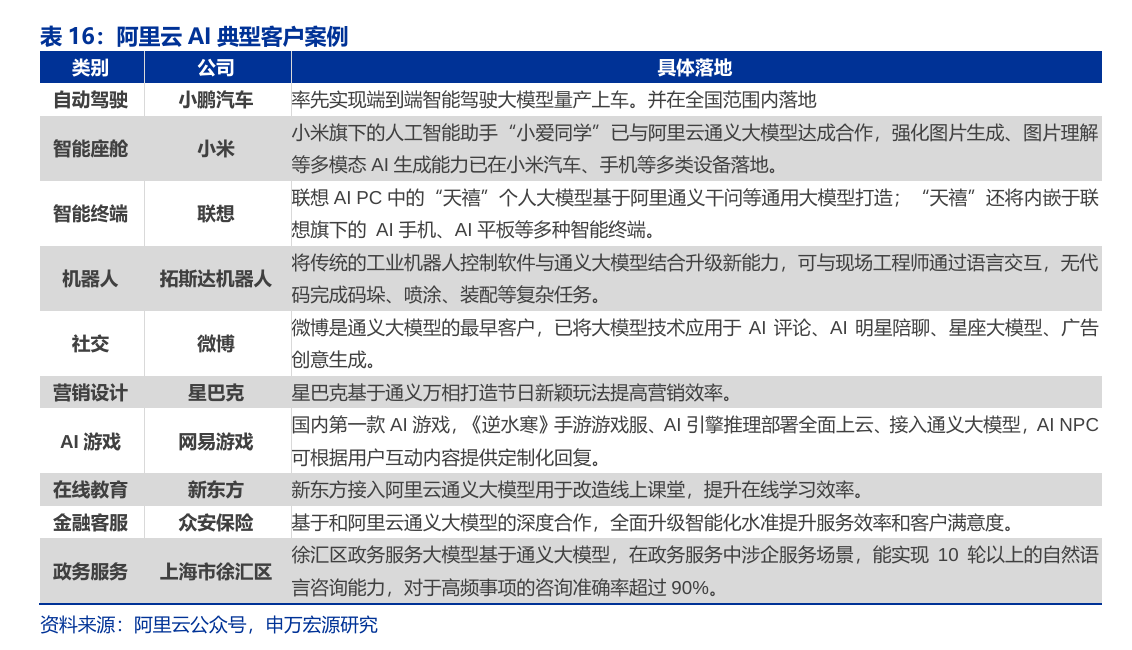
阿里云AI成功典型大客户案例众多


苹果与阿里合作的核心内容有:
1.技术整合:阿里巴巴的AI模型将深度集成至iOS系统,覆盖语音交互、图像生成、个性化推荐等功能模块;
2.隐私合规:苹果强调用户数据将遵循其全球隐私保护标准,确保本地化服务与隐私安全的平衡;
3.时间表:预计2025年4月随iOS18.5版本更新向用户开放,首批适配机型为iPhone16系列及后续新品。
4.苹果自2023年起启动中国AI合作伙伴筛选计划,最初选择与百度合作,试图将文心大模型嵌入iOS系统。然而,双方在数据隐私(百度要求保留用户数据)和模型个性化能力(苹果期望动态适配用户偏好)上存在分歧,导致合作推进缓慢。
三、DeepSeek持续火爆算力不足,阿里云快速上架DeepSeek开源模型
阿里云上架DeepSeek开源模型。阿里云作为杭州当地最大的云服务商,目前,阿里云百炼平台、PAIModelGallery均已支持DeepSeek-V3、DeepSeek-R1模型。阿里云可以为B端及C端客户提供接入DeepSeek的详细解决方案,用户覆盖广度和应用场景纵深都将得到极大提升。
DeepSeek算力需求大:用户访问量及日活数持续增长,服务器资源紧张。根据SimilarWeb数据统计,截至2月7日,DeepSeek近28天内的总访问量达4.42亿次,最高日访问量达4900万。
因需求火爆,DeepSeek出现了:
1)“服务器繁忙,请稍后再试”的界面。
2)DeepSeek于2月6日宣布暂停API服务充值,仅存量充值金额可继续调用。
四、AIDC作为AI云的上游产业链,持续获益于算力需求的增长
AIDC作为AI云的上游产业链,持续获益于算力需求的增长。DeepSeek的出现,使得算力需求结构发生改变,将推动人工智能向推理密集型计算转变。推理算力相较于训练算力,有更高的网络延时要求,故利好距离一线城市较近的一线城市周边的AIDC。阿里云作为中国最大的云服务商在一线城市周边AIDC已有布局。
1.DeepSeek需求持续增长,推动阿里云AIDC产业链发展:
阿里云IDC:数据港、润建股份、浙大网新、世纪互联、万国数据等。

2.服务器产商:华为系、紫光股份、中科曙光、浪潮信息、工业富联等

3.交换机产商:华为、紫光股份等


4.国产芯片国产化替代任重道远且空间巨大
海外厂商资本开支仍旧不减,英伟达在服务器GPU市场仍占据极高市场份额。英伟达长期占据GPU市场几乎垄断地位,前期份额均保持在95%以上,24Q1受到AMD冲击略有下滑,但份额也达到了94%。ADM于23年底推出新一代AI/HPC专用加速器InstinctMI300系列,在市场对AI算力需求井喷的背景下,MI300销量增长迅速。MI300的上市给市场多了一种选择,也相对更具性价比,但目前市场英伟达仍占据统治地位。

Meta和微软向英伟达采购Al芯片量最大。根据OmdiaResearch的报告,23年第三季度Meta和微软两家公司以15万块H100GPU的购买量并列位居第一;谷歌、亚马逊、甲骨文以及腾讯以5万块H100GPU的购买量共同位居第三。英伟达将大多数的GPU服务器都供应给了大型云服务提供商。根据媒体报道,微软2023年在采购英伟达芯片上花费了45亿美元,微软内部计划到2024年底储备180万块AI芯片,到2027财年,微软预计将在GPU和数据中心上投资约1000亿美元。Meta也表示将在今年年底前向英伟达购买35万个H100GPU芯片,从而使该公司的GPU总量达到约60万个。

5.阿里与苹果或合作开发中国苹果的AI功能将加速AI手机产业化进程
新推出iphone17air实现最轻薄iphone,
可能采用钛合金边框
-Pro/promax采用金属+玻璃混合结构
-空间运算和镜头模组:2颗48MP->3颗48MP,长焦模组从5x到10x
-增加metalens
-iphone折叠屏或在2026年推出
-散热材料更新
-产业链共识:立讯精密、蓝思科技、水晶光电、领益智造,晶方科技(metalens间接受益)


参考资料:
20250212-华福证券-阿里云的AIDC的产业链
20250126-国元证券-2025年电子行业策略报告
投资顾问:王德慧(登记编号:A0740621120003),本报告中的信息或意见不构成交易品种的买卖指令或买卖出价,投资者应自主进行投资决策,据此做出的任何投资决策与本公司或作者无关,自行承担风险,本公司和作者不因此承担任何法律责任。
免责声明:以上内容仅供参考学习使用,不作为投资建议,此操作风险自担。投资有风险、入市需谨慎。
相关股票
相关板块
相关资讯
扫码下载
九方智投app
扫码关注
九方智投公众号
头条热搜
涨幅排行榜
暂无评论
赶快抢个沙发吧