友情提示:
①本文所有内容均为公开交流学习之用,不代表任何投资建议,据此买卖,风险自担。
②每交易日晚上8:00发布。
2025年12月29日周一,龙虎榜解析。
1)航天发展2板加速新高,千亿市值中国卫星走出4板,商业航天没啥可说的了,什么是主线,这就是主线。
2)沪指9连阳,收3965.28点,距离4000点剩35点,考虑到还有2个交易日,目前有两种场景,第一种是2025年收官站上4000点,第二种是2026年开门红站上4000点。无论选择哪一种,最终都会让你心情躁动、忍不住要梭哈AI in。
3)黄金、白银、铜暴涨后,很多问题或雷就爆出来,有传言称,瑞银集团 (UBS)面临追缴保证金的通知,或导致该银行破产。另外,广交所,铂金、钯金、碳酸锂午后高位跳水跌停。
4)碳酸锂大跌的另一个原因。12月28日,宁德时代在供应商大会称,2026年将在换电、乘用车、商用车、储能等领域大规模应用钠电池,有望形成“钠锂双星闪耀”的新趋势。(注:钠电池不使用碳酸锂和铜箔)
5)央行已出台数字人民币行动方案,明年1月1日正式启动实施。存钱余额可计付利息。(此次数字人民币推广力度有些超预期,可以多看几天)

今日龙虎榜单
(重点看背后逻辑)
1)机构榜

2)外资榜

3)游资榜

龙虎榜焦点股解析
一、翠微股份603123
1)核心逻辑:百货+数字货币。实控人北京国资委,百货零售。公司是“商业+第三方支付”双主业的企业,第三方支付占收入大头。公司年报显示全资子公司海科融通已积极参与央行数字货币研究所指定运营银行签署合作协议,进行系统对接,推进数字人民币受理的系统建设。
2)资金性质:开源系买1.08亿+上海松江买8843万;
3)参考技术指标:20251216-翠微股份-603123-大道七线-日线出现笑脸信号,大道七星全红;20251225-翠微股份-603123-牛熊点指标-日线出现牛点信号;


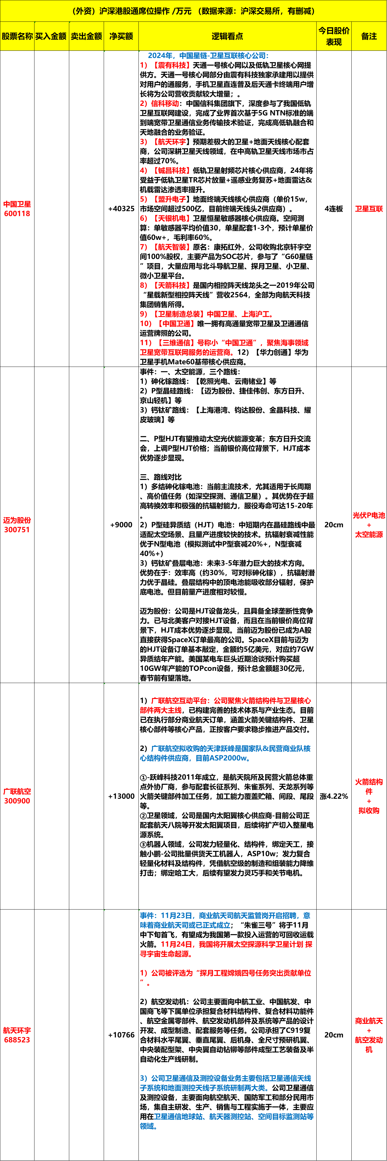
二、迈为股份-300751
1)核心逻辑:光伏+太空能源。公司是光伏HJT设备龙头,2025年12月26日盘后消息,近日公司与国内新能源企业正式签订钙钛矿/硅异质结叠层电池整线供应合同,成功取得公司在叠层电池领域的首个商业化整线订单。此次合作将助力客户建成业内领先的G12H全面积钙钛矿/硅异质结叠层电池量产线,大尺寸钙钛矿/硅异质结叠层电池由研发验证向量产应用推进节奏有望加快。
2)资金性质:岳阳大道买1.4亿元+苏州吴中大道1.1亿元;
3)参考技术指标:20251202-迈为股份-300751-大道七线-日线出现笑脸信号,大道七星全红;20251229-迈为股份-300751-牛熊点指标-日线出现牛点信号;


大家在投资过程中有任何问题,都可以在文章底部留言,我们一起交流!
参考指标:
1)20251202-迈为股份-300751-大道七线-日线出现笑脸信号,大道七星全红;
2)20251216-翠微股份-603123-大道七线-日线出现笑脸信号,大道七星全红;
【点评股提醒】:无后续跟踪教学,仅作点评。
免责声明:【九方智投-投顾-何龙涛-登记编号:A0740622100005;以上代表个人观点,仅供参考,不作为买卖依据,据此操作风险自担。投资有风险,入市需谨慎】



