华测导航是我国高精度卫星导航定位产业的领先企业,公司聚焦高精度导航定位相关的核心技术及其产品与解决方案的研发、制造、集成和产业化应用。在卫星导航市场规模向上增长、高精度定位应用日益泛化的背景下。
公司是我国高精度时空信息产业引领者公司深耕高精度导航定位产业,应用覆盖众多领域。上海华测导航技术股份有限公司成立于2003年,2015年在深交所创业板挂牌上市。作为我国高精度卫星导航定位产业的领先企业,华测导航聚焦高精度导航定位相关的核心技术及其产品与解决方案的研发、制造、集成和产业化应用,在发展过程中公司持续研发投入和探索,在高精度定位芯片技术平台、全球星地一体增强服务平台、智能控制平台积累沉淀了多项领先的技术,已经形成有技术壁垒的核心算法能力,具备高精度GNSS算法、三维点云与航测、GNSS信号处理与芯片化、自动驾驶感知与决策控制等完整算法技术能力,为各行业客户提供高精度定位装备和系统应用及解决方案。

公司聚焦高精度定位领域多年,在初设发展阶段已具备内置电源的分体RTK接收机、单频一体化GPS接收机的生产能力,历经发展华测导航在多项技术上实现国产自主化、产品成为我国高精度定位应用多个先例,公司测量型GPS双频核心主板研制成功并批量使用,结束受海外垄断几十年的历史,GNSS设备随南极科考队远征成为首个国产到达南极内陆最高点的产品,北斗高精度接收机作为我国高程测量登山队全程高程测量设备登顶珠峰,发布高精度GNSS在线服务平台CGline,展现出公司在软硬件端突出的技术水平。

在发展过程中业务逐步拓展到建筑与基建、地理空间信息、资源与公共事业、机器人与无人驾驶等板块,深入自然资源、水利、电力、能源等行业,并进入智慧城市、自动驾驶、人工智能等新兴领域。
在工程建设、道路施工、地形测绘等领域,放样作业是确保项目按设计精准实施的关键环节。传统放样方式往往依赖全站仪或普通RTK设备,作业人员需要在现场对照图纸反复比对点位,在复杂地形或密集建筑区域,不仅容易因视线受阻导致点位偏差,还需多人配合才能完成,效率低下且误差风险较高。尤其是在大型工程项目中,放样点位数量多、分布广,传统方式难以满足高精度、高效率的作业需求。随着技术的发展,华测导航推出的实景放样RTK凭借创新技术,将虚拟放样图像与实景实时重叠,为放样作业带来了新的改变。
华测实景放样RTK内置高清摄像头,能够捕捉作业现场的实景画面。通过集成增强现实技术,设备可将设计图纸中的虚拟放样点位、线路走向等信息,实时叠加到摄像头拍摄的实景画面中,作业人员通过设备屏幕就能直观看到虚拟点位与实际地形的对应关系。这种可视化操作方式省去了传统作业中反复核对图纸的步骤,即使是经验不足的作业人员,也能快速识别放样目标。在道路中线放样时,虚拟的道路中线会直接叠加在实际地面上,作业人员沿着屏幕中的虚拟线路即可完成标记,避免了因图纸理解偏差导致的放样错误。
除了可视化放样,华测实景放样RTK还搭载了云端同源技术,传统RTK设备在信号复杂区域容易出现固定解丢失的情况,影响放样精度。而云端同源技术能实时接收云端发送的差分数据,结合设备自身的多频卫星接收模块,对定位信号进行动态优化。在实测环境中,即使遇到短暂的信号遮挡,设备也能快速恢复固定解状态,固定率较传统设备提升明显,确保放样过程中定位精度始终保持在厘米级水平。
这种技术融合不仅简化了操作流程,还降低了对作业人员经验的依赖。传统放样需要作业人员熟练掌握图纸解读、仪器操作等技能,培训周期长。而使用华测实景放样RTK时,作业人员只需通过屏幕观察虚拟点位与实景的重叠情况,按提示完成标记即可,新员工经过简单培训就能上岗作业。在大型项目中,单人即可完成放样作业,减少了人力投入,降低了项目成本。
在实际应用中,华测实景放样RTK已广泛应用于公路建设、市政工程、土地整理等场景。在这其中,华测导航通过将高清摄像、增强现实与云端技术融入RTK设备,实现了虚拟放样与实景的精准重叠,既解决了传统放样的效率与精度问题,又降低了操作门槛。这种技术创新不仅推动了放样作业的智能化升级,也为工程建设领域的高质量发展提供了有力支撑。
在水资源管理、水利工程建设、应急救援等领域,水域数据的获取是决策制定与行动实施的核心依据。然而,自然水域往往环境复杂,无论是河道中的暗礁浅滩、水库库区的水位波动,还是突发洪水后的浑浊水流,都给传统测量方式带来挑战。人工乘船测量不仅效率低下,还可能面临触礁、水流冲击等安全风险,尤其在污染水域或灾害现场,更是难以开展作业。在此背景下,华测导航推出的无人船监测方案,凭借集成化的技术优势,为复杂水域的高效测量提供了全新解决方案,让数据采集不再受环境限制。
华测无人船监测方案整合了多项前沿技术,实现了水下地形、流速流量等关键数据的获取。其搭载的高精度GNSS定位模块,能实时捕捉船体位置信息,配合单波束或多波束测深系统,可快速生成水下三维地形模型,清晰呈现水底的起伏变化与障碍物分布。针对流速流量测量,方案配备了声学多普勒流速剖面仪(ADCP),通过声波反射原理,在不干扰水流状态的情况下,同步获取断面流速、流向及流量数据。同时,无人船搭载的智能控制系统支持自主航线规划,能根据预设路径自动避障,在狭窄河道、桥区等复杂区域也能保持稳定航行,确保数据采集的连续性。
在复杂水域作业中,华测无人船监测方案的优势尤为突出。面对汛期浑浊的河流,传统光学测量设备易受水体透明度影响,而该方案的声学测深技术不受水质干扰,仍能探测河底地形;在水库消落区,水位变化导致的岸坡坍塌风险较高,无人船可远程操控完成岸边浅滩区域的测量,避免人员靠近危险地带;对于污染事故中的水域,无人船无需人员登船即可完成采样点定位与数据采集,保障作业安全的同时,也避免了人为因素对污染水体的二次干扰。此外,方案支持数据实时传输,测量数据可同步回传至指挥中心,结合配套的数据分析软件,能快速生成可视化报告,为决策者提供即时参考。
华测无人船监测方案通过技术整合与场景适配,打破了复杂水域的数据采集壁垒。其无需人工近距离操作的特性,既提升了测量效率,又降低了作业风险,而这样的数据分析能力,则为各领域的科学决策提供了可靠保障。随着水资源管理需求的提升,这一方案将在更多复杂场景中发挥作用,推动水域监测从“被动应对”向“主动感知”转变。
随着科技进步与产业升级,规模庞大的生产基地正加速向智能化转型,无人驾驶车辆在其中的应用愈发广泛。但在复杂多变的基地环境中,如何保障无人驾驶车辆安全、稳定运行,成为行业亟待解决的难题。华测导航凭借CGI-230组合惯导系统,助力低速无人驾驶,为智慧基地的无人化作业提供了可靠的技术支撑,在牧原集团等多个项目中展现出显著成效。
华测导航CGI-230组合惯导系统的核心优势,源于其对多源数据的深度融合能力。系统搭载全系统全频点GNSS基带芯片、高性能IMU传感器,配合自研的紧耦合算法引擎,相较于传统松耦合算法,大幅提升了数据处理的固定率与鲁棒性。在实际运行中,系统可提供定位精度1cm、航向精度0.08°、姿态精度0.08°的高精度导航信息,确保无人驾驶车辆在行驶过程中精准定位,避免因误差积累导致的路线偏移或碰撞风险。
智慧养殖基地等复杂场景下,卫星信号易受建筑、植被遮挡而减弱或丢失,这对车辆导航系统提出了严峻挑战。CGI-230系统的紧耦合算法从原始数据层面整合GNSS、IMU、里程计的观测信息,即使在隧道、树荫密集区或建筑物遮挡环境中,也能持续输出稳定的导航数据。其快速重定位特性尤为突出,当无人驾驶车辆驶出信号盲区时,系统可在短时间内恢复高精度定位,保障车辆平稳过渡,避免因信号中断引发的运行异常。
除了精准定位,系统丰富的通信接口与智能功能为无人驾驶车辆的稳定运行提供了全方位支持。CGI-230配备串口、100Base-T1车规以太网和CANFD等接口,可与车载控制系统、传感器等设备无缝集成,实现数据高效交互与协同工作。基于Autosar架构设计,系统支持多种时间同步协议,确保多台车辆、设备间的动作协同一致,避免因时间偏差导致的运行冲突。同时,UDS诊断、故障日志记录等智能功能,可实时监测系统状态,帮助运维人员快速定位和排除故障,降低设备维护成本。
在规模化应用层面,CGI-230系统的指令注入功能与OTA升级特性发挥了重要作用。通过批量配置和远程升级,企业可快速完成大量无人驾驶车辆的部署与功能迭代,满足智慧基地大规模无人化作业的需求。系统内置的华测一张网差分服务,依托全球5000 +基准站与“云端同源”技术,进一步提升了复杂环境下的信号稳定性,确保车辆在各类工况下均能保持厘米级定位精度。
目前,华测导航CGI-230组合惯导系统已在牧原集团12个养殖场线的无人消毒车、转运车上成功应用,实现了车辆的自动避障、调速、巡航等功能,有效降低了人工劳动强度与运营成本。其稳定的性能不仅获得客户高度认可,更在无人矿山、智慧港口、低速物流等多个领域实现批量化落地。超千家行业客户的长期验证表明,华测导航的组合惯导解决方案在稳定性、场景适应性及售后支持等方面具备显著优势,为低速无人驾驶技术在多行业的深度应用奠定了坚实基础。

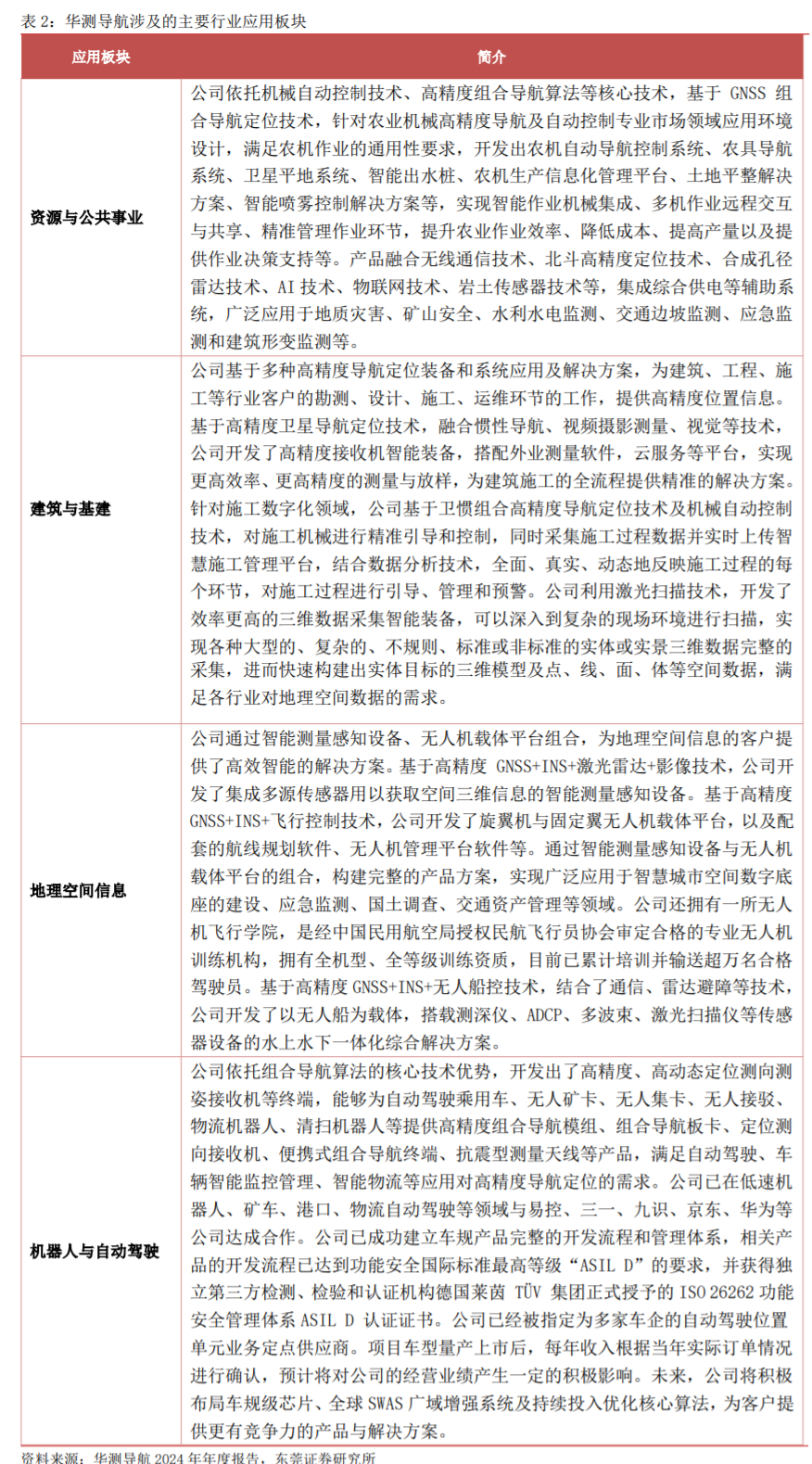
资源与公共事业主要系公司为农业、林业和公共事业的客户提供高精度导航定位服务,凭借在精准农业领域的深厚积累,公司“领航员NX510”及其全新升级的“领航员NX612”等产品在农机自动驾驶领域销量领先。基于北斗+合成孔径雷达+AI+物联网的核心技术,公司开发了针对不同行业应用的形变监测系统解决方案,可全天时、全天候获取被监测对象的三维形变等感知数据,基于信息化平台、物联网平台、数据运营平台进行科学化、信息化、标准化和可视化管理。
在地灾领域,围绕地灾监测普适型设备研发创新,取得了一系列应用成果。截至目前,公司已有超8万台设备在全国20多个地质灾害防治省份得到规模化应用,共覆盖地质灾害隐患点近2万处。在矿山领域,公司自研系列GNSS监测产品、合成孔径监测雷达及多种类型传感器、运维维护系统平台,目前共完成两千余座矿山安全监测的建设工作,安装监测设备二万五千余套,助力了矿山露天矿、尾矿库、排土场等矿山安全生产、同时为矿山生态修复提供了完善的解决方案。在水利监测领域,针对水库安全监测、大坝变形监测、数字孪生等关键领域,为客户提供个性化解决方案,截至目前,公司已累计在全国千余座水库安装了万余套监测设备。
公司在建筑与基建领域的优势逐渐提升,向市场持续推广“视频测量RTK”等高精度接收机智能装备,产品融合了卫星导航、惯导和视频摄影测量技术,支持视频测量和三维建模,快速从实景视频中高效批量获取高精度三维坐标,进一步提升了测量效率。据公司2024年年度报告披露,公司高精度接收机智能装备业务实现销量稳定增长,当年出货量超10万台,市场占有率进一步提升。
公司持续坚定地投入高精度激光雷达、组合导航、SLAM、摄影测量、无人飞控等相关技术研发,掌握完全自主可控的实景三维数据采集及处理技术;对获取的多源数据,研发实现海量点云多层次信息提取、数据渲染封装、三维空间信息提取与标准化,实现三维全景数据全流程半自动化处理,提升现有人工作业的工作效率。公司自主研发突破长距激光雷达核心技术,陆续推出了高精度多平台激光雷达系统AU20、机载长测程激光雷达AA15、全新一代激光航测旗舰产品AA10,满足不同场景的用户作业需求;将SLAM算法与RTK算法进行深度融合,推出如是RS系列测量系统,为用户带来全新测图体验,大幅提升作业效率,该系列产品在国内外市场推广均表现优异,报告期内实现快速增长;推出全新一代多旋翼无人机行者X500,拥有高可靠自研飞控系统,抗扰能力出众,飞行安全可靠,可拓展行业无人机领域的应用,向市场推广了华微4号Lite无人船、RS系列走航ADCP及HQ-400集成化小型多波束,华微4号Lite无人船配合RS系列走航ADCP,凭借其更高的灵活性和便携性,广泛应用于水文站低枯水期流量测验、中小河流流量测验、灌区流量测验和库区闸口小流量测验等中小流域场景。
随着汽车制造商逐渐形成将 GNSS 功能作为嵌入各类服务与应用基础的共识,通过在车辆内置定位引擎中集中化定位功能,车载信息处理系统(IVS)的发展首先弥补了原生导航设备(PNDs)的不足,随后又推动了全球导航卫星系统(GNSS)市场的普及。据 EUSPA 数据显示,IVS 的出货量从 2012 年的 2200 万台激增至 2022年的近 6000 万台。公司依托组合导航算法的核心技术优势,开发出了高精度、高动态定位测向测姿接收机等终端,已在低速机器人、矿车、港口、物流自动驾驶等领域与易控、三一、九识、京东、华为等公司达成合作,在乘用车自动驾驶业务上取得了良好的突破,公司已经被指定为多家车企的自动驾驶位置单元业务定点供应商,部分相关车型已实现量产,累计交付数量超过 30 万套。

公司秉承“用精准时空信息构建智能世界”的愿景,注重打造技术竞争力,坚持走创新驱动的发展道路,围绕定位导航、感知测量、智能控制三大核心技术,打造出各类应用领域的产品矩阵,以高精度定位导航智能装备和系统应用及解决方案为主,逐步构建软件和平台服务能力,公司产品涵盖基于芯片平台的芯片、模块、板卡、导航盒子等硬件,基于全球星地一体增强服务平台的全站仪、RTK、移动测绘、安全监测等设备,基于智能控制平台的水资源管理、无人机、数字施工、无人船等服务及方案。

实际控制人持股集中,董监高管理层具备丰富的产业经验。据华测导航2025年一季报披露,赵延平先生直接持有公司20.16%股权,结合ifind企业库工商公示信息披露其通过上海太禾行企业发展合伙企业(有限合伙)以及宁波上裕创业投资合伙企业(有限合伙)间接持有华测导航股份,为公司实际控制人。

华测导航董事长赵延平毕业于浙江大学光电与科学仪器系应用光学专业,北京大学光华管理学院EMBA硕士学位,曾任北京光学仪器厂工程师、北京麦格通讯设备技术有限公司副总经理、北京天拓基业科技发展有限公司总经理,2003年9月创建华测有限,任执行董事,2015年1月至今任华测导航董事长,现任复旦大学客座教授、教育部中国工程教育专业认证协会认证专家、中国地理信息产业协会副会长、上海卫星导航定位产业技术创新战略联盟副理事长等社会职务。总经理朴东国先生毕业于浙江大学光电与科学仪器系光学仪器专业,曾任西湖电子集团有限公司副董事长、副总经理,2013年8月加入华测有限担任总经理,现任华测导航董事、总经理。董事袁本银先生毕业于东南大学大地测量学与测量工程专业,曾就职于广州中海达卫星导航技术股份有限公司,2013年入职华测导航,历任研发工程师、软件部经理、产品总监、研发总监,现任公司董事、副总经理,曾获国家科学技术进步二等奖、上海市科学技术奖二等奖、获评为上海市青浦区领军人才,目前已发表高水平论文10余篇,发明专利10余项。
业绩规模持续上行。2021-2024年,公司营业收入由19.03亿元持续增长至32.51亿元,复合增长率为19.54%。得益于公司积极拓展产品和解决方案的行业应用,地理空间信息、机器人与自动驾驶等相关业务领域快速发展,公司已建立了直销与经销并重的国内营销体系,并在海外建立了强大的经销商网络,可以向海外市场推广高精度定位导航智能装备和系统应用及解决方案,海外区域营业收入持续快速增长,促进公司营收与利润迅速增长。2025年第一季度,公司营业收入达7.89亿元,同比增长27.91%;归母净利润达1.43亿元,同比增长38.50%。据公司2025年上半年业绩预告披露,预计公司2025年上半年归属于上市公司股东的净利润盈利为3.2亿-3.35亿元,同比增速处于27.37%至33.34%区间。

按行业划分,2024年公司资源与公共事业、建筑与基建、地理空间信息、机器人与自动驾驶四大板块营业收入分别为14.25亿元、10.52亿元、5.89亿元、1.85亿元,分别同比增长43.84%、32.38%、18.10%、5.68%,2024年均实现同比增长。

利润率水平稳步提升。公司积极采取采购、研发等综合降本策略,优化产品设计,自研核心元器件,实现销售毛利率提升。2021-2024年,公司销售毛利率由54.64%上升至58.13%,销售净利率由15.22%上升至17.94%,2025年第一季度整体销售毛利率和销售净利率持续提升,分别达58.34%和18.66%。

期间费用占营收比下降。2021-2024年,公司期间费用占营收比分别为28.72%、27.56%、27.06%、26.69%。在2025年第一季度,期间费用率下降至24.38%。其中,销售费用占据公司期间费用主要部分,销售费用、管理费用、财务费用分别占同期营收的19.92%、6.59%、-2.13%。公司进一步细化经营管理,随着股权激励实施进度落实,公司管理体系建设、信息化平台建设稳步推进,公司费用支出得到有效控制。

公司研发开支规模与研发人员数量持续上升。2021-2024年,公司研发开支分别为3.33亿元、4.03亿元、4.62亿元、4.69亿元,2025年第一季度公司研发费用为1.31亿元,占同期营收比达16.63%,公司持续保持较高的研发投入,通过持续的技术研究和产品开发,让更多行业获得精准时空信息服务,近年持续投入高精度定位芯片、乘用车自动驾驶高精度定位产品、激光雷达等多项研发项目,继续研究AI相关软件技术及算法模型,实现海量数据预处理、智能化标注、大规模分布式训练、自动化模型生成等功能,解决图像识别、图像提取的技术难题,实现对现有技术的升级创新,促进AI与卫星导航技术的融合。公司研发人员数量由2020年的329人升至2024年的681人,研发人员数量占比由27.19%上升至33.28%。

卫星导航产业快速发展,GNSS设备与服务收入增长。高精度卫星导航定位价值量主要集中在上下游环节。卫星导航需要通过卫星导航系统实现。卫星导航系统通过卫星不间断地向地面发送电文信号,地面使用者则通过数据采集终端接收信号后对电文加以解析,并根据单程传输时间乘以传输速度即可计算出使用者到卫星的距离。一般而言,利用三颗卫星计算出使用者所在的大致纬度、经度和高程,再通过第四颗或更多的卫星一起确定时间变量,即可实现卫星导航功能,高精度卫星导航都要通过差分增强系统提高定位精度,主流的增强系统主要有地基增强系统及星基增强系统。
卫星导航产业链由上游基础元器件、中游终端设备与系统集成、下游应用领域三大环节构成。产业链上游主要包括射频芯片、基带芯片、板卡、天线、操作系统、协议栈等,中游为终端设备制造和系统集成服务,终端设备主要包括测量测绘终端、车载与移动终端、国防安全终端等,下游应用于大众消费领域和专业领域。
根据北斗/全球导航卫星系统定位精度的不同,可以将卫星定位产品粗略分为精度在几米到几十米的“导航级”和定位精度在亚米、厘米甚至毫米级的“高精度定位级”两大类,中国高精度卫星导航定位产业已形成了分工明确、层次清晰完整的产业链结构。高精度卫星导航定位产业是我国当前重点发展的高新技术产业,基于空间卫星导航系统及各类增强系统等基础设施,高精度卫星导航定位终端厂商集成核心主板、射频天线、通讯模块、数据链模块、蓝牙模块、Wifi模块、惯导模块、外观设计、结构设计、核心软件等形成高技术终端产品。解决方案提供商围绕客户的定制需求,结合终端产品,并开发集成应用软件、算法软件等,向用户提供完整的解决方案。据司南导航招股说明书介绍,在高精度卫星导航定位产业中,附加价值主要集聚在产业链上游的高精度GNSS芯片/模块以及其他基础器件和下游高精度卫星导航定位技术与产品中,市场份额在上中下游依次呈现递增关系。
全球导航卫星系统(GNSS)是由卫星网络提供的定位、导航和授时(PNT)服务,该系统通过卫星广播其位置和时间信息,接收器则利用这些信息来计算自身位置,GNSS定位的基本原理是测量出已知位置的卫星到用户接收机之间的距离,综合多颗卫星的数据交会出接收机的具体位置。尽管卫星导航系统最初主要服务于军事应用,但随着其在民用领域的广泛应用,特别是在道路导航中的普及程度不断提升,全球导航卫星系统的需求也随之显著增加。


1)横向拓宽:从建筑、地理信息等传统应用向精准农业、自动驾驶、低空经济等新兴领域延伸,加速全球化扩张;
2)纵向做深:加强上游芯片和算法以及下游运营服务的布局,增强盈利能力。
公司营业收入按行业划分主要涉及资源与公共事业、建筑与基建、地理空间信息、机器人与自动驾驶四大板块。
在资源与公共事业板块,公司为农业、林业和公共事业的客户提供高精度导航定位服务;
在建筑与基建板块,公司基于多种高精度导航定位装备和系统应用及解决方案,为建筑、工程、施工等行业客户的勘测、设计、施工、运维环节的工作,提供高精度位置信息。基于高精度卫星导航定位技术,为建筑施工的全流程提供精准的解决方案;
在地理空间信息板块,公司通过智能测量感知设备、无人机载体平台组合,为地理空间信息的客户提供了高效智能的解决方案。基于高精度GNSS+INS+激光雷达+影像技术,公司开发了集成多源传感器用以获取空间三维信息的智能测量感知设备,包括多平台激光雷达、机载激光雷达、地面手持扫描仪以及配套的航测系统、点云预处理软件、点云后处理软件等产品。通过智能测量感知设备与无人机载体平台的组合,构建完整的产品方案,实现广泛应用于智慧城市空间数字底座的建设、应急监测、国土调查、交通资产管理等领域。在机器人与自动驾驶版块,公司依托组合导航算法的核心技术优势,开发出了高精度、高动态定位测向测姿接收机等终端,满足自动驾驶、车辆智能监控管理、智能物流等应用对高精度导航定位的需求。

公司1H25实现营收18.33亿元(yoy+23.54%),归母净利3.26亿元(yoy+29.94%),扣非净利2.99亿元(yoy+41.80%),其中2Q25实现营收10.44亿元(yoy+20.42%,qoq+32.33%),归母净利1.84亿元(yoy+23.99%,qoq+28.71%),扣非净利1.76亿元(yoy+41.60%,qoq+42.46%),符合公司此前预告。
公司经营有以下亮点:
1)得益于三维测量、农机、RTK与数字施工等产品推广,以及全球营销网络持续构建,公司海外业务保持高速增长,营收占比提升至33%;
2)自动驾驶产品受益于下游车企旺盛需求实现快速成长,毛利率实现改善;
3)净利润率持续提升,费用率下降体现规模效应。
地理空间信息/自动驾驶板块强劲,资源与公共事业/建筑与基建稳健增长。1H25地理空间信息板块营收3.59亿元(yoy+87.61%),毛利率yoy+2.09pct,RS系列手持测量系统等产品国内外市场推广良好。机器人与自动驾驶营收1.14亿元(yoy+43.80%),毛利率yoy+5.83pct,自动驾驶位置单元累计交付数量超60万套,较去年末增长100%。资源与公共事业营收7.02亿元(yoy+3.09%),毛利率yoy+3.73pct,农机自动驾驶产品国内市占率领先,出海突破70余国,位移监测产品或因去年万亿国债高基数影响同比承压。建筑与基建营收6.59亿元(yoy+23.67%),毛利率yoy-4.71pct,RTK与数字施工产品需求向好。海外业务方面,公司1H25年海外营收6.02亿元(yoy+35%),毛利率同比+3.87pct至71.16%。
净利润率持续提升,期间费用率同比收窄。公司1H25综合毛利率为58.13%(同比-0.30pct),归母净利率17.81%(同比+0.88pct),主要系海外业务毛利率增长(yoy+4.93pct);2Q25综合毛利率为57.98%(同比-0.20pct),归母净利率17.59%(同比+0.51pct)。费用率方面,1H25年公司销售/管理/财务/研发费用率分别同比+0.89/-1.14/-1.82/-1.77pct,其中2Q25销售/管理/财务/研发费用率分别同比0.53/-1.06/-1.23/-2.57pct。
公司依托组合导航算法的核心技术优势,开发出了高精度、高动态定位测向测姿接收机等终端,能够为自动驾驶乘用车、无人矿卡、无人集卡、无人接驳、物流机器人、清扫机器人等提供高精度组合导航模组、组合导航板卡、定位测向接收机、便携式组合导航终端、抗震型测量天线等产品,满足自动驾驶、车辆智能监控管理、智能物流等应用对高精度导航定位的需求。
公司依托机械自动控制技术、高精度组合导航算法等核心技术,基于GNSS组合导航定位技术,针对农业机械高精度导航及自动控制专业市场领域应用环境设计,满足农机作业的通用性要求,开发出农机自动导航控制系统、农具导航系统、卫星平地系统、智能出水桩、农机生产信息化管理平台、土地整平解决方案、智能喷雾控制解决方案等,实现智能作业机械集成、多机作业远程交互与共享、精准管理作业环节,提升农业作业效率、降低成本、提高产量以及提供作业决策支持等。
公司是我国高精度时空信息产业引领者。上海华测导航技术股份有限公司成立于2003年,2015年在深交所创业板挂牌上市。作为我国高精度卫星导航定位产业的领先企业,华测导航聚焦高精度导航定位相关的核心技术及其产品与解决方案的研发、制造、集成和产业化应用,在发展过程中公司持续研发投入和探索,在高精度定位芯片技术平台、全球星地一体增强服务平台、智能控制平台积累沉淀了多项领先的技术,已经形成有技术壁垒的核心算法能力,具备高精度GNSS算法、三维点云与航测、GNSS信号处理与芯片化、自动驾驶感知与决策控制等完整算法技术能力,为各行业客户提供高精度定位装备和系统应用及解决方案。
高精度定位需求增长。全球导航卫星系统(GNSS)是由卫星网络提供的定位、导航和授时(PNT)服务,该系统通过卫星广播其位置和时间信息,接收器则利用这些信息来计算自身位置,GNSS定位的基本原理是测量出已知位置的卫星到用户接收机之间的距离,综合多颗卫星的数据交会出接收机的具体位置。尽管卫星导航系统最初主要服务于军事应用,但随着其在民用领域的广泛应用,全球导航卫星系统的需求也随之显著增加。
卫星导航市场规模持续攀升,应用持续拓展延伸。据EUSPA的数据显示,包含设备销售和服务收入的全球GNSS下游市场营收预计在2023至2033年间将以超过8%的复合年增长率增长。增强型服务及其他GNSS相关服务是推动市场增长的主要动力,预计到2033年,其市场规模将达到约4600亿欧元,占据全球GNSS下游市场的80%。公司基于多种高精度导航定位装备和系统应用及解决方案,服务资源与公共事业、建筑与基建、地理空间信息、机器人与自动驾驶四大板块,应用不断泛化延伸。

参考资料:
20250808-华泰证券-华测导航:地理空间信息与自动驾驶需求强劲,净利率持续提升
本报告仅提供给九方金融研究所的特定客户及其他专业人士,用于市场研究、讨论和交流之目的。 未经九方金融研究所事先书面同意,不得更改或以任何方式传送、复印或派发本报告的材料、内容及其复印本予以任何第三方。如需引用、或经同意刊发,需注明出处为九方金融研究所,且不得对本报告进行有悖于原意的引用、删节和修改。 本报告由研究助理协助资料整理,由投资顾问撰写。本报告的信息均来源于市场公开消息和数据整理,本公司对报告内容(含公开信息)的准确性、完整性、及时性、有效性和适用性等不做任何陈述和保证。本公司已力求报告内容客观、公正,但报告中的观点、结论和建议仅反映撰写者在报告发出当日的设想、见解和分析方法应仅供参考。同时,本公司可发布其他与本报告所载资料不一致及结论有所不同的报告。本报告中的信息或意见不构成交易品种的买卖指令或买卖出价,投资者应自主进行投资决策,据此做出的任何投资决策与本公司或作者无关,自行承担风险,本公司和作者不因此承担任何法律责任。 投资顾问:王德慧(登记编号:A0740621120003) |




