上证报中国证券网讯12月8日,仁烁光能宣布,公司获评2025年江苏省“专精特新”企业。作为“光伏新势力”,仁烁光能致力于全面推进钙钛矿产业化。公司已构建以单结钙钛矿为核心,以钙钛矿晶硅叠层(四端、两端)、全钙钛矿叠层、柔性钙钛矿为补充的产业化工艺体系。
回顾来看,仁烁光能近一个月内宣布取得多项技术成果。11月19日,仁烁光能宣布经TüV南德认证,公司钙钛矿晶硅叠层组件认证效率突破28%(面积386.13平方厘米)。11月20日,公司宣布规模量产的钙钛矿组件(1.2米×0.6米)经TüV南德认证,全面积效率突破22%,输出功率达158.4W,刷新了平米级商业钙钛矿组件效率的新纪录。此后的12月5日,公司宣布仁烁光能研发团队作为第一作者在国际顶级学术期刊《Science》发表题为《Improved solvent systems for commercially viable perovskite photovoltaic modules》的论文。这篇研究解决的技术挑战包括,创新全绿色溶剂空气中环保制备工艺,实现光伏“绿色制造”;首创“溶剂限制边缘保护”策略,攻克大面积均匀成膜难题;基于前述技术,使得产品通过效率和可靠性国际权威认证,迈出产业化关键一步。
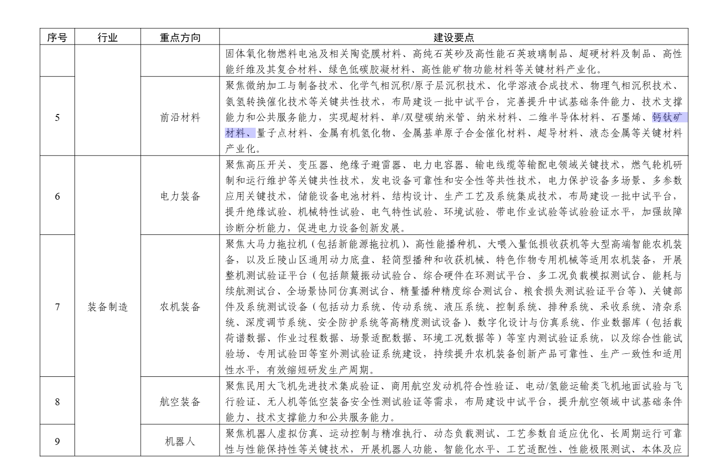
公开资料显示,钙钛矿是一类具有ABX3结构的离子型半导体材料,理论光电转化效率可达45%,远超晶硅光伏;生产能耗大幅低于晶硅光伏;生产成本也可能较晶硅形成竞争力。作为颇具产业化潜力的新材料,钙钛矿光伏在2021年已被国家纳入《“十四五”能源领域科技创新规划》《“十四五”可再生能源发展规划》等顶层设计文件。2025年11月,工业和信息化部办公厅发布《关于进一步加快制造业中试平台体系化布局和高水平建设的通知》,并附有《制造业中试平台重点方向建设要点(2025版)》(简称“《建设要点》”)。《建设要点》列举的“前沿材料”中即包括钙钛矿材料。

钙钛矿产业化进程在技术方面主要受制于产品效率和稳定性。仁烁光能方面认为,基于弱光发电性和低温度系数的特性,相同光电转化效率下的钙钛矿光伏实际发电效率高于晶硅10%以上。公司22%标定效率下钙钛矿组件的实际发电效率可达24%以上,已媲美TopCon等主流晶硅组件。稳定性认证方面,包括仁烁光能在内的国内多家钙钛矿企业的产品都已获得了德国莱茵TüV、IEC、中国产品质检中心CQC、美国UL、日本JP-AK的认证或许可;户外稳定性实证方面,仁烁光能及行业第三方的兆瓦级级示范项目数据均显示,在户外运营一年以上的钙钛矿产品未发现明显衰减迹象。
有钙钛矿投资人对记者介绍,尽管当前量产水平下的钙钛矿组件成本高出晶硅组件50%以上,但能够观察到,钙钛矿电站示范项目呈现出由“点状试验”向“场景化验证”转变的趋势,市场对示范性应用钙钛矿产品的热情越来越高涨。例如,华能集团青海5兆瓦集中电站已建成投用,国电投大庆基地8.58兆瓦项目及无锡6.8兆瓦分布式项目已启动建设。他认为,钙钛矿光伏技术越来越成为推动光伏产业从“效率竞争”迈向“结构创新”的关键力量,在当下光伏反内卷的进程中,钙钛矿有望凭借与晶硅较大的效率代际差,更好地发挥产业迭代作用。
.paragraphFormat{
text-indent: 2em;
margin-top: 6px;
margin-bottom: 6px;
position: relative;
}
img{
display: block;
margin: 0 auto;
}
table{
border: 1px solid black;
border-collapse: collapse;
}
table td{
border: 1px solid black;
}



