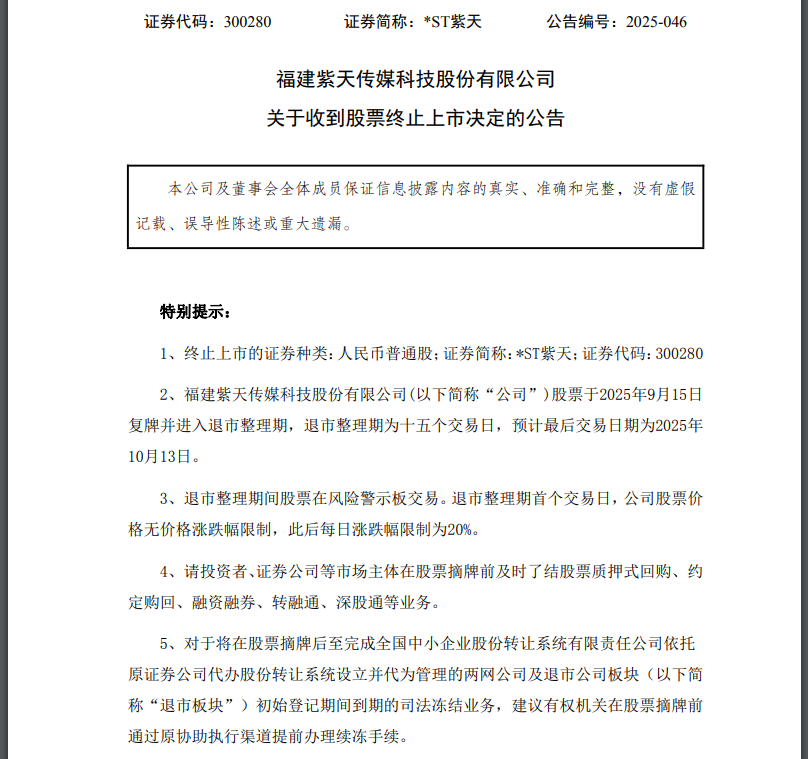
9月6日讯,9月5日晚间,*ST紫天发布公告称,公司当日收到深交所下发的《关于福建紫天传媒科技股份有限公司股票终止上市的决定》,深交所决定终止公司股票上市交易。
根据公告,公司股票将于9月15日复牌并进入退市整理期,退市整理期为15个交易日,预计最后交易日期为10月13日。退市整理期届满的次一交易日,深交所将对公司股票予以摘牌。
根据公告,*ST紫天股票终止上市后,将转入全国股转公司代为管理的退市板块进行转让。

深交所在《终止上市决定书》中表示,5月20日,*ST紫天因财务会计报告存在虚假记载,被中国证监会责令改正但未在要求期限内完成整改,且在股票停牌两个月内仍未完成整改,公司股票交易被实施退市风险警示。自公司股票交易被实施退市风险警示之日起的两个月内,*ST紫天仍未披露经改正的财务会计报告,触及深交所《创业板股票上市规则(2025年修订)》第10.4.18条第三项规定的股票终止上市情形。
根据《创业板股票上市规则(2025年修订)》第10.4.21条的规定以及深交所上市审核委员会的审议意见,深交所决定公司股票终止上市。公司股票自9月15日起进入退市整理期,退市整理期届满的次一交易日,深交所对公司股票予以摘牌。
8月22日,*ST紫天曾收到证监会行政处罚决定书。决定书显示,*ST紫天连续两年累计虚增收入24.99亿元,在三份定期报告中存在造假行为。

在2022年年度报告中,*ST紫天虚构互联网广告费代充值业务、短信发送服务业务等行为,导致2022年年度报告虚增收入7.78亿元、虚增利润0.85亿元,分别占年度营业收入44.59%、利润总额35.99%。
在2023年半年度报告中,*ST紫天在云服务业务未开工、未经客户验收通过且未收到任何款项情况下提前确认营业收入,导致2023年半年度报告虚增营业收入2.07亿元、利润0.79亿元,占当期营业收入14.56%、利润总额51.64%。
在2023年年度报告中,ST紫天旗下孙公司宁波麦粒网络科技有限公司在开展的互联网广告费代充值业务中未取得商品控制权,其身份是代理人,应当按净额法确认收入,但ST紫天采用总额法确认收入,导致2023年年度报告虚增营业收入17.21亿元,占当期营业收入78.63%。
就前述造假违规行为,并结合公司未按期披露2024年年报,以及拒绝、阻碍执法等违规行为,证监会对*ST紫天及公司管理层12人处罚3840万元;对于决策、组织实施的“首恶”原董事长姚小欣、财务总监李想采取终身证券市场禁入措施。



