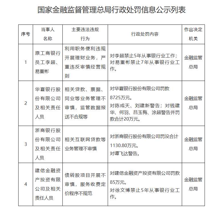
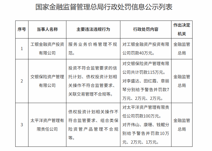
上证报中国证券网讯9月5日,国家金融监督管理总局网站披露信息显示,对华夏银行、浙商银行、建信金融资产投资有限公司、工银金融资产投资有限公司、交银保险资产管理有限公司、太平洋资产管理有限责任公司以及原工商银行两名员工等进行行政处罚,处罚对象涵盖了银行、保险资管、AIC以及个人,罚单合计金额超过1亿元。

其中,华夏银行因相关贷款、票据、同业等业务管理不审慎,监管数据报送不合规等,被金融监管总局处以罚款8725万元,并对相关责任人陈成天、刘建新警告;对钱建华、何羽、吕玉梅、涂超警告并罚款合计20万元。
浙商银行因为相关互联网贷款等业务管理不审慎,被金融监管总局罚没合计1130.80万元,相关责任人谭飞达被警告。
工银金融资产投资有限公司因服务业务价格管理不规范,被金融监管总局罚款40万元。
也有银行从业人员被处以禁业,原工商银行员工李超、易重彬利用职务便利违规开展理财业务,严重违反审慎经营规则,被分别处以禁止5年、7年从事银行业工作。

来自企业预警通的统计显示,2025年8月,央行、金融监管总局、外管局及派出机构针对银行机构及从业人员已开出罚单423张,罚没金额1.82亿元,受罚银行达到114家。
其中,35张为百万元以上的大额罚单,较7月减少17张,大额罚单罚没金额较7月略有增长。处罚类型包括罚款、警告、没收违法所得等。
.paragraphFormat{
text-indent: 2em;
margin-top: 6px;
margin-bottom: 6px;
position: relative;
}
img{
display: block;
margin: 0 auto;
}
table{
border: 1px solid black;
border-collapse: collapse;
}
table td{
border: 1px solid black;
}



