财联社11月11日讯(记者 闫军)原总经理张东升任董事长一个月以后,博时基金新总经理官宣。
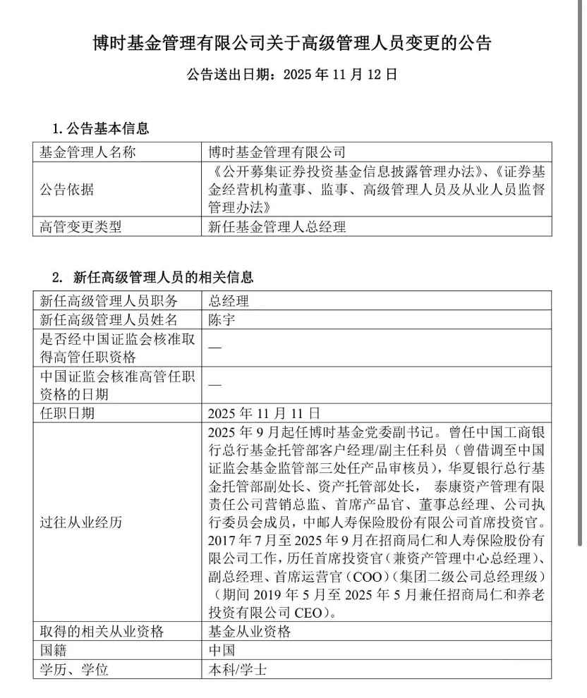
11月11日晚间,博时基金发布高级管理人员变更公告,博时基金党委副书记陈宇正式接任公司总经理。履历显示,陈宇有丰富的银行、保险等金融机构从业经验。
就在一个月前,博时基金官宣董事长人选,公司党委书记、总经理张东正式接任公司董事长,同时代为履行公司总经理职务。履历显示,博时基金两位新高管同样来自股东方招商系内部提拔,张东在财富管理领域经验深厚,陈宇长于资产管理与保险资金运作,二人有望形成“财富管理+资产管理”组合。
在行业竞争加剧与转型压力之下,公募机构正通过高层人事调整,重塑发展战略与业务协同能力,新领导班子落定,市场期待未来释放效能。
截至今年三季度末,博时基金共管理399只公募基金,博时基金(含子公司)管理资产总规模逾1.8万亿元人民币,累计服务客户总数超过1.8亿人。
万亿公募官宣总经理,陈宇接任
博时基金在公告中表示,公司党委副书记陈宇正式接任公司总经理一职,并已经第九届董事会2025年第七次临时会议审议并通过。

公开履历显示,陈宇毕业于首都经济贸易大学,2017年7月加入招商局仁和人寿保险股份有限公司,历任党委委员、副总经理、首席投资官等职,并兼任招商局仁和养老投资有限公司董事、CEO。2025年4月被任命为招商局仁和人寿首席运营官(集团二级公司总经理级),负责公司整体运营。此前曾在中国工商银行、华夏银行、泰康资管及中邮人寿等多个金融机构担任管理职务。
从过往履历来看,陈宇金融从业经历丰富,涉及银行、保险资管、保险公司等多领域,全面的复合型工作背景与当下国内公募基金行业发展趋势契合。在公司看来,在公募基金行业变革、市场竞争加剧的背景下,跨领域管理经验与专业素养可以为公司带来更多的协同效应。
今年10月15日,博时基金换帅。原董事长江向阳辞任,公司党委书记、总经理张东正式接任公司董事长,同时代为履行公司总经理职务。随着陈宇接任总经理,博时基金高管团队完成过渡。
事实上,市场对张东、陈宇的接任均有预期,两人均来自招商体系,张东历任招商银行历任支行行长、总行多个核心部门(如零售银行部、财富管理部、信用卡中心、财务会计部等)负责人、杭州分行行长,以及招商永隆银行副总经理等职,财富管理经验丰富;而陈宇侧重在保险、保险资管,资产管理经验丰富。
有接近人士指出,财富管理、资产管理等多领域的高管配置相对合理,未来如何发挥资源禀赋,提升投资管理也值得期待。
年内公募高管变动达346人
高管变动已经成为当下公募行业的常态。Wind数据显示,截至11月11日,全市场高管变动达346人,涉及140家基金公司,其中,有42家基金公司董事长变动,涉及83人;有36家基金公司总经理发生变更,涉及71人。仅11月以来,就有包括兴证全球基金、泉果基金等两家基金公司董事长、总经理级别高管变更。
11月7日,兴证全球基金完成高管的平稳过渡,公司原总经理庄园芳升任董事长,公司原副总经理陈锦泉自11月6日起担任公司总经理、财务负责人一职。
庄园芳也是行业资深高管,为人低调从容,掌舵兴证全球基金经营管理十年,期间推动公司在投研能力、团队建设、产品线布局和管理规模方面均实现稳步发展。
新任总经理陈锦泉投研出身,1999年进入证券行业,是国内较早一批证券金融专业科班出生的投资人,2010年加入兴证全球基金,与庄园芳共事多年,历任兴证全球基金管理有限公司副总经理、固定收益部总监、专户投资部总监等岗位。陈锦泉有26年丰富的投研经验,覆盖全资管机构、全资产类别、全产品类型。
11月还有一家基金公司董事长变更,泉果基金11月3日发布公告称,公司董事长任莉代任总经理,原总经理王国斌因病逝世。作为国内资本市场入行最早的一批投资老将,王国斌拥有31年证券从业经验,在国内率先提出并引领了“价值投资”理念,是A股最成功的价值投资者之一。他的离世让业内惋惜,多位投资大佬发文缅怀。



