
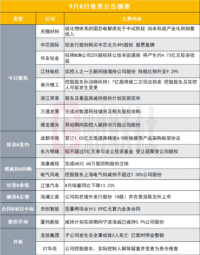
今日聚焦
【二连板天赐材料:硫化物体系的固态电解质处于中试阶段 尚未形成产业化和销售收入】
天赐材料(002709.SZ)公告称,公司股票连续三个交易日收盘价格涨幅偏离值累计超过20%,属于股票交易异常波动情况。公司关注到近期固态电池概念受到市场关注度较高。截至目前,公司在固态电池材料方面,主要布局硫化物和氧化物体系的相关材料,硫化物体系的固态电解质处于中试阶段,主要配合下游电池客户做材料技术验证,尚未形成产业化和销售收入,请广大投资者谨慎决策,注意投资风险。
【中芯国际:拟发行股份购买中芯北方49%股权 股票复牌】
中芯国际(688981.SH)公告称,公司拟向国家集成电路产业投资基金等发行股份购买中芯北方49%的股权,股票自2025年9月1日停牌,预计停牌时间不超过10个交易日,并于9月9日起复牌。中芯北方作为中芯国际的控股子公司,主要为客户提供不同工艺平台的12英寸集成电路晶圆代工及配套服务。本次交易完成后,上市公司在标的公司的持股比例将从51%上升至100%。截至本预案摘要签署日,本次交易的审计、评估工作尚未完成,标的资产的评估值及交易价格尚未确定。
【华友钴业:拟将BCM公司25%股权转让给丰田通商 将产生约4.73亿元投资收益】
华友钴业(603799.SH)公告称,公司拟将持有的参股公司LG-HY BCM, Co.,Ltd.(简称“BCM公司”)的25%股权(对应1311.38万股)转让给TOYOTA TSUSHO CORPORATION(简称“丰田通商”)。本次交易金额为1.21亿美元(约合人民币8.61亿元)。如本次交易按计划完成,预计将产生约4.73亿元的投资收益。
【江特电机:实控人之一王新间接增持公司股份 持股比例升至9.29%】
江特电机(002176.SZ)公告称,公司实际控制人之一王新控制的北京伍佰英里科技有限公司与江特电气股东签署股权转让协议,受让其合计持有的江特电气36.92%股权。此次转让后,王新通过伍佰英里科技间接持有公司股份的比例由4.08%增至9.29%,未改变公司控制权。转让符合相关法律法规,且工商变更手续尚未完成,存在不确定性。
【春兴精工:控股股东孙洁晓所持1.7亿股将被二次司法拍卖 控股股东及实控人可能发生变更】
,春兴精工(002547.SZ)公告称,公司控股股东孙洁晓持有的1.697亿股股份将于9月23日至24日在京东网司法拍卖网络平台进行二次拍卖,占其所持股份55.91%,占公司总股本15.05%。若拍卖完成,孙洁晓持股比例将降至11.86%,公司控股股东及实际控制人可能发生变更。目前,孙洁晓及其一致行动人合计持有公司29.66%股份,其中质押、司法冻结和轮候冻结比例分别为95.36%、90.73%和90.59%。司法拍卖结果存在不确定性,公司将持续关注进展并履行信息披露义务。
【浙江荣泰:股东及董监高减持股份计划实施完毕】
浙江荣泰(603119.SH)公告称,公司股东、董事及高级管理人员郑敏敏、戴冬雅已完成减持计划。2025年6月6日至2025年9月5日,郑敏敏、戴冬雅已通过集中竞价交易方式减持公司股份分别合计100万股、166.85万股,分别占公司总股本的0.2749%、0.4587%。
【海康威视:完成6832.68万股回购股份注销】
海康威视(002415.SZ)公告称,公司已完成回购股份的注销,注销股份数量为6832.68万股,占注销前公司总股本的0.74%。回购股份用于依法注销减少注册资本。注销完成后,公司总股本由92.33亿股减少至91.65亿股。此次回购股份的资金来源为公司自有资金及股票回购专项贷款,回购价格未超过回购方案中拟定的价格上限。
【万通发展:完成对数渡科技增资及相关股权收购】
万通发展(600246.SH)公告称,公司已完成对北京数渡信息科技有限公司增资及相关股权收购,总投资8.54亿元,取得其62.9801%的股权。工商变更登记备案手续已办理完毕,并取得了北京经济技术开发区市场监督管理局换发的《营业执照》。万通发展成为数渡科技的控股股东,直接及间接合计持有62.9801%的股权。
【德龙激光:异动期间实控人减持30万股公司股份】
德龙激光(688170.SH)公告称,公司股票于2025年9月4日、5日、8日连续3个交易日内日收盘价格涨幅偏离值累计超过30%,属于股票交易异常波动的情形。经自查,公司内外部经营正常,不存在重大影响公司生产经营且应公告未公告的情形。公司控股股东、实际控制人不存在涉及公司应披露而未披露的重大信息。此外,公司控股股东、实际控制人、董事长兼总经理赵裕兴在股票交易异常波动期间通过集中竞价方式卖出公司股票30万股,占公司股份总数的0.29%。
投资&签约
【成都华微:签订1.05亿元高速高精度A/D转换器等产品采购框架协议】
成都华微(688709.SH)公告称,公司近日与某客户签订采购高速高精度A/D转换器等各型号产品的采购框架协议,合同总金额为人民币1.05亿元(含税),占公司2024年度经审计营业收入的比例为17.39%。
【东方明珠:拟不超过5亿元参与设立投资基金 受让超聚变公司股权】
东方明珠(600637.SH)公告称,公司拟以自有资金不超过人民币5亿元参与设立投资基金,在基金中的出资比例不超过50%,并担任有限合伙人。该专项基金拟通过股权投资方式,受让超聚变数字技术有限公司股权,以超聚变公司的股权增值实现投资收益。首期基金(“先进计算一期基金”)募集规模为人民币5.11亿元,公司拟以自有资金人民币2.55亿元认缴出资,约占先进计算一期基金募集规模的49.95%,并担任有限合伙人。
增减持&回购
【电气风电:控股股东上海电气拟减持不超过1.00%公司股份】
电气风电(688660.SH)公告称,公司控股股东上海电气因内部业务安排需要,计划通过集中竞价交易的方式减持公司股份数量不超过13,333,334股,减持比例不超过公司总股本的1.00%。
【中一科技:中一投资9月5日减持29.5万股】
中一科技(301150.SZ)公告称,股东中一投资在2025年9月5日以大宗交易方式减持公司股份295,000股,占公司总股本的0.1265%(占剔除公司回购专用账户中股份数量后总股本的0.1306%),其持股数量占公司总股本的比例由6.0866%变动为5.6901%。
【昭衍新药:董事、监事及高管拟合计减持不超过0.1132%公司股份】
昭衍新药(603127.SH)公告称,董事、副总经理孙云霞、董事、总经理、董事会秘书高大鹏、董事、副总经理顾静良拟自本减持计划公告之日起15个交易日后即2025年9月30日至2025年11月28日,通过上海证券交易所大宗交易或集中竞价的方式分别减持不超过674,700股、72,100股、67,400股;监事李叶、财务总监于爱水拟自本减持计划公告之日起15个交易日后即2025年9月30日至2025年11月28日,通过上海证券交易所集中竞价的方式分别减持不超过25,600股、8,500股,前述减持合计不超过848,300股,不超过公司当前总股本的0.1132%。
经营&业绩
【江淮汽车:8月销量同比下降13.23%】
江淮汽车(600418.SH)公告称,2025年8月,公司产销量分别为27601辆和32447辆,分别同比下降23.22%和13.23%。其中,新能源乘用车产销量分别为2537辆和2208辆,同比分别增长8.98%和下降27.15%。
融资&定增
【海澜之家:公司拟在境外发行股份(H股)并在香港联交所上市】
海澜之家(600398.SH)公告称,公司拟在境外发行股份(H股)并在香港联合交易所有限公司(简称“香港联交所”)上市,公司董事会授权公司管理层启动本次H股上市的前期筹备工作。
合同&项目中标
【杰创智能:签署两项合计3.59亿元算力业务合同】
杰创智能(301248.SZ)公告称,杰创智能与X公司签署《算力服务合同》,合同总金额为33,177.60万元(含税),服务期限为60个月。广州常青云公司与Y公司签署《云算力服务项目采购合同》,合同总金额为2,694.72万元(含税),服务期限为36个月。这些合同属于公司日常经营合同,不构成业绩承诺或预测,对公司未来业绩影响存在不确定性。合同执行过程中可能面临各种风险,包括法律法规变动、技术设备升级等。这些合同的签署标志着公司在智算服务业务上取得新的突破,有望为公司带来持续稳定的收入和现金流。
【联得装备:成为京东方第8.6代AMOLED生产线项目第一中标候选人】
联得装备(300545.SZ)公告称,公司为京东方第8.6代AMOLED生产线项目第一中标候选人,中标设备包括自动贴合机(D-Lami)、自动贴合机(A-Lami)、偏光片贴片机、自动贴合机(A-Lami)、覆膜机(RFA),中标价格为2.01亿元。该项目尚处于中标候选人公示阶段,公司尚未收到《中标通知书》,最终能否中标、正式合同的签订仍存在不确定性。
股价异动
【厦钨新能:减持计划实施期间宁波海诚已减持0.9%公司股份】
厦钨新能(688778.SH)发布异动公告,公司于2025年6月28日披露《厦门厦钨新能源材料股份有限公司关于持股5%以上股东股份减持计划公告》,2025年7月21日至本公告披露日,在减持计划实施期间,股东宁波海诚通过集中竞价交易方式减持公司股份4,542,414股,占公司总股本的0.90%。
【2连板多氟多:目前经营情况正常 不存在应披露而未披露的重大事项】
多氟多(002407.SZ)发布异动公告,经核实,公司前期披露的信息不存在需要更正、补充之处,公司目前经营情况正常,内外部经营环境未发生重大变化。公司、控股股东和实际控制人不存在关于本公司的应披露而未披露的重大事项,也不存在处于筹划阶段的重大事项。股票异常波动期间控股股东、实际控制人未发生买卖公司股票的行为。
【5天4板中源家居:当前外部经营环境复杂程度提升 存在较大不确定性】
中源家居(603709.SH)发布风险提示公告,公司目前日常生产经营活动正常,主营业务未发生重大变化,主要为沙发等家具产品的研究、设计、生产和销售。公司产品以出口为主,当前外部经营环境复杂程度提升,存在较大不确定性。公司将持续关注并评估潜在影响,及时采取相关策略灵活应对,敬请广大投资者关注该风险。
其他
【*ST苏吴:全资子公司犯骗取进出口退税罪 被判处罚金八百万元】
*ST苏吴(600200.SH)公告称,公司全资子公司江苏吴中进出口有限公司收到湖南省衡东县人民法院刑事判决书,判决江苏吴中进出口有限公司犯骗取进出口退税罪,判处罚金人民币八百万元。被告人杨锋犯骗取进出口退税罪,判处有期徒刑三年六个月,并处罚金人民币12.3万元。公安机关扣押的江苏吴中进出口有限公司退缴的违法所得1600万元,依法予以没收,上缴国库。
【长春高新:子公司金赛药业GS3-007a干混悬剂境内生产药品注册临床试验申请获受理】
长春高新(000661.SZ)公告称,公司控股子公司金赛药业收到国家药品监督管理局核准签发的《受理通知书》,金赛药业GS3-007a干混悬剂境内生产药品注册临床试验申请获得受理。截至目前,国内尚无同类产品上市。该产品为口服小分子生长激素促分泌药物,拟用于因内源性生长激素缺乏所引起的儿童生长缓慢的治疗。
【龙佰集团:子公司发生安全事故致5人死亡 已暂时停业整顿】
龙佰集团(002601.SZ)公告称,公司全资子公司龙佰襄阳钛业有限公司硫酸生产线于9月2日晚发生安全事故,导致2人死亡,3人送医经抢救无效死亡,1人经手术治疗后目前生命体征平稳。龙佰襄阳已按照政府有关要求进行有序停产,全面排查安全隐患。公司已成立专项工作小组进行相关善后工作,并将督促龙佰襄阳按照相关要求尽快完成整改工作。预计前述事项对公司的持续生产经营能力不会造成重大影响。
【ST华西:公司控股股东、实际控制人解除留置并变更为责令候查】
ST华西(002630.SZ)公告称,公司收到遂宁市某区监察委员会签发的《变更留置通知书》,已解除对公司控股股东、实际控制人黎仁超的留置措施,变更为责令候查措施。
【复星医药:控股子公司药品获美国FDA临床试验批准】
复星医药(600196.SH)公告称,公司控股子公司复宏汉霖获得美国FDA批准开展HLX17(重组抗PD-1人源化单克隆抗体注射液)用于治疗多种已切除实体瘤患者的I期临床试验。复宏汉霖拟于条件具备后在美国开展该国际多中心临床研究。HLX17为本集团自主研发的帕博利珠单抗生物类似药,潜在适应症包括黑色素瘤、非小细胞肺癌等。
【智翔金泰:GR2303注射液获得药物临床试验批准通知书】
智翔金泰(688443.SH)公告称,公司收到国家药品监督管理局核准签发的《药物临床试验批准通知书》,公司在研产品GR2303注射液的临床试验申请获得批准。GR2303注射液是一款由公司自主研发的重组全人源抗肿瘤坏死因子样配体1A(TL1A)单克隆抗体,适应症为炎症性肠病。根据国家药品注册管理相关法规,该药品完成临床试验后还需提交新药上市申请,取得药品注册证书后才可上市销售。截至本公告披露日,暂无GR2303注射液同靶点药物在国内获批上市。



