今年“一泻千里”的碳酸锂仍未见底,本周价格再度暴跌。根据上海钢联11月30日发布的数据显示,电池级碳酸锂下跌1200元/吨,均价报13.25万元/吨。同时,碳酸锂期价本周接连创新低,周五碳酸锂期货主力合约触及跌停,报101500元/吨,日内跌幅6.97%。相比上市挂牌基准价24.6万元/吨,短短4个月累计最大暴跌58%。
对于已处于低位的碳酸锂为何再度大跌,据媒体报道,行业人士认为主要仍源自供需矛盾。11月碳酸锂产量环比10月增长,而需求边际走弱,下游接货意愿低,终端排产下调。平安期货研究所进一步提到,一方面,此前停产或检修的锂盐厂于11月上旬陆续恢复正常生产,国内碳酸锂供应增量预期较强,且个别盐湖企业后续仍有放货的可能;而需求端处下游企业并无通过散单拿货的想法,近期主要以长单形式进行交易,现货市场成交低迷也助推了期货价格持续下行。
早前的暴利让一众企业疯狂扎堆碳酸锂赛道,供给早已严重过剩,业内人士以目前价格分析,预计明年锂资源全球过剩大致约25万吨LCE。不过随碳酸锂价格进一步下行,部分高位入局或跨界的企业将因成本劣势而亏损逐步清退,届时行业将接近供需平衡的节点,预计供需平衡点将出现在明年年底至后年。
目前来看,在需求增速不及供应放量增速,叠加市场悲观情绪主导下,展望后市,多家机构认为,碳酸锂期货价格低点大概率会跌破10万元/吨,甚至跌到8万元/吨才有望进入新一轮产业上行周期。
股价先于锂价“刹车”?A股锂矿“双雄”总市值较高位已累计最高蒸发4000亿四季度“曙光”渐现当下跌势已放缓
碳酸锂价格自然牵动着上游锂盐锂矿企业的股价。二级市场表现方面,相关企业今年的股价“跌跌不休”。国内五家锂产品主要生产企业天齐锂业、盛新锂能、蓝科锂业、南氏锂业、赣锋锂业中,上市的天齐锂业、盛新锂能和赣锋锂业股价年内累计最大跌幅均在五成左右,蓝科锂业背后控股的盐湖股份年内累计最大跌超四成。此外,雅化集团、西藏矿业、融捷股份和江特电机股价年内累计最大回调亦超过50%。
据计算,锂矿“双雄”天齐锂业和赣锋锂业的股价拉长时间下较前两年最高点分别累计最大跌幅超六成和七成,两龙头总市值累计最高蒸发值合计已达到约4000亿元。


站在当前节点,上市公司的股价和碳酸锂价格何时见底成为市场普遍关注的焦点。值得一提的是,有市场分析指出,股价见底与锂价见底不会保持同步。如同锂价在2022年11月见顶前,相关个股股价见顶整整提前了1年时间。下跌周期也一样,锂价大致可能会在明年年中或下半年见底,而相关公司的股价可能较此前企稳不跌。
根据民生证券邱祖学等人在11月26日研报中整理的天齐锂业股价与碳酸锂价格走势梳理图,可以看到自8月底以来,相较于碳酸锂价格下滑趋势,天齐锂业股价下滑趋势更趋缓和。

同时,从华泰证券李斌等人在11月3日研报中梳理的头部锂公司股价表现图也能看出,四季度天齐锂业、赣锋锂业、永兴材料和雅化集团股价跌幅较碳酸锂价格降幅均有所趋缓,天齐锂业表现更明显。

李斌等人在研报中还指出,据19年至今机构季度重仓持股,如赣锋锂业重仓持股比例自19Q4起增加明显(矿山停产预示景气底部),至20Q4达到阶段性高点;而锂盐价格阶段性低点在20Q3才确认,说明机构提前启动明显,典型锂企股价表现亦提前于价格启动;因此,可以静待景气下行后期,逐步开始布局。

不过,有市场分析也坦言,不跌不代表着就会持续大涨。整个板块要重回过去的辉煌,需要有新的业绩故事才行。目前看这种可能性很小,想要重回巅峰已几无可能,大部分公司应该会归于平庸。
锂价逼近10万成本“生死圈”之际谁能“突围”?多家锂盐锂矿上市公司回应业务影响情况
随着碳酸锂价格一路击破多道价格关口,如今碳酸锂的现货、期货市场价格正无限接近10万元,尤其是期货价格,2401合约周五最低已跌到101500元/吨。有行业分析指出,期现货再度出现倒挂,击破不少锂矿企业的成本线。业内判断,若碳酸锂跌至10万元,约有六成左右的锂盐上市公司将面临亏损,并可能引发继4月、9月以来的再次集中减产。
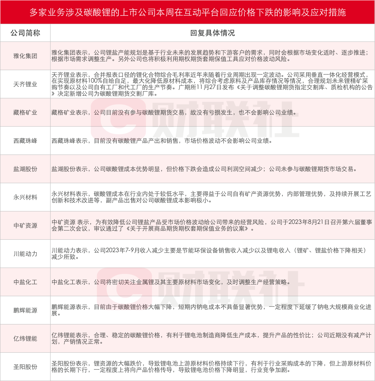
值得注意的是,据不完统计,截至发稿,包括雅化集团、天齐锂业、藏格矿业、西藏珠峰、盐湖股份、永兴材料、中矿资源、川能动力、中盐化工、鹏辉能源、亿纬锂能、圣阳股份在内的12家业务涉及碳酸锂的上市公司本周在互动平台回复当前业务情况及应对措施,具体如下图:

对于多家机构预计后期或大概率跌破的10万元大关,哪些企业能顶住压力测试突出重围?
有媒体报道测算,就2023年成本变化趋势来看,盐湖股份、藏格矿业、永兴材料、天齐锂业等一体化企业成本略有小幅上涨,但是经营安全边际依旧较高,即便锂价跌至10万元仍然可以实现盈利。具体来看,永兴材料前三季度碳酸锂销量2万吨,对应净利润27亿元,单吨净利润为13万元。中矿资源随着自有矿产能的释放,上半年原料自给率在75%左右,单吨成本约为9.5万元。
对于赣锋锂业、雅化集团、盛新锂能等依靠原料外采的锂盐企业而言,锂精矿需要全部或部分外采加之澳矿价格下跌滞后锂盐,今年成本趋势同比出现明显增长,毛利率下滑明显,后续经营风险增加。根据业内人士分析称,碳酸锂每个项目的拿矿成本都不一样,以南美盐湖为例,整体成本大概是40000—50000元/吨;但江西的锂云母矿的成本可能在约150000元/吨。若碳酸锂价格后年跌到50000—60000元/吨,可能绝大多数项目就没有办法继续坚持。
从赣锋锂业、雅化集团、盛新锂能的财务数据进一步来看,三家公司今年前三季度的毛利率均再创新低降至20%以下。相比之下,天齐锂业前三季度毛利率仍维持在86%。而至于其他没有矿端资源布局的高成本锂盐企业,有行业分析称,在锂价击穿20万元价位时便已经抵挡不住,早早已经转向代加工。
对于产业链上市公司如何应对碳酸锂价格波动这一目前不可回避的话题,有券商分析师建议,相关公司应建立合理的库存管理和采销机制,避免存货减值。此外,碳酸锂期货自上线以来给产业链上市公司提供了一个较好的规避风险的工具,从目前的调研情况来看,随着产业链整体风险意识的提高,运用套保工具的企业正逐步增加。



