行情中心 沪深京A股 上证指数 板块行情 股市异动 股圈 专题 涨跌情报站 盯盘 港股 研究所 直播 股票开户 智能选股
全球指数
数据中心 资金流向 龙虎榜 融资融券 沪深港通 比价数据 研报数据 公告掘金 新股申购 大宗交易 业绩速递 科技龙头指数

光通信业务处于亏损状态!5连板PCB概念股发布股票交易风险提示公告|盘后公告集锦

财联社 2025-09-22

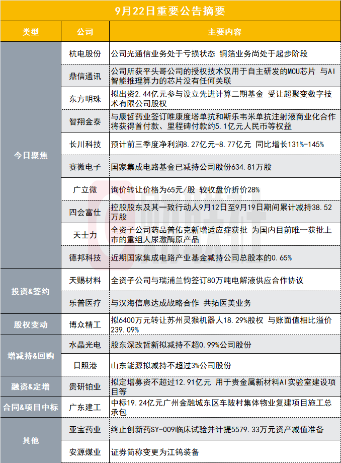
今日聚焦

【5连板杭电股份:公司光通信业务处于亏损状态 铜箔业务尚处于起步阶段】

杭电股份(603618.SH)发布股票交易风险提示公告称,公司主要业务为电力电缆制造销售,光通信业务处于亏损状态,铜箔业务尚处于起步阶段,经公司自查,公司近期日常生产经营情况正常,内部及外部经营环境未发生重大变化,也不存在预计将要发生重大变化的情形。

鼎信通讯:公司所获平头哥公司的授权技术仅用于自主研发的MCU芯片 与AI智能推理算力的芯片没有任何关联】

鼎信通讯(603421.SH)公告称,公司股票连续三个交易日内收盘价格涨幅偏离值累计超过20%,属于股票交易异常波动情形。公司与平头哥公司签署授权协议,平头哥公司仅将其拥有的E801/E802/E803技术使用权授权给本公司,用于芯片自主研发。公司获得的授权技术仅用于自主研发的MCU芯片,均为传统电力、安全领域产品,仅涉及公司电表、安防产品,与AI智能推理算力的芯片没有任何关联。除上述技术授权外,公司与平头哥公司不存在任何其他业务合作。公司目前还处在国家电网有限公司和南方电网有限责任公司市场禁入期间,敬请广大投资者注意投资风险。

东方明珠:拟出资2.44亿元参与设立先进计算二期基金 受让超聚变数字技术有限公司股权】

东方明珠(600637.SH)公告称,公司拟以自有资金人民币2.44亿元认缴出资,约占先进计算二期基金募集规模的34.164%,担任有限合伙人。该基金拟通过股权投资方式,受让超聚变数字技术有限公司股权,以超聚变公司的股权增值实现投资收益。基金募集规模为人民币7.14亿元,公司本次出资额与前次出资额合计人民币4.99亿元,在公司董事会战略与投资委员会授权额度内。该投资不构成关联交易,亦不构成重大资产重组。

【智翔金泰:与康哲药业签订唯康度塔单抗和斯乐韦米单抗注射液商业化合作 将获得首付款、里程碑付款约5.1亿元人民币等权益】

智翔金泰(688443.SH)公告称,与康哲药业附属公司西藏康哲和RXILIENT就唯康度塔单抗注射液(GR2001注射液)以及斯乐韦米单抗注射液(GR1801注射液)分别签订独家合作协议。西藏康哲将获得两款产品在中国大陆的独家商业化权,RXILIENT将获得除中国大陆之外的亚太地区及中东、北非的独家许可权。智翔金泰将获得首付款、里程碑付款约5.1亿元人民币等权益。该合作对公司业绩提升及长期发展有积极影响,但存在药品注册进程及商业化不确定性风险。

长川科技:预计前三季度净利润8.27亿元-8.77亿元 同比增长131%-145%】

长川科技(300604.SZ)公告称,长川科技发布2025年前三季度业绩预告,预计归属于上市公司股东的净利润为8.27亿元-8.77亿元,比上年同期增长131.39%至145.38%。报告期内,半导体行业市场需求持续增长,公司客户需求旺盛,产品订单充裕,销售收入同比大幅增长,带动利润显著提升。

【时隔近两个月大基金再度减持赛微电子 对后者持股比例降至7%以下】

赛微电子(300456.SZ)公告称,公司持股5%以上股东国家集成电路产业投资基金股份有限公司于2025年7月30日至9月22日通过集中竞价方式合计减持公司股份634.81万股,占公司总股本的0.87%,持股比例由7.82%下降至6.95%,触及1%整数倍。此次减持不会导致公司控制权变化,对持续经营无重大影响。小财注:截至二季度末,大基金持有赛微电子8.75%股份,为公司的第二大股东。赛微电子7月29日公告,大基金于2024年12月20日至2025年7月29日通过集中竞价、大宗交易方式合计减持其持有的公司股份773.37万股(占公司总股本的1.06%),持股比例由8.87%下降至7.82%,权益变动比例触及1%整数倍。

广立微:询价转让价格为65元/股 较收盘价折价28%】

广立微(301095.SZ)公告称,根据2025年9月22日询价申购情况,初步确定的本次询价转让价格为65.00元/股。参与本次询价转让报价及申购的机构投资者家数为24家,合计有效认购股份数量为625.6万股。本次询价转让拟转让股份已获全额认购,初步确定受让方为24家机构投资者,拟受让股份总数为612.73万股。小财注:广立微今日收盘价90.46元/股,询价转让价格较收盘价折价28%。

四会富仕:控股股东及其一致行动人9月12日至9月19日期间累计减持38.52万股】

四会富仕(300852.SZ)公告称,2025年9月12日至2025年9月19日期间,控股股东四会明诚及其一致行动人天诚同创合计减持公司股份38.52万股。同时,公司可转换公司债券转股导致总股本增加,四会明诚及其一致行动人持股比例被动稀释,导致四会明诚及其一致行动人合计持股比例由64.9616%变动为63.8150%。

天士力:全资子公司药品普佑克新增适应症获批 为国内目前唯一获批上市的重组人尿激酶原产品】

天士力(600535.SH)公告称,公司全资子公司天士力生物收到国家药品监督管理局核准签发的《药品注册证书》,批准注射用重组人尿激酶原(普佑克)新增急性缺血性脑卒中的溶栓治疗适应症。普佑克作为国内目前唯一获批上市的重组人尿激酶原产品,也是首个获批“十一五”规划期间国家“重大新药创制”科技重大专项支持下的1类生物创新药。该药已上市适应症为急性ST段抬高型心肌梗死,本次新增急性缺血性脑卒中溶栓治疗适应症的获批丰富了公司神经/精神领域产品线。

亚宝药业:终止创新药SY-009临床试验并计提5579.33万元资产减值准备】

亚宝药业(600351.SH)公告称,公司决定终止SY-009胶囊的临床研究开发工作,并根据相关规定,对该项目研发资本化金额5579.33万元全额计提资产减值准备。此举将减少公司2025年度利润总额5579.33万元。SY-009注册分类为化学药品第1类,为一种钠-葡萄糖协同转运蛋白1抑制剂,可以降低餐后葡萄糖的吸收,公司拟开发成用于2型糖尿病患者治疗的口服制剂。根据SY-009的Ⅱ期临床研究结果显示,其主要疗效指标和次要疗效指标虽然提示有量效关系,但主要疗效终点未达到,如果补充增加Ⅱ期临床剂量探索试验再开展Ⅲ期临床试验所需时间较长,后续研发投入巨大且存在较大不确定性。

天赐材料:全资子公司与瑞浦兰钧签订80万吨电解液供应合作协议】

天赐材料(002709.SZ)公告称,公司全资子公司九江天赐与瑞浦兰钧签订了《合作协议》,自本协议生效之日起至2030年12月31日止,瑞浦兰钧(含瑞浦兰钧温州基地及下属各关联公司/基地)向九江天赐采购总量不少于80万吨的电解液产品,且九江天赐能满足瑞浦兰钧月度最高需求时不低于2万吨供应量。电解液产品之核心原材料六氟磷酸锂的价格由双方另行协商确定。

【时隔三个多月大基金再度减持德邦科技 对后者持股比例降至15%】

德邦科技(688035.SH)公告称,2025年9月11日-2025年9月22日,国家集成电路产业投资基金股份有限公司通过集中竞价交易方式减持德邦科技股份925054股,占公司总股本的0.65%。本次权益变动后,国家集成电路产业投资基金股份有限公司持有公司股份数量由2226万股减少至2134万股,占公司总股本比例由15.65%减少至15.00%,触及5%的整数倍。小财注:截至二季度末,大基金持有德邦科技15.65%股份,为公司的第一大股东。德邦科技6月16日公告,公司自2025年4月11日至6月16日,通过集中竞价及大宗交易方式合计公司总股本的2.67%。此次权益变动后,大基金持有公司股份比例减少至15.98%,触及1%的整数倍。

投资&签约

乐普医疗:与汉海信息达成战略合作 共拓医美业务】

乐普医疗(300003.SZ)公告称,公司与汉海信息技术(上海)有限公司签署《战略合作协议》,双方将结成长期、全面的战略伙伴关系,实现资源共享、共同发展医美业务板块。汉海信息将拥有对公司医美板块旗下品牌进行市场推广与运营的权力,并提供线上和线下资源在内的运营方案。此次合作将为公司医美板块销售新增线上合作渠道,与现有线下销售渠道形成互补,构建全渠道销售网络。汉海信息是美团在上海的核心主体公司,是美团网及大众点评网的合法经营者,拥有完整的平台自主经营权益。

三七互娱:关联方间接投资SX Global Flagship Fund IIL.P.】

三七互娱(002555.SZ)公告称,公司控股股东、实际控制人、董事长李卫伟和前董事、副总经理杨军拟通过联接基金间接投资目标基金SX Global Flagship Fund IIL.P.,投资金额分别为200万美元和100万美元,该投资行为与公司全资子公司此前投资构成关联共同投资。联接基金将募集资金全部投资于目标基金,目标基金主要投资于前沿科技、软件即服务(SaaS)及其他泛科技领域的优质项目。

股权变动

博众精工:拟6400万元转让苏州灵猴机器人18.29%股权 与账面值相比溢价239.09%】

博众精工(688097.SH)公告称,公司拟以6400万元的对价转让所持有的苏州灵猴机器人有限公司注册资本2031.75万元对应的股权,约占当前苏州灵猴注册资本总额的18.29%。预计交易完成后,公司将持有苏州灵猴21.61%股权。本次交易账面成本1887.41万元,交易价格与账面值相比溢价239.09%。

顺丰控股:股东刘冀鲁计划向其女婿转让不超过700万股公司A股股份】

顺丰控股(002352.SZ)公告称,公司股东及监事刘冀鲁计划在2025年11月1日至12月31日期间,通过大宗交易方式向其女婿赵颖坤转让不超过700万股公司A股股份,转让比例不超过公司总股本的0.14%。此次股份转让为股东与其一致行动人之间的内部转让,不涉及向市场减持,不会导致公司控制权变更。

四川长虹:长虹佳华拟被虹图投资通过计划安排方式私有化】

四川长虹(600839.SH)公告称,公司下属控股子公司长虹佳华(股票代码:03991.HK)拟被控股股东长虹控股集团的全资子公司虹图投资通过计划安排方式私有化。虹图投资将收购除本公司所控制股份外的长虹佳华其他已发行普通股股份,该计划实施完成后,长虹佳华将撤销其普通股在香港联合交易所的上市地位。长虹佳华与虹图投资就本次私有化事项已收到香港证监及期货事务监察委员会(以下简称“香港证监会”)针对《联合公告》出具的无异议函,并于2025年9月22日在香港联交所披露易网站发布了《联合公告》。长虹佳华为本公司重要子公司,主要从事ICT产品、解决方案及数字智能综合服务业务。

三友医疗:股东QM5 LIMITED拟询价转让667万股 占总股本2%】

三友医疗(688085.SH)公告称,股东QM5 LIMITED计划通过询价转让方式转让公司股份666.925万股,占公司总股本的2.00%,转让原因为自身资金需求。出让方承诺所持股份已解除限售,权属清晰,不存在不得减持的情形。本次询价转让的受让方需为具备相应定价能力和风险承受能力的机构投资者。转让价格下限为发送认购邀请书前20个交易日股票交易均价的70%。若有效认购股数超过本次询价转让股数上限,将按照价格优先、数量优先、时间优先的原则确定转让价格。

泰慕士:协议转让股份完成过户登记手续 广州市国资委成为公司实际控制人】

泰慕士(001234.SZ)公告称,此前批量,公司控股股东如皋新泰投资有限公司与广州轻工工贸集团有限公司签署《股份转让协议》,新泰投资拟向广州轻工集团转让公司29.99%股份。同时,新泰投资、泰达投资、泰然投资放弃部分股份对应的表决权。本次协议转让股份已于2025年9月22日完成过户登记手续,并取得中国证券登记结算有限责任公司出具的《证券过户登记确认书》。权益变动后,广州轻工集团成为公司控股股东,广州市国资委成为公司实际控制人。

增减持&回购

水晶光电:股东深改哲新拟减持不超0.99%公司股份】

水晶光电(002273.SZ)公告称,公司持股5%以上股东杭州深改哲新企业管理合伙企业(有限合伙)计划自公告披露之日起15个交易日后的3个月内,以集中竞价或大宗交易方式合计减持公司股份不超过1375.9万股,占公司总股本比例不超过0.99%,且任意连续90个自然日内,深改哲新及其原一致行动人星星集团减持股份的额度将严格遵守相关法律法规的规定。

日照港:山东能源拟减持不超过3%公司股份】

日照港(600017.SH)公告称,公司持股5%以上股东山东能源因自身经营需要,拟于本减持公告之日起15个交易日后的3个月内以大宗交易、集中竞价的方式减持公司股份不超过92,269,615股,占公司总股本比例不超过3%。减持期间为2025年10月22日至2026年1月21日。减持股份来源为IPO前及非公开发行取得。此次减持计划不会对公司治理结构及未来持续经营产生重大影响。

浙江医药:股东国投高科拟减持不超过1%股份】

浙江医药(600216.SH)公告称,公司股东国投高科基于自身经营发展需要,计划于本公告披露之日起15个交易日后的3个月内,通过集中竞价交易方式合计减持数量不超过9,616,377股,即不超过公司总股本的1%。减持计划不会导致公司控制权发生变更。

融资&定增

贵研铂业:拟定增募资不超过12.91亿元 用于贵金属新材料AI实验室建设项目等】

贵研铂业(600459.SH)公告称,拟向特定对象发行A股股票募集资金总额不超过12.91亿元(含本数),扣除发行费用后,募集资金拟投资于贵金属功能材料全国重点实验室平台建设项目、贵金属新材料AI实验室建设项目、贵金属二次资源富集再生现代产业基地项目、贵金属二次资源绿色循环利用项目、贵金属合金功能新材料精深加工及智能升级产业化项目、铂抗癌药物原料药产业化项目及补充流动资金。

合同&项目中标

【广东建工:中标19.24亿元广州金融城东区车陂村集体物业复建项目施工总承包】

广东建工(002060.SZ)公告称,公司全资子公司广东建工集团收到中标通知书,确定为“金融城东区车陂村集体物业复建项目施工总承包”的中标单位,中标价格为19.24亿元,最终金额以实际签订合同为准。该项目总建筑面积28.44万平方米,承包方负责项目规划用地红线范围内的施工工作。由于合同条款尚存在不确定性,公司将根据后续进展情况履行信息披露义务。

天成自控:收到国内某头部知名新能源汽车企业乘用车座椅总成项目的定点通知】

天成自控(603085.SH)公告称,公司于近日收到国内某头部知名新能源汽车企业乘用车座椅总成项目的定点通知,项目预计于2026年6月开始量产,项目生命周期为3年,预计项目周期内配套乘用车总量为54万辆。

股价异动

和而泰:公司经营正常 无应披露而未披露的重大事项】

和而泰(002402.SZ)发布异动公告,经核查,公司前期披露的信息无需要更正、补充之处,未发现近期公共传媒报道了可能或已经对公司股票交易价格产生较大影响的未公开重大信息。公司目前经营情况正常,近期公司经营情况及内外部经营环境未发生重大变化。公司、控股股东和实际控制人不存在关于本公司的应披露而未披露的重大事项或处于筹划阶段的重大事项。股票异常波动期间,控股股东、实际控制人未买卖公司股票。

其他

安源煤业:证券简称变更为江钨装备】

安源煤业(600397.SH)公告称,公司证券简称由“安源煤业”变更为“江钨装备”,证券代码保持不变,仍为“600397”。此次变更原因为公司重大资产置换暨关联交易相关的置入、置出资产已完成交割,为更全面体现公司经营业务实际情况,公司变更了名称和经营范围。变更事项已完成工商登记手续,并取得营业执照。

【长白山:子公司拟向关联方预购500万元和平滑雪场雪票和1500万元额度的长白山北、西景区门票】

长白山(603099.SH)公告称,公司子公司易游公司拟向控股股东长白山集团参股孙公司和平滑雪公司预购315万元雪场门票,并取得2025-2026冬春雪季和平滑雪公司雪票有限独家代理权,交易完成后,易游公司合计持有500万元雪票。预计500万元雪票全部销售完毕后,易游公司可实现净利润约33万元。同日公告,易游公司将以门市价格的15%优惠价格,向控股股东长白山集团预购1500万元额度的长白山北、西景区门票。预计2026年1-12月使用1100万元,2027年3月完成销售。此交易能降低门票成本,提高利润增长点。

新乡化纤:部分生产线停产改造 预计减少营收1.85亿元】

新乡化纤(000949.SZ)公告称,公司决定自2025年10月1日起对北区生物质纤维素长丝生产线设备进行有序停产改造,预计时间约为90天。本次停产改造涉及产能31,200吨/年,预计减少2025年生物质纤维素长丝产量约7,000吨,减少营业收入约1.85亿元,减少利润总额约4,800万元。

免责声明:用户发布的内容仅代表其个人观点,与九方智投无关,不作为投资建议,据此操作风险自担。请勿相信任何免费荐股、代客理财等内容,请勿添加发布内容用户的任何联系方式,谨防上当受骗。

举报

相关股票

相关板块

  • 板块名称
  • 最新价
  • 涨跌幅

相关资讯

扫码下载

九方智投app

扫码关注

九方智投公众号

头条热搜

涨幅排行榜

  • 上证A股
  • 深证A股
  • 科创板
  • 排名
  • 股票名称
  • 最新价
  • 涨跌幅
  • 股圈