
2024年10月16日周三,龙虎榜解析。
今日市场焦点解读
一、国内的三个宏大叙事
经常看我们龙虎榜文章的应该知道,青龙管业的逻辑讲的很清晰了。
截至目前,国内的三个宏大叙事:西藏墨脱水电站、浙赣粤大运河、新三线建设(产业西部迁移计划)。
由于上述三件事情,可能涉及到宏大的政治、经济、军事等战略成分,个人不能妄加猜测,感兴趣的可以自己网上查阅。
先说真实性:
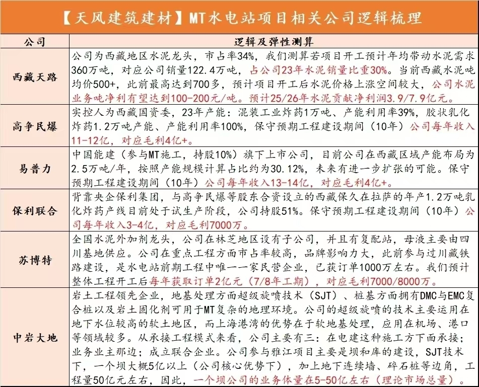
1)第一个:西藏墨脱水电站。这事是真的。
股市中已经炒作好几波了,今年开始已经陆续进入勘查、招标、开工等阶段。之前8月份炒作时,墨脱县已经发布多份招标进展公告,媒体也报道,中国能建已收到50亿级别首批订单。
10月14日最新进展:中国三峡集团墨脱水电开发基地项目发布西藏雅鲁藏布大峡谷国家级自然保护区生物多样性影响评价技术咨询服务采购公告。
官方文件来源:7月31日,中共中央、国务院《关于加快经济社会发展全面绿色转型的意见》提出,加快西北风电光伏、西南水电、海上风电、沿海核电等清洁能源基地建设。其中西南水电主要指“西藏墨脱水电站”,当时我们详细解读过,墨脱水电站,只盯住两个西藏本地国资股:【西藏天路、高争民爆】。

2)第二个:浙赣粤大运河。这事也是真的。
最早的消息传出是在去年,当时炒作江西长运,但资金不认可,没炒起来。
根据机构测算,浙赣粤运河计划投资3200亿元,赣粤运河是其中重要组成部分,投资规划匡算超千亿。(注:因为浙江境内投资不大,所以默认为赣粤大运河,基建增量主要在江西境内)
前天有了最新进展,10月14日华设集团发布公告:与中交水规院、交运部规划院以及广东省交运规划研究中心作为联合体中标赣粤运河工程预可研项目,中标金额2566万元。
这个公告也佐证了运河的绝对真实性,就此,千年大计“浙赣粤运河”打通京津冀-长三角-珠三角大动脉的历史工程,正式拉开序幕。
对于这个运河,机构评价也很高,财政发力,化债优先的背景下,运河修建既受益新一轮特别国债发行,又属于能带来显著增量和活力的新型基建项目,是继墨脱水电站后更令人兴奋的赛道。
赣粤大运河,核心受益公司:
①【华设集团】:据华设集团官微,集团已中标赣粤运河工程预可行性研究项目,中标金额2566万元。
②【国泰集团】:江西省唯一民爆企业,充分受益浙赣粤运河修建弹性。
③【万年青】:公司系江西水泥龙头,浙赣粤运河开工后将为公司贡献年均7%需求弹性。
④【青龙管业】:国内最大的排水管道生产企业,受益全国运河建设。
⑤【苏博特】:公司系减水剂龙头,参与平陆运河建设,后续关注浙赣粤工程采购进展。
3)第三个:新三线建设(产业西部迁移计划),成渝地区只是其中一部分。这个事,目前暂无法确认。
官方文件来源:9月25日《中共中央
国务院关于实施就业优先战略促进高质量充分就业的意见》提出:引导资金、技术、劳动密集型产业从东部向中西部、从中心城市向腹地有序转移。
从长远的政治战略、军事战略看,新三线建设是可行的,大家还记得么,前不久美国和中国工信部先后发布文件规定“以后新生产的汽车必须安装老实车载收音机”,这些事情综合起来看,就是备战、备荒的一部分。
和新三线建设对应的是老三线建设,中国历史上著名的三线建设,是伟人作出的重大战略决策,谍战剧《风筝》中有个镜头说的是,国家绝密计划“三线建设”文件被泄露。
所以,具体的新三线建设,或许是无法看到官方文件或规划的,只能潜移默化中推进。而今天四川拆迁突然上热搜,几乎可以肯定是资本舆论操纵的结果,用舆论倒逼官方给出佐证,这就类似上周六财政部会议没有说具体数字几万亿导致外媒看空是一个逻辑,外媒利用自身强大的媒体舆论引导力,倒逼中国官方给出具体数据,昨天也的确通过财新给出了一个数据6万亿。
但,站在股市炒作角度,这个事情在前天已经开始发酵,你去某社、某球等股票类媒体看看,潜伏盘肯定不少,不建议追涨。
炒股多空博弈,花钱买点热搜,无可厚非,但是,把这件事弄上风口,弄的人人皆知,我想这不是上边先要的。
至于四川本地股或整个西部板块,因涉及标的太多、太广,一个新题材当日就干高潮,次日很难接力,再加上目前指数会擦+轮动风格明显加快,明天分化是大概率,尽量做好高抛低吸,不宜盲目追涨。
今日龙虎榜单
(重点看背后逻辑)
1)机构榜

2)外资榜

3)游资榜

龙虎榜焦点股解析
一、四川九洲000801
1)核心逻辑:空管系统核心只有2家:【莱斯信息、四川九洲】,低空基础设施建设先行,低空空管作为核心环节率先受益,市场空间有望达400亿。
2)资金性质:今日机构净买2124万元;
3)参考技术指标:四川九洲-经伟操盘术指标-出现爆点信号

参考资料:
四川九洲-经伟操盘术指标-出现爆点信号
免责声明:【九方智投-投顾-何龙涛-登记编号:A0740622100005;以上代表个人观点,仅供参考,不作为买卖依据,据此操作风险自担。投资有风险,入市需谨慎】



