量化复盘


上证指数涨0.47%,深证成指涨0.33%,创业板指涨0.3%。全市个股涨多跌少,全市上涨个股超3700只;全市全天成交1.92万亿元,较上一日放量成交443亿元,内资主力资金净卖出235.6亿元,涨跌中位数为0.54%。
指数对短线行情影响是局部的,真正影响咱们操作的还是涨停数据。
今天的行情是一路都在超预期,首先是商业航天的超预期。昨天的商业航天量化资金买了很多,就像上一次海南板块爆发的时候一样,量化平铺。按理说量化是不会格局的,他们第二天大概率会砸盘,商业航天会分化。
今天早上集合竞价,神剑股份、再升科技也都不及预期。正常情况下是会先杀一波再看情况修复的。
没想到开盘就直接缩量涨停,把商业航天的情绪顶起来了,随后就是商业航天的股票一个接一个的涨停,不知道的以为可回收火箭成功了呢。中午即便是有分歧,有些商业航天炸板了,下午继续有人拉商业航天的涨停板。丝毫不受高位股回落的影响。
其次是指数的超预期,中证1000和中证2000都接近新高了。这要是突破了,那跨年行情能好到啥程度,不敢想。


第三是微盘股超预期,昨天微盘股超预期反包,直接突破。现在市场的风向标就是炒小票,上午先分歧然后下午猛拉,也没有明显回落。感觉早上格局不住的人,下午都在拍大腿。

第四是机器人超预期,七腾机器人借壳都十连板了,优必选在港股上市的机器人昨天官宣借壳锋龙股份,又是百亿封单顶涨停。带动机器人板块反弹。
我觉得现在情绪都烘托到这个氛围了,就算是来个突然间的下跌,后面也会反包修复,参考商业航天的走势。所以现在我们要做的就是,多复盘、多研究、多低吸、不追高、不满仓。
大家白天看盘没有方向的话记得来我的【打板擒龙圈】,当天市场行情怎么走,哪些短线题材值得把握,哪些龙头有持续性,我都会在这个圈子里实时分享。快速进入>>> 点击这里立即进入
【短线情绪】---四大黄金纬度
涨停家数78,昨天市场情绪已经够爆了,今天延续强势。
封板率76%,中规中矩的封板率市场都78个涨停,如果封板率到80%,那起步就是百股涨停的节奏了。
连板率29%,主要是商业航天的持续性太强了,带动连板率来到了29%,非常好的数据。3进4的五个种子选手,今天成功四个,晋级率超级高。
连板高度10板:【胜通能源】股权转让七腾机器人。7板【嘉美包装】追觅机器人的实控人成新股东。
优必选借壳【锋龙股份】---胜通能源都能10板,优必选知名度更高,这次的连板高度高到不敢想像。大家觉得会不会比胜通能源还要高呢?
【总结】:行情如期突破,短线就算调整也不影响A股整体震荡上行的走势,短线以中证1000和2000中小盘股票为主,他们弹性更高,更容易拉板。

当前震荡行情,热点轮动快,一定要随时关注市场主线变化。如果投资人朋友没时间盯盘查资料,可以使用这个市场实时主线题材挖掘工具“题材宝”(点击解锁),会告诉你当前市场上的投资主线核心逻辑、领涨股、成分股资金流向信息新朋友首次购买,还可以68元立减50,首月仅需18元,点击查看详情>>
【机器人】
本来预期下半年炒机器人IPO行情的,后来因为一些特殊原因,好多机器人公司上市都延期了,就连宇树机器人的IPO都预期是明年的6月份了。本来没有炒机器的动力了。没想到最近机器人借壳行情突然到来,给了机器人重新炒作的预期。
七腾机器人知名度并不高,他借壳都能炒到10个涨停板,那昨天晚上刚刚公告的优必选机器人,人家这一波借壳炒作的预期可能会更高。再加上今年的股王上纬新材是智元机器人借壳的预期,翻了19倍。这预期就很高了。只要上市股价就能翻倍,这些机器人公司的老板谁能禁得起这个诱惑?都想扎堆上市。
再加上机器人板块的走势是标准的W底的走势,前期也跌很多了。技术面上是有炒作空间的。

机器人公司的股票这么多,怎么选呢?
1种是行业逻辑,因为机器人行情都炒一年多了,券商的研报也写了一大堆,哪些公司好多看几分研报,交叉对照,不同的券商都吹过他,讲他就是行业地位领先的公司。
2是参股逻辑,比如有七腾机器人、智元机器人、优必选机器人股权的,这个也很好找,今天收盘后我看到了很多人整理的小表格一大堆。
3是技术面选股,一、辨识度高,一说名字大家都知道。二、底部连阳。三、横盘时间够久,就算不涨停,下方也有平台强支撑。
简单整理了一些,后续我还会补充,大家可以参考学习,按照我选股的逻辑多找好股票。
三花智控、卧龙电驱、万向钱潮、东方精工、龙溪股份、五洲新春、北特科技、拓普集团、恒立液压等等。
(以上个股仅作梳理,不作为买卖依据,据此操作风险自担)

我觉得机器人属于商业航天的这个红框阶段,属于大家摸着石头过河,肯定会有阴线洗盘,然后再阳线拉升,然后再阴线洗盘,所以接下来机器人我们可以在跌的时候多留意一下。
只有不断的超预期,板块不断走强,才能像商业航天一样走出漂亮的大趋势。板块刚启动阶段总会有很多波折,不用着急追高。
大佬操作
陈小群:买入通宇通讯6732万,卖出7255万。格局安记食品。买入天际股份23339万。
炒股养家:卖出顺灏股份13347万。
章盟主:买入天际股份14064万。买入顺灏股份9557万卖出12038万。买入信维通信20155万,卖出14845万。
作手新一:买入金风科技46341万。
陈总,做T通宇通讯,操作上没啥问题,早上冲板没封板高抛是正常的,后面商业航天情绪好,又买回来了一点。
今天陈总能格局安记食品我是没想到的,这个票天天上龙虎榜,要走的话都能看到,今天涨停炸板翻绿,都不卖,我是看不懂的。当然我看不懂估计是我的格局不够。大家能格局住这种票么?
今天陈总和章盟主联手越王大道封天际股份的三板都没封住,我觉得有点离谱。毕竟这三个游资谁出手都能随随便便封板的,还有章盟主和陈小群封不住的板?
今天这个股的热度很高,明天看陈小群和章盟主的号召力,天际股份明天有机会分歧转一致。这个票是炒六氟磷酸锂的。明年一月份六氟磷酸锂长期供货协议又该议价了,估计炒的就是长协议涨价逻辑。
章盟主做T顺灏股份,水下拉到板上,又炸板,标准的做T行情,不做T瞎格局明天低开又是纸面富贵。做T没啥问题。
炒股养家选择的是烂板就扔的逻辑,炒股养家不太喜欢做T,基本上就是格局到股票走弱,行就行,不行就割。
章盟主买信维通信非常符合他的选股逻辑,这个票是标准的容量票,章盟主完全可以大资金快进快出。其次这个票是正宗的跟Space X有合作关系的。怪不得这两天这么猛,原来章盟主主导的拉升,这就不奇怪了。
作手新一4亿买金风科技,这个本来是做风电的,结果今天蹭上了商业航天直接顶涨停了。当然这个涨停是新一主导的,他说这个票有商业航天的逻辑,他就有。毕竟人家钱多。按照他的手法这个票还是套利的逻辑,明天高开就跑了,指望不上他去格局。
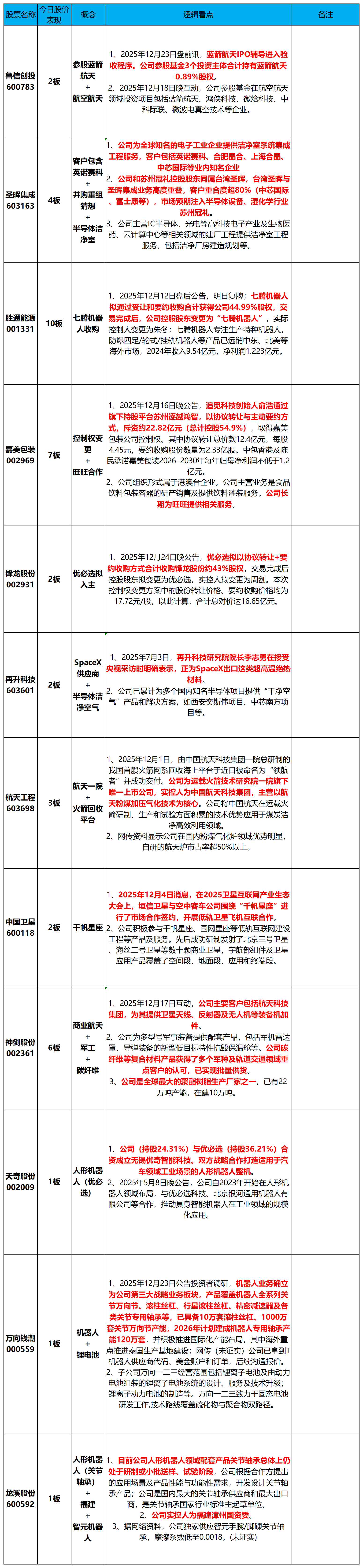
热门股梳理
神剑股份002361、圣晖集成603163、再升科技603601、航天工程603698、中国卫星600118、胜通能源001331、嘉美包装002969
锋龙股份002931、鲁信创投600783、
天奇股份002009、万向钱潮000559、龙溪股份600592、
参考指标:【筹码大师】和【牛牛机构宝】
好消息: 12月活动月,付费指标立减50元,以下指标体验仅需18元!!!一杯奶茶钱,就能获得一件趁手的投资利器,赶紧看看吧!
(以上个股仅作梳理,不作为买卖依据,据此操作风险自担)

天奇股份002009
概念:人形机器人(优必选)
资金面:主力资金净流入3400万
技术指标:【筹码大师】和【牛牛机构宝】

万向钱潮000559
概念:机器人+锂电池
资金面:主力资金净流入3400万
技术指标:【筹码大师】和【牛牛机构宝】

龙溪股份600592
概念:人形机器人(关节轴承)+福建+智元机器人
资金面:主力资金净流入3400万
技术指标:【筹码大师】和【牛牛机构宝】

锋龙股份002931
概念:优必选拟入主
资金面:主力资金净流入3400万
技术指标:【筹码大师】和【牛牛机构宝】

参考资料:
1)20251225-天奇股份-002009-【筹码大师】和【牛牛机构宝】-近期出现弹信号且底部量柱由绿转红
2)20251225-万向钱潮-000559-【筹码大师】和【牛牛机构宝】-近期出现弹信号且底部量柱由绿转红
3)20251225-龙溪股份-600592-【筹码大师】和【牛牛机构宝】-近期出现弹信号且底部量柱由绿转红
4)20251225-锋龙股份-002931-【筹码大师】和【牛牛机构宝】-近期出现弹信号且底部量柱由绿转红
整理不易,希望多多支持!你的一个点赞、一次转发、 随手分享,都是我们前进的最大动力~大家在投资过程中有任何问题,都可以在文章底部留言,我们一起交流!祝家人们好运常在,股票长虹!
温馨提示:
1、本文所有内容均为公开交流学习之用,不代表任何投资建议,据此买卖,风险自担。
2、每天花8--10小时整理的热门股梳理,就是让大家减少学习时间,3分钟把握市场核心热点。文章包括市场最新消息、主力资金动向、龙头股背后的涨停逻辑,每个交易日晚上8:40发布
免责声明:【九方智投-投顾-毕威功-登记编号:A0740623110008;以上代表个人观点,仅供参考,不作为买卖依据,据此操作风险自担。投资有风险,入市需谨慎】




