温馨提示:
1、本文所有内容均为公开交流学习之用,不代表任何投资建议,据此买卖,风险自担。
2、每个交易日晚上8:20发布
2025年6月9日星期一,龙虎榜解析。
数据复盘



沪指涨0.43%冲击3400点,深证成指涨0.65%,创业板指涨1.07%。两市个股涨多跌少,上涨个股超4100只;两市全天成交1.29万亿元,较上一日放量成交1344亿元,内资主力资金净买入3.93亿元;两市涨跌中位数为0.80%。
指数对短线影响是局部的,真正影响咱们操作的还是涨停数据。
今天的阳线很多人都觉得有点意外,明明中美转暖的消息是上周四的,周五不涨,周一涨。难道是主力家里刚接上网线么?
其实周五的文章就说了,中证1000和中证2000就是突破形态,周五只是技术面的良性调整。现在的A股一点就爆。
周五晚上美国继续大幅上涨,带动全球股市情绪回暖,A股没有理由不涨。所以接下来指数已经搭好台子,就差题材唱戏了。

今天的涨停数据没有跟上指数的动作,可以说一个天上一个地下。
涨停家数64家,已经比较差了,封板率64%,已经差出天际了。也就是出去两个一字板,今天盘中打板,平均两个炸板一个。难顶啊。
连板率受周末效应影响,周一的持续性一般都比较强,所以连板率有30%,也是正常。
今天属于指数题材爆发,CPO和医药两强相争。医药给人的感觉就是持续性不强,所以连板和打板情绪不强。CPO倒是很好,美股英伟达都重回市值一哥了,A股算力有补涨需求。结果今天涨停板太少了,还没有医药多根本带不动市场情绪。
稳定币
今天稳定币早上楚天龙一字板,就知道有资金做稳定币的资金回流。南华期货早上跟着券商拉升,直接弱转强,直接上板。这个是咱们首板文章点评的股票,走势完全符合预期,券商概念+稳定币概念的只有他最正宗。当时的文章里面写的很明确,预期就是稳定币和券商任何一个板块涨,他都会动。
稳定币另外一个大哥是恒宝股份,他一直想走弱转强,但是每次转强的时候的抛压都很大,板上都是资金在砸盘。感觉都是量化在里面做高抛低吸。跌了就买,涨停就砸。大家的操作有没有跟上主力的节奏?
稳定币属于分歧转一致,这就是我们比较喜欢的题材,不是一波走到头的。走走歇歇,然后创新高,给所有股民上车的机会。
我们最早就预判稳定币是6月份最有持续性的主线了,现在大家更有信心了吧。
如果还没有信心的朋友,之前的文章有梳理6月份稳定币的大事件汇总。记得一定要保存好。因为大题材往往是跟随大事件走的。
苏超
今天苏超两个龙头全部超预期,共创草坪6板,市场第一个打破退潮期不过5板的牛股。金陵体育今天15%的大肉。
明天我不太抱太高预期,这俩大概就是一波流走势。一波流走势就是看有没有人继续拉升,一旦买盘衰竭,立马原形毕露。
金陵体育龙虎榜上全是散户,大家要小心。
冷知识,金陵体育总部在苏州张家港,不在南京。
统计数据是很有必要的,就像大家出门前都会看一下天气预报。如果统计数据告诉你现在,涨停家数很多,炸板率很低,连败率很高。那很明显,现在的行情就是容易赚钱,如果数据持续不好,大家做操作的时候就不要太激进。这样才能做好交易。
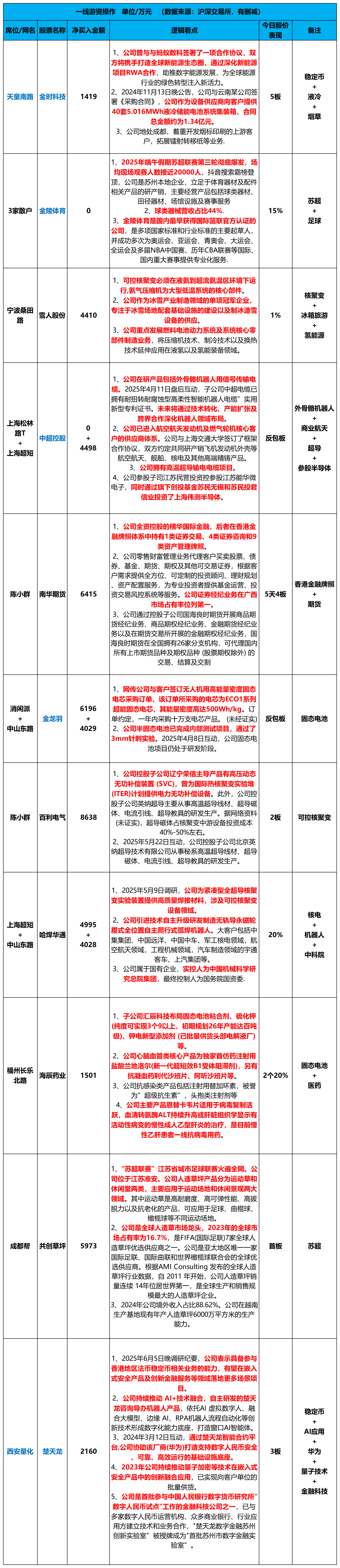
大佬操作
陈小群:买入百利电气8639万,买入南华期货6416万。
消闲派:买入金龙羽6196万
所以接下来指数我觉得只要不出现百点大阴线,短线连板行情会越来越好做的。大家周末好好总结学习,下周行情加把劲,别浪费行情!
每天花6--8小时整理的龙虎榜,就是让大家减少学习时间,最快速度把握市场核心热点。哪家公司有哪些亮点,一分钟就能知道,接下来哪个热点爆了,知道该买啥了。


龙虎榜焦点股解析:
核心逻辑:
1、2025年6月6日晚调研纪要,公司目前已成功推出硬钱包卡及读写设备等数字人民币相关产品。公司与中国电信研究院和上海树图研究院共同研发生产了具备区块链账户管理功能的手机SIM卡(BSIM)及相关产品,兼具移动通信与金融资产管理的双重功能。
2、公司控股股东是中国电子科技集团旗下中电科东方通信集团。公司的主业为数字信息安全产品及系统解决方案,eSIM卡主要应用于金融服务等领域。5G超级SIM卡可与央行数字人民币支付应用相融合形成5G超级SIM卡央行数字人民币钱包。2024年3月6日公告,拟100万美元在印尼设立子公司,拓展印尼市场智能卡及数字身份安全业务。
3、公司探索eID相关技术研究,主要应用于公司数字身份安全领域的解决方案中公司有央行数字人民币钱包硬钱包应用专利和央行数字人民币密钥数据查询获取方法及装置专利。
资金面:主力资金净流入4300万
技术指标:四维操盘

核心逻辑:
1、公司运营6家营利性护理院/医院,为8家非营利性老年医疗护理机构输出管理咨询服务,总运营床位数近4000张,项目遍布江浙沪近10人城市。
2、2024年公司新增美之知耀光白番茄余甘子粉固体饮料、昂立植绛草本固体饮料、昂立蓝莓叶黄素酷软糖等新品。
3、公司主营保健食品和功能食品原料,涉及生物制造关键技术及功能食品领域。2025年4月23日据公司官网,公司经营范围覆盖宠物食品及用品业务,并推出宠物零食、宠物营养补充剂及清洁湿巾等新品.
4、2024年8月9日公告拟在香港投资设立境外全资子公司,经营范围包括跨境电商贸易。
5、大众交通及其致行动人,合计参股公司19.85%。
资金面:主力资金净流入5600万
技术指标:四维操盘

核心逻辑:
1、公司三大主营业务中与养老产业相关的康复器材业务目前以轮椅为最大宗,另外还有助行器、拐杖、便椅、病床架、病床餐桌等产品,能为老年人及康复中的病人提供生活上的方便,提高其生活质量。
2、2025年3月31日公司互动:智能椅和外骨骼机器人等的智能康复辅助器材产品是公司和行业后续的发展方向,公司目前处于研究阶段,尚无完成的产品推出。2025年2月5日互动,公司积极面对银发、残疾等领域人群未来对于智能康复器材产品如:智能轮椅机器人,养老智能服务机器人、外骨骼机器人等的需求,进行研发自有产品。
3、公司主营业务:自行车零配件、康复辅助器材、运动健身器材:康复器材业务目前以轮椅为最大宗,另外还有助行器、拐权等产品。公司与全球排名前二大的Sunrise及lnvacare两家公司合作,其中与Sunrise合作成功开发完成Unix、Rubix及Relax等涵盖低、中、高阶的轮椅系列产品。
4、小米是公司自行车配件终端客户。
资金面:主力资金净流入6700万
技术指标:四维操盘

参考资料:
1)东信和平-四维操盘-近期出现火箭信号且底部量柱由绿转红
2)交大昂立-四维操盘-近期出现火箭信号且底部量柱由绿转红
3)信隆健康-四维操盘-近期出现火箭信号且底部量柱由绿转红
免责声明:【九方智投-投顾-毕威功-登记编号:A0740623110008;以上代表个人观点,仅供参考,不作为买卖依据,据此操作风险自担。投资有风险,入市需谨慎】



