智通财经APP获悉,11月7日,中指研究院发布2025年10月中国住房租赁企业规模排行榜。据统计,2025年10月,TOP30企业开业规模榜合计开业房源量增长至140.7万间,管理规模榜合计管理房源量增长至197.7万间。2025年10月,住房租赁行业逐步迈入传统淡季,重点50城住宅平均租金环比跌幅继续扩大,50城住宅平均租金为34.57元/平方米/月,环比下跌0.49%,同比下跌3.63%。


从开业规模榜来看,据中指研究院统计,2025年10月,TOP30集中式长租公寓企业累计开业房源量为140.7万间,较9月增加0.9万间。入榜企业无变化,华润有巢等有多个门店新入市,开业房源量增加较多。
从管理规模榜来看,据中指研究院统计,2025年10月,TOP30集中式长租公寓企业累计管理房源量为198.7万间,较9月增加0.7万间。入榜企业无变化,美寓、城家等有新项目签约,管理房源量增加较多。
企业动态
建设运营
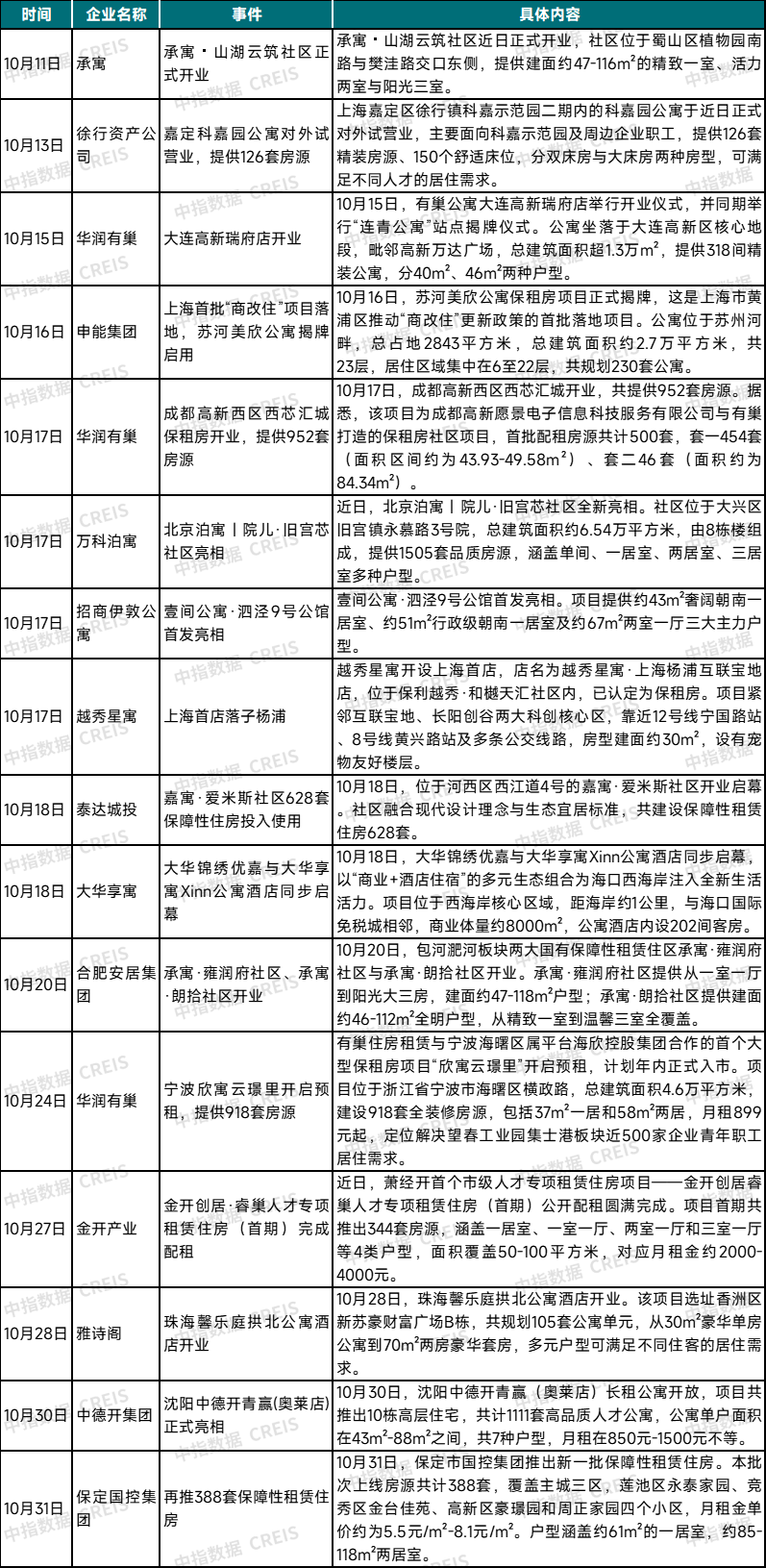
10月,多个保租房项目和人才公寓项目集中上市,部分为地方国企筹建,如上海嘉定科嘉园公寓、天津嘉寓·爱米斯社区;部分由专业化长租公寓运营商运营,如成都高新西区西芯汇城、越秀星寓·上海杨浦互联宝地店等。此外,市场化长租房亦有项目入市,如壹间公寓·泗泾9号公馆等。

业务拓展
10月,万科泊寓签约深铁集团,拟在深铁前海时代项目引入富瑞斯公寓,雅阁酒店集团以“雅阁酒店+澳斯特公寓”双品牌模式签约广东河源锦泰广场项目,雅诗阁中国与福建亚升投资集团签约,将“雅诗阁Ascott”品牌国际服务公寓引入三江一号项目。

品牌建设
10月,多个住房租赁企业有新品牌亮相,如广电城市服务集团旗下长租公寓品牌“迹寓”、西安安居全新长租公寓品牌“乐漾”、城投宽庭旗下高端服务式公寓品牌“宽岚”、建元资管旗下住房租赁品牌“瑞元里”等,精品酒店公寓品牌OPARTMENT旗下Light系列等。

融资动向
10月,住房租赁ABS方面,武汉洪山国投首单保租房ABS成功发行,新黄浦·筑梦城保租房持有型不动产ABS项目获交易所受理,金阳投资集团首单住房租赁CMBS产品成功发行;公募REITs方面,华夏基金华润有巢REIT扩募获批。

政策动向
住房租赁市场指导与支持政策
中央层面:优化保障性住房供给,规范发展租赁市场
10月11日,国新办“高质量完成‘十四五’规划”系列主题新闻发布会上,住建部副部长董建国表示:“十四五”期间,住建部着力保障困难群众基本住房需求。在体系上,充分考虑保障对象的实际情况差异,建立了包含公租房、保障性租赁住房和配售型保障性住房的多层次住房保障体系,对新市民、青年人等不同群体,在住房保障制度上作出了相应安排。在方式上,坚持货币补贴和实物保障相结合,以需定建、以需定购,筹集保障性住房的房源,根据群众需求宜租则租、宜售则售。(住建部)规范发展住房租赁市场,培育市场化、专业化住房租赁企业,提高行业监管和服务能力,依法维护租赁双方合法权益。
《〈中共中央关于制定国民经济和社会发展第十五个五年规划的建议〉辅导读本》中刊登了住建部部长倪虹题为《推动房地产高质量发展》的署名文章,再次强调要优化保障性住房供给,规范发展租赁市场。
地方层面:政策聚焦存量房收储、非居改保、人才住房、公积金支持等多个方面
规范建设方面,上海印发《新时代城市建设者管理者之家的项目认定和运营管理规定(试行)》,深圳发布《<;深圳市社会主体出租保障性租赁住房管理细则>;征求意见稿》,重点围绕社会类保租房的房源发布、租金确定与备案、承租条件核查、租赁收费以及监督管理等内容作出了细化规定。
存量房收储方面,洛阳鼓励支持地方国企开展收购存量商品房用作保障性住房。非居改保方面,深圳支持闲置和低效利用的商业、办公、旅馆(酒店)、厂房、研发用房、仓储、科研教育等非居住存量房屋改建为保障性租赁住房。
人才住房方面,湖南、成都、北京针对大学生创业、青年人才等群体,出台住房保障等方面相关政策,保障形式包括青年驿站、保租房、青年公寓等。
公积金支持政策方面,南京提高多子女家庭提取住房公积金支付房租的限额,湖北支持用公积金直接支付房租。

租赁住房供应
宁夏:过去五年持续完善住房保障体系,累计分配入住公租房达17.2万套,平均入住率稳定在93%以上。五年来,全区累计筹集建设保障性租赁住房3万套,开工建设配售型保障性住房893套,收购存量商品房1485套用于保障性住房,提前并超额完成目标任务,有效解决了4万余名新市民、青年人、农业转移人口、工薪人员等的住房难题。
重庆:目前,全市建成公租房58.3万套,筹集保租房30万套,开工建设配售型保障性住房1.3万套。
南昌:近五年来,全市筹集完成282个项目、71105套(间)保障性租赁住房,均利用存量土地和存量房屋筹建。其中,社会力量和民间资本利用存量土地和存量房屋筹建270个项目、68987套(间),利用集体建设用地建设保障性租赁住房1个项目、288套(间)。
上海嘉定区:“十四五”期间已推出34个项目超16000套人才公寓。
市场运行
整体租金:10月50城住宅平均租金环比下跌0.49%,同比下跌3.63%
2025年10月,住房租赁行业逐步迈入传统淡季,市场需求规模下降,重点50城住宅平均租金环比跌幅继续扩大。根据中指50城住宅租赁价格指数,10月,全国50个城市住宅平均租金为34.57元/平方米/月,环比下跌0.49%,跌幅较9月扩大0.10个百分点;同比下跌3.63%,跌幅较9月收窄0.13个百分点。

重点城市租金:50城中仅2个城市住宅平均租金环比有所上涨
2025年10月,住宅平均租金环比上涨的城市个数为2个,较9月减少2个。具体来看,北海环比上涨0.83%,三亚上涨0.36%。
2025年10月,住宅平均租金环比下跌的城市个数为48个,较9月增加2个。具体来看,西安、温州环比跌幅在1.0%以上;北京、厦门等15个城市跌幅在0.5%-1.0%之间;长春、南昌等16个城市跌幅在0.3%(含)-0.5%之间;深圳、苏州等14个城市跌幅在0.1%-0.3%之间;东莞跌幅在0.1%以内。

土地情报
2025年10月,重点22城共成交129宗涉宅用地,总体规划建筑面积约802万平方米,重庆成交规模居首。具体城市来看,重庆宅地成交规模超百万平方米,成都、苏州、长沙、合肥成交规模在50-100万平方米之间,无锡、武汉、广州、上海等9个城市成交规模在20-50万平方米之间,其余城市成交面积不足20万平方米。
10月重点22城中共成交3宗涉租用地,租赁住房规划建面合计5555平方米。地块均来自上海2025年第八批次土拍,3宗住宅用地需配建5%的保租房。

.paragraphFormat{
text-indent: 2em;
margin-top: 6px;
margin-bottom: 6px;
position: relative;
}
img{
display: block;
margin: 0 auto;
}
table{
border: 1px solid black;
border-collapse: collapse;
}
table td{
border: 1px solid black;
}



