4连板:诚邦股份
3连板:际华集团
2连板:合金投资、再升科技、西上海、凯美特气、雪迪龙、长城电工、四创电子、创新医疗、常青科技、利君股份、吉鑫科技、亚星化学、长城军工


今日芯片板块彻底爆发,刷屏涨幅榜,我们早间直播节目讲了很久芯片股是业绩+科技并重的方向,多次在内部文章中分享了相关概念↓
还没见过下面这张图的内部朋友翻看下历史文章,外部朋友们到我的主页找一找,发了很多次了,芯片产业链的梳理,甚至昨日也有将近1W人看过。


上面这张图,我们早间直播时几乎天天讲,一直讲到今天板块彻底爆发!
热点题材:
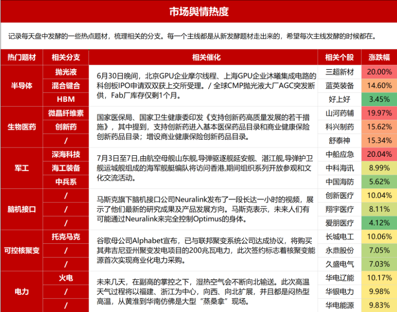
1、半导体
1)6月30日晚间,北京GPU企业摩尔线程、上海GPU企业沐曦集成电路的科创板IPO申请双双获上交所受理。2020年,国家集成电路产业投资基金二期启动,重点支持GPU和AI芯片等高端芯片的国产化。在资本市场上,投资人则积极为“中国英伟达”的创业故事买单,摩尔线程、沐曦、壁仞、燧原都先后在这一年成立;
2)全球CMP抛光液大厂AGC突发断供,Fab厂库存仅剩1个月;
光刻机相关:蓝英装备、海立股份、凯美特气等;
2、深海科技
1)会议提到要推动海洋经济高质量发展,要加强顶层设计,加大政策支持力度,鼓励引导社会资本积极参与发展海洋经济。要提高海洋科技自主创新能力,强化海洋战略科技力量,培育发展海洋科技领军企业和专精特新中小企业。要做强做优做大海洋产业,推动海上风电规范有序建设,发展现代化远洋捕捞,发展海洋生物医药、生物制品,打造海洋特色文化和旅游目的地,推动海运业高质量发展;
海上风电相关:新强联、大金重工、金雷股份等;海运相关:宁波海运、国航远洋、宁波远洋等;

(海洋经济概念的波动很大,这里梳理一下板块的核心企业,仅供教学参考,不作为买卖依据,据此操作风险自负)
3、微晶纤维素
1)当地时间6月30日,印度特伦甘纳邦的Sigachi Industries化工厂发生大规模爆炸并引发火灾。Sigachi Industries是全球最大的微晶纤维素(MCC)生产商之一。国内方面,国家药监局2024年新版《药用辅料质量通则》明确将微晶纤维素的比表面积、聚合度等关键指标纳入强制标准,倒逼行业技术升级;
4、电力
1)未来几天,在副高的掌控之下,湿热空气会不断向北输送。此次高温天气过程将以福建、浙江为中心,向西、向北扩展,并且都是闷热型高温,从黄淮到华南仿佛是大型“蒸桑拿”现场。这将是今年以来范围最大的高温天气过程,并且强度显著增强,局地最高气温将超过40℃,具有一定极端性。
(最近在梳理电力板块的内容,明天在内部文章中的朋友们分享一下)
早间跟大家讲了如何使用【长升诀】实战技术提升的指标选出板块牛股,现在再跟大家举例讲讲:

(本标的仅做【长升诀】多维技术指标教学案例分析,不做投资推荐,以上代表个人观点,仅供教学参考,不作为买卖依据,据此操作风险自负)
同样是低位震荡股,为什么强势标的可以连续拉升很少调整,股价几天涨超20%?
如果使用【长升诀】多维技术指标来看,明显可以看到在近半年时间内,该股持续多次有资金流入,
甚至该标的仅有三天主力资金流出,随后就开启一波上涨,资金开始持续流入,股价涨幅不明显但主力资金已经明显开始流入,
即使在前期板块调整该股跟随调整时,这一标的的主力资金仍在不断买入,随着后续板块回暖,该标的的涨幅就开始明显大于其他股,此时很多分析可能就重点在于该标的的市值较小等因素,这些也同样是这类标的获得主力资金流入的原因之一,但本质上决定一个股性好坏的核心问题,还是资金是否持续流入!
同样板块,同类型标的,不同命是A股中的常态,那【长升诀】多维技术指标可以帮助大家筛选出真正的资金偏爱的龙头标的,
赚钱效应明显回暖,拥有一套好的工具,能够大幅优化大家的账户持仓,哪些方向更具潜力,哪些方向逆市下跌,都可以使用我们的多维指标来进行分析与优化!
很多朋友喜欢筛选低位潜力标的,下跌九转指标就是这其中非常突出好用的,那九转指标也是我们【长升诀】课程用户可以使用起来的一个好的股池!
今天限时给大家体验一下 0701九转股池 !
今天讲了非常多的内容,希望能够帮助到大家在行情回暖时取得好的收益!我也相信不论是我们的指标、课程还是服务,只要大家体验一次一定觉得物超所值!
贺老师会每天跟大家分享一下市场热点的内容,这些内容中的精华部分会在早间的直播中再仔细讲讲,大家可以给贺老师点个关注,后续的市场机会和热点概念等内容都会跟大家进行分享。
贺老师的【长升诀】实战技术提升的课程上线了,大家有持仓的一些问题欢迎大家在牛牛学堂里来问贺老师,现在牛牛学堂人不多,能回答的尽量都给大家回答到。
本系列课程专注于通过多维度技术分析方法判断个股的趋势面、资金面、技术面及所处的股价区域,本课程还会送到大家避雷宝和AI诊股来判断个股基本面,
从技术面和基本面两大维度做好个股的持仓分析,帮助大家找到好的强势标的入场点和高位卖点,通过技术分析的方法,不断优化持仓,减小账户回撤,争取复利增长!目前体验价仅288元/月,很希望大家能够来支持,体验一下。
点击下方图片即可参与,欢迎更多朋友加入!
【九方智投贺国庆(登记编号:A0740622100001);以上代表个人观点,仅供教学参考,不作为买卖依据,据此操作风险自负】




