
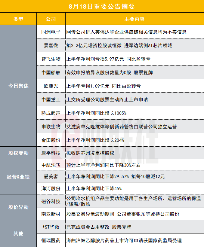
今日聚焦
【6天5板同洲电子:网传公司进入英伟达等企业供应链相关信息均为不实信息】
同洲电子(002052.SZ)发布股票交易异常波动公告称,公司近期关注到网上传播的关于公司进入了英伟达、Meta、谷歌、华为、寒武纪等企业的供应链的相关信息,均为不实信息。公司目前未与上述任何企业签署合同,公司将积极进行市场拓展。公司目前正常经营,近期公司经营情况及内外部经营环境未发生重大变化。敬请投资者理性决策,注意投资风险。
【景嘉微:拟2.2亿元增资控股诚恒微 进军边端侧AI芯片领域】
景嘉微(300474.SZ)公告称,公司拟以自有资金2.2亿元参与无锡诚恒微电子有限公司增资项目,增资完成后,公司将直接持有目标公司33.59%的股权,并通过一致行动关系,合计取得目标公司64.89%的表决权,成为目标公司的控股股东。诚恒微锚定边端侧算力引擎,主营业务为边端侧AI芯片设计、研发与销售,采用Fabless经营模式,业务涵盖了集成电路设计前沿研发、芯片架构设计、配套软件开发及行业解决方案赋能,构建从技术探索到产业落地的全链条能力。
【智飞生物:上半年净利润亏损5.97亿元 同比盈转亏】
智飞生物(300122.SZ)公告称,智飞生物发布2025年半年度报告,报告期内,公司营业收入为49.19亿元,同比下降73.06%,归属于上市公司股东的净利润为亏损5.97亿元,上年同期盈利22.34亿元,同比转亏。公司计划不派发现金红利,不送红股,不以公积金转增股本。
【中航沈飞:预计上半年净利润同比下降30%左右】
中航沈飞(600760.SH)公告称,预计2025年半年度实现营业收入146.28亿元左右,同比下降32.35%左右;归属于上市公司股东的净利润11.36亿元左右,同比下降29.78%左右。
【爱美客:上半年净利润同比下降29.57% 拟每10股派12元】
爱美客(300896.SZ)公告称,爱美客发布2025年半年度报告,实现营业收入12.99亿元,同比下降21.59%;归属于上市公司股东的净利润7.89亿元,同比下降29.57%。公司拟每10股派发现金红利12元(含税)。
【中国船舶:有效申报的异议股份数量为0股 股票复牌】
中国船舶(600150.SH)公告称,公司股票将于2025年8月19日开市起复牌。此前,公司已刊登拟开展吸收合并重大资产重组项目的异议股东收购请求权申报结果,并于8月13日开市起停牌实施收购请求权申报,申报期截至8月15日结束。公司同时公告,公司换股吸收合并中国重工暨关联交易之异议股东收购请求权申报期间内,共有3名股东进行了申报,申报股份数量10,500股。经核对,剔除无效申报后,本次收购请求权有效申报的异议股东数量为0名,有效申报的异议股份数量为0股。
【欧菲光:上半年亏损1.09亿元 同比由盈转亏】
欧菲光(002456.SZ)披露2025年半年报,公司上半年实现营业收入98.37亿元,同比增长3.15%;归母净利润为-1.09亿元,同比由盈转亏。基本每股收益-0.0332元。报告期内,公司因实施股权激励计划确认的股份支付费用同比增加;公司增值税加计抵减损益同比减少;因联营企业经营亏损,公司投资收益同比减少,导致本期归属于上市公司股东的净利润减少。
【洋河股份:上半年净利润同比下降45%】
洋河股份(002304.SZ)发布2025年半年度报告,营业收入为147.96亿元,同比下降35.32%。归属于上市公司股东的净利润为43.44亿元,同比下降45.34%。
【磁谷科技:公司冷水机组产品主要功能是用于各生产场所、运营场所的保温/降温/散热】
磁谷科技(688448.SH)发布股票交易异常波动公告称,公司主营业务为磁悬浮流体机械及磁悬浮轴承、高速电机、高速驱动等核心部件的研发、生产、销售,主要产品为磁悬浮离心式鼓风机、磁悬浮空气压缩机、磁悬浮真空泵等磁悬浮空气产品,磁悬浮冷水机组、磁悬浮膨胀发电机组等磁悬浮特殊介质产品。2025年上半年,公司磁悬浮冷水机组实现销售收入654.41万元,占营业收入比例为4.32%,主要形成收入的行业为:化工/食品、消费电子、医药等行业,暂未对公司业绩产生重大影响。本公司冷水机组产品主要功能是用于各生产场所、运营场所的保温/降温/散热。
【2连板南亚新材:股票交易异常波动期间 公司董事张东等减持公司股份】
南亚新材(688519.SH)发布股票交易异常波动公告称,经核实,在公司本次股票交易异常波动期间,公司控股股东、实际控制人及其一致行动人不存在买卖公司股票的情况;公司董事张东、郑晓远、耿洪斌、崔荣华分别减持3万股、3.92万股、9万股、9.66万股;公司监事陈小东减持4,400股。公司不存在违反信息披露规定的情形。
【中国重工:上交所受理公司股票主动终止上市申请】
中国重工(601989.SH)公告称,公司已于2025年8月14日向上海证券交易所提交股票主动终止上市的申请,并于8月18日收到上交所出具的《关于受理中国船舶重工股份有限公司股票主动终止上市申请的通知》。根据通知,上交所决定受理公司股票主动终止上市的申请。公司将在上交所批准后刊登相关终止上市公告。
【骄成超声:上半年净利润同比增长1005%】
骄成超声(688392.SH)发布半年报,公司2025年半年度实现营业收入3.23亿元,同比增长32.50%。归属于上市公司股东的净利润为5803.69万元,同比增长1005.12%。利润增长主要系主营业务收入增加且毛利率水平较高的产品收入占比持续提升,以及公司加强经营管理,不断提高运营管理效率,毛利率和整体盈利能力进一步提升所致。
【20CM两连板申联生物:艾滋病单克隆抗体等创新药管线由联营公司独立运营】
申联生物(688098.SH)发布异动公告,公司目前的主营业务是兽用生物制品,艾滋病单克隆抗体等创新药管线由联营公司世之源独立运营。世之源拥有艾滋病治疗单克隆抗体药物(UB-421)、抗过敏Anti-IgE单克隆抗体药物(UB-221)以及抗单纯疱疹病毒单克隆抗体药物(UB-621)等管线在中国大陆的临床及商业化权利。截至本公告披露日,世之源三个创新药管线尚处于不同的研发阶段。其中,UB-221已由世之源在中国大陆全面开启临床II期试验;UB-421与UB-621将由世之源依据其战略及全球临床数据,灵活调整国内临床策略与实施进度。上述创新药管线的临床试验能否成功还存在重大不确定性。
【4连板金田股份:上半年净利润同比增长204%】
金田股份(601609.SH)发布半年报,营业收入592.94亿元,同比增长2.46%,净利润3.73亿元,同比增长203.86%。2025年上半年,公司落实“产品、客户双升级”策略,产品在高端领域应用不断深化;加强海外客户拓展,海外市场销量继续保持增长;同时通过数字化建设,提升经营管理效率,公司产品毛利水平与盈利能力同比提升。
投资&签约
股权变动
【康平科技:拟收购苏州凌臣控股权】
康平科技(300907.SZ)公告称,公司与朱建冬等五人签署股权收购意向协议,拟以支付现金的方式收购苏州市凌臣采集计算机有限公司控股权。标的公司深耕智能装备控制单元的核心零部件领域多年,为下游智能装备和工业机器人客户提供各种运动控制、精密传动等核心零部件和机器人模组。
经营&业绩
【赛轮轮胎:预计上半年度净利润18.30亿元 同比下降15%左右】
赛轮轮胎(601058.SH)公告称,赛轮轮胎预计2025年半年度归属于上市公司股东的净利润为18.30亿元左右,同比下降15%左右。扣非净利润为18.10亿元左右,同比下降12%左右。
【景嘉微:上半年净利润亏损8761万元】
景嘉微(300474.SZ)公告称,2025年上半年营业收入为1.93亿元,同比下降44.78%,净利润亏损8761万元,同比转亏。主要原因是行业需求下降,叠加客户成本管控、持续研发投入和市场竞争压力等因素。公司计划不派发现金红利,不送红股,不以公积金转增股本。
【瑞芯微:上半年净利润同比增长191%】
瑞芯微(603893.SH)披露2025年半年报,公司上半年实现营业收入20.46亿元,同比增长63.85%;归母净利润为5.31亿元,同比增长190.61%。基本每股收益1.27元。报告期内,公司依托在AIoT产品长期战略布局优势,因应AI在端侧应用发展需求,旗舰产品RK3588、次新产品RK3576等带领AIoT各产品线继续保持高速增长,特别在汽车电子、工业应用、机器视觉及各类机器人等重点领域持续扩张。
【南玻A:上半年净利润同比下降89.83%】
南玻A(000012.SZ)公告称,南玻集团发布2025年半年度报告摘要,上半年实现营业收入64.84亿元,同比下降19.75%;归属于上市公司股东的净利润为7453.15万元,同比下降89.83%。公司计划不派发现金红利,不送红股,不以公积金转增股本。
【石化油服:上半年净利润4.92亿元 同比增长9%】
石化油服(600871.SH)公告称,石化油服发布2025年半年度报告摘要,公司实现营业收入370.51亿元,同比增长0.6%;实现归属于上市公司股东的净利润4.92亿元,同比增长9%。公司董事会决议不派发半年度现金股利,也不进行资本公积金转增股本。
【博威合金:上半年净利润同比增长6.05%】
博威合金(601137.SH)发布2025年半年度报告,公司营业收入102.21亿元,较上年同期增长15.21%。归属于上市公司股东的净利润为6.76亿元,同比增长6.05%。
【国电电力:上半年净利润36.87亿元 同比下降45.11%】
国电电力(600795.SH)发布半年报,2025年上半年营业收入776.55亿元,同比下降9.52%;归属于上市公司股东的净利润36.87亿元,同比下降45.11%。
【剑桥科技:上半年净利润同比增长51.12%】
剑桥科技(603083.SH)发布半年报,上半年营业收入20.35亿元,同比增长15.48%,净利润1.21亿元,同比增长51.12%。报告期内,公司业绩增长主要得益于高速光模块和电信宽带接入两大核心业务的突出贡献。其中,高速光模块业务表现尤为亮眼,一方面,市场需求的旺盛带动订单大幅增加,公司凭借高质量及时发货支撑了发货金额的同比大幅增长;另一方面,产品结构的优化推动销售毛利率显著提升。
【新华保险:前七个月累计原保险保费收入为1378.06亿元 同比增长23%】
新华保险(601336.SH)公告称,公司于1月1日至7月31日期间累计原保险保费收入为1378.06亿元,同比增长23%。
【孩子王:上半年净利润同比增长79.42% 拟10派0.2元】
孩子王(301078.SZ)公告称,公司上半年实现营业收入49.11亿元,同比增长8.64%;归母净利润1.43亿元,同比增长79.42%。公司拟每10股派发现金红利0.2元(含税)。公司上半年母婴商品线上销售收入18.98亿元,占母婴商品销售收入比重为43.86%。截至上半年末,APP已拥有超6700万名用户。
【惠而浦:上半年净利润同比增长593.65%】
惠而浦(600983.SH)发布半年报,上半年营业收入21.91亿元,同比增长34.10%;归属于上市公司股东的净利润2.16亿元,同比增长593.65%。净利润增长主要系外销收入增加,费用大幅度缩减所致。
股价异动
【二连板新天药业:正在筹划对参股公司汇伦医药追加股权投资】
新天药业(002873.SZ)公告称,公司股票连续三个交易日收盘价格涨幅偏离值累计超过20%,属于股票交易异常波动情况。经核实,公司生产经营一切正常,未发现存在对公司股票交易价格可能产生重大影响的媒体报道、市场传闻等。公司正在筹划拟使用自有资金不超过4,000万元,通过“增资+受让”方式,对参股公司汇伦医药追加股权投资事项,完成后预计持有汇伦医药的股权比例将增加至15.4567%,汇伦医药仍为公司的参股公司。该事项待召开董事会议审议,尚存在不确定性。
【巨力索具:全资子公司存在盈利不确定性或不达预期的风险】
巨力索具(002342.SZ)发布异动公告,公司于2025年8月14日召开的第七届董事会第三十六次会议审议通过了《关于拟投资设立全资子公司的议案》,同意公司拟以自有货币资金1亿元人民币投资设立全资子公司巨力索具海洋科技(天津)有限公司。该标的公司设立后,受不可控等因素影响存在盈利不确定性或不达预期的风险;另,该标的公司尚处于筹划阶段,短期内对公司未来财务状况和经营成果不产生重大影响。
【20CM两连板影石创新:全景无人机产品目前并未产生实际收入】
影石创新(688775.SH)发布异动公告,经公司自查,公司于2025年8月14日晚开启全景无人机产品公测。截至目前该全景无人机产品尚处于公测阶段,量产问题仍在解决,未正式发售,目前并未产生实际收入,预计不会对2025年度的经营业绩产生重大影响。
其他
【智飞生物:青少年及成人组分百白破疫苗临床试验申请获受理】
智飞生物(300122.SZ)公告称,全资子公司智飞绿竹研发的青少年及成人组分百白破疫苗获得国家药品监督管理局药物临床试验申请受理通知书。该疫苗适用于7岁及以上健康人群预防百日咳、白喉、破伤风,国内暂无可供青少年及成人使用的组分百白破疫苗获批上市,市场前景广阔。
【*ST华微:已完成资金占用整改 股票复牌】
*ST华微(600360.SH)公告称,公司已完成资金占用整改,收到上海鹏盛归还的全部占用资金及利息合计15.67亿元。北京国府嘉盈会计师事务所已出具专项审核报告,确认公司已按中国证监会吉林监管局的要求完成资金占用整改。公司股票将于8月19日开市起复牌。公司同日公告,因被关联方非经营性资金占用而触及的其他风险警示情形已经消除,公司已向上交所申请撤销因关联方非经营性资金占用而触及的其他风险警示情形。
【恒瑞医药:海曲泊帕乙醇胺片药品上市许可申请获国家药监局受理】
恒瑞医药(600276.SH)公告称,公司收到国家药监局下发的《受理通知书》,公司海曲泊帕乙醇胺片的药品上市许可申请获国家药监局受理,适应症为用于化疗为主的抗肿瘤治疗所致血小板减少症成人患者。
【万华化学:烟台产业园TDI装置及相关配套装置将于8月19日开始陆续停产检修】
万华化学公告,公司子公司匈牙利宝思德化学公司(BorsodChemZrt.)MDI(40万吨/年)、TDI(25万吨/年)等一体化装置及相关配套装置于2025年7月23日开始陆续停产检修。截至目前,上述TDI装置的停产检修已经结束,恢复正常生产;MDI装置待复产后另行公告。按照年度检修计划,公司烟台产业园TDI装置(30万吨/年)及相关配套装置将于2025年8月19日开始陆续停产检修,预计检修40天左右。公司福建工业园新建TDI二期装置(36万吨/年)已于近期建成投产,并产出合格产品。



