智通财经APP获悉,克而瑞地产研究发布的月报显示,2025年11月,30家重点上市房企实现销售全口径金额1623.6亿元。累计业绩来看,30家重点上市房企实现销售全口径金额19811.3亿元。从单企业表现来看,2025年11月30家重点上市房企中有7家单月业绩环比增长,包括华润置地、龙光集团、中海地产、融创中国、滨江集团、远洋集团和新城控股,其中华润置地的单月业绩环比增幅最大。整体来看,30家重点上市房企前11月累计全口径销售金额有中国金茂和绿地控股实现了增长。

企业拿地:头部央国企核心城市补仓,整体投资保持谨慎
1、月度房企投资仍偏谨慎。一方面是四季度以来销售持续筑底,企业在上半年积极拿地后均采取收缩的策略,以待明年寻求更优质地块;另一方面四季度出让的优质地块无论是供应总量还是供应频次同样较二季度、三季度有明显回落。因此,从数据面可以看到,重点监测的30家房企单月投资金额(全口径)约为234亿元,拿地面积为131万平方米。
2、13家企业单月有新增土储入账。其中单月拿地超过30亿元(全口径)的企业有中海地产、绿城中国、中国金茂等央国企。整体来看,典型企业拿地态度、意愿十分谨慎,投资布局集中一二线优质地块。
年末房企投资保持理性,不再盲目扩张,而是将重心转向冲刺全年业绩。一方面,企业减少了对新土地的获取,转而更加注重现有项目的开发与销售,力求在年底前实现资金的快速回笼。另一方面,即便有拿地需求,企业也更加倾向于选择那些位于一二线城市、具有较高开发价值和市场潜力的优质地块,以确保投资回报的稳定性和可持续性。整体来看,房企在年末的投资行为呈现出一种“蛰伏”的态势,为来年的市场布局积蓄力量。

企业融资:单月总量环比回升,成本持续走低
1、融资总量:2025年11月65家典型房企的融资总量为432.79亿元,环比增长24%。从全年的累计数据来看,1-11月65家典型房企的累计融资总量为3902.36亿元。在融资结构方面,本月房企境内债权融资261.26亿元,环比减少1.2%;境外债权融资111.74亿元,环比增长292.1%;资产证券化融资59.79亿元,环比增长6.6%。
2、融资成本:2025年1-11月65家典型房企新增债券类融资成本为2.87%,较2024年降低0.06个百分点,其中境外债券融资成本6.21%,较2024年全年提升2.03个百分点,境内债券融资成本2.52%,较2024年全年降低0.39个百分点。单月来看,本月由于华润置地发行了两笔境外债券,因此整体的境外融资成本有所降低,而由于境内发行债券的企业基本都是招商蛇口、保利发展、华润置地等央国企,因此境内债券融资成本环比降低了0.08个百分点至2.3%,继续保持低位。


组织动态:龙湖华发等多家房企精简层级,提升效能

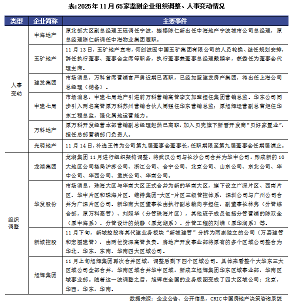
今年以来,房企大规模组织架构调整和高管换防已成为常态。据CRIC监测的65家企业显示,11月以来这一趋势持续延续,不仅房企高层密集变动,多家企业也同步启动组织架构优化,以适配行业新形势。
在组织架构调整方面,多家房企通过区域合并、精简层级提升效能。龙湖集团于11月启动组织调整,核心内容包括将武汉与长沙相关区域业务合并,并最终确定十大地区公司的业务版图,进一步聚焦核心市场。此次调整延续了行业区域整合的趋势,旨在通过优化区域布局提升协同效应与决策效率。
华发股份近期也官宣将珠海大区与华南大区合并为新的华南大区,形成“混编舰队”新班子,新大区下设广深、西南、华中、珠海四大片区,维持集团-大区-片区三级管控,新华南大区由执行副总裁向宇担任董事长,班子成员吸纳了万科、中海等多体系人才。
新城控股也进行组织调整,核心是“建管裂变、地产整合”。其轻资产业务“新城建管”分设为两家公司,意图通过内部竞赛抢占代建市场,将其打造为新增长引擎。地产开发事业部将原有区域整合为华北、华东、东南、华南四大区域公司,旨在降本提效,聚焦“保交付”。同时企业逆势启动“三年千人”校招,以实现企业“稳开发、强经营”的战略,强化穿越周期的能力。
旭辉集团的调整则更为彻底,11月上旬为实现组织精简高效,撤销北京、苏皖、东南等5个分区及下属城市公司,新成立华北、华东、华南三大区域事业部,其中华东事业部覆盖沪浙苏等六省市,华南事业部辐射粤湘鄂等五省区。调整后旭辉形成华东、华南、北京、华西四大区域及山东平台的业务版图,区域事业部下设“四部三组”核心部门,实现总部直管一线,凸显战略收缩、聚焦核心区域的意图。
.paragraphFormat{
text-indent: 2em;
margin-top: 6px;
margin-bottom: 6px;
position: relative;
}
img{
display: block;
margin: 0 auto;
}
table{
border: 1px solid black;
border-collapse: collapse;
}
table td{
border: 1px solid black;
}



