国产3A游戏《黑神话:悟空》火遍全网,A股相关概念股表现活跃。该游戏出版方的浙版传媒周三收盘2连板,为该游戏做周边产品的中信出版和媒体报道称共同推出该游戏定制版显卡的旗天科技周二20CM涨停。参股公司为《黑神话:悟空》开发商早期投资方的华谊兄弟周二盘中一度20CM涨停。子公司助力《黑神话:悟空》游戏制作的利亚德周二盘中涨超14%。
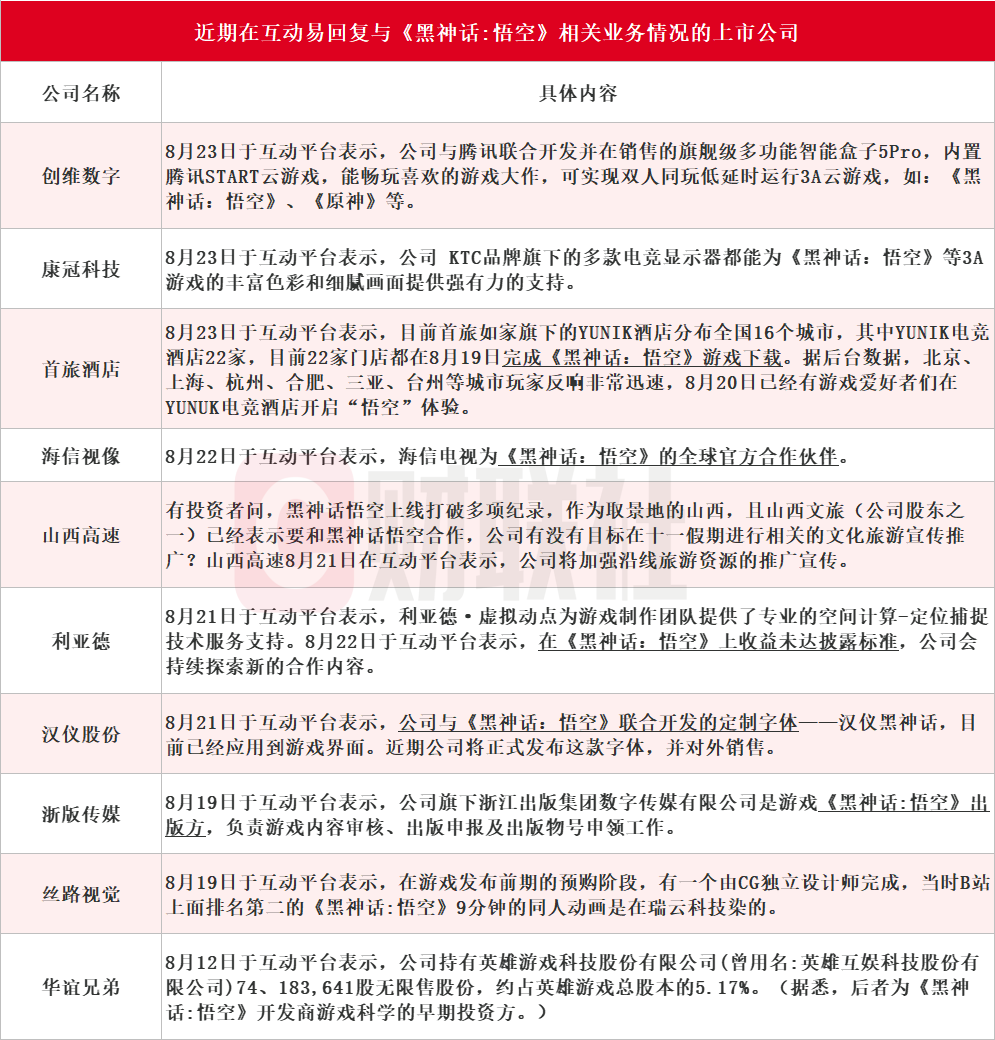
据财联社不完全统计,截至发稿,包括创维数字、康冠科技、首旅酒店、海信视像、山西高速、利亚德、汉仪股份、浙版传媒、丝路视觉和华谊兄弟在内的10家上市公司近期在互动平台回复与《黑神话:悟空》相关业务情况,具体情况如下表:

消息面上,8月20日,国产3A游戏《黑神话:悟空》正式上线引爆全球。截至8月23日21点整,《黑神话:悟空》全平台销量已超过1000万套,全平台最高同时在线人数300万人。
开源证券分析师方光照等人8月23日研报指出,随着《黑神话:悟空》上线后首个周末的到来,大量用户将具备空闲时间购买和体验《黑神话:悟空》。因此判断本周末在线人数或再创新高,或接近PUBG创下的325.7万同时在线的Steam历史最高记录。参考《最后生还者2》首周销量超400万,2年销量超1000万的销售趋势,《黑神话:悟空》全生命周期销量或有机会达2000万。
开源证券进一步表示,除了用户数及销量表现亮眼外,《黑神话:悟空》还受到新华社、人民日报等央媒的报导,肯定了《黑神话:悟空》对宣扬中国传统文化的积极作用。方光照等人认为,作为中国游戏工业化新的里程碑,《黑神话:悟空》填补了国产高品质3A单机游戏的空白,其成功有望吸引更多游戏公司或资本投向主机及PC游戏,或驱动国内主机及PC游戏市场规模快速增长。
据悉,《黑神话:悟空》的研发方为游戏科学,由原腾讯《斗战神》网游项目核心成员冯骥、杨奇等人创立,公司股东除研发团队外还包括腾讯和英雄互娱。3A游戏的特点是开发周期长、研发投入大,《黑神话:悟空》整体游戏研发周期超6年,研发投入或超3亿元。
方正证券分析师郝艳辉等人8月21日研报认为,短期内借助《黑神话:悟空》热度进行IP合作的方向值得关注,如中信出版参与其设定集的出版发行,其余公司除浙版传媒是其版号出版单位外,暂无直接业务相关公司,但考虑到游戏的《西游记》文化IP及玩家对首款国产3A游戏的民族情怀,游戏热度有望持续走高,有望提振游戏及IP等传媒板块情绪。建议关注吉比特、恺英网络、神州泰岳等具备稳健基本盘和低估值标的,完美世界主机游戏开发实力和顺网科技旗下云游戏平台亦值得关注。
华金证券分析师倪爽8月21日研报指出,《黑神话:悟空》火热发布有望推动板块发展,国产3A游戏顺利发布有效提升行业关注度,同时技术发展与政策规划相结合促进产业发展。建议关注:腾讯控股、网易-S、哔哩哔哩-W、三七互娱、恺英网络、巨人网络、昆仑万维、冰川网络、吉比特、汤姆猫、姚记科技、游族网络、浙版传媒、神州泰岳、顺网科技、阅文集团、天娱数科、因赛集团、恒信东方、万兴科技、视觉中国等。
投资建议方面,开源证券方光照等人认为,具有资金、技术与人员优势及具备主机、PC游戏开发经验的头部游戏公司,或更受益于主机、PC游戏市场规模的增长,重点推荐腾讯控股、网易-S、完美世界、恺英网络等。此外,《黑神话:悟空》游戏的IP影响力也已具备跨圈层效应,包括英伟达、瑞幸咖啡、京东等超10个品牌已宣布与《黑神话:悟空》展开联动。《黑神话:悟空》的出圈有望带动后续“西游”“悟空”等IP周边及影视动漫等衍生内容的开发,拉动相关产业链需求,重点推荐上海电影,受益标的包括中信出版。此外,《黑神话:悟空》对主机、PC硬件配置(尤其是显卡)要求较高,硬件条件不满足的玩家或选择通过电竞酒店等线下电竞场所,或通过购买云游戏服务以体验游戏,从而有望拉动对游戏云服务的需求,重点推荐盛天网络、心动公司,受益标的包括顺网科技。



