摩根士丹利的一篇报告带火了Dojo,让大家看到特斯拉自研超算中心的能力以及未来超算中心的规划。受消息刺激,当地时间周一,美股特斯拉大涨10.09%,总市值一夜增加约人民币5800亿元。
周二A股智能驾驶概念股走强,威帝股份收盘涨停,德迈仕盘中最高涨超17%。随后,世运电路周三在互动平台表示,公司已于今年二季度开始供应Dojo项目的PCB产品。未来随着自动驾驶、人工智能等相关领域的发展,Dojo需求增量明确。凯格精机则表示,目前暂没有与特斯拉Dojo相关的合作。

摩根士丹利分析师AdamJonas团队预测,Dojo将为特斯拉带来高达5000亿美元的市值增幅,特斯拉的目标股价从每股250美元提高至400美元,其建议投资者增持该股票,并将其列为行业内的首选股。此外,大摩还称,特斯拉原来是一家汽车公司和科技公司,但现在开始更像是一家科技公司,收入来源将主要依靠软件和服务业务。

华泰证券何翩翩9月13日研报指出,AI芯片竞争格局已趋白热化。云计算和互联网大厂正在自研芯片之余,一些初创AI芯片企业以及芯片行业以外的企业,包括特斯拉等,正在异军突起,试图针对AI应用中内存和传输速度的瓶颈,在芯片的内存共享和低延时技术路线上另辟蹊径。何翩翩认为或将成为英伟达最大的竞争对手。
据介绍,2021年8月,特斯拉在AIDay首次介绍Dojo超算,并在今年7月开始量产。特斯拉首席执行官马斯克表示,公司计划在2024年底前对该项目投资超过10亿美元。根据特斯拉在6月发布的算力发展规划,Dojo将在明年一季度成为全球排名前五的算力设施,并将在明年10月达到100EFlops算力,等效30万片英伟达A100GPU算力。

Dojo的本职工作是训练特斯拉全自动驾驶系统。但大摩Jonas团队分析称,考虑到特斯拉即将推出的自动机器人出租车和网络服务,Dojo的落地似乎更加明确,且可能会推动特斯拉公司生态的重大升级。中银证券杨思睿9月13日研报同样指出,机器人与自动驾驶汽车同源,特斯拉人形机器人Optimus搭载FSDAI运算芯片DojoD1,未来有望与自动驾驶业务联动,进一步打开增长空间。

超级计算机又称高性能计算机、巨型计算机等,其运算速度可以达到每秒数亿亿次,是普通计算机的数千万倍;每秒千万亿次运算的超级计算机被称为“P级超算”,每秒百亿亿次运算的超级计算机则被称为“E级超算”。根据Frost&Sullivan预测,2022-2025年我国超算服务市场规模复合增速约24.1%,若持续保持这一增速发展,到2028年,中国超算服务市场规模将接近900亿元。
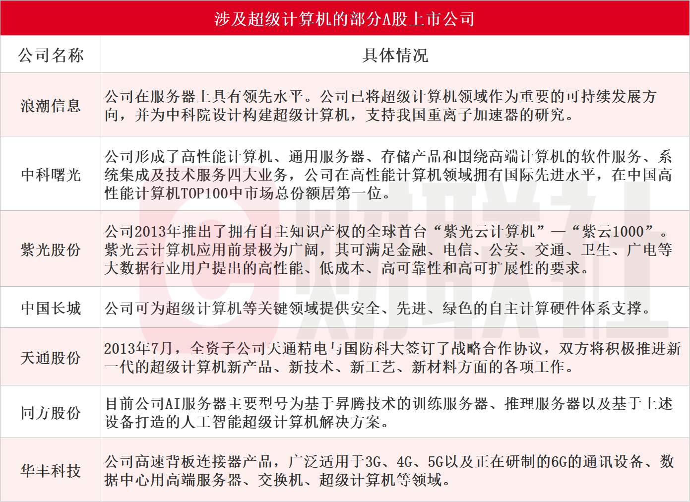
据不完全统计,涉及超级计算机的A股上市公司主要有浪潮信息、中科曙光、紫光股份、中国长城、天通股份、同方股份、华丰科技等,具体情况如下:

(来源:财联社)



