突然爆发的原因找到了!
周五午后一开盘,大金融板块突然拉升,中国太保涨近7%,中国平安涨近6%,中银证券涨停,金融科技ETF、证券保险ETF批量涨超3%,彻底引爆整个A股!
全市场都很急找原因,到底发生了什么大事?!
盘后,金融监管总局一则政策指向大资金——险资!
又有千亿增量资金来袭?
1
风险因子再度下调
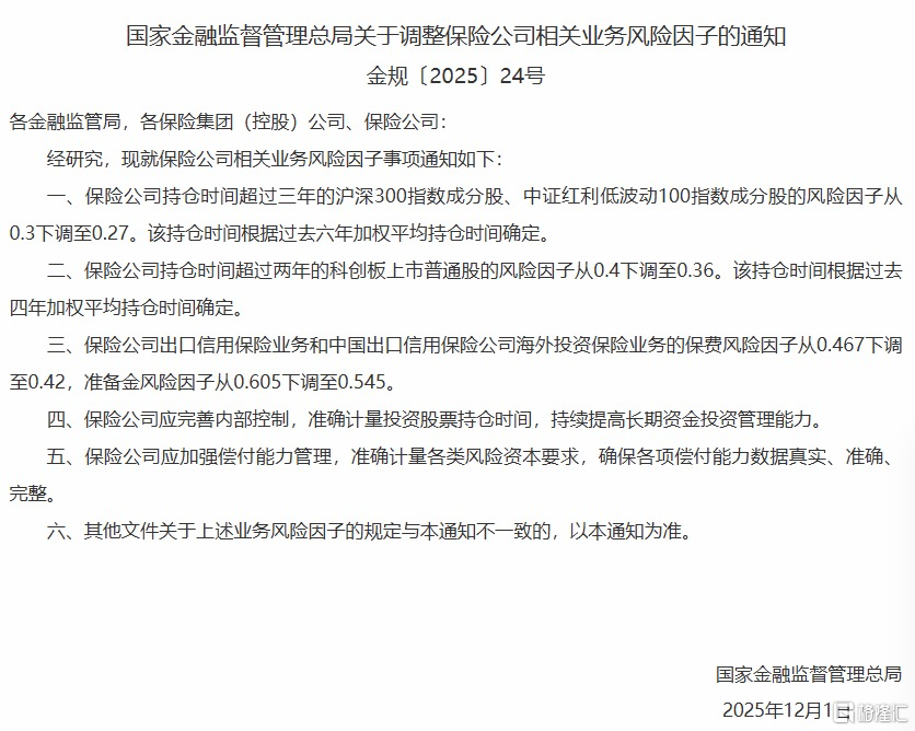
12月5日,A股收盘后,国家金融监管总局发布《关于调整保险公司相关业务风险因子的通知》,再次调低沪深300指数、中证红利低波动100指数、科创板成分股的风险因子:
沪深300指数成分股(持有>3年):风险因子从0.3→0.27(↓10%)
中证红利低波动100指数成分股(持有>3年):风险因子从0.3→0.27(↓10%)
科创板股票(持有>2年):风险因子从0.4→0.36(↓10%)
保险公司相关业务风险因子事项通知如下:

本次下调风险因子是对今年5月7日的国信办发布会上预告的下一步:“将股票投资的风险因子进一步调降10%,鼓励保险公司加大入市力度”的正式落地。
下调风险因子,为何能鼓励险资加大入市力度?
风险因子是衡量险资投资资产风险程度、计算偿付能力资本要求(SCR)的核心参数,公式可简化为:
偿付能力资本要求=投资资产规模×对应资产风险因子。
简单来说,风险因子直接决定了险企投资某类资产需要“预留”多少资本来覆盖潜在风险,风险因子越高,资本占用越多。
调降前,沪深300指数股票风险因子为0.3,险企投资100亿元该股票,需计提30亿元的偿付能力资本,当风险因子降10%至0.27,同样100亿元投资仅需计提27亿元资本,直接减少3亿元资本占用。
这部分释放的资本额度,要么可用于增配更多股票,要么可用于拓展其他业务,本质上提升了险企权益投资的“资本使用效率”。
据中泰证券测算,若这部分释放资金全部增配沪深300股票,对应股市增量为1086亿元。若不增配股票,则改善行业偿付能力充足率幅度约1个百分点。
2
政策持续推动险资入市
事实上,这是政策第二次下调沪深300、科创板的股票风险因子了。
2023年9月10日,将沪深300指数、科创板成分股风险因子分别从0.35调整为0.3,从0.45调整为0.4,公募基础设施证券投资基金(REITs)未穿透部分风险因子从0.6调整为0.5。
相比上次,本次调整还对持仓时间有了三年和两年期限的要求,进一步强化了对长期投资的鼓励导向。
从2023年9月下调风险因子以来,监管层持续打通保险公司配置权益资产堵点,如:
1️⃣2024年9月26日:《关于推动中长期资金入市的指导意见》,明确"打通影响保险资金长期投资的制度障碍",引导大型国有保险公司增加A股投资,力争从2025年起每年新增保费的30%投向A股。
2️⃣2024年12月5日,将原定2024年底结束的"偿二代"二期过渡期延长至2025年底,为险资增配权益资产创造空间。
3️⃣2025年1月22日:《关于推动中长期资金入市工作的实施方案》,对国有商业保险公司实行3年以上长周期考核,年度考核权重不高于30%,3-5年周期指标权重不低于60%。
4️⃣2025年4月8日:《关于调整保险资金权益类资产监管比例有关事项的通知》,放宽了偿付能力充足的保险公司在权益资产配置比例上的限制。
5️⃣2025年7月11日:《关于引导保险资金长期稳健投资进一步加强国有商业保险公司长周期考核的通知》,将国有保险公司“国有资本保值增值率”和“净资产收益率”的考核方式优化为5年、3年及当年度相结合。
政策持续打通险资配置权益资产的堵点背后是:“前所未有的低利率”环境下,险资负债成本刚性与资产收益率下行的不匹配,导致政策进入长期宽松周期,持续引导险资配置权益资产。
3
低利率时代的投资变化
近些年,多位保险管理层都透露出同一个信号:“必须更加重视权益资产配置价值,单纯依靠固定收益类资产,已无法满足险资负债成本和维持险资可持续发展的收益要求。”
总结险资今年上半年投资动态的《险资爆买这些ETF!》一文指出:“险资,正在以前所未有的速度涌入股市。”
险资三季度依旧延续该趋势,权益资产配置占比连续提升、以及债券占比首度回落就是险资投资转变的铁证。
国家金融监督管理总局披露数据显示,2025年三季度保险公司资金运用规模突破37万亿,其中,人身险公司和财险公司对股票和证券投资基金等权益类资产配置占比,环比今年二季度末进一步提升,债券占比首现回落,银行存款和非标进一步被减配。
前所未来的低利率时代,险资面临的资产配置现状,也正是160万亿居民储蓄面临的“资产荒”现状。
近期“乐视网负债238亿拟花1.8亿炒股”话题一度登上热搜第一,其中的投资方向值得思考个中逻辑。
拟投资方向包括:北交所新股认购、二级市场自由买卖的股票、国债逆回购。
1️⃣3000万投资银行股、沪深300成分股:二级市场自由买卖的股票总市值不超过3000万元,且买银行股的比例不低于50%,买沪深300指数成份股不低于80%。
2️⃣1.5亿打新股、国债逆回购:参与北交所新股认购和国债逆回购总金额不低于1.5亿元。
本周国债遭遇较大回撤,资金趁势抛售超长期限国债ETF ,30年国债ETF博时、30年国债ETF分别净流出9亿和8亿,而银行ETF大幅净流出16亿元,居ETF净流出榜首。

(本文内容均为客观数据信息罗列,不构成任何投资建议)
低利率时代催生出权益投资的必要性,这不是“想不想,要不要”的选择,尤其是“稳股市”成为政策重心后,是“ 不得不做”的大势所趋。
发展时间短短30余年的A股,一直被诟病“十年3000点”。不可否认股市仍存在需完善的空间,但不管是投资还是生活,永远不要让“五只猴子实验”成为看不见的牢笼,控制你的一生。
所谓的“五只猴子实验”是指,一旦有猴子伸手去拿香蕉,装置就会向笼内所有猴子喷射冷水,让全体猴子遭受惩罚。当第一只新猴子进入笼子,它本能想去拿香蕉,会立刻被笼内原有猴子(经历过冷水惩罚的)联合殴打。如此一轮轮替换下,直到笼子里五只猴子都从未经历过冷水惩罚,但它们全都传习“不能拿香蕉”的铁律,一旦有新猴子试图去拿香蕉,还是会立马被殴打。
如果猴子会说话,当被问及为什么,它们的答案很可能是:“不知道,我们这里就是这么做的。”
毛姆说:人类之所以进步,主要原因是下一代不听上一代的。
生活,总要向前看。当然这里不是说一定要配置权益资产,只要你想清楚了,是不是“五只猴子”,又有什么关系。因为生活,从来都是你自己的。



