
导语
①“并购六条”成效显著,2025国资、科技等方向的并购大势所趋;
②梳理有并购重组预期的标的,以期挖掘出后续有爆发潜力的个股!
事件驱动
5月16日,中国证监会正式对外公布实施修订后的《上市公司重大资产重组管理办法》,在简化审核程序、创新交易工具、提升监管包容度等方面作出优化。修订后的重组办法创多个“首次”:首次建立简易审核程序;首次调整发行股份购买资产的监管要求;首次建立分期支付机制;首次引入私募基金“反向挂钩”安排。优化后将在更大程度上提振市场各方信心、提升并购积极性,赋能上市公司高质量发展。
行业透视
一、监管机构与地方政府齐发力,开启新一轮并购政策周期
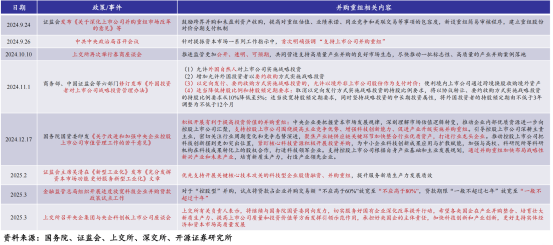
A)“并购六条”发布后,监管机构持续完善相关配套措施支持并购重组。2024年10月,上交所再次举行券商座谈会,提出要推进监管更加公开、透明、可预期,共同营造支持高质量产业并购的良好市场生态,尽快推动一批标志性、高质量的产业并购案例落地。与此同时,随着“并购六条”的出台,各个地方政府也积极响应,深圳、上海、无锡、安徽、南京、广州等地均单独发文支持企业并购重组。在监管机构与地方政府的共同助力下,新一轮并购重组政策窗口期已开启。
图表1:“并购六条”后监管机构持续完善相关配套措施,重点支持科技并购与国资重组

B)“并购六条”后关注标的质量等六大要点,需规避内幕交易等四大红线。
①并购重组审核要点:标的质量、评估作价、承诺安排、整合协同、支付安排、交易对方。
②并购重组监管红线:内幕交易防控不当、标的公司财务造假、蹭热点式重组炒作股价
二、交易标的与交易方案齐创新,推动新一轮并购重组浪潮
A)“并购六条”政策效果显著,落地后市场活跃度和审核效率均显著提升,并购重组市场活跃度持续高涨。从首次披露口径看,截至2025年4月30日,“并购六条”落地以来累计新披露交易已达114起,仅7个多月便超过2023年全年披露数量。同时,“并购六条”落地后并购重组审核效率明显提升,国泰君安吸并海通证券从受理到过会仅用时16天。
分年度看,2024年A股上市公司首次披露的重大资产重组交易106起(按并购事件去重,下同),与2023年基本持平;首次披露的重大资产重组交易金额4600亿元,同比提升2.9倍,已接近2020年/2021年水平,主要系中国船舶吸收合并中国重工、国泰君安吸收合并海通证券等大型并购重组所致。
分月度看,2024年“并购六条”落地前(即2024年1月至9月23日)A股上市公司首次披露重大重组交易55起,月均新披露数量仅有6例;2024年“并购六条”落地后(即2024年9月24日至2024年12月31日)A股上市公司首次披露重大重组51起,月均新披露数量16例,表明2024年重大重组主要集中在“并购六条”后。2025年并购重组市场持续活跃,除2月受春节影响外月均披露数量均在15例以上。
图表2:2024年重大资产重组交易规模显著提升(按并购事件去重)(左)“并购六条”后落地后重大资产重组持续活跃(按并购事件去重)(右)

B)“并购六条”后交易逻辑以非市场化交易为主,跨界并购数量大幅增长。按交易逻辑看,由于监管审慎性考虑及非市场化交易(包括大股东资产注入、向大股东等关联方剥离资产、收购子公司少数股权)在操作上更加便利(在寻找标的、市场化博弈方面难度较小)等原因,“并购六条”落地后非市场化交易数量增长更快,从2024年“并购六条”前的22例增长至2024年“并购六条”后至2025年4月30日的57例。按并购目的看,“并购六条”后并购重组市场仍是以产业并购为主,占比近70%;但随着“并购六条”对跨界并购的松绑,支持运作规范的上市公司围绕产业转型升级、寻求第二增长曲线等需求开展符合商业逻辑的跨行业并购,跨界并购数量实现大幅提升。
图表3:“并购六条”后并购重组交易逻辑以非市场化交易为主(左)“并购六条”后并购目的以产业并购为主但跨界并购大幅增长(右)

C)具体看,“并购六条”后并购重组市场向“新”而行。从并购竞买方所属行业看,“并购六条”后电子、基础化工、机械设备、计算机、电力设备等行业的并购买方出手次数最多。以电子行业为代表的硬科技行业正引领新一轮并购浪潮。从并购竞买方所在地区看,长三角及周边、珠三角、北京、山东、福建等地区并购重组市场相对活跃。
图表4:“并购六条”后电子等硬科技行业并购重组较多(左)“并购六条”后长三角及珠三角地区并购重组更为活跃(右)

①从板块看,科创板并购重组日益活跃,已逐渐成为“硬科技”企业重组“试验田”,从企业性质看,“并购六条”后民企重大资产重组案例共有63例,远超国企的19例,体现了民企在并购重组决策效率方面的优势。从市值分布看,“并购六条”后市值在20亿以下、20-50亿、50-100亿、100-50亿、500亿以上的上市公司新披露的重大资产重组案例分别有9、49、33、16、3家,占比分别达8.2%、44.6%、30.0%、14.6%、2.7%,50亿以下的小市值公司占比超五成。
图表5:“并购六条”后科创板重大重组相对活跃(左)“并购六条”后买方以民企为主(中)“并购六条”后小市值公司参与较多(右)

②从交易标的看,IPO撤否企业、有助于补链强链的未盈利企业、优质境外企业等多元化标的逐渐成为上市公司并购重组的新选择。从被并购标的所属行业看,在政策支持、技术突破和市场需求的共同驱动下,“并购六条”后被并购标的主要集中于半导体、先进制造、软件、新能源等新质生产领域。
图表6:“并购六条”后半导体等新质生产力标的最受买方青睐(左)“并购六条”后IPO撤否、未盈利、境外企业等多元标的明显增加(右)

③从交易方案看,并购重组方案设计也为适应新质生产力发展呈现出一些新特征,包括更加多样的支付方式、更加市场化的估值方法、更加灵活的交易设计等。从支付方式看,“并购六条”落地以来上市公司已开始探索多样化支付方式。“并购六条”鼓励上市公司综合运用股份、定向可转债、现金等支付工具实施并购重组,增加交易弹性。
图表7:“并购六条”后支付工具逐渐多样化(左)“并购六条”后已有7家上市公司并购重组采用可转债支付方式(右)

投资策略
“并购六条”落地以来,央国企整合与硬科技并购已逐渐成为本轮并购重组浪潮的两大核心趋势。一方面,在国企改革政策支持、产业转型升级、集团资产证券化与市值管理考核等多重因素的驱动下,央国企有望成为新一轮并购重组浪潮的主导力量。另一方面,支持科技型企业并购重组的相关政策频繁发布,重点提出要优先支持开展关键核心技术攻关的科技型企业并购重组,加大力度培育壮大科技领军企业和链主型龙头企业。
基于上述两大趋势,开源证券给出寻找潜在并购标的的两条主线:
主线一为央国企并购重组,包括破净的、计划通过并购重组实现估值提升的国有企业,涉及同业竞争并且已明确解决同业竞争期限的国有企业,所属集团资产证券化率较低且旗下有优质资产可以注入上市公司的国有企业。
主线二为“硬科技”并购重组,包括重点“硬科技”产业链链主型企业、已实现平台化布局的“硬科技”细分龙头、公开披露并购意向的“硬科技”企业。
公司梳理
(1)隧道股份:上海国资城建运营龙头,重点关注智慧运营、新能源、新基建、环境、城市更新、低空经济、深海经济、人工智能等战略性新兴产业的并购重组机会,以及促进高质量发展的相关多元化的产业投资、股权投资项目落地。
(2)浙江交科:浙江交通集团旗下浙江省基建龙头,2025年公司将积极谋划产业链并购,推动浙江易通特种基础工程股份有限公司等重大产业并购项目落地,加快将公司打造为交通基础设施施工“链主”企业。
(3)荃银高科:中化集团旗下种业企业,解决同业竞争:在境内水稻种子、小麦种子领域,中种集团及其关联方与荃银高科存在一定程度同业竞争。在境外业务领域,先正达集团股份有限公司目前从事的业务与荃银高科向特定对象发行股票的募投项目“农作物种子海外育繁推一体化建设项目”子项目孟加拉国农作物种子育繁推一体化基地项目建成投产后可能存在一定的同业竞争。
风险提示
并购重组监管政策调整、并购重组市场剧烈波动
资料参考
20250508-开源证券-中小盘2025年并购重组中期投资策略:“并购六条”成效显著,国资、科技大势所趋
免责声明
九方智投-投顾-顾钱栋-登记编号:A0740624100008;以上代表个人观点,仅供参考,不作为买卖依据,据此操作风险自担。投资有风险,入市需谨慎。



