温馨提示:
1、本文所有内容均为公开交流学习之用,不代表任何投资建议,据此买卖,风险自担。
2、每个交易日晚上8:20发布
2025年2月28日星期五,龙虎榜解析。
数据复盘



沪指跌1.98%,深证成指跌2.89%,创业板指跌3.82%。两市个股普跌,下跌个股超4700只,红盘个股不足600只;两市全天成交1.87万亿元,较上一日缩量成交1376亿元,内资主力资金净卖出1306亿元;两市涨跌中位数为-2.88%。
今天的大阴棒,真是把人吓的不轻,看指数方面,一路单边下跌,没有任何反抗的余地。
这是又出啥事了么?
昨晚老川果然改口,说针对墨西哥和加拿大的关税在3月4日生效,不推迟了。还要把之前针对中国的关税10%,翻个倍,变成20%。
老川还说:如果欧洲达成了跟他的贸易协议,那就不对欧洲加关税了。说到底,关税就是个谈判工具,吓唬大家的。
还有一个是算力板块的破位下跌。

昨天说算力板块的走势会直接影响今天的大盘,因为昨天市场反抽,指数上去了,但是算力没有动静,一旦再跌就真破位了。今天算力是低开破位,资金一看市场的核心板块不行了,都在慌张出逃。

一个阴线直接杀到了2月7号的位置,相当于这个月白玩了。
大家2月份是收获了还是亏损了?在评论区里分析一下自己的战绩吧。
接下来的行情我其实是比较乐观的,无非就是趋势上涨行情转箱体震荡,今天的下跌属于一步到位的调整,上证跌到20日和60日均线的复合支撑位,资金肯定想着下周找机会拉升的。我们也不用慌张,大盘位置低了,股票就便宜了。总比咱们追高买股票要有性价比。

指数对短线影响是局部的,真正影响咱们操作的还是涨停数据。
今天涨停家数回到了44家,跌停都有41家,跌幅超过9%的有200家,算是真正意义上的冰点了。
结合指数来看,冰点回踩支撑位,下周反弹的概率很大。
周末我觉得大家要好好研究学习,为下周的行情提前做准备,千万别等反弹都结束了,再去研究,那就失去了先手机会了。
下周的买点也很好找,就是等市场的恐慌盘。
机器人
机器人板块是周三板块高潮的时候提醒风险,当时30家涨停,异常疯狂。当时我就觉得从交易的角度有问题。

这两天的回调也符合我们的预期,差不多下周就要止跌了。不过又传来了一个大利空,大家要注意一下。
高盛认为机器人商业化进程要远低于大家的预期,也就是说现在机器人炒作太疯狂了,接下来的调整幅度要很深。
如果是技术回调下周基本上就见底了,如果是高盛说的,大规模量产要等2032年,按A股的风格,热点都是一年一变的,谁会再等7年?如果产业逻辑没有的话,那估计机器人板块是怎么涨上来,怎么跌下去。所以大家先耐心等待止跌,千万别盲目抄底。

算力
下周算力依然是市场的定海神针,如果算力继续下跌,大盘跟今天一样,继续深度回调,如果算力止跌反弹,大盘还有反弹预期,甚至用3根阳线反包今天的阴线来拯救市场。
算力为啥这么重要呢?春节后的行情主线是Deepseek和机器人,领头羊都没了,市场的预期就没有了。
今天中金公司尾盘跌停,基本上宣告了券商重组的故事大不信了。带不动市场情绪。
所以还是只能指望科技股的上涨,大盘才有希望。
统计数据是很有必要的,就像大家出门前都会看一下天气预报。如果统计数据告诉你现在,涨停家数很多,炸板率很低,连败率很高。那很明显,现在的行情就是容易赚钱,如果数据持续不好,大家做操作的时候就不要太激进。这样才能做好交易。
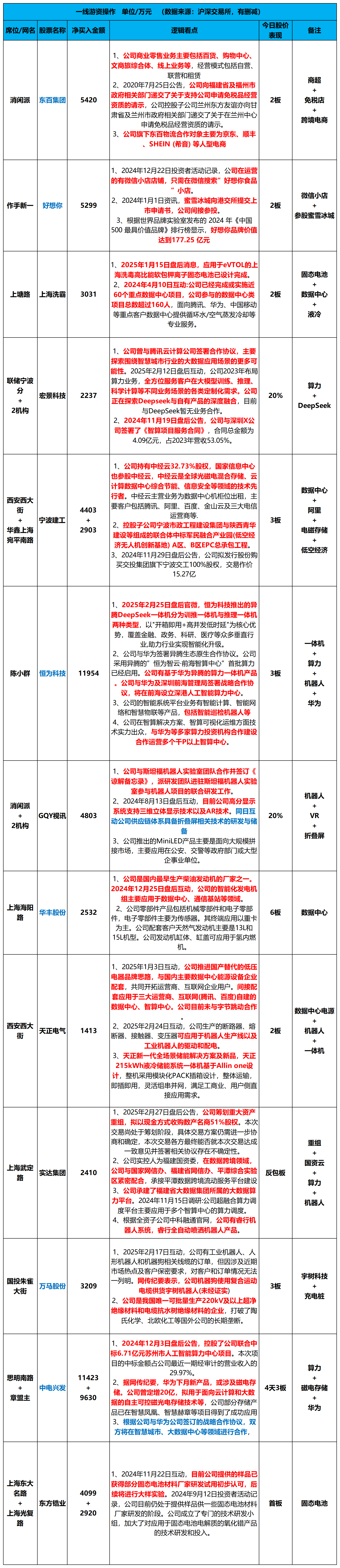
大佬操作
章盟主:锁仓宝通科技2.5亿,买入中电兴发9600万
今天龙虎榜继续萧条,原因跟昨天一样,情绪不到爆点,没有打板的性价比。就算是涨停,当天还要冒着大盘随时跳水的风险。即便是封住涨停,烂板的概率也很大。就算是涨停,第二天的溢价也很低。所以说一般情绪冰点的时候,除非是大格局,否则,大佬们基本上是不怎么出手的。
所以任何人赚钱都是吃行情的,咱们也要知进退,算得失。前段时间行情好,每周都能抓到低位补涨龙,最近市场退潮期,面对20%的连板率,也只能好好总结学习,等待DeepSeek的第二波了。
每天花6--8小时整理的龙虎榜,就是让大家减少学习时间,最快速度把握市场核心热点。哪家公司有哪些亮点,一分钟就能知道,接下来哪个热点爆了,知道该买啥了。


龙虎榜焦点股解析:
核心逻辑:
1、2025年2月27日盘后公告,公司筹划重大资产重组,拟以现金方式收购数产名商51%股权。本次交易尚处于筹划阶段,具体交易方案仍需进一步协商和确定,本次交易各方最终能否就本次交易达成一致意见并签署相关协议存在不确定性。
2、公司实控人为福建国资委,在数据跨境领域,公司与国家网信办、福建省网信办、平潭综合实验区紧密配合,承接平潭数据跨境流动服务平台建设
3、公司承建了福建省大数据集团所属的大数据算力平台。2024年11月15日调研:公司超融合算力调度平台主要应用于多个智算中心的算力调度。
4、根据全资子公司中科融通官网,公司有睿行机器人系统,睿行全自动喷洒机器人产品。
资金面:上海武定路买入2410万
技术指标:四维操盘

核心逻辑:
1、公司持有中经云32.73%股权,国家信息中心也参股中经云,中经云是全球光磁电混合存储、云计算数据中心综合节能、信息安全等领域的技术先行者。中经云主营业务为数据中心机柜位出租,主要客户包括腾讯、阿里、百度、金山云及三大电信运营商等.
2、控股子公司宁波市政工程建设集团与陕西青华建设等组成的联合体中标军民融合产业园(低空经济无人机创新基地)
A区、B区EPC总承包工程。
3、2024年11月29日盘后公告,公司拟发行股份购买交投集团旗下宁波交工100%股权,交易作价15.27亿。
资金面:西安西大街+华鑫上海宛平南路
技术指标:四维操盘

核心逻辑:
1、2025年1月3日互动,公司推进国产替代的低压电器品牌思路,与国内主要数据中心能源设备企业配套,共同开拓运营商、互联网企业用户。间接配套应用于三大运营商、互联网(腾讯、百度)自建的数据中心、智算中心。公司目前未与字节跳动合作。
2、2025年2月24日互动,公司生产的断路器、熔断器、接触器、变压器可应用于机器人生产线以及工业机器人的驱动和配电。
3、天正新一代全场景储能解决方案及新品,天正215kWh液冷储能系统一体机基于Allin
one设计,整机采用模块化PACK插箱设计,整体运输,即插即用,灵活组串并网,满足工商业、用户侧直接应用需求。
资金面:西安西大街买入1413万
技术指标:四维操盘

参考资料:
1)实达集团-四维操盘-近期出现火箭信号且底部量柱由绿转红
2)宁波建工-四维操盘-近期出现火箭信号且底部量柱由绿转红
3)天正电气-四维操盘-近期出现火箭信号且底部量柱由绿转红
免责声明:【九方智投-投顾-毕威功-登记编号:A0740623110008;以上代表个人观点,仅供参考,不作为买卖依据,据此操作风险自担。投资有风险,入市需谨慎】



