一起并购标的财务造假,不仅让上市公司面临17名投资者的诉讼风波,更将独立财务顾问等一众相关中介机构卷入连带责任的漩涡中。

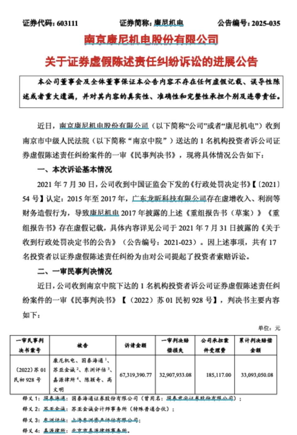
7月29日晚,康尼机电披露了证券虚假陈述责任纠纷诉讼的最新进展。公司近日收到南京中院下达1名机构投资者提起的诉讼作出的一审《民事判决书》,公司被判决负担赔偿损失及案件受理费合计金额为3309.31万元。
在该案被告名单中,国泰海通证券、苏亚金诚、东洲评估、嘉源律所、陈颖奇、高文明分别在50%、40%、15%、2%、2%、2%范围内承担连带责任。其中,国泰海通证券作为独立财务顾问,针对康尼机电在本案中需负担的 3309.31 万元总额,按 50% 连带责任比例计算,承担金额应在1654.66万元以内。
需注意的是,此次判决为尚未生效的一审结果。按照司法程序,当事人在法定期限内有权提起上诉,这意味着如有当事人选择上诉,上述判决结果并非最终定论。
本案之前,2024年就已出现个别证券虚假陈述案件。最高人民法院于2024年发布的财务造假典型案例已明确 “零容忍” 态度,强调从各环节打击财务造假,并在案件中贯彻 “过责相当” 原则,合理界定各方注意义务与责任范围,对中介机构判定相应比例的连带赔偿责任。证监会也在《指导意见》中提出,要聚焦投资者保护,完善虚假陈述民事赔偿责任制度。
独立财务顾问共对2起诉讼承担相应连带责任
据最新进展显示,共17名投资者对康尼机电提起索赔诉讼,国泰海通证券作为独立财务顾问,共需对2起诉讼案承担相应连带责任。
在一审民事判决书【(2022)苏01民初3953号】中,判决国泰海通对康尼机电负担的赔偿损失和案件受理费合计金额为54.77万元,在50%范围内承担连带责任;在一审民事判决书【(2022)苏01民初928号】中,对于康尼机电负担的赔偿损失和案件受理费合计金额为3309.31万元,判决国泰海通在50%范围内承担连带责任;综合这两起案件,若按50%比例计算,国泰海通证券承担的赔偿金额范围应在 1682.04 万元以内。
纵观此类证券虚假陈述案件,通常以虚假记载、误导性陈述及重大遗漏三种典型方式呈现。业内人士指出,这类案件的核心在于信息披露材料与事实相悖,其中财务问题因影响广泛、直接损害投资者利益,成为最常见的违规情形。值得注意的是,即便上市公司存在问题,中介机构本身未必涉险,但当前司法实践中,相关机构往往需承担不同程度的连带责任。
但为何保荐机构等中介机构的担责程度出现差异?某资深保代分析,这是由于各个主体角色不一样,则承担的责任也不相同,核心判定标准可从两大维度评判:一是过错程度与主观故意性,机构在执业过程中是否尽到勤勉尽责义务、是否存在明知故犯的情形,是界定责任的首要依据;二是获益程度,若机构从违规行为中获取不当利益,且该利益成为机构参与或纵容违规的动机,也会被纳入监管考量范畴。
该资深保代进一步表示,相较于以往保荐机构更担心处罚扣分、评级下调等影响,当前证券虚假陈述案件中,中介机构面临的代价已明显升级。除常规行政处分外,更需直面实打实的经济损失,既要应对投资者的大额索赔,还要为自身违规行为支付 “真金白银” 的赔偿款。随着中介机构违规成本持续攀升,未来此类违规情形有望得到一定遏制。
源起8年前的一桩并购案
康尼机电与龙昕科技的并购案,是这起证券虚假陈述纠纷的源头。
龙昕科技曾于2014年9月筹划上市,在2015年底终止后,于2016年与康尼机电接触筹划资产重组事宜。
2017年3月24日,康尼机电披露重大资产重组计划,拟以34亿元向16位自然人及4家机构收购龙昕科技100%股权。该交易价格占康尼机电2016年经审计合并报表净资产比例超50%,且金额逾 5000万元,构成重大资产重组。这一事项于当年6月8日获审议通过,6月13日被正式受理。
作为一家以轨道交通产品为核心业务的企业,康尼机电当时意在通过并购开辟第二增长曲线,打造轨道交通与消费电子双主业模式。然而,龙昕科技却埋下了隐患,在2015年到2017年6月期间累计虚增收入5.47亿元,因这一系列财务造假行为,导致康尼机电2017年披露的上述《重组报告书(草案)》《重组报告书》存在虚假记载。
最终处罚结果显示,证监会于2021年7月26日对龙昕科技责令改正、给予警告,并处以60万元罚款;对公司两名相关人员则给予警告,共计处以50万元罚款。同年7月30日,证监会对康尼机电下发《行政处罚决定书》,公司被责令改正、给予警告,并处以 30 万元罚款;两名相关人员则给予警告,共计处以10万元罚款。
已对9名投资者履行赔偿义务
因上述事项,康尼机电正面临17名投资者提起的索赔诉讼,累计诉讼金额为3.83亿元,均已下达一审判决,康尼机电需负担的赔偿损失和案件受理费合计金额为8314.65万元。
目前,公司已按判决履行完对9名普通投资者的赔偿义务,合计赔偿金额为139.48万元。还有2名投资者索赔诉讼正在二审程序中,以及6名投资者索赔诉讼为待生效的一审判决,公司拟对其中2名机构投资者索赔诉讼提起上诉。整体来看,剩余8名投资者赔付金额受上诉及二审诉讼程序影响,最终赔付金额或仍存变数。
为应对潜在赔偿风险,康尼机电已提前采取措施。除上述17件案件外,公司对法院已受理但尚未立案的其他400余个二级市场交易公司股票的投资者,已合理预提损失,经相关测算,截至目前,公司累计计提投资者索赔损失金额达2.16亿元。



