行情中心 沪深京A股 上证指数 板块行情 股市异动 股圈 专题 涨跌情报站 盯盘 港股 研究所 直播 股票开户 智能选股
全球指数
数据中心 资金流向 龙虎榜 融资融券 沪深港通 比价数据 研报数据 公告掘金 新股申购 大宗交易 业绩速递 科技龙头指数

康希通信:Wi-FiFEM国内领先企业

九方智投 2025-11-25

康希通信近期经营势头强劲,2025 年前三季度营收同比增长 39.32%,核心增长引擎 Wi-Fi 7 产品营收占比已突破 50%。公司已前瞻性布局 Wi-Fi 8 技术,预计 2026 年 推出样品。在低空经济、工业物联网、车联网等新业务领域,公司已取得批量订单或完成客户认证,有望成为新的增长点。与 Skyworks 337 调查 案件中,5 项 涉案专利已有 3 项 被对方撤回,剩余 2 项 已完成庭审,最终裁决因美国政府停摆而延期,该事件是影响当前利润的核心因素,2025 年前三季度 相关费用高达 5,059.93 万元。

337 调查裁决催化:公司与 Skyworks 337 调查 案件是市场关注的焦点。5 项 涉案专利中已有 3 项 被对方撤回,剩余 2 项 已于 2025 7 月 完成庭审。原定于 2025 年底 的初裁结果因美国政府停摆而推迟。若裁决结果有利,将消除公司最大的不确定性,大幅削减高额诉讼费用(2025 年前三季度已支出 5,060 万元),并为公司产品大规模出海扫清障碍,构成重大利好催化。

Wi-Fi 7 升级周期核心受益者,国产替代空间广阔:公司是国内 Wi-Fi 射频前端(FEM)的领先企业,精准卡位 Wi-Fi 6/7 技术升级浪潮。凭借先发优势,公司 Wi-Fi 7 产品已成为营收增长的核心引擎,2025 年上半年营收占比已突破 50%。更重要的是,公司已进入 高通博通、联发科 等全球三大 Wi-Fi 主芯片(SoC)厂商的参考设计列表,标志着其产品性能达到国际一流水准,从过去的“国产替代”角色转变为全球范围内的有力竞争者。在全球射频巨头 Skyworks Qorvo 宣布合并的背景下,下游客户出于供应链安全考虑,将加速导入康希通信等二供、三供厂商,为公司提供了抢占市场份额的历史性机遇。

Wi-Fi+”战略拓展,打开第二增长曲线:公司依托在射频领域的核心技术积累,积极向高增长的泛 IoT 领域拓展,已取得实质性进展。

1)低空经济:超高效率大功率无人机用射频前端芯片已获得 头部客户批量订单。

2)车联网:C-V2X 产品已通过客户认证,并与汽车模组厂商达成战略合作,正积极推进 AEC-Q100 车规认证。

3)工业物联网:远距离智能控制芯片已在智能电表等场景实现规模化落地。这些新业务的开拓,为公司打开了超越传统网通市场的天花板,提供了长期增长动力。

前瞻性布局 Wi-Fi 8,巩固技术领先地位:公司已于 2025 年 启动下一代 Wi-Fi 8 (IEEE 802.11bn) 标准的预研工作,并计划于 2026 年 推出样品,进度领先于 2028 年 的行业标准定稿时间。公司作为 博通高通 等主芯片厂商的重要合作伙伴,深度参与 Wi-Fi 8 的技术讨论与开发,尤其是在高效率、可线性化的非线性 PA 技术上具备优势,有望在下一轮技术升级中延续 Wi-Fi 7 的成功,持续巩固其技术护城河和市场领先地位。

公司业务正经历从单一 Wi-Fi 市场向多元化应用场景的战略延伸。Wi-Fi 7 产品自 2024 年 推出后迅速放量,2025 年上半年 营收占比已 突破 50%,成为业绩增长的核心引擎,进度符合公司预期。同时,公司在 2024 年 布局的 低空经济 和 工业 IoT 领域产品,已于 2025 年 实现从研发到批量出货的转化,并已获得 头部客户的批量订单,为公司开辟了新的收入增长点。此外,公司通过战略投资 芯中芯 等企业,切入 AIoT 智能控制 和 高保真无线音频模组 市场,积极打造第二、第三增长曲线。

公司主营业务为射频前端芯片及模组的研发、设计与销售,产品广泛应用于无线网络通信设备及物联网领域。

Wi-Fi 射频前端模组:这是公司 收入占比最大 的业务板块,2025 年上半年 收入为 3.10 亿元,占总收入的 94.5%。该业务也是 过去三年增速最快 的板块,受益于 Wi-Fi 协议的持续升级。公司产品已覆盖 Wi-Fi 5Wi-Fi 6/6EWi-Fi 7 等完整产品线。2025 年上半年,该板块毛利率为 21.55%

IoT 射频前端模组:该板块是公司 毛利率最高 的业务,2025 年上半年 毛利率高达 39.89%。主要应用于智能家居、智能电表等物联网产品,支持蓝牙、ZigBee 等多种通信协议。2025 年上半年 实现收入 0.14 亿元。

音频 IoT 模组:主要通过参股公司 芯中芯 布局,应用于高保真无线音频设备。2025 年上半年 实现收入 0.01 亿元,毛利率为 23.30%

业务板块

2025H1

收入(亿元)

收入占比

毛利率

Wi-Fi射频前端模组

3.10

94.5%

21.55%

IoT射频前端模组

0.14

4.4%

39.89%

音频IoT模组

0.01

0.3%

23.30%

其他

0.02

0.7%

18.44%

合计

3.28

100.0%

22.34%

客户集中度高:2025 年上半年,公司前五大客户销售额占比为 76.91%,客户集中度较高,经营业绩与头部客户关联性强。

优质客户资源:公司已进入众多国内外知名厂商的供应链体系,国内客户包括 TP-Link中兴通讯、吉祥腾达、小米、天邑股份 等知名通信设备品牌商,以及 共进股份剑桥科技、富士康 等行业知名 ODM 厂商。

在手订单饱满:截至 2025 6 月底,公司在手订单充沛,已覆盖至 2025 年第四季度,其中 Wi-Fi 7 订单持续放量。

公司积极拓展海外市场,并已取得重要突破。其 Wi-Fi 7 产品成功进入法国知名电信运营商 Free 的供应链,应用于其最新发布的 Wi-Fi 7 网关设备 Freebox Ultra 中,并已实现大规模量产出货。此外,公司在欧洲、南亚地区的出海订单量预计在 2025 年下半年 呈现增长态势。

需求端:全球 Wi-Fi 市场正处于技术升级和应用拓展驱动的高速增长期。

技术升级:Wi-Fi 7 协议的商用化是核心驱动力。其高吞吐量(46Gbps)、低时延(<5ms)的特性,极大地满足了 8K 视频、AR/VR、云游戏、工业物联网等新兴应用的需求。据 Mordor Intelligence 预测,全球 Wi-Fi 7 市场规模将从 2024 年的 8.8 亿美元 增至 2029 年的 60.7 亿美元,复合年增长率高达 47.32%

应用拓展:除了传统的无线路由器和网关,Wi-Fi 技术正加速向智能家居、智能办公、智慧城市、工业自动化等领域渗透,万物互联时代带来了射频前端芯片需求的持续增长。

政策支持:中国政府将集成电路产业置于国家战略高度,发布了一系列政策支持数字经济、5G、物联网等新型基础设施建设,为行业发展提供了良好的宏观环境。

供给端与竞争格局:

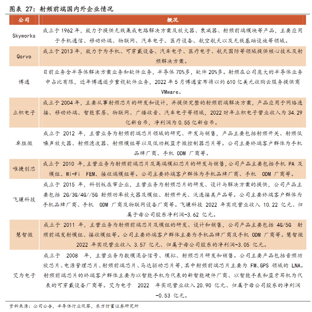
竞争激烈,寡头垄断:全球 Wi-Fi 射频前端市场目前仍由 SkyworksQorvo 等美国厂商和台湾的 立积电子(RichWave) 主导,合计占据 过半市场份额。行业技术门槛高,新进入者需要长时间的技术积累。

国产替代加速:在地缘政治和供应链安全考量下,国内终端厂商正积极推进射频前端芯片的国产化进程,为康希通信等国内领先企业提供了巨大的替代空间。公司在国内厂商中,Wi-Fi FEM 销售规模处于 较为领先的地位。

格局潜在变化:近期 Skyworks Qorvo 宣布合并,若成功将形成行业巨头,但同时也可能促使下游客户为保障供应链安全而加速导入康希通信等第二、第三供应商,对国内厂商构成机遇。

供应商集中度高:公司采用 Fabless 经营模式,生产制造环节外协。2025 年上半年,前五名供应商采购占比为 79.44%,集中度较高。

稳定的合作关系:公司与主要供应商建立了长期稳定的合作关系,以保障产能供应。主要晶圆制造商包括 稳懋、宏捷科技、三安集成 等;主要封测厂商包括 华天科技长电科技甬矽电子、嘉盛半导体 等。

双供应链战略:为应对国际贸易形势变化,公司已在境内外采取可替代的供应商策略,建立了境内、境外双供应链模式,以保障供应链安全。

康希通信主要产品为Wi-FiFEM,产品实现Wi-Fi发射链路及接收链路信号的增强放大、低噪声放大等功能,广泛应用于家庭无线路由器、家庭智能网关、企业级无线路由器、AP等无线网络通信设备领域及智能家居、智能蓝牙音箱、智能电表等物联网领域。公司由国际上在射频半导体设计、应用、生产和销售领域经验丰富的专业人才归国组建而成,凭借在射频前端领域深厚的技术积累与研发实力,为业界带来了康希通信特有的小尺寸、高线性和高效率GaAs+CMOS射频前端解决方案。

init-width="1516" init-height="634" src="https://upload.9fzt.com/production/2025/11/25/7dec8ac61e1a46448d0a7f48e4ad4fce.jpg" name="图片 1" width="554" height="232" border="0" data-ratio="0.4187725631768953" data-w="554" style="box-sizing:border-box;width:554px;"/>

公司WIFI射频前端业务由资深海归团队组建而成,自主研发元器件,打造FEM模组,随着网络制式的升级换代,WIFI协议不断更新,Wi-FiFEM市场需求日益增加。近年公司收入复合增速较快,主要得益于下游市场需求持续增长,国产化趋势不断加快,公司也持续推出新产品,持续拓展下游客户群体。

2)与分立器件相比,模组化能提高集成度和性能,并使体积小型化,降低成本,缩短终端产品的工程化周期、降低调试时间。公司的Wi-FiFEM销售收入在Wi-FiFEM领域处于国内领先地位,是行业国产化的重要参与者。经过多年持续研发投入与技术积累,公司目前已形成Wi-Fi5Wi-Fi6Wi-Fi6E等完整Wi-FiFEM产品线组合。公司Wi-Fi6FEMWi-Fi6EFEM产品在线性度、工作效率等主要性能指标上,与境外头部厂商SkyworksQorvo等的同类产品基本相当,部分中高端型号产品的线性度、工作效率、噪声系数等性能达到行业领先水平。

射频前端是通信核心部件,模组化有望提高集成度与性能。射频前端是通信的核心部件,有信号放大、干扰过滤等作用。射频前端(RFFE)是无线通信设备中的位于天线与通信主芯片(SoC)之间的核心部件,主要包括功率放大器(PA)、低噪声放大器(LNA)、射频开关(Switch)、滤波器(Filter)、双/多工器等射频前端芯片,上述射频前端芯片既可作为分立器件独立使用,亦可将两种或两种以上芯片裸片合封在同一基板上,构成集成度及效率更高的射频前端芯片模组(FEM)。射频前端芯片及模组广泛应用于手机蜂窝通信、Wi-Fi通信、蓝牙通信、ZigBee等无线通信领域,主要实现无线电磁波信号的增强放大、低噪声放大及过滤干扰信号等功能。

通常射频前端包含发射链路和接收链路,在发射端,原始信号经过基带的调制和射频收发器的调频后进入发射链路,通过PA对高频信号的功率进行放大,再由滤波器对特定频段的信号进行筛选,最终由天线实现无线信号的发射。

在接收端,天线接收到电磁波信号后滤波器将过滤筛选相应的频段信号,由LNA对信号进行低噪声放大,最终传导至射频收发器和基带将信号进行下变频和解调。射频前端芯片在手机蜂窝通信、Wi-Fi通信、蓝牙通信、ZigBee等无线通信领域均得到广泛使用。因不同通信领域涉及的无线频段、带宽、应用终端场景等存在差异,所对应的射频前端芯片在技术特征、材料及工艺等方面也存在一定差异。射频前端作为通信模块中的关键模块,其性能直接影响通信过程中信号接收与传输质量的高低,通信技术的每一次迭代升级,如4G5G的发展、Wi-Fi5Wi-Fi6的发展,都需要射频前端芯片同步升级作为硬件支撑。

射频是一种高频电磁波,频率范围在300KHz-300GHz之间,当电磁波频率高于100KHz时,电磁波便具备远距离传输能力,因此射频在无线通信领域得到了广泛的应用。无线通信模块由基带/主芯片(SoC)、射频收发器、射频前端、天线等构成,在信号传输的过程中,基带/主芯片负责信号的调制解调处理,射频收发器负责对调制信号的上下变频,射频前端负责对高频信号的处理加工,天线负责对高频信号的无线发射与接收。

Wi-FiFEM工作原理为例,在发射端,数字信号经过主芯片的调制和射频收发器的调频后进入发射链路,通过PA对模拟信号的功率进行放大,然后再由天线实现Wi-Fi信号发射。在接收端,天线接收到Wi-Fi信号后由LNA对信号低噪声放大,然后再传导至射频收发器和主芯片,将模拟信号进行解调后转换为数字信号。

Wi-FiFEMPALNASwitch是三大构成要件。其中,功率放大器PA主要用于发射链路,通过把发射通道的弱射频信号放大,使信号成功获得足够高的功率后送往天线发射,以实现更高通信质量、更远的通信距离。PA的性能直接决定通信信号的质量、稳定性以及强弱,影响终端用户的使用体验。

低噪声放大器LNA主要是将天线接收到的微弱射频信号放大,其输入匹配网络转化保证了LNA工作在特定的优化射频工作条件下,放大器对有用信号的放大高于对噪声本身的放大倍数,从而达到增加整个系统链路的信噪比(SNR),提高Wi-Fi通信信号的质量的功效。最后经过输出匹配网络转化为放大后功率信号输出。LNA能够有效提高接收机的接收灵敏度,进而提高收发机的传输距离,LNA的性能将关系到整个无线通信系统的通信质量。

射频开关Switch主要是将多路射频信号中的任一路或几路通过控制逻辑联通,以实现发射与接收等信号路径的切换,以达到共用天线、节省成本的目的。根据连接通路数量不同,具有单刀双掷、单刀多掷、双刀双掷等形式。

PALNA、射频开关等射频前端芯片,可分别独立封装,作为分立器件使用。随着集成电路制造工艺及封装技术进步,将上述三种芯片裸片在同一基板上进行合封,构成射频前端芯片模组Wi-FiFEMIoTFEM是指用于物联网市场中,除Wi-Fi通信模式外,采用蓝牙、ZigBee等通信模式下的射频前端芯片及模组,其工作原理及技术原理与Wi-FiFEM基本一致。

随着下游应用领域对射频前端芯片效率及集成度要求的不断提升,射频器件集成化、模组化已成为行业发展趋势。

模组化优势在于,提高集成度和性能,并使体积小型化。高集成度的模组化设计节省了外围器件和布板面积,降低了体积和尺寸,同时提升性能、降低成本,缩短终端产品的工程化周期。分立器件方案的一大缺点在于调试时间,匹配调试过程中需要不断的尝试不同的电容、电感、来回焊接元器件,而模块化方案可以大幅减少调试时间。

Wi-FiFEM性能直接影响了用户使用Wi-Fi通信时的联网质量、上行及下行传输速度、传输距离、设备能耗等体验。Wi-Fi是当前移动互联网、物联网时代下最重要的无线通信方式之一,随着万物互联时代的到来,Wi-FiFEM的市场需求日益增加,其作用也愈来愈重要。

射频前端模组占比在提升,2026FEM模组市场规模约33.4亿美元。Yole、中商产业研究院数据显示,PA模组市场规模预计在2026年将达94.82亿美元,FEM模组、分立滤波器市场规模分别为33.3930.03亿美元。随着5G时代的到来,分立滤波器将逐渐被PA模组、FEM模组等集成,其市场规模预计将略有下滑。Aip模组主要用于5G毫米波频段,利用封装天线工艺可以将射频芯片与天线进行集成,实现系统级无线功能,2026年预计Aip模组市场规模将达27.17亿美元。

自主研发核心技术,主流产品技术参数接近国际巨头。公司主要产品为 Wi-Fi FEM,即应用于 Wi-Fi 通信领域的射频前端芯片模组,由公司自主研发的 PALNA Switch 芯片集成,实现 Wi-Fi 发射链路及接收链路信号的增强放大、低噪声放大等功能。产品广泛应用于家庭无线路由器、家庭智能网关、企业级无线路由器、AP 等无线网络通信设备领域及智能家居、智能蓝牙音箱、智能电表等物联网领域。

公司已成功进入A公司、B公司、中兴通讯、吉祥腾达、TP-Link、京东云、天邑股份D公司等知名通信设备品牌厂商以及共进股份、中磊电子、剑桥科技等行业知名ODM厂商的供应链体系。公司多款Wi-FiFEM产品通过高通、瑞昱等多家国际知名Wi-Fi主芯片(SoC)厂商的技术认证,纳入其发布的无线路由器产品配置方案的参考设计。公司已在积极进行Wi-Fi7FEM技术及产品研发,已有多款产品在研,部分在研产品与高通、联发科等多家国际知名Wi-Fi主芯片(SoC)厂商进行技术对接及纳入参考设计的认证工作。

1WIFIFEM:在Wi-FiFEM领域公司处于国内领先地位,是国产替代主力军。公司客户涵盖国内外知名通信公司,关键技术指标逐步接近SkyworksQorvo等全球大厂。公司在投关记录中表示,市场预计2024年是Wi-Fi7元年,2023年下半年公司已陆续拿到订单,预计在2024年下半年放量,公司有望争取2024Wi-Fi7的销售收入占据到公司整体收入的8%-10%。另外,公司披露,根据2022年的数据测算,公司网通端Wi-Fi产品在全球占据约6%市场份额,随着国产替代持续推进,市场份额有望提升。

2IOTFEM:公司针对物联网(IoT)市场开发了支持蓝牙通信、ZigBee通信等协议的射频前端芯片模组产品,即IoTFEM23年受美元加息等宏观因素影响,物联网行业短期有所承压,公司逆势持续推出新品并拓展下游客户群,实现了批量销售,随着行业库存水位逐步正常化,24年开始行业有望逐步恢复增长。

基本面:公司营收呈波动增长态势。2019-2023年,公司收入复合增速约95%,其中2019-2022年公司复合增速144%,主要得益于下游市场需求持续增长、国产化趋势不断加快、公司新产品持续推出、公司的下游客户群体持续拓展,2023年收入同比下滑1.1%,主要由于宏观经济波动、电子行业下行周期及去库存、汇率波动等因素影响。长期看,随着Wi-Fi协议标准的升级、频段的增加,推动Wi-FiFEM单颗价值的提升及单设备使用量增加,万物互联时代也带来Wi-FiFEM市场需求的日益增加。

行业:公司是国产化主力军,受益WIFI7相关技术的升级迭代。根据中商情报网的数据,2022年全球射频前端市场规模为189.9亿美元,2023年有望达到204.5亿美元。相对分立器件,模组化提高集成度和性能,降低了成本,Yole、中商产业研究院数据显示,2026FEM模组、分立滤波器市场规模分别为33.3930.03亿美元,在5G时代分立滤波器将逐渐被PA模组、FEM模组等集成。2019Wi-Fi联盟宣布采纳Wi-Fi6标准,相比于前代标准,Wi-Fi具备更大容量、更低时延、更高频谱效率、更广覆盖范围以及更高的用户隐私安全性,目前新一代Wi-Fi标准Wi-Fi7的相关技术方案也已在论证阶段。从全球射频前端芯片整体市场来看,主要龙头企业为美国的SkyworksQorvoBroadcom及日本村田,占据约80%以上的市场份额,公司在Wi-FiFEM的细分领域处于国内领先地位。

产业链合作:公司凭借优异的产品性能、持续的技术创新能力及迅速响应的本地化服务等优势,已成功进入A公司、B公司、中兴通讯、吉祥腾达、TP-Link、京东云、天邑股份D公司等知名通信设备品牌厂商以及共进股份、中磊电子、剑桥科技等行业知名ODM厂商的供应链体系,部分产品通过ODM厂商间接供应于欧美等地区诸多海外知名电信运营商。公司Wi-FiFEM产品通过了高通、瑞昱等SoC厂商的技术验证,被纳入其无线路由器产品配置方案的参考设计,体现了公司较强的产品技术实力及行业领先性。

康希通信是国内WIFIFEM领军企业,核心团队技术实力强,深耕WIFI射频前端的细分赛道,是细分领域国产替代的主力军之一。2023年受电子行业下行周期及去库存等因素影响,业绩短期承压,但2023第四季度公司环比业绩有改善,公司在投关记录中表示,公司已感受到相关订单增加、客户需求回暖迹象,根据2024年第一季度的在手订单和交付预期情况,2024年有望迎良好开局,2024Wi-Fi7元年,公司预估Wi-Fi72024年第二季度开始会逐步在收入中体现,第三、第四季度会有所提升。公司深耕WIFI射频前端,产品技术指标逐步接近SkyworksQorvo等全球大厂,据公司披露2022年底公司在国内网通Wi-Fi领域市占率约20%,随着国产替代进程的深入,三年后有望在国内细分赛道达到40%-50%份额。

参考资料:

20250530-中邮证券-康希通信:主业稳步发展,外延积极布局

免责声明

本报告仅提供给九方金融研究所的特定客户及其他专业人士,用于市场研究、讨论和交流之目的。

未经九方金融研究所事先书面同意,不得更改或以任何方式传送、复印或派发本报告的材料、内容及其复印本予以任何第三方。如需引用、或经同意刊发,需注明出处为九方金融研究所,且不得对本报告进行有悖于原意的引用、删节和修改。

本报告由研究助理协助资料整理,由投资顾问撰写。本报告的信息均来源于市场公开消息和数据整理,本公司对报告内容(含公开信息)的准确性、完整性、及时性、有效性和适用性等不做任何陈述和保证。本公司已力求报告内容客观、公正,但报告中的观点、结论和建议仅反映撰写者在报告发出当日的设想、见解和分析方法应仅供参考。同时,本公司可发布其他与本报告所载资料不一致及结论有所不同的报告。本报告中的信息或意见不构成交易品种的买卖指令或买卖出价,投资者应自主进行投资决策,据此做出的任何投资决策与本公司或作者无关,自行承担风险,本公司和作者不因此承担任何法律责任。

投资顾问:王德慧(登记编号:A0740621120003

免责声明:用户发布的内容仅代表其个人观点,与九方智投无关,不作为投资建议,据此操作风险自担。请勿相信任何免费荐股、代客理财等内容,请勿添加发布内容用户的任何联系方式,谨防上当受骗。

举报

相关股票

相关板块

  • 板块名称
  • 最新价
  • 涨跌幅

相关资讯

扫码下载

九方智投app

扫码关注

九方智投公众号

头条热搜

涨幅排行榜

  • 上证A股
  • 深证A股
  • 科创板
  • 排名
  • 股票名称
  • 最新价
  • 涨跌幅
  • 股圈