智通财经APP获悉,据港交所12月2日披露,倍通数智开曼控股有限公司(倍通数智)递表港交所主板,建银国际为其独家保荐人。

招股书显示,倍通数智是中国医疗健康行业领先的数据赋能商。公司以海量数据资产与行业专业知识库为核心,构建了医疗健康行业全要素智能数据平台,借助公司经验证的、可拓展的业务模式,以及行业协同能力,实现医疗健康行业产品全生命周期覆盖和医药流通领域全渠道无缝整合。
根据弗若斯特沙利文报告,倍通数智于2009年在中国医药及医疗器械行业内首创渠道数据直连(DDI)解决方案。 DDI模式可实现生产企业与众多经销商及销售终端之间的直接、结构化和自动化数据交换,从而提升数据准确性,加强复杂流通网络的可追溯性,并支持更高效的渠道监管和合规管理。根据弗若斯特沙利文报告,2024年,按收入计,倍通数智在中国医药及医疗器械企业第三方渠道数字化服务提供商中排名第二。
倍通数智专为医疗健康行业提供的数字化及数据治理综合解决方案包括渠道数据治理服务、风险管理服务、管理咨询服务。公司的渠道数据治理服务帮助客户收集并处理渠道数据,为客户构建清晰且有序的数据管理基础和流程,以实现高效的渠道数据治理;公司的风险管理服务通过分析客户数据,为客户提供渠道风险管理以及合规解决方案。
另外,倍通数智的管理咨询服务提供基于数据的市场分析,为客户提供宝贵洞察,助力其制定战略决策。公司的解决方案覆盖不同垂直领域的多元化商业场景,细分客户包括制药、医疗器械、动保和疫苗。通过协助客户及时获取可信渠道数据信息,公司协助客户于其各个发展阶段高效精准识别风险,识别市场机会,提升数据管理效能。
截至2025年6月30日,倍通数智已具备超过300万条数据标签,上亿条渠道数据清洗规则,渠道档案超过21000个,体现出公司深厚的数据积累实力与行业领先的数据处理和管理能力。
财务方面
收入:
于2022年度、2023年度、2024年度及2025年截至6月30日止六个月,倍通数智实现收入分别约为2.21亿元、2.41亿元、2.43亿元、1.26亿元人民币。
利润:
于2022年度、2023年度、2024年度及2025年截至6月30日止六个月,倍通数智实现年内/期内溢利及全面收益总额分别约为4522.4万元、3377.2万元、4929.7万元、3058.9万元人民币。

毛利率
于2022年度、2023年度、2024年度及2025年截至6月30日止六个月,公司的毛利率分别为48.9%、49.9%、53.3%及53.5%。

行业概览
医药及医疗器械企业分销数字化服务市场主要分为三个主要领域:渠道数字化、营销数字化及用户服务数字化。2020年至2024年,医药及医疗器械企业分销数字化服务的市场规模由人民币219亿元增至人民币739亿元,期内复合年增长率为35.5%,并预计于2029年进一步增至人民币1,424亿元,2024年至2029年的复合年增长率为 14.0%。
于2024年,中国医药及医疗器械企业渠道数字化服务市场规模由2020年的人民币56亿元增长至人民币65亿元,复合年增长率为3.9%。预计于2029年将达到人民币98 亿元,2024年至2029年的复合年增长率为8.4%。
按服务提供商类型划分,中国的医药及医疗器械企业渠道数字化服务市场可分为两个板块,包括第三方服务和内部服务。在强大的数据整合、惊人的技术迭代速度及卓越的专业服务能力驱动下,第三方渠道数据及渠道管理系统服务提供商正占据越来越大的市场份额,使医药及医疗器械企业能够提高决策效率,并适应快速变化的市场格局。
医药行业第三方渠道数字化服务市场规模从2020年的人民币27亿元增加至2024 年的人民币33亿元,复合年增长率为5.0%。预计于2029年将达到人民币54亿元,2024 年至2029年按复合年增长率10.8%增长。

董事会资料
董事会将由六名董事组成,包括三名执行董事及三名独立非执行董事。董事会任期为三年,负责并拥有一般权力管理及开展业务。


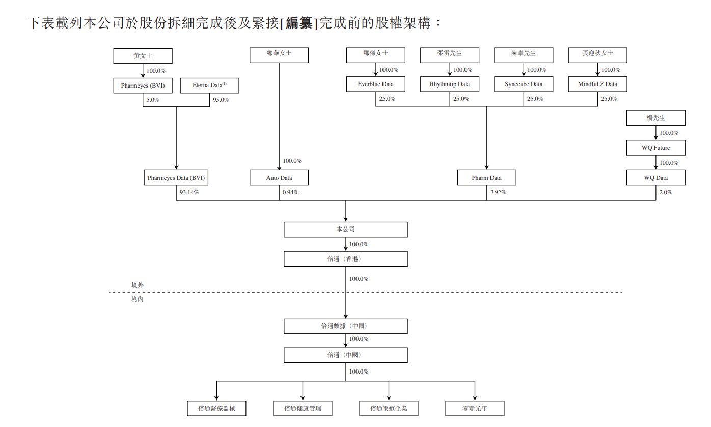
股权架构
黄女士为倍通数智的创始人。截至2025年11月23日,黄女士透过Pharmeyes Data (BVI)可控制本公司合计约93.14%的投票权。Pharmeyes Data (BVI)由(i)Pharmeyes (BVI)持有5%的股权,而Pharmeyes (BVI)由黄女士全资拥有;及(ii)Eterna Data持有 95%的股权,而Eterna Data由黄女士作为委託人及保护人的信託最终全资控制,而 Pharmeyes (BVI)为受益人。因此,黄女士、Pharmeyes Data (BVI)、Pharmeyes (BVI) 及Eterna Data构成本公司的一组控股股东。

中介团队
独家保荐人:建银国际金融有限公司
公司法律顾问:有关香港及美国法律:美迈斯律师事务所;有关中国法律:国浩律师(上海)事务所;有关中国数据合规法律: 国浩律师(北京)事务所;有关开曼群岛法律: 凯博律师事务所
独家保荐人的法律顾问:有关香港法例:周俊轩律师事务所与北京市通商律师事务所联营;有关中国法律:君合律师事务所
申报会计师及核数师:德勤·关黄陈方会计师行
行业顾问:弗若斯特沙利文(北京)咨询有限公司上海分公司
合规顾问:浤博资本有限公司
.paragraphFormat{
text-indent: 2em;
margin-top: 6px;
margin-bottom: 6px;
position: relative;
}
img{
display: block;
margin: 0 auto;
}
table{
border: 1px solid black;
border-collapse: collapse;
}
table td{
border: 1px solid black;
}



