智通财经APP获悉,据港交所1月1日披露,深圳市景旺电子股份有限公司(简称:景旺电子)向港交所主板递交上市申请,中信证券、美银证券、国联证券国际为其联席保荐人。

公司简介
招股书显示,景旺电子(603228.SH)是以技术创新为驱动、以产品布局全面为特色的PCB产品制造商。公司的PCB产品为汽车电子、通信与数据基础设施、智能终端、工业控制等领域的全球客户提供智能互联基础。
公司在汽车电子PCB领域占据领先地位,并战略性重点佈局AI计算领域,形成了「1+1+N」的业务模式,即1个支柱型业务(汽车电子)(「1」)、 1个重点发展业务(通信与数据基础设施)(「1」)和 N个高潜力业务组合(涵盖智能终端、工业控制等)(「 N」)。
汽车电子是公司的支柱型业务领域,公司的汽车电子PCB产品广泛应用于ADAS、信息娱乐系统、车身电子系统、电池管理系统、照明系统及充电配电系统等领域。
根据灼识咨询的资料,以2024年度收入计算,公司是全球第一大汽车电子PCB供应商,全球前十大Tier 1汽车供应商中有七家是公司的客户,公司的PCB产品已广泛应用于全球前十大汽车集团的汽车产品中。
公司的PCB产品深度赋能汽车智能化和电动化,已实现激光雷达板、五代与六代毫米波雷达板、ADCU高阶HDI主板及 400V/800V电气平台用耐高压PCB的量产。
此外,公司为全球AI计算基础设施领先企业提供PCB产品,已量产可应用于AI计算基础设施等领域的高端PCB,包括40层以上高多层PCB、6阶22层 HDI PCB、採用mSAP工艺的14层HDI PCB及多层PTFE FPC。
于往绩记录期间,公司的收入主要来源于PCB销售,亦从销售含铜生产残余物获得少量收入。

财务资料
收入
于2023年、2024年及截至2025年9月30日止九个月,公司实现收入分别约为107.57亿元(人民币,下同)、126.59亿元、110.83亿元。
利润
于2023年、2024年及截至2025年9月30日止九个月,公司录得年内/期内利润分别约为9.11亿元、11.6亿元、9.61亿元。

毛利率
于2023年、2024年及截至2025年9月30日止九个月,公司毛利率分别为23.2%、22.7%、21.6%。

行业概览
在汽车智能化及电动化升级加速、AI算力需求爆发等多重因素驱动下,PCB作为电子设备的核心部件,市场需求预计将持续旺盛。以销售收入计,全球PCB行业的市场规模预计在2030年达到1,052亿美元,2024年至2030 年的复合年增长率为5.8%。
全球PCB行业的市场规模从2020年的652亿美元增长至2024年的 750亿美元,复合年增长率为3.6%。以销售收入计,2024年全球单/双层PCB、多层PCB、HDI PCB、FPC及封装基板的市场规模分别为79亿美元、286亿美元、128亿美元、128亿美元及129亿美元。

全球汽车电子PCB行业市场规模
以销售收入计,全球汽车电子PCB行业的市场规模由2020年的65亿美元增长至2024年的92亿美元,于此期间复合年增长率为 9.2%。
随着智能驾驶水平不断提升,毫米波雷达、域控制器等核心部件的广泛部署,将持续拉动高多层 PCB及HDI PCB的需求增长。以销售收入计,全球汽车电子PCB行业的市场规模预计于2030年达到122亿美元,2024年至2030年的复合年增长率为4.8%。

全球智能终端PCB行业市场规模
智能终端是全球PCB行业规模最大的下游应用领域,以销售收入计,全球智能终端PCB行业的市场规模于2024年达到371亿美元,占全球PCB市场规模的49.5%。
以销售收入计,全球智能终端PCB行业的市场规模预计于2030年达到490亿美元,2024年至2030年的复合年增长率为4.7%。

全球PCB行业竞争格局
全球PCB行业竞争格局相对分散,以2024年PCB收入计,全球排名前十的PCB供应商市占率合计为37.1%。总体而言,全球PCB行业的竞争格局呈现三大核心特征,即资源向头部厂商集中、中国本土厂商崛起进程提速以及头部企业的优势持续扩大。
2024年,公司PCB收入为17.034亿美元,在所有PCB供应商中排名第十,在总部位于中国大陆的PCB供应商中排名第四,市占率为2.3%。

董事会资料
公司董事会将由9名董事组成,包括2名执行董事、4名非执行董事及3名独立非执行董事。董事任期为3年,并于各自任期届满后可连选连任。



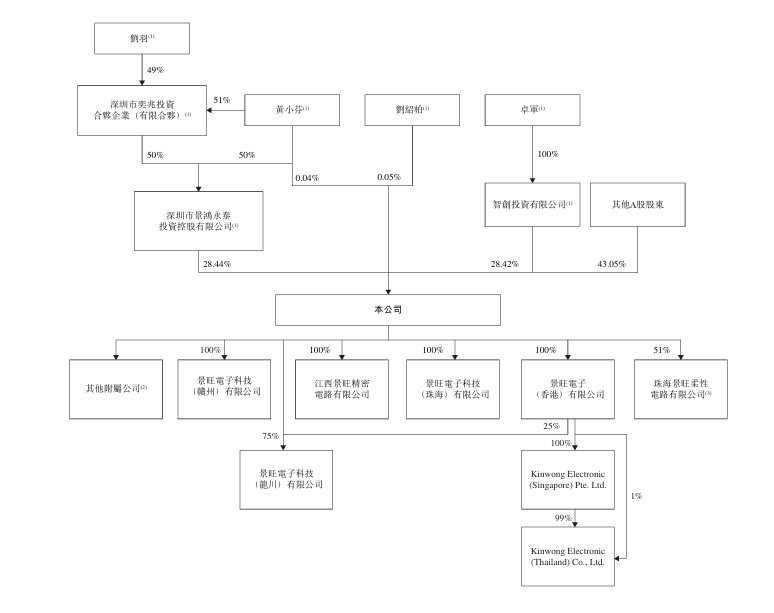
股权架构
截至2025年12月26日,景鸿永泰、智创投资、奕兆投资、刘绍柏先生、黄小芬女士、卓军女士及刘羽先生为一致行动人士。他们合共有权行使 560,846,175股股份所附带的投票权,约占已发行股份的56.95%,


中介团队
联席保荐人:中信证券(香港)有限公司;Merrill Lynch (Asia Pacific) Limited;国联证券国际资本市场有限公司。
公司法律顾问:有关香港法律及美国法律:瑞生国际律师事务所有限法律责任合伙;有关中国法律:北京观韬律师事务所。
联席保荐人法律顾问:有关香港及美国法律:史密夫斐尔律师事务所;有关中国法律:北京德恒律师事务所。
核数师及申报会计师:安永会计师事务所。
行业顾问:灼识行业咨询有限公司。
合规顾问:力高企业融资有限公司。



