智通财经APP获悉,据港交所12月15日披露,珠海金智维人工智能股份有限公司(下称“金智维”)递表港交所主板,国泰君安融资有限公司及中银国际亚洲有限公司为其联席保荐人。

招股书显示,金智维是一家专注于提供人工智能(“AI”)数字员工解决方案及企业级智能体解决方案的AI企业,通过自主研发的AI解决方案,助力企业加速其数智化转型。通过将AI算法、大语言模型(“大语言模型”)和机器人流程自动化(“RPA”)技术与行业场景的深度融合,该公司实现了将各种不同的工作交由AI数字员工及智能体处理。
根据弗若斯特沙利文的资料,该公司已服务众多行业多家头部企业,并取得市场领先地位。按市场份额计,金智维于2022年至2024年连续三年在中国AI数字员工解决方案市场蝉联榜首。于整个往绩记录期间,该司在此市场服务的大中型企业数量亦位居市场首位。公司的市场领先地位尤其体现在金融服务领域,自2022年至2024年连续三年市场份额稳居第一。
截至2025年6月30日,根据公司AI解决方案授予客户的授权数量计,金智维已部署逾180万名AI数字员工。该等AI数字员工涉足金融服务、政务、制造业等十余个行业,累计服务超过1,300家优质客户(含120余家《财富》全球500强及《财富》中国500强企业)。
金智维在金融服务领域依然遥遥领先。截至2025年6月30日,公司已为超240家银行(覆盖中国六大国有银行)、超130家证券公司(覆盖中国90%以上的证券公司),以及超170家其他主要金融机构提供服务。公司在金融服务行业的领先市场地位和认可度,体现出公司解决方案在安全性、可靠性及服务保障方面的综合能力。
财务资料
收入
于2022年度、2023年度、2024年度、2025年截至6月30日止六个月,公司分别录得收入2.03亿元(人民币,下同)、2.17亿元、2.43亿元、4597.7万元。
毛利
于2022年度、2023年度、2024年度、2025年截至6月30日止六个月,公司分别录得毛利8549.9万元、9001.8万元、1.3亿元、2386.3万元。

毛利率
于2022年度、2023年度、2024年度、2025年截至6月30日止六个月,公司对应毛利润率为42.1%、41.5%、53.4%、51.9%。

行业概览
中国AI解决方案市场规模持续扩张,企业级AI解决方案市场规模从2020年的人民币143亿元增长至2024年的人民币472亿元,期间实现了34.8%的复合年均增长率。在企业数字化转型和政府智能化建设加速的带动下,预计2025年至2029年将以42.7% 的复合年增长率增长,到2029年达到人民币2,780亿元。

中国企业级智能体解决方案市场正从技术孵化阶段迈向初步商用化阶段。2023年至2025年间,随着大模型在多模态理解、知识推理及任务规划等方面的技术突破。预计2026年至2027年将成为智能体数字员工商业化落地加速期,核心企业将基于可扩展的AI智能体框架实现初步应用。
预计进入2028年后,伴随生态标准的初步形成和企业级智能协作需求的释放,市场将进入规模化扩张阶段,并将在企业级应用中加速普及。预计2027年产生商业化普及后将释放人民币180亿元的市场规模,并以70.0%的复合年均增长率增长,至2030年达到人民币884亿元。
另外,全球AI数字员工解决方案市场近年来保持快速增长,从2020年的人民币118亿元增长至2024年的人民币291亿元,期间实现25.3%的复合年均增长率。得益于企业流程自动化、生成式AI等技术的融合应用,AI数字员工逐步演进为具备语义理解与决策能力的智能体,在金融服务、政务、制造及零售等领域的应用范围持续扩大。预计2025 年至2029年全球市场将以40.0%的复合年均增长率增长,到2029年达到人民币1,287亿元。
中国市场是全球增长最快的区域之一。中国AI数字员工解决方案市场规模从2020 年的人民币18亿元增长至2024年的人民币65亿元,2020年至2024年的复合年均增长率达37.5%。在政企数字化建设加速和大语言模型应用深化的推动下,AI数字员工正成为推动企业智能化转型的重要工具。预计2025年至2029年,中国市场将以51.0%的复合年均增长率增长,到2029年达到人民币510亿元,占全球市场的比重将进一步提升。

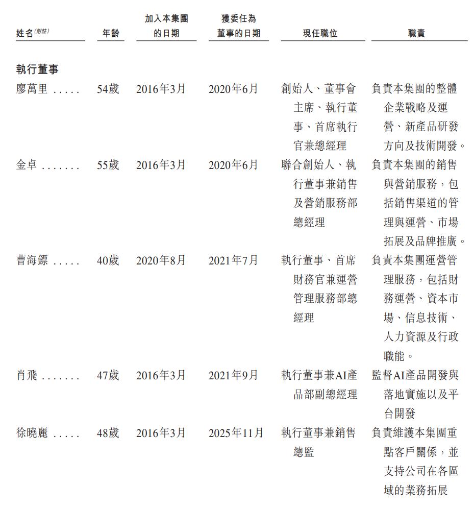
董事会资料
董事会由11名董事组成,包括5名执行董事、2名非执行董事及4名独立非执行董事。


股权架构
截至2025年12月9日,廖先生通过其受控实体(即金石众成、金石汇智、金石鹏程、金石伟业、智维星合及智维星链)有权行使约40.65%的公司已发行股本总额所附带的表决权。
截至2025年12月9日,廖先生为金石众成、金石汇智、金石鹏程、金石伟业、智维星合及智维星链的唯一普通合伙人,并根据各该等合伙企业的普通合伙人与有限合伙人之间所订立的合伙协议,负责各该等合伙企业的管理事宜,并行使与各该等合伙企业所持股份或有限合伙权益相关的投票权。


中介团队
联席保荐人:国泰君安融资有限公司、中银国际亚洲有限公司。
公司法律顾问:有关香港及美国法律:嘉源律师事务所;有关中国法律:世辉律师事务所。
联席保荐人法律顾问:有关香港法律:竞天公诚律师事务所有限法律责任合伙;有关中国法律:竞天公诚律师事务所。
申报会计师及独立核数师:毕马威会计师事务所。
行业顾问:弗若斯特沙利文(北京)咨询有限公司。
合规顾问:中泰国际融资有限公司。



