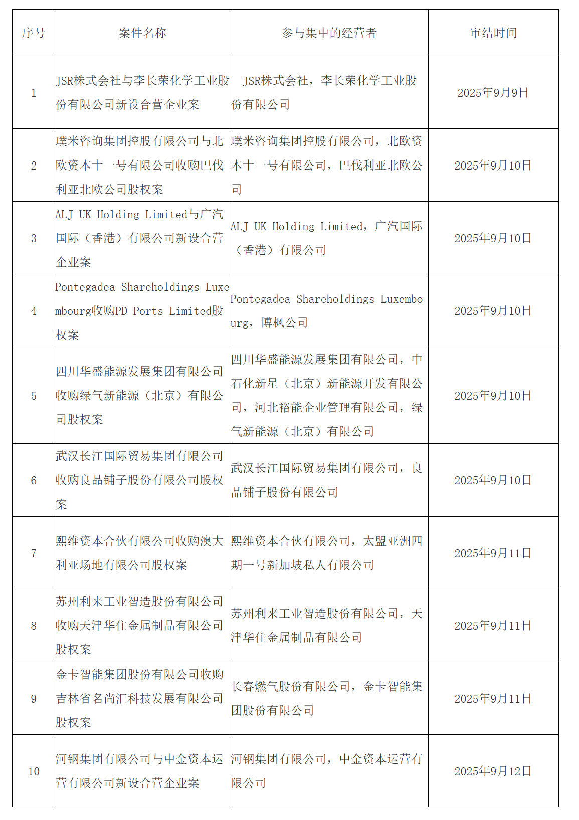
人民财讯9月23日电,市场监管总局发布2025年9月8日—9月14日无条件批准经营者集中案件列表,包括武汉长江国际贸易集团有限公司收购良品铺子股份有限公司股权案等。

.paragraphFormat{
text-indent: 2em;
margin-top: 6px;
margin-bottom: 6px;
position: relative;
}
img{
display: block;
margin: 0 auto;
}
table{
border: 1px solid black;
border-collapse: collapse;
}
table td{
border: 1px solid black;
}



