固态电池头部企业卫蓝新能源拟创业板上市。
12月11日晚间,胜通能源(001331)公告,控股股东等人同意将其持有的公司8464.38万股股份(占胜通能源总股本的29.99%)转让给七腾机器人有限公司(以下简称“七腾机器人”)及其一致行动人。
同时,七腾机器人和/或其指定适格第三方拟以标的股份转让完成为前提,向公司的全体股东发出部分要约收购,要约收购股份数量为4233.6万股(占胜通能源总股本的15%),其中龙口云轩、龙口同益、龙口弦诚及龙口新耀共同申报预受要约4192.32万股无限售条件流通股份。
本次交易完成后,七腾机器人将拥有上市公司44.99%的股份及该等股份对应的表决权,上市公司控股股东变更为“七腾机器人”,公司股票12月12日(星期五)开市起复牌。
资料显示,七腾机器人是一家集特种机器人设计、研发、生产、销售、服务为一体的专精特新“小巨人”企业,在应急安全领域处于头部地位,公司产品涵盖防爆化工轮式巡检机器人、防爆化工四足机器人、防爆化工挂轨巡检机器人等。

固态电池头部企业启动IPO
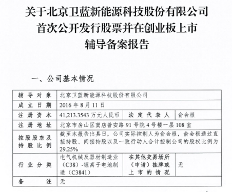
12月11日,证监会网站披露,北京卫蓝新能源科技股份有限公司(以下简称“卫蓝新能源”)启动A股IPO并提交辅导备案,公司拟在创业板上市,辅导机构为中信建投。

卫蓝新能源是国内固态电池领域头部企业,头顶着“国家级专精特新‘小巨人’”“全球独角兽企业”“北京市技术发明一等奖”等光环。
公司是中国科学院物理研究所固态电池产学研孵化企业,具有40余年固态电池产业研究经验,在多个固态锂电技术领域实现“首次”突破,产品已进入三峡集团、国电投、蔚来汽车、小米汽车、广汽集团等多行业头部企业供应链。
今年10月,卫蓝新能源完成D+轮融资,自2016年成立以来,公司累计完成了9轮融资,投资阵容包括小米、蔚来、吉利、华为和天齐锂业等头部企业。胡润《2025全球独角兽榜》显示,卫蓝新能源以185亿元人民币估值位列榜单第455位。
在技术储备方面,卫蓝新能源已实现能量密度360Wh/kg的动力电芯、320Wh/kg的低空经济电芯及大容量储能电芯的商业化应用,覆盖汽车、eVTOL飞行器、储能电站等场景。
在产业化方面,卫蓝新能源已形成北京房山、江苏溧阳、浙江湖州和山东淄博四大产业基地布局,现有年产能达28.2GWh,规划总产能超过100GWh。此外,坪山基地作为全固态电池小试基地,计划2027年左右实现全固态电池量产。
今年以来,卫蓝新能源在固态电池量产方面动作频频。3月,卫蓝新能源位于珠海的半固态电池产线正式投产,该产线成功实现全球首次314Ah大容量半固态电池量产。9月,卫蓝海博(淄博)新能源科技有限公司实现SHS180-314Ah规格半固态储能锂电池的量产。10月,北京卫蓝高性能固态锂离子电池项目一期实现主体封顶,预计于2026年进入试投产阶段。
目前,固态电池产业已迈入工程化验证与初步商业化阶段,其中半固态电池率先实现量产装车,全固态电池则处于中试线建设与技术优化阶段。中信证券研报表示,固态电池产业化进程正持续提速,预计到2030年全球固态电池总出货量将超过700GWh,其中全固态电池占比超200GWh。
合作公司出炉
作为国内固态电池领域领军企业,卫蓝新能源上市对固态电池产业链具有积极意义,为行业提供资本运作范本,吸引更多资本流入固态电池领域,推动产业技术研发和量产落地。
卫蓝新能源上市利好固态电池产业链,尤其是持股方和合作方。证券时报·数据宝根据公开信息梳理,多家上市公司与卫蓝新能源达成战略合作或是供应商。
持股方面,天齐锂业通过成都天齐持有卫蓝新能源3%的股权,公司还与卫蓝新能源共同设立天齐卫蓝固锂新材料(深圳)有限公司。
奥瑞金通过共青城春霖未来动能股权投资合伙企业间接持股,公司还与卫蓝新能源合作设立北京市蓝鹏瑞驰科技有限公司,专注电池结构件的设计开发。
联泓新科与卫蓝新能源共同设立联泓卫蓝(江苏)新能源技术有限公司,聚焦固态电池、半固态电池等新型电池关键功能材料的开发。
合作方面,当升科技、普利特、华友钴业、容百科技、兴源环境都曾经披露与卫蓝新能源签署战略合作协议。
供应商方面,恩捷股份今年1月公告,与卫蓝新能源签订《采购框架协议》,卫蓝新能源80%电解质隔膜由公司提供。 根据投资者互动平台或公告披露的信息,星源材质、紫江企业、天奈科技、佛塑科技均披露有合作或向其供应原材料。




