
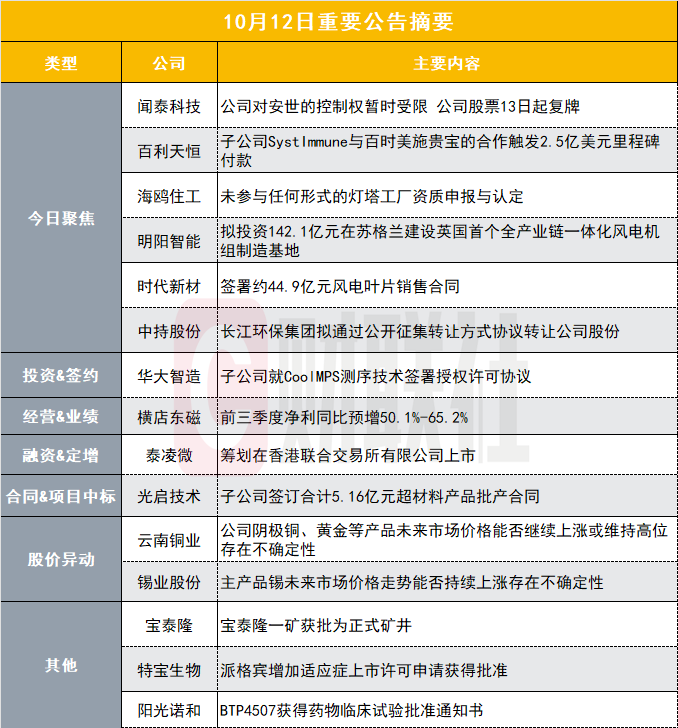
今日聚焦
【闻泰科技:公司对安世的控制权暂时受限 公司股票13日起复牌】
闻泰科技(600745.SH)公告称,近期,公司子公司安世半导体以及安世半导体控股(合称“安世”)收到荷兰经济事务与气候政策部下达的部长令(Order)和阿姆斯特丹上诉法院企业法庭(简称“企业法庭”)的裁决。荷兰时间2025年9月30日,荷兰经济事务与气候政策部对安世下达部长令(Order),要求安世及其下属所有子公司、分公司、办事处等全球30个主体对其资产、知识产权、业务及人员等不得进行任何调整,有效期为一年。目前安世日常经营仍在持续运转,但受上述部长令(Order)和企业法庭裁决的影响,短期内将面临决策链条临时变更/延长、资源配置灵活度下降等情况,可能会对企业运营效率形成一定影响。公司对安世的控制权暂时受限,公司作为股东的经济收益权仍不受影响。公司股票及可转换公司债券将自10月13日开市起复牌,公司可转换公司债券“闻泰转债”恢复转股。
【百利天恒:子公司SystImmune与百时美施贵宝的合作触发2.5亿美元里程碑付款】
百利天恒(688506.SH)公告称,2023年12月11日,公司全资子公司SystImmune与百时美施贵宝(简称“BMS”,纽交所代码:BMY)就iza-bren(BL-B01D1、EGFR×HER3双抗ADC)项目达成独家许可与合作协议。全球II/III期关键注册临床试验IZABRIGHT-Breast01,已达成里程碑事件,正式触发合作协议项下第一笔2.5亿美元的近期或有付款条件,SystImmune将于近期收到款项。根据合作协议,公司后续还有资格获得最高可达2.5亿美元的近期或有付款,以及在达到特定的开发、注册和销售里程碑后最高可达71亿美元的额外付款。
【两连板海鸥住工:未参与任何形式的灯塔工厂资质申报与认定】
海鸥住工(002084.SZ)发布股票交易异常波动公告,公司关注到部分媒体将公司列为“灯塔工厂概念”相关股票。公司于2020年5月与富士康工业互联网股份有限公司签署战略合作框架协议,主要以公司工业数字化、网络化和智能化的转型升级为方向,助力公司实现智能制造,降低运营成本为主的小灯塔计划,截至本公告日,公司未参与任何形式的灯塔工厂资质申报与认定。除此之外,公司未发现其他公共传媒报道了可能或已经对本公司股票交易价格产生较大影响的未公开重大信息。
【明阳智能:拟投资142.1亿元在苏格兰建设英国首个全产业链一体化风电机组制造基地】
明阳智能(601615.SH)公告称,公司拟在苏格兰建设英国首个全产业链一体化风电机组制造基地,预计投资总额为15亿英镑,折合人民币约为142.10亿元。该投资计划尚需获得包括但不限于英国政府、中华人民共和国国家发展和改革委员会、中华人民共和国商务部的最终批准,存在不确定性。同时,该投资计划涉及国际情况复杂、建设周期较长、投资金额大,对公司利润的影响无法准确预计;且存在海外经营与管理风险和汇率波动风险。
【时代新材:签署约44.9亿元风电叶片销售合同】
时代新材(600458.SH)公告称,公司2025年7月1日至9月30日期间与风电各大主机厂签订《叶片销售合同》,合同金额总计约合人民币44.9亿元(含税价),用于销售风电叶片及相关服务。合同履行预计将对公司业绩产生积极影响,但具体交货批次及验收时间影响2025年当期业绩,存在不确定性。合同双方均具有履约能力,但可能面临外部环境变化、政策调整、客户需求变化等风险。
【中持股份:长江环保集团拟通过公开征集转让方式协议转让公司股份】
中持股份(603903.SH)公告称,公司持股5%以上股东长江生态环保集团有限公司(简称“长江环保集团”)持有公司股份6313.3万股,占公司总股本的24.73%。长江环保集团拟通过公开征集转让方式协议转让所持公司的全部股份,转让价格不低于8.72元/股,本次股份转让完成后,长江环保集团将不再持有公司股份。截至本公告之日,公司无实际控制人,长江环保集团为公司第一大股东,若本次公开征集转让实施完成,将导致公司第一大股东变更。
投资&签约
【华大智造:子公司就CoolMPS测序技术签署授权许可协议】
华大智造(688114.SH)公告称,公司全资子公司MGI US LLC(简称“MGI LLC”)及 Complete Genomics,Inc.(简称“CGI”)与 Swiss Rockets AG(以下简称“Swiss Rockets”)签署《授权许可协议》,将公司的CoolMPS测序技术(简称“CoolMPS”或“无损碱基测序技术”)及通用测序技术(含stLFR和cLFR等所涉及测序仪、芯片及建库试剂等产品所需底层技术,简称“通用测序技术”)有偿授权给 Swiss Rockets。
经营&业绩
【横店东磁:前三季度净利同比预增50.1%-65.2%】
横店东磁(002056.SZ)发布2025年前三季度业绩预告,预计归属于上市公司股东的净利润为13.90亿元-15.30亿元,比上年同期增长50.1%-65.2%。报告期内,磁材产业龙头地位稳固,新能源汽车、AI服务器等新兴领域新品出货高速增长,运营效率提升;光伏产业强化差异化战略,高功率产品推动海内外市场出货增长,成本管控有效;锂电产业聚焦小动力市场,保持稳定品质与高稼动率。
【长江电力:前三季度公司境内所属六座梯级电站总发电量约2351.26亿千瓦时 与上年同期基本持平】
长江电力(600900.SH)公告称,根据公司初步统计,2025年前三季度,乌东德水库来水总量约834.89亿立方米,较上年同期偏枯6.04%;三峡水库来水总量约2988.80亿立方米,较上年同期偏枯4.54%。2025年前三季度,公司境内所属六座梯级电站总发电量约2351.26亿千瓦时,与上年同期基本持平。其中,第三季度公司境内所属六座梯级电站总发电量约1084.70亿千瓦时,较上年同期减少5.84%。
【中国核电:前三季度累计商运发电量1843.64亿千瓦时 同比增长14.95%】
中国核电(601985.SH)公告称,截至2025年9月30日,公司核电控股在运机组26台,装机容量2,500.00万千瓦;控股在建及核准待建机组19台,装机容量2,185.90万千瓦,核电装机容量合计4,685.90万千瓦。公司新能源控股在运装机容量3,348.47万千瓦,包括风电1,049.13万千瓦、光伏2,299.34万千瓦,另控股独立储能电站165.10万千瓦;控股在建装机容量738.78万千瓦,包括风电194.64万千瓦,光伏544.13万千瓦。截至2025年9月30日,公司2025年前三季度累计商运发电量为1,843.64亿千瓦时,同比增长14.95%;上网电量为1,740.95亿千瓦时,同比增长15.20%。
融资&定增
【泰凌微:筹划在香港联合交易所有限公司上市】
泰凌微(688591.SH)公告称,为推进全球化发展战略及海外业务布局,提升品牌影响力与核心竞争力,公司正在筹划发行境外股份(H股)并在香港联合交易所有限公司上市。相关细节尚未确定,不会导致公司实际控制人发生变化。本次H股上市需提交公司董事会和股东会审议,并经相关监管机构批准、核准或备案,存在较大不确定性。
合同&项目中标
【山高环能:子公司中标餐厨垃圾委托运营服务项目】
山高环能(000803.SZ)公告称,全资子公司山高十方环保能源集团有限公司收到中标结果,中标邢台市餐厨垃圾粪便无害化处理项目资源化利用管理服务项目,招标人为邢台市国润环境技术有限公司。该项目设计规模为总处理规模800吨/日,一期设计处理规模不低于450吨/日。服务周期为8年,到期后在同等条件下中标方享有优先服务的权利。中标项目有利于公司在轻资产服务业务方面的拓展,有助于与公司下属石家庄项目公司形成更好的协同效应,增厚经营业绩,提升主业优势,增强市场竞争力和行业影响力。
【光启技术:子公司签订合计5.16亿元超材料产品批产合同】
光启技术(002625.SZ)公告称,公司于近日收到全资子公司深圳光启尖端技术有限责任公司(简称“光启尖端”)的通知,光启尖端与某客户签订了合计2.72亿元的超材料产品批产合同,与另一家客户签订了合计2.44亿元的超材料产品批产合同。光启尖端近期累计与两家客户签订了合计5.16亿元的超材料产品批产合同,相关产品将于2026年6月30日之前完成交付。
股价异动
【云南铜业:公司阴极铜、黄金等产品未来市场价格能否继续上涨或维持高位存在不确定性】
云南铜业(000878.SZ)发布股票交易异常波动公告,公司阴极铜、黄金等产品未来市场价格能否继续上涨或维持高位存在不确定性。此外,公司近期生产经营情况正常。公司目前正在开展发行股份购买资产并募集配套资金暨关联交易事项,相关信息均按规定进行了及时披露。除此之外,公司、控股股东及实际控制人不存在关于公司应披露而未披露的重大事项或处于筹划阶段的重大事项。
【锡业股份:主产品锡未来市场价格走势能否持续上涨存在不确定性】
锡业股份(000960.SZ)发布股票交易异常波动的公告,公司目前生产经营情况正常,内外部经营环境未发生重大变化。近期,公司主产品锡金属价格有所上涨,锡冶炼加工费持续低位运行。公司主产品锡未来市场价格走势能否持续上涨存在不确定性。
其他
【特宝生物:派格宾增加适应症上市许可申请获得批准】
特宝生物(688278.SH)公告称,公司产品派格宾联合核苷(酸)类似物用于成人慢性乙型肝炎患者的HBsAg持续清除的增加适应症上市许可申请获得批准。派格宾是公司目前的核心产品,是公司自主研发的全球首个40kD聚乙二醇长效干扰素α-2b注射液,是治疗用生物制品国家1类新药,是我国第一个国产上市的聚乙二醇(PEG)修饰干扰素品种。派格宾于2016年10月获批上市,获批适应症为治疗成人慢性丙型肝炎;2017年9月获批成人慢性乙型肝炎适应症。本次增加适应症的获批,将进一步增强派格宾的市场竞争力,对公司经营发展具有重要意义。但医药行业受政策环境、市场环境变化等多种因素影响,存在不确定性。
【科伦药业:子公司核心产品TROP2 ADC芦康沙妥珠单抗获国家药监局批准第三项适应症】
科伦药业(002422.SZ)公告称,公司控股子公司科伦博泰靶向人滋养细胞表面抗原2(TROP2)的抗体偶联药物(ADC)芦康沙妥珠单抗(sac-TMT)获国家药监局批准第三项适应症,用于治疗经表皮生长因子受体(EGFR)酪氨酸激酶抑制剂(TKI)治疗后进展的EGFR基因突变阳性的局部晚期或转移性非鳞状非小细胞肺癌(NSCLC)成人患者。芦康沙妥珠单抗(sac-TMT)是迄今为止全球首个且唯一对比含铂双药化疗显示出显著的总生存期(OS)获益,并且已获批用于仅接受过TKI治疗后进展(2L)的晚期NSCLC的ADC。
【宝泰隆:宝泰隆一矿获批为正式矿井】
宝泰隆(601011.SH)公告称,公司所属宝泰隆新材料股份有限公司一矿收到黑龙江省七台河市新兴区人民政府下发的《通知》,同意宝泰隆一矿复产。宝泰隆一矿为设计生产能力90万吨/年的矿井,本次成为正式生产矿井,将增加公司原煤自供能力,降低公司原材料成本,进一步提升公司的生产能力,提高公司未来盈利水平,对公司可持续性发展和经营业绩将带来积极影响。
【阳光诺和:BTP4507获得药物临床试验批准通知书】
阳光诺和(688621.SH)公告称,公司子公司江苏诺和必拓新药研发有限公司收到国家药品监督管理局核准签发的《药物临床试验批准通知书》,公司在研项目BTP4507的临床试验申请获得批准。BTP4507拟用于治疗单药治疗不佳的原发性高血压患者。根据相关法律法规要求,药物在获得临床试验批准后,尚需开展临床试验,进行药品上市许可申请,经国家药品监督管理局审评、审批通过后方可上市生产。药品研发具有高科技、高风险、高附加值的特点,容易受到多种不确定因素的影响。



