摘要:3900家上涨,陈小群、作手新一忙着吃大面?
量化复盘


沪指涨0.38%,深证成指涨0.61%,创业板指跌0.84%。上涨个股超3900只;两市全天成交2.42万亿元,较上一日放量成交1141亿元,内资主力资金净卖出445.2亿元;两市涨跌中位数为1.02%。
指数对短线行情影响是局部的,真正影响咱们操作的还是涨停数据。
【短线情绪】---四大黄金纬度
涨停家数69,今天涨停家数对比周五情绪爆点的91家有明显的下跌,接近79家的水平只能说中规中矩,还凑合。可惜的是涨停板没有太聚焦,只有机器人和固态电池稍微能看。其他的都太散乱,感觉就是乱拉。没有向心力。
封板率85%,今天这个封板率非常高,对得起情绪修复行情。
连板率16%。完全是被固态电池给坑了,周五爆发那么猛,周末小昨文吹那么猛,周一就这表现?有点坑爹。周末我还专门把固态电池产业链的股票全部梳理一下,今天一看集合竞价就知道白努力了。等下一波行情吧。
连板高度4板:【首开股份】房地产叠加宇树机器人概念。
本来首开股份今天也要结束的,幸运的是他蹭上了机器人板块的爆发热度,资金自然而然的把他捧成了龙一,正常的逻辑他也走不远。但是如果里面的主力把他去套【妖股战法】那就不得了。9月1号我们重点讲过妖股战法,里面讲的非常详细,感兴趣的朋友可以重点去回看。这里我们只讲结论。
以往妖股有3个条件,1、低价。2、位置低。3、概念是市场主线。首开肯定符合低位、低价。毕竟他主营业务是房地产。现在应该没有那个行业比房地产还惨的了吧。其次他因为有宇树科技的股票所以他蹭上了机器人的概念。对于妖股来讲,概念不需要纯正,只要有就行,或者说只要沾上一点就能让游资展开无限的遐想。
机器人已经休整了4个月了,该跌的也都跌的差不多了,如果机器人在明天、后天板块持续出现涨停潮,那首开股份是有被炒作的潜力的。
【安正时尚】跟上周的预判一样,消费退潮,他也结束了。

【总结】:市场情绪修复第二天,3900家上涨,也对得起大家了。明天还能修复一天,如果手中的票再不表现,真的就要去弱留强了。情绪修复三天后,市场估计还要探底一波,确认这波反弹的强度,跌不下去,资金才敢继续进攻。大家主义好市场的节奏,别跌的时候吓的割掉了,反弹三天忍不住追高,第四条又遇到市场调整给割了。那就真成反面案例了,
【成交额不足】
今天成交额略有回暖1千亿,但只有2.46万亿,还是低于2.5万亿。对比本轮行情最高的3.2万亿少了7千亿了。那就说明本轮行情直接反包创新高的概率很低,大概率需要盘整、休整、横盘后再蓄力创新高。
【有没有可能是假反弹?】
上周五阳线拉的很猛,但是成交额只有2.3万亿,有可能是缩量假反弹。今天胜宏科技,易中天都在猛跌,增大了假反弹的可能性。周四消费一日游,周五固态电池一日游,周一机器人和医疗会不会一日游?如果再一日游,那缩量假反弹的概率更大。
现在看市场需要有持续性的热点来扛起大旗了,人工智能已经阴包阳了,谁能顶替人工智能承接9月份的主线行情就至关重要了。没有主线行情,对于股民来讲就是没有赚钱效应,没有赚钱效应的市场,谁还愿意在3800点玩股票呢?这就会进入到一个恶性循环【没有主线-股民不赚钱-成交量缩-市场向下找支撑-来到新支撑位又没有主线-股民又亏钱】
【固态电池】
周末学习了那么多固态电池,今天集合竞价不符合预期,又白学习了。不过学习后更坚定了我对固态电池产业爆发的信心。我觉得固态电池还会炒,或许明年、后年固态电池会走出2020、2021年那种持续一整年的大行情。比今年的人工智能、CPO都可能更猛。大家该学习也要学习。
【CPO为啥跌这么狠?有啥利空?】
大利空没有,估计跟分析师对于中际旭创的业绩吵架有关。
先是【市场预测“中际旭创2027年的利润预测超过250亿”】
9月5日,买方大佬凌鹏:【一个零部件制造业公司可以达到这么高的年利润,并质疑线性外推的合理性。】
国盛通信某分析师直接在朋友圈怒怼:“买你的白酒去吧”
这位是2022年刚转为分析师,没错又是一位新人分析师。让我想到了2021年【你算老几】事件。
当时半导体也是涨的太猛了,冲昏了很多人的头脑,中芯国际的光刻胶技术负责人发表了对国产光刻胶比较负面的言论。
结果方正的分析师陈某怼“你算老几”。让当时火热的半导体行情直接熄火。当时的半导体估值可比现在的CPO还要高很多,都不是市盈率了而是市梦率,梦里啥都有的意思。
让我来看就是行情短期涨的太猛了,确实需要用下跌来给市场情绪降降温了。不然炒到最后,亏钱的大概率还是股民。
大佬操作
炒股养家:买入天赐材料5301万。
作手新一:卖出入长城军工28600万。
小鳄鱼:买入三花智控23600万
今天龙虎榜一般般,游资大佬主打一个忙着割肉。
上周五大买胜宏科技的陈小群和作手新一今天都亏麻了,盘中都亏12个点了。陈总差不多亏了一个亿。要说不心疼那是不可能的。陈总的目的就是打造一个好的形象,如果周末人工智能能够发酵出来,今天继续大涨,他就成了人工智能的救星,以后他席位的溢价就自带一个涨停。堪比章盟主在寒武纪里面的神操作。
只可惜没有走出来,自己亏了个大的,难免被别人笑话。不过我觉得就陈总做T的技巧,他能通过做T解套的。对于我们股民来讲,还是做点稳妥的,底部启动的行情比较好。不然做T很多时候成本要么越来越高,要么底部做T很爽,股价起飞就卖飞龙头,踏空主升浪。
【龙头战法的规则还是要尊重的,不然吃亏的就是自己。】
上周四方新侠逆规则买万通发展,吃跌停。周五作手新一逆规则买长城军工,今天吃跌停也割掉了,亏了差不多2千多万。
这就是不尊重龙头战法规则的结果。大家做操作的时候也要记住,市场不会特意去照顾任何一个人。我们赚钱也是赚的顺应市场的钱,逆势而为大概率是要翻船的。
炒股养家买入天赐材料大概率是买一个他的辨识度,液体锂电池和固态电池最大的预期差就是这个电解质。天赐材料就是目前电解质的辨识度龙头。先导智能是固态电池设备端的辨识度龙头。
小鳄鱼买三花智控,他基本上就是靠着自己的消息优势大仓位拉涨停,龙虎榜上吃独食。我只羡慕他的小心为啥这么灵通。机器人有那么多好的票,不至于浪花淘尽唯三花不倒吧?我觉得机器人行情里面能选择的好标的有很多。
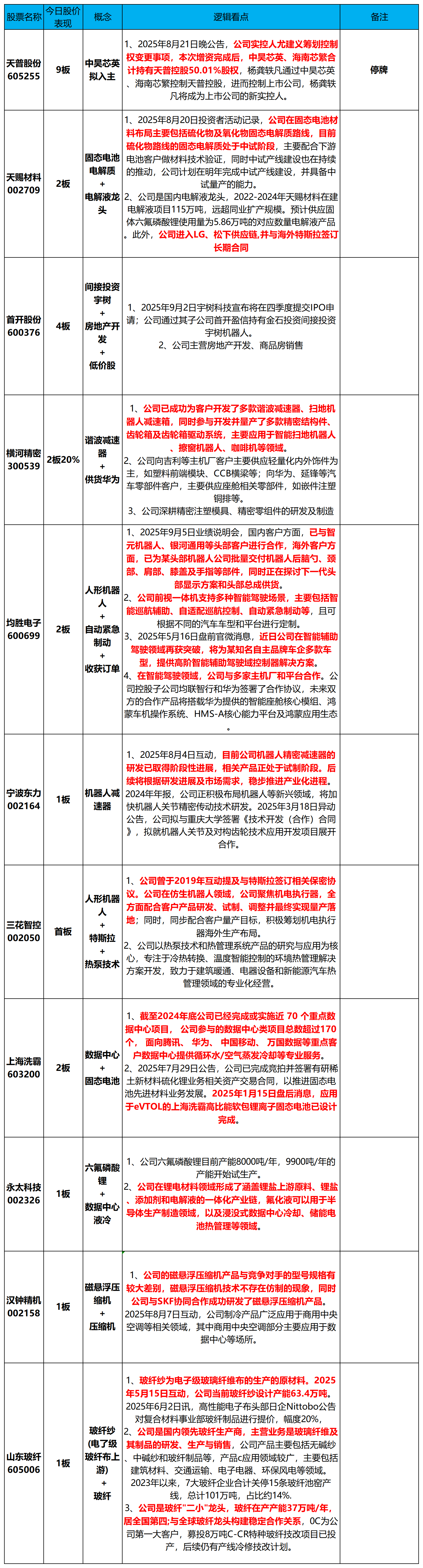
热门股梳理
天普股份605255、天赐材料002709、
首开股份600376、横河精密300539、均胜电子600699、宁波东力002164、三花智控002050、
(以上个股仅作梳理,不作为买卖依据,据此操作风险自担)

永太科技002326
概念:六氟磷酸锂+数据中心液冷。
资金面:主力资金净流入19200万
技术指标:四维操盘

汉钟精机002158
概念:磁悬浮压缩机+压缩机
资金面:主力资金净流入15490万
技术指标:四维操盘

山东玻纤605006
概念:玻纤纱 (电了级玻纤布上游)+玻纤
资金面:主力资金净流入8490万
技术指标:四维操盘

参考资料:
1)20250905-永太科技-四维操盘-近期出现火箭信号且底部量柱由绿转红
2)20250812-汉钟精机-四维操盘-近期出现火箭信号且底部量柱由绿转红
3)20250908-山东玻纤-四维操盘-近期出现火箭信号且底部量柱由绿转红
整理不易,希望多多支持!你的一个点赞、一次转发、 随手分享,都是我们前进的最大动力~大家在投资过程中有任何问题,都可以在文章底部留言,我们一起交流!祝家人们好运常在,股票长虹!
温馨提示:
1、本文所有内容均为公开交流学习之用,不代表任何投资建议,据此买卖,风险自担。
2、每天花8--10小时整理的热门股梳理,就是让大家减少学习时间,3分钟把握市场核心热点。文章包括市场最新消息、主力资金动向、龙头股背后的涨停逻辑,每个交易日晚上8:40发布
免责声明:【九方智投-投顾-毕威功-登记编号:A0740623110008;以上代表个人观点,仅供参考,不作为买卖依据,据此操作风险自担。投资有风险,入市需谨慎】



