
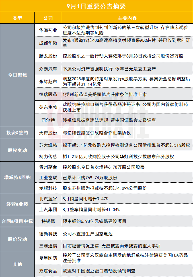
今日聚焦
【2连板华海药业:公司积极推进仿制药到创新药的第三次转型升级 存在临床试验进度不达预期等风险】
华海药业(600521.SH)发布股票交易异常波动公告称,公司积极推进仿制药到创新药的第三次转型升级,近年来多渠道多元化借助各方资源,加大力度,加快推进创新药的发展速度。但医药行业的新产品开发具有技术难度大、前期投资大、审批周期长等特点,从前期开发到临床试验,从注册申报到产业化生产的周期长,环节多,存在着技术、审核等多种不确定因素的影响,未来产品的竞争形势也会随市场发生变化。具体风险因素包括但不限于:药物的临床试验一般需经过I期、II期、III期临床后方可申报药品上市申请。在临床推进过程中,可能存在临床试验进度不达预期,从而导致竞争对手针对相同适应症的产品可能先于公司上市,使得公司相应在研项目的商业化能力被大幅削弱,存在销售收入不达预期的风险等。
【成都华微:发布4通道12位40G高速高精度射频直采ADC芯片 并已收到意向订单】
成都华微(688709.SH)公告称,公司研发的4通道12位40G高速高精度射频直采ADC芯片近日成功发布。该芯片在已有多通道高速高精度ADC基础上,提升了采样速率、带宽等技术指标,填补了国内外同类型产品空白,达到国际领先水平。该芯片采用全自主正向设计,拥有完全自主知识产权,突破了多项关键技术,并已向部分客户送样并收到意向订单。
【腾龙股份:控股股东之一致行动人蒋依琳于8月28日减持公司股份25万股】
腾龙股份(603158.SH)发布股票交易异常波动公告,公司主要从事汽车热管理系统零部件、汽车发动机节能环保零部件两大业务板块,为客户提供广泛应用于传统发动机汽车、混合动力汽车、纯电动汽车的汽车零部件产品。公司控股股东之一致行动人蒋依琳于2025年8月28日减持公司股份25万股。
【苏大维格:拟不超5.1亿元收购光掩模检测设备公司常州维普不超过51%股权】
苏大维格(300331.SZ)公告称,公司拟筹划以现金方式收购常州维普半导体设备有限公司不超过51%的股权,收购完成后,预计实现对标的公司的控股。标的公司100%股权的整体估值暂定为不超过人民币10亿元,本次交易对价预计不超过人民币5.10亿元。常州维普是国内极少数在半导体光掩模缺陷检测设备领域已实现规模化量产的企业,其技术、产品和核心算法系正向自研开发,拥有自主知识产权,主要核心零部件实现了国产化和自主可控。标的公司产品已进入国内头部晶圆厂和国内外头部掩膜版厂商的量产线。
天奇股份(002009.SZ)公告称,公司签署《战略合作框架协议》,双方拟共同构建锂电池“制造-应用-逆向回收-再生利用”全链条闭环体系,通过强化回收网络布局、高效分选与再生利用等逆向供应链环节,共同构建锂电池全生命周期绿色价值链闭环。该协议预计将对公司本年度及未来的经营情况产生积极影响。
【众泰汽车:下属公司资产被强制执行 今年已无法复工复产】
众泰汽车(000980.SZ)公告称,公司下属公司湖南江南汽车制造有限公司重庆分公司名下汽车整车T300车型总装生产线及相关设备被重庆市璧山区人民法院强制执行拆除,公司今年已不具备复工复产首款车型T300的条件,今年已无法复工复产,公司面临持续经营能力存在不确定性的风险。
【永辉超市:调整2025年度向特定对象发行A股股票方案 募集资金总额调整后为不超过31.14亿元】
永辉超市(601933.SH)公告称,公司第六届董事会第六次会议审议通过议案,对2025年度向特定对象发行A股股票方案的部分内容进行调整。调整前募集资金总额不超过39.92亿元,调整后不超过31.14亿元。主要调整了门店升级改造项目和补充流动资金或偿还银行贷款的募集资金金额。
【恒瑞医药:1类创新药泽美妥司他片获附条件批准上市】
恒瑞医药(600276.SH)公告称,公司收到国家药品监督管理局的通知,附条件批准公司自主研发的1类创新药泽美妥司他片(SHR2554片)上市,用于既往接受过至少1线系统性治疗的复发或难治外周T细胞淋巴瘤(R/RPTCL)成人患者。泽美妥司他片是中国首个自主研发的EZH2抑制剂。
【2连板德新科技:公司不直接生产固态电池】
德新科技(603032.SH)发布异动公告,截至本公告披露日,公司注意到目前市场上对于公司固态电池概念的热点情况。公司特此说明:公司不直接生产固态电池,子公司东莞致宏精密模具有限公司为下游锂电池生产企业、新能源设备制造企业提供能满足不同生产工艺、产品性能及应用需求的系列极片自动裁切高精密模具、高精密模切刀等产品及解决方案。此外,公司大股东新疆维吾尔自治区国有资产投资经营有限责任公司于2025年8月25日通过集中竞价方式减持其所持有的公司无限售条件流通股2,335,100股,占公司总股本的1%。
【贵州茅台:控股股东今日首次增持6.78万股公司股票】
贵州茅台(600519.SH)公告称,公司控股股东茅台集团于2025年9月1日通过集中竞价交易方式,增持67,821股公司股票,占公司总股本的0.0054%。增持金额为1亿元。该增持为上周五披露的“拟自2025年9月1日至2026年2月28日增持不低于30亿元且不高于33亿元”计划的首次实施,茅台集团将继续按计划以自有资金和自筹资金执行后续增持。
【苑东生物:盐酸纳呋拉啡口崩片获得药品注册证书 公司为国内首家仿制药获批上市】
苑东生物(688513.SH)公告称,公司近日收到国家药品监督管理局核准签发的《药品注册证书》,药品名称为盐酸纳呋拉啡口崩片,规格为2.5μg,注册分类为化学药品4类。该药品适应症为用于改善血液透析患者的瘙痒症(仅限现有治疗疗效不理想的情况)。国家药监局官网显示,目前国内暂无仿制药上市,公司为国内首家仿制药获批上市,且视同通过一致性评价的企业。
【工业富联:已累计回购769.74万股股份】
工业富联(601138.SH)公告称,截至2025年8月31日,公司通过集中竞价交易方式累计回购769.74万股股份,占公司总股本的0.04%,回购最高价为19.84元/股,最低价为18.40元/股,使用资金总额为1.47亿元。
【司尔特:涉嫌信息披露违法违规 遭中国证监会立案调查】
司尔特(002538.SZ)公告称,公司于2025年9月1日收到中国证监会的《立案告知书》,因涉嫌信息披露违法违规,中国证监会决定对公司进行立案。公司已分别在2024年年度报告和2025年半年度报告中提示涉案数额可能扩大。目前公司生产经营正常,该事项不会对公司产生重大影响。
股权变动
【柯力传感:拟1.215亿元收购控股子公司华虹科技少数股东部分股权】
柯力传感(603662.SH)公告称,公司拟以现金方式收购控股子公司华虹科技少数股东陈春江、潘悦红、陈香、林丽贞合计45%股权,交易对价为人民币1.215亿元。收购完成后公司将持有华虹科技96%股权。本次交易不构成关联交易,不构成重大资产重组,无需提交公司董事会和股东大会审议。此外,本次交易尚需取得全国中小企业股份转让系统出具的无异议函。
【光弘科技:初步确定的股东询价转让价格为23.33元/股】
光弘科技(300735.SZ)公告称,根据2025年9月1日询价申购情况,初步确定的光弘科技股东询价转让(简称“本次询价转让”)的转让价格为23.33元/股。本次询价转让收到有效报价单共40份,参与机构投资者合计有效认购股份数量为2896.9万股,对应的有效认购倍数为1.26倍。初步确定受让方为36名机构投资者,拟受让股份总数为2302.38万股。本次询价转让不通过集中竞价交易或大宗交易方式进行,不属于通过二级市场减持。受让方通过询价转让受让的股份,在受让后6个月内不得转让。
【申科股份:要约收购期限届满 9月2日复牌】
申科股份(002633.SZ)公告称,要约收购期限内,349个账户共计14,565,471股接受深圳汇理鸿晟产业控股企业(有限合伙)的要约,未超过预定收购股份数量。收购完成后,深圳汇理持有公司14,565,471股股份,占总股本的9.71%。本次要约不以终止上市为目的,复牌时间为9月2日。
增减持&回购
【盛泰集团:伊藤忠亚洲拟减持不超过3%股份】
盛泰集团(605138.SH)公告称,公司持股5%以上股东伊藤忠亚洲计划自公告之日起15个交易日后的3个月内,通过集中竞价和大宗交易方式减持不超过公司总股本3%的股份,即不超过16,666,800股。减持价格将根据市场价格确定。减持计划旨在满足股东自身战略安排,不会对公司治理结构和持续经营产生重大影响。
【龙旗科技:股东苏州顺为拟减持不超过4.09%公司股份】
龙旗科技(603341.SH)公告称,股东苏州顺为计划自公告发布之日起15个交易日后的3个月内,通过集中竞价交易和/或大宗交易方式减持公司股份不超过1919.16万股,占公司总股本的4.09%。减持计划符合相关法律法规,减持期间内,股东将根据市场情况决定是否实施减持计划。
经营&业绩
【北汽蓝谷:8月销量同比增长3.47%】
北汽蓝谷(600733.SH)公告称,子公司北京新能源汽车股份有限公司2025年8月产量为10587辆,同比减少15.13%;销量为13530辆,同比增长3.47%。本年累计产量为89341辆,同比增长110.08%;累计销量为90962辆,同比增长74.70%。
【上汽集团:8月整车销量同比增长41.04%】
上汽集团(600104.SH)公告称,2025年8月公司整车产量为376,913辆,同比增长44.05%,其中新能源汽车产量为140,510辆,同比增长60.08%。8月整车销量为363,371辆,同比增长41.04%,其中新能源汽车销量为129,771辆,同比增长49.89%。
合同&项目中标
【特锐德:预中标约6.98亿元铁路建设项目】
特锐德(300001.SZ)公告称,公司为中国华电集团和铁路建设项目的中标候选人,预中标总金额约6.98亿元。其中,在华电集团的项目中,公司为第一名候选人,预计中标金额约5.68亿元;在铁路建设项目中,投标报价为1.29亿元。但需注意,公司尚未收到正式中标通知书,实际金额将根据后续执行情况确定,对公司业绩的影响存在不确定性。
【威胜信息:8月中标4个项目 金额合计8553.77万元】
威胜信息(688100.SH)公告称,公司2025年8月中标国网江西省电力有限公司2025年第四次物资类公开招标采购项目、南方电网数字电网科技(广东)有限公司2025年配电终端模组框架采购项目等4个项目,中标金额合计8553.77万元,占公司2024年度营业总收入的3.12%。
【祥和实业:近日签订4亿元日常经营合同】
祥和实业(603500.SH)公告称,公司近日与中原利达铁路轨道技术发展有限公司签订若干项合同,金额合计4亿元,约占公司2024年度营业收入的59.84%,合同的履行对公司业绩将产生一定积极影响。
股价异动
【3连板三维通信:目前经营情况正常 无应披露而未披露的重大事项】
三维通信(002115.SZ)发布异动公告,经核查,公司前期披露的信息不存在需要更正、补充之处;未发现近期公共媒体有针对公司的报道可能或已经对本公司股票交易价格产生较大影响的未公开重大信息;公司经营情况正常,内外部经营环境未发生重大变化;公司、控股股东和实际控制人及其一致行动人不存在关于公司的应披露而未披露的重大事项或处于筹划阶段的重大事项;股票异常波动期间,控股股东、实际控制人及其一致行动人不存在买卖本公司股票的情形;公司不存在违反信息公平披露规定的其他情形。
【国轩高科:公司经营正常无应披露未披露重大事项】
国轩高科(002074.SZ)公告称,公司股票连续三个交易日收盘价格涨幅偏离值累计超过20%,属于股票交易异常波动情况。公司自查及核实,前期披露信息无需要补充更正之处,近期经营正常,内外部经营环境未发生重大变化。公司、控股股东、实际控制人不存在应披露未披露的重大事项,也无筹划阶段的重大事项。股票异常波动期间,公司实际控制人、控股股东均未买卖公司股票。
其他
【复星医药:控股子公司复宏汉霖自主研发的地舒单抗注射液获美国FDA药品注册批准】
复星医药(600196.SH)公告称,公司控股子公司复宏汉霖自主研发的60mg/mL、120mg/1.7mL两项规格的地舒单抗注射液(项目代号:HLX14)的生物制品许可申请(BLA)获美国FDA批准。获批适应症包括骨折高风险的绝经后妇女的骨质疏松症治疗、糖皮质激素引起的骨折高风险的男性与女性骨质疏松症的治疗等。此外,HLX14于其他主要国家/地区的注册进展包括欧洲药品管理局(EMA)受理上市许可申请、加拿大卫生部受理上市注册申请等。截至2025年7月,本集团现阶段针对HLX14的累计研发投入约为人民币3.23亿元。地舒单抗注射液产品于全球范围的销售额约为74.62亿美元。
【正泰电器:终止分拆子公司正泰安能至上交所主板上市事项】
正泰电器(601877.SH)公告称,公司决定终止分拆所属子公司正泰安能数字能源(浙江)股份有限公司至上海证券交易所主板上市,并撤回相关上市申请文件。终止原因为综合考虑市场环境及正泰安能业务发展情况,经与相关各方充分沟通及审慎论证后做出的决定。此次分拆上市终止不会对公司产生实质性影响。
【双塔食品:欧盟对中国豌豆蛋白启动反倾销调查】
双塔食品(002481.SZ)公告称,公司近日获悉,欧盟委员会收到欧盟豌豆蛋白生产商临时联盟提交的申诉,决定对中国产豌豆蛋白启动反倾销调查。调查产品范围为干重基础上蛋白质含量超65%的高蛋白豌豆蛋白。2024年和2025年1-6月,公司出口至欧盟的豌豆蛋白销售金额分别占总营业收入的3.92%和6.48%。目前反倾销尚处调查阶段,其未来的裁决结果难以预计。公司已成立专项工作组并聘请律师团队积极应对,同时将大力开拓新兴国际市场和国内市场,加快海外工厂建设。公司将密切关注并持续跟进本事项的进展情况,及时履行信息披露义务。
【国药现代:全资子公司国药容生获得注射用尼可地尔药品注册证书】
国药现代(600420.SH)公告称,全资子公司国药容生收到国家药品监督管理局核准签发的注射用尼可地尔《药品注册证书》。注射用尼可地尔主要适用于治疗不稳定型心绞痛,原研为日本中外制药株式会社,于1993年在日本获批上市。
【*ST高鸿:公司股票存在可能因股价低于面值被终止上市的风险】
*ST高鸿(000851.SZ)公告称,公司股票收盘价首次低于1元,存在可能因股价低于面值被终止上市的风险。
【海思科:创新药HSK47977片获得FDA药物临床试验批准】
海思科(002653.SZ)公告称,公司近日收到FDA下发的Study May Proceed Letter,同意HSK47977片开展临床试验。HSK47977片是海思科自主研发的口服BCL6 PROTAC小分子制剂,拟用于淋巴瘤治疗。此外,该药已于8月获得国家药品监督管理局的临床试验批准通知书,并完成首例受试者入组。
【华鲁恒升:公司部分生产装置已完成检修恢复正常生产】
华鲁恒升(600426.SH)公告称,公司于2025年8月2日开始对部分生产装置进行停车检修,至2025年8月31日,检修工作已经完成,恢复正常生产。
【盟科药业:新增生产商博腾制药康替唑胺原料药上市登记获批】
盟科药业(688373.SH)公告称,公司产品康替唑胺片生产用原料药新增生产商重庆博腾制药科技股份有限公司生产的康替唑胺原料药上市登记已获国家药品监督管理局批准。该原料药可用于康替唑胺片的商业化生产,拓宽了生产渠道,降低了对单一供应路径的依赖,有望增强市场竞争力。但博腾需通过GMP符合性检查,且相关制剂生产商需审批或备案后才能使用该原料药,存在一定不确定性。



