核心观点
事件:据Politico报道,特朗普政府被曝正加速推进国家机器人战略,计划通过行政令、跨部门协作及立法支持机器人产业发展,以应对国际竞争并推动制造业回流。
政策动向看:美国商务部长霍华德·卢特尼克近期密集会见机器人行业高管,明确表态“全力支持”产业发展。政府考虑于2026年发布机器人专项行政令,内容或涉及税收激励、联邦资金支持及供应链强化措施。
关注北美机器人:
特斯拉链:三花、拓普、浙江荣泰、恒立、新剑链(五洲、金沃)、唯科、均胜、蓝思等。
Figure链:领益智造、福莱新材、南山智尚、长盈精密、绿的谐波、兆威机电、银轮股份、震裕科技、旭升集团等。
正文
据Politico报道,近期,据三位匿名知情人士透露,商务部长霍华德·卢特尼克已与机器人行业首席执行官们会面,并“全力投入”于加速该行业的发展。其中两位人士表示,政府正考虑明年发布一项关于机器人的行政命令。美国商务部发言人表示致力于发展机器人和先进制造业,美国交通部也正准备宣布成立一个机器人工作组。此外国会山对此的兴趣也在日益增长。一项针对《国防授权法案》的共和党修正案本将设立一个国家机器人委员会,但该修正案未被纳入法案。其他立法工作正在进行中。这一系列动作表明,美国正在聚焦机器人行业。
当前北美及海外机器人被熟知的大厂有:特斯拉(北美)、Figure(北美)、波士顿动力、谷歌(潜在)、Apptronik(谷歌投资)、1X(挪威、OpenAI投资)等。
图:海外机器人公司 |
init-width="1492" init-height="937" src="https://upload.9fzt.com/production/2025/12/5/e46ff1a368e44a3fb2ff4322ece08152.jpg" name="图片 13" width="561" height="352" border="0" data-ratio="0.6274509803921569" data-w="561" style="box-sizing:border-box;width:561px;"/>
|
资料来源:各公司官网,民生证券研究院 |
从竞争格局看,海外科技巨头正通过多元化策略加速人形机器人领域布局。
全栈布局方面,谷歌于 2025 年 2 月投资 Apptronik,旗下 Deepmind 于 2024 年 12 月与 Apptronik 达成战略合作;微软于 2024 年 2 月投资 Figure AI,2024 年 5 月与 Sanctuary AI 达成战略合作,2025 年 2 月发布 Magma 多模态基础模 型;英伟达 2024 年 2 月发布人形机器人基础模型 GR00T、投资 Figure AI,2025 年 2 月与富士康达成合作;
内生发展方面,报道称,苹果 2025 年 2 月开始人形机器人领域探索;Meta 于 2025 年 2 月,在 Reality Labs 硬件部门下组建人形机器人专项研发团队;特 斯拉自研 Optimus 通用人形机器人,目标为内部应用与商业化销售;
外延拓展方面,亚马逊于 2022 年 4 月投资 Agility、2024 年 7 月投资Skild AI,并于 2023 年 10 月开始在仓库中应用 Agility的Digit人形机器人;英特尔 2023 年 7 月投资 Figure AI;Open AI 于2023 年 1 月通过 OpenAI Startup Fund 投资 1X Technologies,并成为其合作伙伴,2025 年 3 月开始发力人形机 器人自研;三星2023 年1月收购 Rainbow Robotics 的少数股权,2024 年1月通过三星 NEXT 投资1X Technologies。
图:海外科技巨头人形机器人领域布局 |
|
资料来源:CBInsights,民生证券研究院 |
从产品来看,特斯拉和Figure、1X等产品走在行业前沿。
特斯拉方面,特斯拉在2025年12月2日,NeurIPS2025大会发布Optimus 2.5人形机器人。该机型完成自主导航、物体识别及操作任务,视频显示手部灵活。当前特斯拉正在开发V3版本机器人,有望在2026年亮相。
图:特斯拉V2.5机器人手部灵活(左),跑步流畅(右) |
|
资料来源:特斯拉官方,九方金融研究所 |
Figure方面,2025 年3月,Figure AI 发布了人形机器人工厂 BotQ。工厂预计年产能 12,000 台人形机器人;未来四年内计划将年产能扩展至10万台机器人和 300 万个执行器。
10月9日,Figure 正式发布第三代人形机器人Figure 03,该款产品围绕Helix系统、面向家庭场景与全球规模化应用,在软硬件层面实现全面重构。
11月19 日,Figure 创始人透露 Figure 02 已参与 3 万辆宝马汽车生产,执行焊接并设置绩效指标。
图:Figure Helix 架构 |
|
资料来源:Figure AI,财联社,民生证券研究院 |
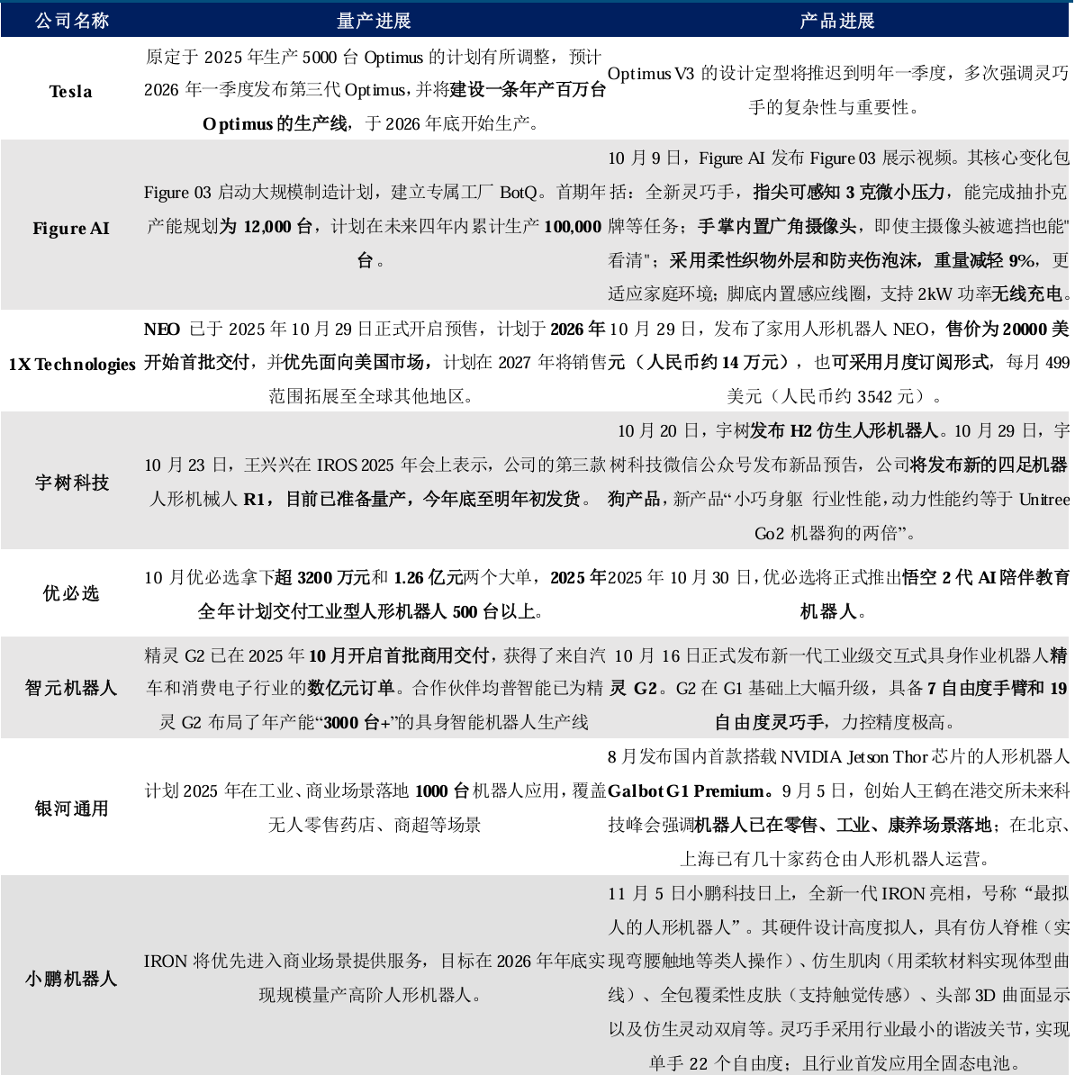
从量产节奏来看,2026年或为量产元年。
特斯拉原定于2025年生产5000台Optimus的计划有所调整,预计Optimus V3的设计定型将推迟到明年一季度,多次强调灵巧手。2026年一季度发布第三代Optimus,并将建设一条年产百万台Optimus的生产线,于2026年底开始生产。
Figure AI方面,Figure 03启动大规模制造计划,建立专属工厂BotQ。首期年产能规划为12,000台,计划在未来四年内累计生产100,000台。
1X方面,NEO已于2025年10月29日正式开启预售,计划于2026年开始首批交付,并优先面向美国市场,计划在2027年将销售范围拓展至全球其他地区。
图:各大机器人公司量产节奏 |
|
资料来源:特斯拉,Figure,宇树科技,智元机器人,优必选,银河通用,小鹏汽车,中信建投证券,中信建投 |
标的上,关注特斯拉产业链、Figure产业链。
特斯拉链:三花智控(执行器)、拓普集团(执行器)、浙江荣泰(丝杠)、恒立液压(丝杠)、新剑链(轴承:五洲、金沃)、唯科科技(轻量化)、均胜电子(头部)、蓝思科技等。
Figure链:领益智造(总成)、福莱新材(电子皮肤)、南山智尚(腱绳)、长盈精密(结构件、轴承)、绿的谐波(谐波减速器)、兆威机电(灵巧手)、银轮股份(总成)、震裕科技(丝杠)、旭升集团(轻量化)等。
参考资料:
《20250919-民生证券-汽车行业人形机器人系列报告四:海外人形机器人,特斯拉引领,迈向具身智能新纪元》
《20251111-中信建投-机械设备行业:聚焦新技术,寻找新增量》
免责声明 本报告仅提供给九方金融研究所的特定客户及其他专业人士,用于市场研究、讨论和交流之目的。 未经九方金融研究所事先书面同意,不得更改或以任何方式传送、复印或派发本报告的材料、内容及其复印本予以任何第三方。如需引用、或经同意刊发,需注明出处为九方金融研究所,且不得对本报告进行有悖于原意的引用、删节和修改。 本报告由研究助理协助资料整理,由投资顾问撰写。本报告的信息均来源于市场公开消息和数据整理,本公司对报告内容(含公开信息)的准确性、完整性、及时性、有效性和适用性等不做任何陈述和保证。本公司已力求报告内容客观、公正,但报告中的观点、结论和建议仅反映撰写者在报告发出当日的设想、见解和分析方法应仅供参考。同时,本公司可发布其他与本报告所载资料不一致及结论有所不同的报告。本报告中的信息或意见不构成交易品种的买卖指令或买卖出价,投资者应自主进行投资决策,据此做出的任何投资决策与本公司或作者无关,自行承担风险,本公司和作者不因此承担任何法律责任。 投资顾问:胡祥辉(登记编号:A0740620080005) |









