半导体材料作为芯片之基,其重要性不言而喻。半导体材料细分领域众多,技术壁垒、客户认证壁垒、资金壁垒和人才壁垒高企,2020年国内厂商全球市占率仅13%,光刻胶等部分细分领域不足5%,成为制约我国半导体发展的一个重要因素。
目前半导体材料龙头厂商以日企为主,扩产相对保守,且短期受到地缘政治和自然灾害影响,提升国产化率迫在眉睫。伴随国内晶圆厂积极扩产,国内半导体材料厂商将迎来百年一遇的窗口期。
半导体材料为芯片之基,覆盖工艺全流程
半导体材料包括晶圆制造材料和封装材料。其中晶圆制造材料包括硅片、掩模版、电子气体、光刻胶、CMP抛光材料、湿电子化学品、靶材等,封装材料包括封装基板、引线框架、键合丝、包封材料、陶瓷基板、芯片粘结材料和其他封装材料。

具体来说,在芯片制造过程中,硅晶圆环节会用到硅片;清洗环节会用到高纯特气和高纯试剂;沉积环节会用到靶材;涂胶环节会用到光刻胶;曝光环节会用到掩模板;显影、刻蚀、去胶环节均会用到高纯试剂,刻蚀环节还会用到高纯特气;薄膜生长环节会用到前驱体和靶材;研磨抛光环节会用到抛光液和抛光垫。
在芯片封装过程中,贴片环节会用到封装基板和引线框架;引线键合环节会用到键合丝;模塑环节会用到硅微粉和塑封料;电镀环节会用到锡球。
晶圆制造工艺及所需半导体材料

数据来源:华创证券
据SEMI数据显示,硅片为半导体材料领域规模最大的品类之一,市场份额占比达32.9%,排名第一,其次为气体,占比约14.1%,光掩模排名第三,占比为12.6%。此外,抛光液和抛光垫、光刻胶配套试剂、光刻胶、湿化学品、溅射靶材的占比分别为7.2%、6.9%、6.1%、4%和3%。

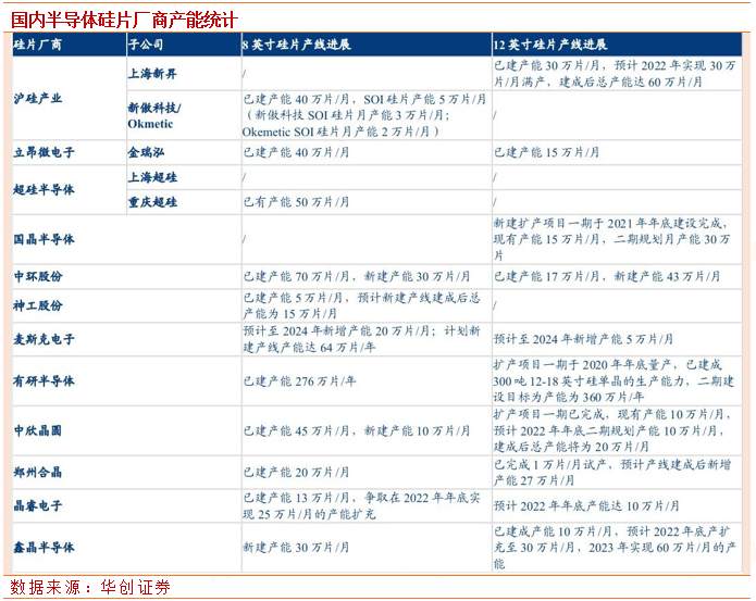
硅片;日韩厂商高度垄断,国内厂商加速突破
据SEMI数据,2020年全球前五大硅片制造商分别为日本信越化学、环球晶圆、德国世创、SUMCO和韩国SK Siltron,共占据86.6%的市场份额。国内市场在大尺寸硅片上对外资企业依然具有依赖性,主要进口地区为日本、中国台湾和韩国。
由于硅片供应紧缺,海外大厂会优先保障海外晶圆厂硅片供给,给国内硅片厂带来了加速替代的机遇。国内供应商产品技术水平快速提升,国内晶圆厂对国产半导体材料的验证及导入正在加快,如沪硅产业、立昂微、中环股份等企业已顺利通过验证。中国大陆硅片整体产能加大投入,加速追赶国际龙头厂商。
国内半导体硅片主要厂商及项目进展

数据来源:华创证券

光刻胶:供应紧张,国产替代正当时
目前国内从事半导体光刻胶研发和生产的企业包括晶瑞股份、南大光电、上海新阳、北京科华等。主要以i/g线光刻胶生产为主,应用集成电路制程350nm以上。KrF光刻胶方面,北京科华、徐州博康已实现量产。
南大光电ArF光刻胶产业化进程相对较快,公司先后承担国家02专项“高分辨率光刻胶与先进封装光刻胶产品关键技术研发项目”和“ArF光刻胶产品的开发和产业化项目”,也是第一家ArF光刻胶通过国内客户产品验日本东京应化, 27%美国陶氏杜邦, 17%JSR, 13%日本住友化学, 12%韩国东进, 11%富士胶片, 8%其他, 12%证的公司,其他国内企业尚处于研发和验证阶段。

CMP:国内龙头放量在即
CMP材料主要是抛光液与抛光垫。
目前全球抛光液市场主要由美日厂商垄断,美国Cabot、美国Versum、日本日立、日本Fujimi和美国陶氏杜邦五家美日厂商占据全球抛光液近八成的市场份额,安集科技仅占约3%。国内市场中,美国Cabot占约64%。安集科技为国产CMP抛光液龙头,国内市场占有率超两成。
公司2015-2016年先后承担两个“02专项”项目,专注于持续优化14nm技术节点以上产品的稳定性,测试优化14nm及以下产品的技术节点,开发用于128层以上3D NAND和19/17nm以下技术节点DRAM用铜及铜阻挡层抛光液。目前公司CMP抛光液13-14nm技术节点上实现规模化量产,下游客户包括中芯国际、长江存储、台积电、华虹半导体等主流晶圆厂商。
当前全球抛光垫市场主要由美国的陶氏杜邦垄断,市占率高达79%,其他公司如美国Cabot、日本Fujimi、日本Hitachi等市占率在5%以内。内资企业中,鼎龙股份、江丰电子和万华化学具备相应的生产力。其中,鼎龙股份为国内抛光垫龙头企业,生产的抛光垫意在对标美国陶氏杜邦集团。随着国内晶圆厂扩张,需求提升,为确保供应链的稳定,内资企业迎来发展潮。
参考资料:
20220521-华创证券-半导体材料行业深度研究报告:半导体材料景气持续,国产替代正当时
本报告由研究助理协助资料整理,由投资顾问撰写。投资顾问:黄波(登记编号:A0740620120007)



