《科创板日报》8月21日讯(记者 黄修眉) 8月20日,中共中央政治局常委、国务院总理李强在北京调研生物医药产业发展情况。
李强强调,要加大高质量科技供给和政策支持,充分发挥企业创新主体作用,着力推动生物医药产业提质升级,研发生产更多优质高效的好药新药;要加强原始创新和关键核心技术攻关,运用人工智能赋能产业发展,优化政策衔接和协同配合,促进中医药振兴发展。
其中,在百济神州(北京)生物科技有限公司(下称:“百济神州”),李强了解有关新药研发情况,察看药物化学实验室,细致询问生产流程。
百济神州:百悦泽®位居全球BTK抑制剂市场第一位
百济神州专注于开发及商业化用于治疗癌症的创新型分子靶向及肿瘤免疫治疗药物,拥有广泛全面的产品组合,是一家美股、H股、A股三地上市的创新药企。
其是唯一一家在CLL治疗三大基础作用机制中,均拥有完全自主拥有、差异化且具备同类最佳潜力产品的公司。
百济神州总裁兼首席运营官吴晓滨在2025年8月7日的投资者调研中表示,商业化方面,百悦泽®已稳居美国和全球BTK抑制剂市场第一位。此外,其也是唯一一款获批用于5项适应症的BTK抑制剂。
“对于百济神州自己来说,全球化的征途才刚刚开始。公司正在早期研发、多中心临床、联合治疗等方面持续发力,希望能够以新一代全球药企的身份,成为行业发展中不可或缺的力量。”百济神州全球研发负责人汪来曾表示,“所谓新一代,则是指遵循研发科学规律的新药物开发模式。”
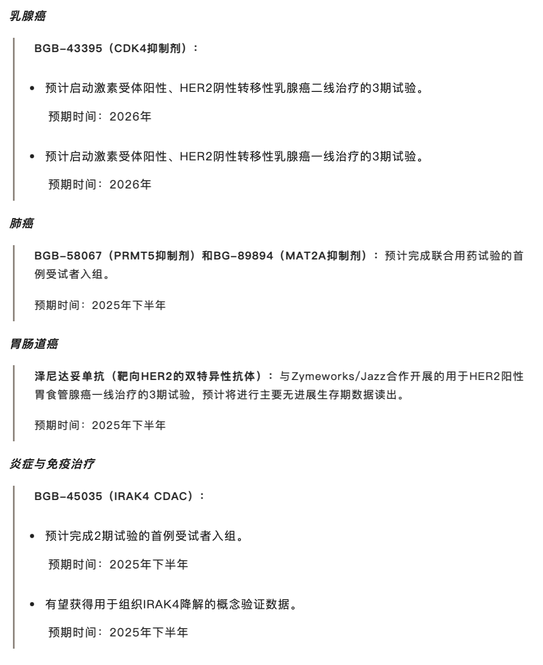
在未来18个月内,百济神州预计将达成多项研发里程碑。


(图:百济神州官方公众号8月6日发布的预期研发里程碑)
总理曾调研、会见这些科创板公司
《科创板日报》注意到,在过去的时间里,中共中央政治局常委、国务院总理李强曾多次调研、会见科创板公司及其负责人。
调研方面,2024年12月18日至20日,李强在浙江调研芯联集成电路制造股份有限公司,细致询问集成电路技术攻关等情况。
2023年6月7日至8日,李强在辽宁调研了拓荆科技股份有限公司和沈阳芯源微电子设备股份有限公司。
得知两家公司一些关键技术和重要产品实现了突破,李强表示,推进科技创新,主体是企业、关键在人才,要围绕产业发展需求,聚天下英才而用之,积极培育良好创新生态,促进产学研深度融合,让更多科技型企业茁壮成长。
会见方面,2024年10月8日,李强主持召开经济形势专家和企业家座谈会。其中,科创板公司埃夫特智能机器人股份有限公司董事长参加总理主持座谈会。
在认真听取专家和企业家发言后,李强表示,希望各位企业家扎扎实实把企业办好,在开拓市场、稳定就业、扩大投资等方面积极作为。希望专家学者围绕经济运行中的新情况新问题,发挥专业优势,多提前瞻性、建设性意见。
2024年4月8日,李强在北京召开经济形势专家和企业家座谈会。光伏龙头企业晶科能源股份有限公司董事长李仙德受邀参加座谈会,围绕当前经济形势和光伏行业发展作汇报发言。
作为唯一受邀的光伏企业代表,李仙德在发言中表示,中国光伏产业在为全球各国提供源源不断绿色动能的同时,也助力我国成为全球能源转型的引领者。



